SU-63T 硬件设计 FAQ¶
本页用于整理 SU-63T 相关的硬件设计问题。
功耗与供电¶
SU-63T芯片不连接喇叭时的功耗是多少?供电电压是否可以低于3.3V?¶
问题描述:
需要了解SU-63T芯片在不连接喇叭情况下工作的功耗,以及最低供电电压要求。
解决方案:
功耗说明:
- 不连接喇叭时,SU-63T的功耗需要实际测量得出
- 建议使用万用表或功率计在实际工作条件下测量
- 功耗会因工作状态(待机/识别/播报)而不同
供电电压范围:
- 工作电压范围:2.5V - 5.5V
- 支持3.3V供电:可以在3.3V电压下正常工作
- 低于3.3V:最低可支持2.5V,但需确保电源稳定
测试建议:
-
测量功耗:
- 在不同工作状态下分别测量电流
- 记录待机、唤醒、识别、播报时的功耗
- 使用示波器观察电流波动
-
电压验证:
- 从5V逐渐降低供电电压
- 测试在2.5V、3.0V、3.3V下的工作稳定性
- 确认功能是否正常
注意事项:
- 供电电压低于2.5V可能导致工作异常
- 建议留有一定余量,不要在极限电压下长期工作
- 实际功耗与具体应用场景和配置相关
SU-63T在单火开关应用中功耗过高怎么办?¶
问题描述:
将SU-63T用于单火开关,仅连接麦克风(不连接喇叭),功耗过高导致灯闪烁,希望了解如何实现低功耗模式。
解决方案:
问题分析:
单火开关电路通过取电方式供电,功率有限。SU-63T作为语音模块,其工作功耗可能超过单火开关的供电能力,导致电压不稳定和灯闪烁现象。
解决建议:
-
功耗优化方案:
- 确认SU-63T工作电流需求
- 测量待机、唤醒、识别各状态下的实际功耗
- 与单火开关的供电能力对比分析
-
单火开关选择:
- 选择功率更大的单火开关模块
- 确保其供电能力大于SU-63T峰值功耗
- 考虑增加储能电容平滑功率需求
-
工作模式调整:
- 如果支持,配置为低功耗工作模式
- 降低麦克风采样率(如可配置)
- 减少不必要的功能开启
-
替代方案:
- 考虑使用专门为单火开关设计的低功耗语音模块
- 或选择其他供电方式(如零火开关)
- 评估是否需要保留语音控制功能
技术限制:
- SU-63T并非专为单火开关超低功耗场景设计
- 语音识别需要持续处理音频信号,功耗相对较高
- 仅通过软件优化可能无法完全解决功耗问题
注意事项:
- 单火开关供电能力有限,不适合大功率负载
- 测量实际功耗比理论计算更重要
- 如确需在单火开关上使用语音功能,建议选择专门的低功耗方案
ADC采样¶
SU-63T的ADC引脚是否可以用于采样电池电压?¶
问题描述:
需要确认SU-63T芯片的ADC引脚功能、采样值含义和典型应用电路。
解决方案:
1. ADC功能确认
- SU-63T支持ADC采样功能
- 可用于采样电池电压等模拟信号
- 需要在平台中正确配置GPIO
2. 配置方法
- 将GPIO设置为ADC输入模式
- 设置合适的偏置值(如100)
- 配置采样触发的条件

3. 采样值说明
- ADC返回值为数字量
- 具体数值范围取决于参考电压
- 需要根据实际电路计算对应电压
4. 典型应用电路
选择合适的分压比,确保:
- 最大电池电压时分压后不超过ADC量程
- 有足够的分辨率检测电压变化
5. 电压计算
注意事项:
- ADC采样需要稳定的参考电压
- 输入信号不能超过ADC的最大电压
- 建议添加滤波电容提高采样稳定性
- 具体的ADC分辨率请查看芯片手册
电源与输出¶
SU-63T模块的3.3V输出引脚供电能力是多少?¶
问题描述:
需要确认SU-63T模块的3.3V输出引脚是否可以作为对外供电,以及最大输出电流是多少。
解决方案:
供电能力说明:
- 3.3V输出引脚:可以作为对外供电使用
- 最大输出电流:150mA
- 电压稳定性:模块内部LDO稳压输出,电压稳定

红色方框标出的3V3引脚是模块的3.3V电源输出引脚
应用场景:
-
适用负载:
- 为外部小电流传感器供电(如光照、温湿度传感器)
- 为低功耗MCU供电(电流需求<100mA)
- 为指示灯LED供电
SU-63T模块的供电电压是多少?¶
问题描述:
咨询SU-63T产品的供电电压是多少伏特。
解决方案:
供电参数:
- 额定供电电压:5V
- 电压范围:2.5V-5.5V
- 接口类型:标准5V供电接口
电源设计建议:
-
供电要求:
- 使用稳定的5V直流电源
- 确保电源纹波较小
- 供电电流需满足模块工作需求
-
电源适配:
- 可使用USB 5V供电
- 或使用5V电源适配器
- 避免使用超出范围的电压
-
滤波设计:
- 在电源输入端添加滤波电容
- 使用104或更大的电容(根据电流需求)
- 确保电源稳定性
注意事项:
- 供电电压不要超过5.5V,可能损坏模块
- 电压低于2.5V可能导致工作不稳定
- 建议使用带有过流保护的电源
- 长距离供电时考虑线材压降


-
不适用场景:
- 驱动继电器模块(电流需求通常>150mA)
- 驱动大功率LED或电机
- 为其他语音模块供电
使用注意事项:
-
电流限制:
- 严格控制在150mA以内
- 超过可能导致模块工作异常
- 建议预留30%余量,实际使用<100mA
-
电压稳定性:
- 3.3V输出由模块内部LDO提供
- 负载变化时电压稳定
- 适合对电压精度要求不高的应用
-
系统影响:
- 外部负载会影响模块整体功耗
- 电池供电时会缩短续航时间
- 考虑总功耗预算
替代方案:
如需要更大电流:
- 使用外部独立3.3V LDO稳压电路
- 或使用DC-DC降压模块
- 确保供电能力满足需求
SU-63T模块是否支持3.3V供电?¶
问题描述:
需要确认SU-63T模块是否支持3.3V供电,以及与SU-03T在供电方面的区别。
解决方案:
供电电压规格:
-
SU-63T供电范围:
- 工作电压:2.5V - 5.5V
- 支持3.3V供电
- 内置LDO稳压,支持宽电压输入
-
与SU-03T对比:
- SU-03T:额定5V,范围3.6-5.5V
- SU-63T:更适合3.3V系统应用
- 两者功能基本相同,供电规格不同
供电方案选择:
-
使用3.3V供电:
- 可直接连接到3.3V电源
- 适合与MCU共用3.3V电源
- 减少电源转换电路
-
使用5V供电:
- 需要外接LDO稳压到3.3V
- 增加额外电路和功耗
- 适合独立供电场景
技术优势:
-
SU-63T优势:
- 支持更宽的供电范围
- 内置蓝牙功能(SU-63T特有)
- 更适合3.3V系统集成的场景
-
应用建议:
- 3.3V系统:优先选择SU-63T
- 5V系统:可选择SU-03T或SU-63T
- 根据实际电源设计选择合适型号
注意事项:
- SU-63T模块丝印明确标识型号
- 确认电源电压在规格范围内
- 电压过低或过高都会影响工作稳定性
- 建议在实际应用环境中测试验证
SU-63T芯片如何实现输出低脉冲信号?¶
问题描述:
需要使用SU-63T芯片输出一次性的低电平脉冲,模拟按键按下动作,用于控制灯光等外设。
解决方案:
方法一:使用PWM输出功能
SU-63T支持PWM输出功能,可配置为低脉冲输出:
-
平台配置步骤:
- 在智能公元平台选择目标GPIO引脚(如GPIO_A25)
- 配置为PWM输出模式
- 设置默认高电平,关闭电平反向功能
- 配置触发条件为语音指令识别
-
PWM参数设置:
- 频率:100Hz(周期10ms)
- 占空比:50%(产生5ms高电平、5ms低电平的脉冲)
- 脉冲数量:设置输出1个脉冲后停止
方法二:使用延时电平翻转功能
-
GPIO输出配置:
- 选择GPIO引脚配置为输出模式
- 设置初始电平为高电平
- 勾选"延时电平翻转"选项
-
触发条件设置:
- 设置触发条件:识别到指定语音指令(如"打开灯")
- 配置延时时间:根据需要的脉冲宽度设置(如50ms)
- 延时后自动翻转为低电平
实际应用示例:
-
语音控制场景:
-
硬件连接:
-
电路保护:
- 添加限流电阻保护GPIO口
- 考虑使用光耦隔离强弱电
- 大功率负载使用继电器或MOSFET驱动
技术参数建议:
- 脉冲宽度:10ms-100ms(根据被控设备要求)
- GPIO驱动能力:最大10mA,需注意负载限制
- 供电电压:2.5V-5.5V,确保稳定供电
- 抗干扰设计:必要时添加滤波电路
注意事项:
- PWM输出模式下,不设置占空比时默认输出100%占空比方波
- 使用延时电平翻转功能时,脉冲宽度由延时时间决定
- 不同的被控设备可能需要不同的脉冲宽度和触发方式
- 建议先用示波器测试输出波形,确认满足控制要求
SU-63T如何使用ADC接口读取电量信息?¶
问题描述:
需要了解SU-63T模块是否支持ADC功能,以及如何使用ADC接口来读取电池电量信息。
解决方案:
ADC功能支持:
- SU-63T模块支持ADC(模数转换)功能
- 可用于读取模拟信号,如电池电压
- 通过配置相应的GPIO引脚实现ADC采集
配置步骤:
-
平台配置
- 在智能公元平台选择ADC功能
- 配置对应的GPIO引脚为ADC输入模式
- 设置采样率和精度参数
-
硬件连接
- 将电池电压通过分压电路连接到ADC引脚
- 确保输入电压在ADC允许范围内(通常0-3.3V)
- 添加滤波电容提高采样稳定性
-
电量计算
- 读取ADC原始数值
- 根据分压比计算实际电池电压
- 通过电压-电量映射表估算剩余电量
注意事项:
- 电池电压需要经过分压电路才能输入ADC
- 建议定期校准ADC读数以提高精度
- 不同电池类型的放电曲线不同,需要对应的映射表
- ADC采样可能受噪声影响,建议多次采样取平均
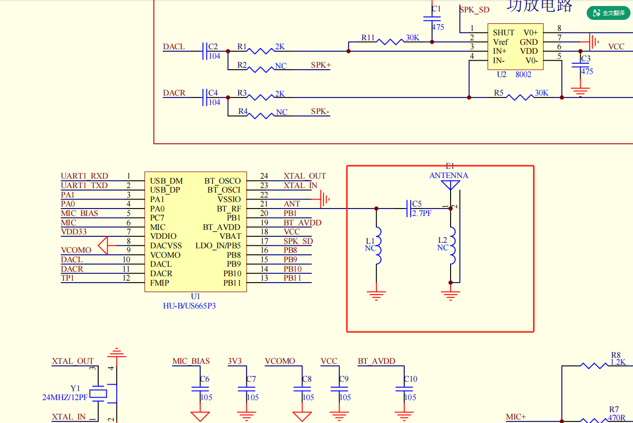
SU-63T天线设计如何复制到自主设计的PCB上?¶
问题描述:
需要将SU-63T模块的天线设计复制到自主设计的PCB上,询问天线阻抗匹配是否已完成,以及是否可以直接参考原设计。
解决方案:
天线设计说明:
- 已完成阻抗匹配:SU-63T模块的天线部分已经完成了阻抗匹配设计
- 可直接参考:可以按照原设计直接复制到自主PCB上
- 关键元件:天线匹配网络由2.7pF电容(C5)和两个电感(L1、L2)组成
设计要点:
-
天线匹配网络:
- 使用2.7pF电容与天线连接
- 两个电感组成滤波网络,需要预留位置
- 元件参数应与原设计保持一致
-
PCB布局建议:
- 保持天线部分走线宽度与原设计一致
- 天线区域下方不要铺铜,避免影响射频性能
- 射频部分走线应尽量短而直
-
射频接口:
- 模组的ANT引脚直接连接到匹配网络
- 天线连接器应靠近模块放置
- 考虑使用50欧姆阻抗传输线
注意事项:
- 滤波器的两个电感位置需要预留,便于调试优化
- 如果天线类型或位置有较大变化,可能需要重新调试匹配网络
- 建议使用网络分析仪测试实际的天线驻波比
- 射频性能对PCB材质和厚度敏感,建议使用与原设计相同的板材

音频输出¶
SU-63T是否支持立体声输出?¶
问题描述:
在使用SU-63T模块时,发现只有DAC_X有信号输出,DAC_L和DAC_R没有信号,无法实现立体声播放。
解决方案:
音频输出限制:
- SU-63T使用的US516P6芯片在算法层面不支持立体声输出
- 芯片硬件支持双声道,但融合算法后DAC_L和DAC_R引脚被空置
- 仅DAC_X引脚有音频信号输出
- 平台后台代码已写死,未开放立体声配置选项
实现双声道播放的方案:
如果需要驱动两个喇叭,可以将DAC_X的输出信号并接到两组功放上:
设计参考:
- 使用SU-63T芯片时,建议参考SU-03T模组的电路设计
- 芯片底层的硬件规格是正确的,但算法限制了立体声功能
注意事项:
- 规格书中关于DAC_L/R输出立体声的描述指的是芯片硬件能力
- 实际使用时受到算法限制,只能使用单声道输出
- 如果确实需要立体声,请选择其他支持立体声的芯片型号
SU-63T模组的引脚数量与产品规格不符怎么办?¶
问题描述:
发现SU-63T模组的实际引脚数量与产品规格中列出的IO接口数量不符,无法通过现有引脚控制其他外设设备。
解决方案:
引脚说明:
- SU-63T模组实际引出的引脚主要包括:SPK+、SPK-、MIC-、MIC+、RX1、TX1、GND、5V、RX0、TX0等基本通信和音频接口
- 产品规格中提到的IO接口数量是指芯片内部支持的IO总数,并非全部引出到模组表面
- 模组设计时只引出了最常用的接口,以满足基本语音交互需求

外设控制方案:
-
使用串口控制:
- 通过RX0/TX0串口与外部MCU(如ESP32、Arduino等)通信
- 语音模块识别到指令后,通过串口发送相应控制码给外部MCU
- 外部MCU根据接收到的控制码控制其他外设设备
-
选择合适的模块:
- 如果需要直接控制多个外设,建议选择其他引脚更丰富的语音模块
- 可咨询技术支持,根据具体应用场景推荐合适的模块型号
注意事项:
- 产品规格图示可能存在误差,实际以模组引脚为准
- 设计时需考虑实际可用的引脚数量,而非芯片理论IO数量
- 如需控制复杂外设,建议使用串口+外部MCU的方案
如何获取SU-63T外围原理图?¶
问题描述:
需要SU-63T的外围原理图来评估新模块与现有模块的兼容性。
解决方案:
1. 获取途径
- 联系技术支持:通过微信群或邮件联系技术团队
- 说明需求:明确需要原理图的目的(兼容性评估)
- 提供信息:项目名称、具体应用场景
2. 技术对接
- 添加技术联系人:扫描二维码或通过微信添加
- 详细沟通:说明现有设计和改造需求
- 安排会议:如需要可安排线上技术会议
3. 兼容性评估
收到原理图后可评估:
- 引脚定义:对比新旧模块的引脚差异
- 电气特性:供电、通信协议等参数
- 功能差异:确认新模块支持的功能
- 改版成本:评估硬件和软件改动工作量
注意事项:
- 原理图属于技术资料,需要签署保密协议
- 建议提前准备现有模块的详细规格
- 评估过程可能需要3-5个工作日
- 如需样品测试,可联系销售部门获取
开关机音乐¶
SU-63T是否支持烧录开关机音乐?¶
问题描述:
询问SU-63T是否支持烧录开关机音乐功能,希望在设备开关机时播放音乐提示。
解决方案:
功能限制:
- SU-63T不支持烧录开关机音乐的功能
- 无法直接在开关机时自动播放音乐
替代方案:
-
外部电源控制方案:
使用自锁开关控制电源,实现开关机时的音乐播放:
- 通过外部电路检测开关机状态
- 开关机时触发模块播放指定音频文件
-
个性化播报方案:
- 将开机播报词替换为个性化音频
- 通过语音指令触发特定音乐播放
- 利用蓝牙功能连接手机播放音乐
注意事项:
- SU-63T支持通过蓝牙连接手机播放音乐
- 可以通过配置实现开机时的个性化语音播报
- 如需要硬件层面的开关机音乐,需要额外设计控制电路