SU-21T 烧录与调试 FAQ¶
本页用于整理 SU-21T 相关的烧录与调试问题。
SU-21T需要烧录固件吗?¶
问题描述:
采购SU-21T语音模组时,需要确认是否需要进行固件烧录,以及机芯型号对应的固件版本。
解决方案:
SU-21T语音模组根据不同的应用需求,分为以下两种情况:
- 标准固件版本:如S89固件版本V1.0,这是标准配置,通常可以直接使用
- 定制固件版本:根据具体项目需求定制的固件版本
注意事项:
- 如果是标准应用场景,模组出厂时可能已预烧录标准固件,无需额外烧录
- 如果项目有特殊功能需求(如特定唤醒词、命令词等),则需要重新烧录定制固件
- 烧录固件需要使用专用的烧录工具和USB转串口设备
固件烧录与升级指南¶
- 安装 CH340 驱动。
- 通过 USB/UART 将固件写入 Flash。
- 使用配置工具导入词表、编译后烧录。
- 复位设备并播放测试词表确认成功。
教程参考: - SU-21T转接板烧录 - 转接板固件烧录资料
指令集 / 词表配置¶
- 支持多场景词表,结构为"唤醒词 → 命令组 → 动作"。
- 串口协议:0xAA 0x55 CMD LEN DATA CS(详见旧文档)。
教程参考: - SU-21T输入输出教学 - 资料下载 - SU-21T串口输入输出教程 - 资料下载
教程功能说明: - IO输入输出:语音控制灯光亮灭、调暗调亮、呼吸灯制作、按键控制 - 串口教程:语音控制串口发送16进制数,串口输入触发语音模块输出
SU-21T烧录时显示"等待设备上电"怎么办?¶
问题描述:
SU-21T模块在烧录时一直显示"等待设备上电",即使单独飞线烧录也无法成功,且端口频繁变化。
解决方案:
问题分析:
-
端口频繁变化原因:
- USB转串口设备重新插拔后端口号可能改变
- 使用不同USB接口或扩展坞会导致端口变化
- 系统动态分配COM端口号
-
烧录模式确认:
- 需要确认烧录工具选择了正确的烧录模式
- 确保选择了"烧录"模式而非其他模式
解决步骤:
-
检查烧录模式选择:
- 确认烧录软件中勾选的是"烧录"选项
- 不要误选为"调试"或"其他"模式
-
稳定端口连接:
- 避免使用扩展坞,直接连接到电脑USB口
- 固定使用同一个USB端口
- 每次连接后确认端口号
-
硬件连接检查:
- 确保飞线连接牢固
- 检查TX/RX交叉连接是否正确
- 验证GND连接良好
注意事项:
- 端口号变化是正常现象,以实际显示的COM口为准
- 单独飞线烧录时注意线序不要接反
- 如仍无法识别,尝试更换USB转串口模块
- 确保模块供电正常(SU-21T需要3.3V供电)
SU-21T烧录失败后如何解决?¶
问题描述:
SU-21T模块烧录时失败,提示正在擦除后界面变红,多次尝试仍然无法成功烧录固件。
解决方案:
问题定位:
烧录失败后界面变红,表示固件文件路径或访问权限存在问题。
解决方法:
-
将固件文件移至桌面:
- 复制固件.bin文件到桌面
- 使用桌面位置的文件进行烧录
- 避免从复杂路径访问文件
操作步骤:
- 找到需要烧录的.bin文件
- 右键复制文件
- 粘贴到桌面
- 打开烧录软件,选择桌面上的文件
- 重新开始烧录操作
成功案例:
按照此方法操作后,烧录成功完成。
技术原因:
- 桌面路径简短,无特殊字符
- 系统对桌面文件访问权限最高
- 避免了路径过深导致的访问问题
注意事项:
- 烧录前关闭其他可能占用文件的程序
- 确保固件文件完整且未损坏
- 如问题持续,尝试更换USB端口或重新安装驱动
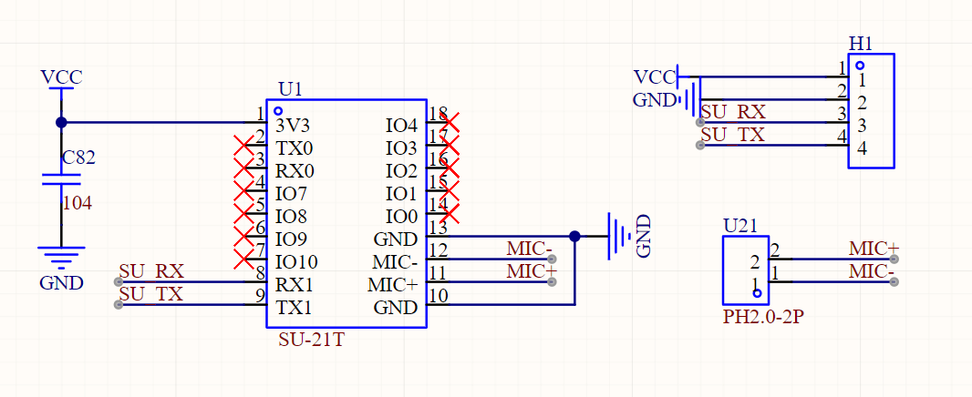
SU-21T的串口0是否可用?串口1配置为数据输出会影响烧录吗?¶
问题描述:
在使用SU-21T芯片时,发现串口0(UART0)无法使用,且代码平台和教程中配置的串口输出均为串口1,担心串口1配置为数据输出后会与固件烧录冲突。
解决方案:
串口功能说明:
-
串口0限制:
- 串口0在平台上无法配置使用
- 仅用于芯片调试和日志输出
- 不支持数据通信功能
-
串口1可用:
- 串口1是可配置的数据通信接口
- 支持串口输入和输出功能
- 平台能配就能用,不支持的需要二次开发
烧录兼容性:
-
不会冲突:
- 串口1配置为数据输出不会与固件烧录冲突
- 烧录使用专用的调试接口
- 两个功能独立工作,互不影响
-
烧录方式:
- SU-21T支持串口烧录功能
- 烧录和通信可以同时进行
- 不影响正常的数据收发
配置建议:
-
串口1配置:
- 在平台中正常配置串口1参数
- 设置波特率、数据位等通信参数
- 配置触发条件和响应动作
-
调试使用:
- 开发阶段可使用串口0查看日志
- 生产阶段可关闭调试输出节省资源
注意事项:
- 串口0仅用于调试,不建议在产品中使用
- 串口1是标准的数据通信接口,可放心使用
- 烧录功能通过专用协议,不会干扰数据通信
SU-21T串口输入输出教程PPT内容为空怎么办?¶
问题描述:
下载的SU-21T串口输入输出教程PPT文件内容为空,无法获取有效的教程信息。
解决方案:
教程形式说明:
SU-21T串口输入输出教程以视频形式提供,而非PPT文档:
获取方式:
-
B站视频教程:
- 在B站(bilibili)搜索"机芯智能"
- 查找SU-21T串口输入输出教程视频
- 视频包含完整的操作演示和讲解
-
视频链接:
- 直接访问:https://www.bilibili.com/video/BV1rs4y167BX/
- 视频时长约15分钟,详细演示串口配置和操作
教程内容:
- 语音控制串口发送16进制数据
- 串口输入触发语音模块播报
- 参数配置和调试方法
- 实际应用案例演示
配套资料:
- 串口调试工具:XCOM V2.6.exe
- 可在官方文档页面下载
- 配合视频教程进行实践操作
注意事项:
- PPT文件仅为视频封面,实际教程内容在视频中
- 建议边看视频边实践操作
- 遇到问题可暂停视频仔细观察操作步骤
SU-21T上电时固件丢失导致无法唤醒怎么办?¶
问题描述:
SU-21T模组在上电时若环境嘈杂或RX1引脚悬空,会导致固件丢失,无法正常唤醒和运行,需重新烧录固件才能恢复。
解决方案:
问题原因:
-
引脚配置问题:
- SU-21T模组的RX1引脚被平台默认配置为开漏输出
- 上电时若RX1引脚悬空或无高电平,会导致模组运行异常
- 环境嘈杂时会干扰模块的正常初始化
-
硬件条件影响:
- 上电时环境嘈杂无法正常运行
- RX1引脚悬空无法正常运行
- 两个条件存在一个都无法正常唤醒
解决方法:
-
添加上拉电阻:
- 在RX1引脚上增加上拉电阻(建议10kΩ)
- 确保RX1在上电时有稳定的高电平
- 避免引脚悬空导致的异常
-
控制上电环境:
- 上电时保持相对安静的环境
- 避免强噪声干扰模块初始化
- 确保模块能够正常进入工作状态
-
电路设计优化:
- 在原理图设计时考虑RX1的上拉
- 或通过外部电路在上电时提供高电平
- 上电完成后可恢复正常配置
验证方法:
- 使用风扇对着麦克风方向吹(模拟嘈杂环境),验证是否能正常唤醒
- 测试RX1引脚在不同电平下的工作状态
- 确认添加上拉电阻后的稳定性
注意事项:
- 这是平台默认配置导致的问题,需要硬件配合解决
- 重新烧录固件可以临时恢复,但不能根治
- 建议在硬件设计中预留上拉电阻位置
SU-21T是否支持串口0烧录固件?¶
问题描述:
需要确认SU-21T设备是否可以通过串口0进行固件烧录,以便在生产中使用串口烧录方式。
解决方案:
不支持串口0烧录:
SU-21T模块不支持通过串口0进行固件烧录:
-
专用烧录接口:
- SU-21T仅支持通过专用调试接口烧录
- 不支持UART0串口烧录功能
- 必须使用专用烧录工具
-
烧录方式:
- 使用专用烧录器或调试器
- 通过JTAG/SWD等调试接口
- 不可使用串口烧录方式
正确烧录方法:
-
专用烧录器:
- 购买官方专用烧录器
- 连接模块的调试接口
- 使用配套烧录软件
-
调试器烧录:
- 使用J-Link等调试器
- 连接SWD调试接口
- 在开发环境烧录
技术原因:
- 芯片架构限制:SU-21T芯片设计不支持串口烧录
- 安全考虑:专用接口确保烧录过程安全可靠
- 生产需求:批量生产需要专用烧录设备
注意事项:
- SU-21T严禁使用串口0尝试烧录
- 串口0仅用于通信功能,不支持烧录
- 生产时必须使用专用烧录设备
- 如需烧录,请使用官方推荐工具
SU-21T模块是否必须使用风枪焊接?¶
问题描述:
询问SU-21T模块的焊接方式,是否必须使用风枪进行焊接。
解决方案:
模块特性说明:
- SU-21T没有功放电路,不能直接连接喇叭进行播报
- 可以进行语音识别和串口通信
- SU-23T和SU-21T所用的芯片一样
焊接建议:
-
焊接方式选择
- 不强制要求使用风枪焊接
- 可根据焊接设备和经验选择合适方式
- 手工焊接时注意控制温度和时间
-
注意事项
- 模块较小,焊接时避免过热
- 使用电烙铁时建议温度控制在300-350°C
- 焊接时间不宜过长,避免损坏元器件
-
焊接设备建议
- 有风枪焊接经验者优先使用风枪
- 无风枪设备可使用恒温电烙铁
- 确保焊接环境良好通风
SU-21T模块串口通信失败怎么办?¶
问题描述:
SU-21T模块串口通信失败,无法正常接收和发送数据,且在使用CH340串口工具时出现打开串口失败的问题。
解决方案:
1. 检查硬件连接
- 确认串口线连接到正确引脚,不要接到日志口
- 使用飞线连接时确保接触良好
- 将模块拆下,单独通过CH340测试
串口返回值不稳定或不连续的排查:
如果发现串口有时有返回值、有时没有返回值(间歇性返回),可能的原因:
- 串口选择错误:检查是否将串口监视工具连接到了日志口(烧录口)而非通信口。日志口输出的内容与业务通信不同,可能导致返回值看起来不稳定
- 确认串口功能:日志口主要用于调试和烧录,通信口才是用于业务数据交互的接口
- 引脚确认:根据模块规格书确认通信口和日志口的正确引脚位置
2. 验证串口参数配置
- 波特率设置为9600
- 数据位:8位
- 停止位:1位
- 校验位:无

3. 排查串口打开失败问题
- 检查COM端口是否被其他程序占用
- 确认CH340驱动正确安装
- 尝试更换USB端口
- 使用管理员权限运行串口工具

4. 数据接收异常处理
如果接收数据显示为乱码(FF、F5、FA等十六进制数据):
- 检查波特率是否匹配
- 确认TX/RX线是否交叉连接
- 验证GND共地连接
- 检查模块供电是否稳定

注意事项:
- SU-21T使用时需要正确连接通信引脚
- 串口工具显示的乱码表明通信参数或连接有问题
- 按照教程逐步操作仍遇到问题,需要仔细检查每个步骤
- 可以尝试重启电脑或更换USB转串口模块
SU-21T串口指令有时无法被模块正确接收怎么办?¶
问题描述:
MCU发送的串口指令有时无法被SU-21T模块正确接收,导致语音播报不响应,需要排查串口通信不稳定的原因。
解决方案:
1. 通信不稳定排查
硬件连接检查:
- 确认MCU与模块的串口连接正确
- 验证GND共地连接
- 检查电源供电是否稳定
- 测量信号线上的电压电平
数据格式验证:
- 确认发送的数据格式正确(F4 F5 1F FB)
- 验证帧头帧尾设置无误
- 检查消息号是否在有效范围内

串口调试助手接收到的正确数据格式
2. 模块配置检查
平台配置确认:
- 串口格式:帧头F4 F5,帧尾FB
- 消息号:31(十进制)
- 触发方式:串口输入(UART1_RX)

添加串口输入触发配置
3. 接收失败原因分析
模块进入深度休眠:
- SU-21T是低功耗模块,长时间无唤醒会进入深度休眠
- 深度休眠时可能无法接收串口数据
- 需要先喊唤醒词退出休眠模式
通信参数不匹配:
- 波特率设置是否正确
- 数据位、停止位、校验位配置
- 时序问题导致的数据丢失

已配置的串口输入触发列表
4. 解决方案
预防深度休眠:
- 在平台设置中禁用深度休眠功能
- 或者定期发送唤醒词保持模块活跃
- 设置合适的超时退出时间

UART1串口配置参数
优化通信可靠性:
- 在每帧数据后添加适当延时
- 使用硬件流控(如果支持)
- 增加重发机制确保数据到达
5. 测试建议
逐步测试:
- 使用串口助手模拟发送数据
- 观察模块是否稳定接收
- 确认触发后的语音播报
- 逐步接入MCU进行联调
信号质量检查:
- 使用示波器观察串口信号波形
- 确认上升沿和下降沿质量
- 检查是否存在反射或干扰
注意事项:
- SU-21T的低功耗特性可能导致休眠问题
- 建议在项目设计时考虑通信稳定性
- 保留足够的通信余量和错误处理机制
- 批量生产前充分测试各种工作场景
SU-21T在什么条件下会进入休眠状态?¶
问题描述:
需要了解SU-21T低功耗模块进入休眠状态的条件,以及唤醒退出休眠的条件。
解决方案:
1. 进入深度休眠的条件
- 触发条件:长时间没有收到唤醒词
- 时间设定:根据平台配置的超时时间决定
- 功耗特性:低功耗模块的节能设计
2. 退出深度休眠的方法
- 唤醒词:喊出预设的唤醒词即可退出
- 立即生效:唤醒后模块恢复正常工作状态
- 无需复位:不需要重新上电或复位
3. 深度休眠的影响
功能影响:
- 串口通信可能无响应
- GPIO输出状态保持
- 语音识别功能暂停
电流变化:
- 正常工作:约32.7mA
- 深度休眠:约24mA
- 可通过电流判断模块状态

平台中显示深度休眠为"不支持"状态
4. 配置选项
禁用深度休眠:
- 在平台中关闭深度休眠功能
- 适合需要持续响应的应用
- 会增加整体功耗
保留深度休眠:
- 适合电池供电场景
- 可以显著延长使用时间
- 需要考虑通信延迟
5. 应用建议
选择建议:
- 电池供电设备:保留深度休眠功能
- 持续通信场景:禁用深度休眠
- 根据实际需求权衡功耗和响应性
设计考虑:
- 如需实时通信,禁用深度休眠
- 使用外部中断唤醒(如果支持)
- 设计通信超时和重试机制
注意事项:
- 深度休眠是SU-21T的正常功能
- 唤醒词是退出休眠的唯一方法
- 设计时应考虑休眠对功能的影响
- 批量使用时测试休眠唤醒的可靠性
SU-21T上电后无法唤醒和播报,且间歇性失效怎么办?¶
问题描述:
SU-21T模块上电后无法唤醒和播报,且在掉电后恢复时会间歇性失效,但重新上电后又恢复正常。已确认供电正常且固件烧录无误。
解决方案:
1. 现象分析
电流差异判断:
- 正常上电功耗:32.7mA左右
- 异常上电功耗:24mA左右
- 功耗降低表明模块未正常启动
间歇性失效特点:
- 掉电后再次上电可能出现
- 不是持续性的硬件故障
- 重新上电可恢复正常
2. 可能原因
电源问题:
- 上电时序不当
- 电源纹波过大
- 启动电流不足
模块特性:
- SU-21T是低功耗模块
- 对上电时序较敏感
- 重复上电断电可能影响内部状态

使用的ME6118A33M3G线性稳压器规格
3. 解决方案
电源优化:
- 确保启动电流足够(>100mA)
- 检查电源纹波和噪声
- 避免使用电池直接测试
- 增加适当的滤波电容
上电时序控制:
- 避免快速通断电测试
- 上电后等待稳定时间
- 设计合适的上电复位电路
4. 测试验证
正常状态验证:
- 串口应周期性发送数据(F4 06 00 FB)
- 模块应有正常的语音响应
- 工作电流应在正常范围

正常工作时的串口输出示例
故障排查步骤:
- 测量上电瞬间的电流波形
- 检查3.3V电源的稳定性
- 验证所有连接线的接触
- 更换另一个模块对比测试
- 寄送样品给厂商分析
5. 生产建议
- 设计完善的电源电路
- 预留足够的启动电流余量
- 避免使用中的频繁开关机
- 建立严格的老化测试流程
注意事项:
- 间歇性问题最难排查,需要耐心测试
- 保留详细的故障记录
- 大批量生产前充分验证
- 疑似硬件问题及时联系技术支持
SU-21T上电后无法唤醒且间歇性失效?¶
问题描述:
SU-21T模块上电后无法唤醒和播报,在特定情况下(如掉电后恢复)会间歇性失效,但重新上电后又恢复正常,已确认供电正常且固件烧录无误。
解决方案:
1. 电源电路检查
- 确认使用ME6118A33M3G线性稳压器(3.3V/500mA)
- 测量实际输出电压是否稳定
- 检查电流消耗:正常32.7mA,异常24mA

2. 工作状态判断
- 正常工作时应周期性发送F4 06 00 FB数据包
- 使用串口助手监测模块输出
- 无数据输出说明模块未正常启动

3. 可能原因分析
- 模块重复上电断电可能造成影响
- 电源上升沿不够陡峭导致启动异常
- 电路设计存在兼容性问题
4. 解决建议
- 找硬件配合检查电路设计
- 寄送样品给厂商进行详细分析
- 两块板子都有同样问题说明设计缺陷
注意事项:
- 间歇性问题最难排查,需要多次测试
- 建议记录故障发生时的具体条件
- 批量产品如有此问题需要立即解决
- 可考虑增加硬件复位电路
SU-21T命令词无响应怎么办?¶
问题描述:
SU-21T上电后对命令词没有回复,也无任何控制响应,但使用的是配套的麦克风和喇叭。
解决方案:
排查步骤:
-
确认工作环境
- 在板子上测试还是单独模块测试
- 检查是否有开机播报
- 确认喇叭工作正常
-
麦克风电路检查
- 将模块拆下单独在测试板上验证
- 排除外围电路对麦克风的影响
- 检查麦克风偏置电压
-
硬件连接验证
- 确认麦克风连接正确
- 检查音频输入线路
- 验证喇叭输出线路
可能原因:
- 麦克风外围电路设计问题
- 麦克风本身故障或损坏
- 音频输入受到干扰
- 固件配置问题(未正确设置回复词)
建议操作:
- 优先使用单独模块测试确认基本功能
- 检查是否设置了回复词
- 录制测试视频供技术支持分析
- 确认测试环境安静无干扰
注意事项:
- 单模块测试正常说明是外围电路问题
- 配套硬件也可能故障,需交叉验证
- 语音识别需要合适的工作距离
SU-21T串口指令有时无法被模块正确接收怎么办?¶
问题描述:
SU-21T模块在使用过程中,MCU发送的串口指令有时无法被模块正确接收,导致语音播报不响应,表现为间歇性失效。
解决方案:
排查步骤:
-
使用电脑模拟测试
- 使用串口调试助手代替MCU发送数据
- 确认模块本身功能是否正常
- 排除MCU端的问题
-
检查串口配置
- 确认波特率设置是否一致
- 验证数据格式配置正确
- 检查帧头帧尾设置

添加串口输入触发配置

已配置的串口触发列表
- 验证硬件连接
- 检查串口线连接是否牢固
- 测量信号电平是否正常
- 确认共地连接
常见问题分析:
-
波特率不匹配
- 模块默认9600bps
- MCU端需设置为相同波特率
- 数据位8、停止位1、无校验
-
数据格式错误
- 帧头应为F4 F5
- 帧尾应为FB
- 消息号(如31)需正确设置

UART1配置格式设置
- 低功耗模式影响
- SU-21T是低功耗模块
- 长时间无唤醒会进入深度休眠
- 休眠时可能不响应串口指令
解决方法:
-
优化通信协议
- 在数据发送前添加唤醒操作
- 设置合理的重发机制
- 确认数据发送时机
-
调整工作模式
- 考虑禁用深度休眠功能
- 或在发送指令前先唤醒模块
- 确保模块处于可接收状态

使用串口助手发送F4 F5 1F FB测试数据
注意事项:
- 串口通信不稳定时优先使用电脑测试
- 低功耗模块需特别注意休眠状态管理
- 建议在数据发送前先确认模块状态
- 保留足够的通信间隔,避免数据丢失
SU-21T低功耗模块的休眠条件是什么?¶
问题描述:
需要了解SU-21T作为低功耗模块,在什么条件下会进入休眠状态,以及在什么条件下会唤醒退出休眠。
解决方案:
休眠条件:
-
深度休眠触发
- 长时间没有唤醒词输入
- 通常需要几分钟无操作
- 是为了降低功耗的自动保护机制
-
低功耗特性
- SU-21T专为低功耗应用设计
- 在待机时自动进入节能模式
- 减少电量消耗,延长电池寿命
唤醒条件:
-
语音唤醒
- 说出预设的唤醒词
- 模块检测到唤醒词后退出休眠
- 进入正常工作状态
-
自动唤醒机制
- 唤醒后模块会发送心跳包(如F4 06 00 FB)
- 表示已退出休眠,可接收指令
- 可通过串口监听确认状态
应用建议:
-
电池供电设备
- 适合使用SU-21T低功耗特性
- 可显著延长待机时间
- 适合便携式应用
-
即时响应需求
- 如需随时响应指令,考虑禁用深度休眠
- 在平台中设置"不支持深度休眠"
- 会增加功耗但保证响应速度
注意事项:
- 深度休眠期间可能不响应串口指令
- 唤醒需要一点时间,属于正常现象
- 可根据应用需求选择是否启用深度休眠
- 休眠状态功耗显著低于工作状态
SU-21T间歇性无法唤醒和播报怎么办?¶
问题描述:
SU-21T模块上电后无法唤醒和播报,在特定情况下(如掉电后恢复)会间歇性失效,但重新上电后又恢复正常,已确认供电正常且固件烧录无误。
解决方案:
问题分析:
-
功耗异常判断
- 正常上电功耗:约32.7mA
- 异常状态功耗:约24mA
- 功耗差异说明模块未正常启动
-
可能原因
- 上电时序问题
- 供电稳定性不足
- 模块进入异常状态
排查步骤:
- 检查供电电路
- 确认LDO输出电压稳定在3.3V
- 验证供电电流不低于500mA
- 检查上电瞬间的电压跌落

使用的3.3V/500mA线性稳压器规格
-
监控串口输出
- 正常工作时会周期性发送F4 06 00 FB
- 无此输出说明模块未正常启动
- 使用串口助手实时监控
-
测试方法优化
- 进行多次上电下电测试
- 记录异常发生频率
- 对比不同模块的表现

正常工作时模块周期性发送的心跳包
解决建议:
-
硬件检查
- 寄送样品给厂家分析
- 检查PCB设计是否合理
- 验证外围电路匹配性
-
临时措施
- 异常时尝试重新上电
- 设计检测机制自动恢复
- 考虑加入硬件看门狗
注意事项:
- 多个板子出现相同问题可能是设计缺陷
- 供电稳定性是模块正常工作的关键
- 建议保存详细的测试记录供分析
- 批量生产前充分验证可靠性
SU-21T烧录时卡在"等待设备上电"和"正在下载引导程序"怎么办?¶
问题描述:
使用US513U61生产工具烧录SU21T时,连接好RX、TX、GND和VCC后,设备无法完成烧录,界面反复显示"等待设备上电"和"正在下载引导程序",导致烧录失败。
解决方案:
问题分析:
- 烧录工具无法与模块建立稳定通信
- 可能是供电时序或连接问题
- 引导程序下载阶段卡住说明通信异常
排查步骤:
-
检查连接顺序:
- 正确的连接顺序:先接GND、RX、TX,最后接VCC
- 确保所有连接牢固无松动
- 避免热插拔操作
-
供电检查:
- 确认供电电压为3.3V(非5V)
- 检查供电电流是否足够(>100mA)
- 使用稳定电源,避免USB供电不稳
-
端口和驱动:
- 尝试不同的USB端口
- 重新安装CH340驱动程序
- 检查设备管理器中端口识别
解决方法:
- 完全断开所有连接,重新按序连接
- 更换质量更好的USB转串口模块
- 使用专用烧录器而非通用工具
- 尝试在不同电脑上烧录
注意事项:
- SU-21T对供电稳定性要求较高
- 烧录时避免其他设备占用USB资源
- 如反复失败,可能需要检查模块是否损坏
SU-21T烧录时一直显示"正在下载引导程序"并超时怎么办?¶
问题描述:
SU-21T芯片在烧录过程中,当连接VCC电源后,烧录工具一直显示"正在下载引导程序"并最终超时,无法完成烧录。
解决方案:
问题分析:
- 烧录卡在引导程序下载阶段,说明通信建立失败
- 可能是硬件连接或供电问题
- 需要检查焊接质量和接口连接
排查步骤:
-
检查硬件连接
- 确认TX、RX没有短接
- 确认VCC、GND没有短接
- 检查杜邦线接触是否良好
-
尝试不同的连接方式
- 更换多个TTL转USB工具测试
- 使用5V供电进行烧录测试
- 确保只连接一个必要的串口
-
检查模块状态
- 不连接VCC时,模块VCC引脚不应有1.8V输出
- 连接VCC后,模块应有正常供电
- 测试模块是否能正常唤醒
解决方法:
- 重新焊接RX和TX连接线(解决虚焊问题)
- 使用质量更好的杜邦线或飞线连接
- 尝试直接跳线连接到模块焊盘
- 使用专用的烧录器替代通用工具
注意事项:
- SU-21T对焊接质量要求较高,虚焊会导致烧录不稳定
- 建议使用短而粗的连接线减少信号衰减
- 烧录时确保供电稳定,避免电压波动




SU-21T烧录固件后无法识别语音指令怎么办?¶
问题描述:
SU-21T芯片烧录固件后无法识别语音指令,也没有回复语音,需要排查配置和硬件问题。
解决方案:
问题排查步骤:
-
确认固件是否成功烧录
- 检查烧录过程是否无错误完成
- 验证固件文件是否正确
- 确认模块供电正常
-
检查平台配置
- 导出工程配置文件进行验证
- 在产品管理页面点击"导出"按钮

- 深度休眠设置检查
- 检查优化配置中的"深度休眠"选项
- 该选项可能导致模块无法正常响应

解决方法:
-
关闭深度休眠
- 在平台配置中取消勾选"深度休眠"
- 重新生成并烧录固件
- 测试语音识别功能
-
硬件检查
- 确认使用的是SU-21T套装(模块+喇叭+咪头)
- 检查麦克风和喇叭连接是否正确
- 验证电源供电是否稳定
型号说明:
- SU-21T:内置1M Flash、无功放
- SU-23T:内置1M Flash、有功放
- 两者使用相同芯片,仅Flash和功放有差异



注意事项:
- 深度休眠功能会影响唤醒响应,建议在调试时关闭
- 确保固件与硬件型号匹配
- 如问题持续,检查硬件连接和外围电路
- 可尝试使用SU-23T固件进行交叉测试
SU-21T模块容易丢失固件怎么办?¶
问题描述:
SU-21T模块在断电一段时间后重新上电时,固件会丢失,导致模块无法正常工作,需要重新烧录固件才能恢复。
问题分析:
- 可能与模块的Flash存储特性有关
- 断电时间过长可能影响固件保持
- 电源波动可能导致存储内容损坏
解决方案:
1. 改善电源设计:
- 确保供电电压稳定在3.3V
- 增加电源滤波电容(100μF+0.1μF组合)
- 避免电源突然断电,使用软开关
2. 优化烧录流程:
- 使用官方最新版本的烧录工具
- 烧录时确保电源稳定
- 烧录完成后进行验证测试
3. 添加硬件保护:
- 在电源输入端添加保护二极管
- 使用ESD保护器件
- 考虑添加备用电源(如超级电容)
4. 固件备份方案:
- 量产时预烧录固件并验证
- 保留固件备份文件便于快速恢复
- 建立固件版本管理机制
预防措施:
- 避免频繁断电测试
- 使用质量可靠的电源
- 定期检查固件完整性
- 长期不用时保持供电
注意事项:
- 如频繁出现固件丢失,可能是硬件问题
- 建议联系供应商更换模块
- 量产前要进行可靠性测试
- 保留详细的测试记录
SU-21T烧录工具显示"等待设备"怎么办?¶
问题描述:
使用SU-21T芯片烧录工具时,设备无法被识别,工具界面显示"等待设备",且设备状态为"app 0%"。
解决方案:
问题分析:
- 烧录工具无法正常识别模块
- 可能是供电或连接问题
- 需要检查烧录时的硬件连接
解决步骤:
-
检查供电连接
- 确认使用正确的电源电压
- SU-21T需要连接到VCC引脚(5V或3.3V)
- 不要接到3.3V引脚,芯片上没有5V引脚
-
按下烧录按钮
- 模块上有烧录按钮(通常有两个)
- 按下其中一个按钮进入烧录模式
- 按住按钮后再上电或连接USB
-
检查串口连接
- 确认TX、RX交叉连接
- 检查GND是否良好连接
- 使用短而粗的连接线减少干扰

注意事项:
- 烧录时需要将VCC连接到5V电源,而不是3.3V
- 按钮操作时序很重要,可能需要多次尝试
- 如果仍无法识别,尝试更换USB转串口模块
- 确保烧录工具选择了正确的COM端口