SU-13T 硬件设计 FAQ¶
本页用于整理 SU-13T 相关的硬件设计问题。
SU-13T使用5V供电无法启动怎么办?¶
问题描述:
SU-13T模块使用5V供电时无法正常启动,但使用3.3V供电可以启动,不过芯片发热严重。
解决方案:
- 立即停止使用5V供电
- SU-13T模块应使用3.3V标准供电电压
- 如使用3.3V供电后发热严重,可能是模块已损坏
设计注意事项:
- 严格按照规格书要求的3.3V供电设计
- 供电电压过高会损坏模块
- 建议使用稳定的3.3V LDO供电
- 如需从5V转换,使用线性稳压器
故障排查:
- 检查电源输出是否为稳定的3.3V
- 测量模块工作电流是否正常
- 如3.3V供电仍发热异常,建议更换模块
SU-13T的DAC引脚如何使用?¶
问题描述:
需要将SU-13T的DAC引脚连接到低音炮功放,以实现音频输出功能。
解决方案:
DAC引脚说明:
SU-13T模块提供DAC(数字模拟转换)输出引脚,用于输出高质量的模拟音频信号:
- DAC+:音频信号正极输出
- DAC-:音频信号负极输出(差分信号)
- 输出电平:标准线路电平
- 频率响应:20Hz-20kHz
连接功放的方法:
-
单端连接(推荐):
- DAC+连接到功放音频输入正极
- DAC-连接到功放音频输入地线
- 适用于大多数功放设备
-
差分连接:
- DAC+和DAC-分别连接到功放的差分输入
- 需要功放支持差分输入
- 共模抑制更好,抗干扰能力更强
接线注意事项:
-
电平匹配:
- 确认功放输入电平与DAC输出匹配
- 如电平不匹配,需要增加衰减或放大电路
- 标准线路电平约为0.775Vrms
-
阻抗匹配:
- 功放输入阻抗通常为10kΩ-47kΩ
- DAC输出阻抗较低(约100Ω)
- 一般不需要额外的阻抗匹配
-
线缆选择:
- 使用屏蔽音频线减少干扰
- 线缆尽量短,避免信号损失
- 远距离传输考虑使用平衡连接
功放配置建议:
- 输入增益设置在中档位置
- 开启低音增强功能(如果支持)
- 注意音量不要过大避免失真
- 测试时先用小音量
注意事项:
- DAC输出仅支持音频信号,不可用于控制
- 连接前先断开电源
- 确认功放电源与SU-13T共地
- 如有噪音,检查接地和屏蔽
SU-13T模块硬件连接不规范导致问题怎么办?¶
问题描述:
SU-13T芯片模块在硬件连接和调试过程中,因接线不规范导致设备无法正常工作,需要指导正确的连接方法和调试技巧。
解决方案:
接线规范要求:
-
电源连接规范
- 使用5V直流稳压供电
- 确保电源纹波小于100mV
- 添加必要的滤波电容(建议100μF以上)
- 避免与大功率电路共用电源
-
音频接口连接
- 麦克风使用驻极体咪头,灵敏度推荐-27dB
- 扬声器推荐8欧姆2W规格
- 音频线路使用屏蔽线减少干扰
- 保持音频线路远离电源线和数字信号
-
数字接口连接
- UART接口交叉连接(TX→RX,RX→TX)
- I2C接口需要上拉电阻(通常4.7kΩ)
- GPIO连接注意电平匹配(3.3V逻辑)
- 预留调试接口便于后期测试

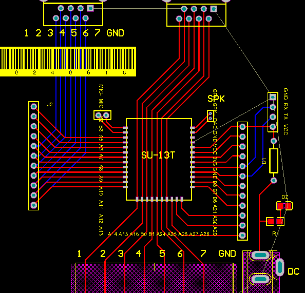
SU-13T芯片的接线布局,包含J2、MIC、SPK等接口的正确连接方式
设计检查清单:
-
PCB设计检查
- 确认所有接口引脚定义正确
- 检查电源和地线宽度足够
- 验证音频走线差分对称
- 添加必要的测试点
-
连接质量验证
- 使用万用表测试连通性
- 检查是否存在短路或开路
- 验证关键点位电压
- 进行拉力测试确保连接可靠
-
信号完整性测试
- 使用示波器检查关键信号波形
- 验证电源纹波在允许范围内
- 检查数字信号边沿质量
- 测试音频信号无失真
常见错误及纠正:
-
接线错误
- 错误:TX接TX,RX接RX
- 纠正:TX接RX,RX接TX(交叉连接)
-
电源问题
- 错误:使用不稳定的开关电源
- 纠正:使用线性稳压电源,增加滤波电路
-
音频干扰
- 错误:音频线与电源线平行走线
- 纠正:音频线使用屏蔽线,远离干扰源
调试建议:
-
分步调试
- 先测试电源部分是否正常
- 再验证基本通信功能
- 最后测试音频输入输出
-
使用标准工具
- 使用逻辑分析仪检查数字信号
- 使用音频分析仪测试音频质量
- 保留测试波形便于对比
-
记录调试数据
- 记录各测试点的电压值
- 保存关键信号的波形图
- 建立问题排查清单
注意事项:
- SU-13T为SMD封装,需要专业焊接设备
- 设计阶段就要考虑可测试性和可生产性
- 批量生产前进行充分的样品验证
- 保留完整的设计文档和测试记录
如何在SU-13T上设置限位开关输入?¶
问题描述:
需要在SU-13T设备上设置输入端口作为限位开关,并通过串口输出控制信号。
解决方案:
1. 使用ADC按键输入
限位开关可以通过ADC按键输入引脚连接:
- 选择ADC按键输入引脚连接限位开关
- 限位开关一端接ADC输入,另一端接地
- 使用上拉或下拉电阻确保默认状态稳定
2. 配置GPIO端口
在平台中配置GPIO端口:
- 进入GPIO端口设置页面
- 选择相应引脚作为ADC按键输入
- 设置触发阈值和触发方式
- 配置串口输出功能
3. 串口消息输出
配置限位开关触发后的串口输出:
- 在控制详情中添加串口输出动作
- 自定义串口消息格式
- 设置输出时机(触发时/释放时)
接线示例:
注意事项:
- 确保限位开关的触发电压在ADC输入范围内
- 合理设置ADC阈值避免误触发
- 串口输出消息格式需与接收端设备匹配
- 可以在B站查找相关视频教程参考具体配置步骤
SU-13T的B6/B7引脚可以配置为串口吗?¶
问题描述:
询问SU-13T芯片是否仍需将B6和B7引脚配置为串口功能。
解决方案:
引脚配置说明
- SU-13T的B6和B7引脚可以配置为UART1串口功能
- B6可配置为UART1_RX(接收)
- B7可配置为UART1_TX(发送)
配置方法
- 在智能公园配置平台的GPIO配置页面
- 找到B6和B7引脚的配置选项
- 将B6设置为UART1_RX功能
- 将B7设置为UART1_TX功能
使用注意事项
- 配置为串口后,B6/B7将无法作为普通GPIO使用
- 串口通信参数需在平台中正确设置
- 与外部设备通信时注意电平匹配
- 建议使用3.3V电平,避免损坏芯片
如何识别SU-13T模块?¶
问题描述:
需要确认手中的模块是否为SU-13T型号,以及如何识别模块版本。
解决方案:
1. 模块识别方法
- 查看丝印:模块背面印有"SU-13T V1.0"字样
- 主控芯片:板上主芯片为Unisound US51611 CSJ16CWF02
- 引脚定义:模块上有SPK+、SPK-、MIC+、MIC-、VCC、GND等标识
2. 物理特征
- 版本标识:V1.0表示版本号
- 封装形式:标准模块封装
- 引脚数量:具备多个IO引脚和功能引脚
- 接口类型:支持麦克风输入和扬声器输出
3. 功能验证
- 语音识别:可进行离线语音命令识别
- 控制功能:支持继电器、LED等负载控制
- 通信接口:支持UART串口通信
注意事项:
- 确认模块上的丝印标识是最直接的识别方法
- US51611是灵汐科技的声音处理芯片
- 如标识不清,可通过功能测试确认型号