CI-33T 硬件设计 FAQ¶
本页用于整理 CI-33T 相关的硬件设计问题。
CI-33T模块的两个串口是否可以同时使用?¶
问题描述:
需要了解CI-33T模块的两个串口是否可以同时工作,分别用于发送和接收不同的数据。
解决方案:
CI-33T模块的两个串口可以同时使用。
功能说明:
- 支持双串口同时工作
- 串口0和串口1可独立配置
- 可分别用于不同的数据传输任务
- 互不干扰,并行通信
应用场景:
- 连接多个外部设备
- 同时进行数据收发
- 多协议通信需求
- 主从设备控制
注意事项:
- 确保正确的引脚连接
- 注意波特率配置匹配
- 避免数据冲突
CI-33T的待机功耗如何优化?¶
问题描述:
CI-33T芯片关机后进入待机模式,待机电流为50mA,需要了解是否有更低功耗的模式。
解决方案:
待机模式说明:
CI-33T在关机后确实会进入待机模式,待机电流约为50mA。如果需要保持随时唤醒功能,这是芯片的最低功耗状态。
低功耗方案:
-
外部电源控制:
- 使用外部MOS管或继电器控制模块供电
- 不需要语音功能时完全切断电源
- 需要工作时再给模块上电
- 这样可将功耗降至接近0
-
应用场景建议:
- 对于需要随时唤醒的应用:只能使用待机模式
- 对于定时工作应用:可采用外部电源控制方案
- 电池供电场景:建议使用外部控制延长续航
功耗对比:
- 待机模式:50mA(可随时唤醒)
- 断电模式:0mA(需要重新上电启动)
注意事项:
- 如需保持随时唤醒功能,必须使用待机模式
- 外部电源控制方案需要额外的控制电路
- 断电后重新启动需要一定时间(取决于初始化流程)

CI-33T如何获取声源定位数据?¶
问题描述:
语音模块需要靠近才能识别,拾音距离明显短于正常范围,影响使用体验。
解决方案:
主要原因分析:
拾音距离短通常由以下三个主要问题导致:
-
麦克风装反或极性错误
- 麦克风正负极接反会导致灵敏度大幅下降
- 装反后基本无法正常拾音
- 需要重新检查接线极性
-
麦克风本身损坏
- 麦克风内部元件损坏,灵敏度降低
- 可能因静电、过压或焊接温度过高导致
- 需要更换新的麦克风
-
麦克风选型不当
- 使用了不匹配的麦克风规格
- 灵敏度过低或阻抗不匹配
- 信噪比不足,影响识别距离
故障排查步骤:
-
检查麦克风接线
- 确认MIC+和MIC-连接正确
- 查看麦克风规格书确认引脚定义
- 使用万用表检测连通性
-
测试麦克风性能
- 在安静环境下测试基础功能
- 对比新旧麦克风的灵敏度
- 使用示波器观察输出信号
-
验证硬件连接
- 检查麦克风供电是否正常
- 确认耦合电容等外围元件
- 测量各点电压是否在规格范围内
解决方法:
-
纠正接线错误
-
更换损坏麦克风
- 使用推荐型号:6027硅胶麦克风
- 灵敏度规格:-32dB到-25dB
- 信噪比:≥70dB
-
优化安装位置
- 麦克风远离噪声源
- 避免放入密闭空间
- 保证适当的开孔面积
预防措施:
- 生产时做好极性标识
- 使用防呆接口设计
- 保留麦克风向安装图示
- 定期进行抽检测试
注意事项:
- 麦克风质量直接影响识别距离
- 装反是导致距离短的常见原因
- 更换麦克风时注意防静电措施
- 如问题持续,建议寻求专业技术协助
CI-33T芯片3号引脚的最大输出电流是多少?¶
问题描述:
需要了解CI-33T芯片3号引脚的最大输出电流能力,确认是否可以为外部负载供电。
解决方案:
CI-33T芯片3号引脚的输出电流较小,不能用于为外部负载供电。
技术规格:
- 输出电流能力:较小,具体数值未在规格书中明确标注
- 供电能力:不足以驱动外部负载
- 引脚功能:主要作为信号控制引脚使用
设计注意事项:
-
负载限制:
- 不能使用3号引脚为外部设备供电
- 如需驱动负载,应使用专用的电源电路
- 可考虑使用MOS管或继电器进行功率驱动
-
替代方案:
- 使用PWM输出引脚控制外部设备
- 通过GPIO控制专用的驱动芯片
- 采用外部电源为负载供电,仅用模块引脚发送控制信号
-
电路设计建议:
注意事项:
- 芯片引脚主要用于信号传输,不具备功率输出能力
- 强行驱动大电流负载可能损坏芯片
- 设计电路时应遵循负载与信号分离的原则
- 如需驱动大功率负载,必须使用外部驱动电路
问题描述:
在配置CI-33T模块的PWM输出功能时,对"开启电平反向"选项和数值参数的设置方法存在疑问。
解决方案:
PWM配置参数说明:
-
电平反向选项:
-
关闭电平反向:PWM输出高电平有效
- 占空比高时输出电压高
- 适用于控制高电平驱动的设备
- 如:共阳极LED、高电平有效的继电器
-
开启电平反向:PWM输出低电平有效
- 占空比高时输出电压低
- 适用于控制低电平驱动的设备
- 如:共阴极LED、低电平有效的继电器
-
-
数值参数设置:
-
动作类型:
- "设置占空比":直接设置固定占空比值(0-100)
- "增加占空比":在当前占空比基础上增加指定值
- "减少占空比":在当前占空比基础上减少指定值
-
数值范围:
- 占空比范围:0-100(0%到100%)
- 建议增量值:5-20(根据应用需求调整)
- 避免设置过大导致变化过于剧烈
-
应用场景举例:
-
LED灯光控制:
- 设置占空比50:LED亮度50%
- 增加占空比10:亮度从50%提升到60%
- 减少占空比20:亮度从60%降到40%
-
电机调速控制:
- 初始占空比30:电机低速启动
- 每次增加10:逐级加速
- 设置占空比80:电机高速运行
配置步骤:
-
在智能公元平台配置:
- 选择PWM输出功能
- 设置PWM频率(如2000Hz)
- 根据负载选择是否开启电平反向
-
命令词配置:
- 为每个动作配置对应的命令词
- 设置合适的数值变化量
- 确认动作与功能需求匹配
调试建议:
- 使用示波器测量PWM波形确认输出正确
- 根据实际负载响应调整占空比步进值
- 测试不同频率下负载的运行效果
- 确认电平逻辑与负载驱动要求一致
注意事项:
- 电平反向选择错误会导致控制逻辑相反
- 占空比变化过大可能造成机械冲击
- 不同频率对电机和LED的影响不同
- 负载电流不应超过模块最大输出能力(150mA)
- 定制方案需要考虑最小起订量
- 贴片精度要求高的项目建议直接选择编带或定制方案
CI-33T转接板引脚定义与使用方法¶
问题描述:
在使用CI-33T模块配合转接板时,需要明确转接板上的引脚定义和CI-33T模块的对应关系,以便正确进行硬件连接。
解决方案:
引脚兼容性说明:
CI-33T与CI-03T的引脚定义完全兼容,主要区别在于Flash容量:
- CI-03T:支持300条词条
- CI-33T:支持500条词条
两款模块可以使用相同的转接板和硬件连接方式。
转接板引脚定义:
根据转接板PCB设计图,主要引脚定义如下:
| 转接板标注 | 引脚功能 | 电压/类型 | 说明 |
|---|---|---|---|
| 3V7 | 电源正极 | 3.7V | 模块供电(可接3.3V-5V) |
| GND | 电源负极 | - | 系统地线 |
| RXD | 串口接收 | 3.3V | UART接收端,连接TX |
| TXD | 串口发送 | 3.3V | UART发送端,连接RX |
| M2 | 麦克风2正极 | - | 双麦配置的第二个麦克风 |
| M2+ | 麦克风2负极 | - | 双麦配置的第二个麦克风 |
| B2 | 麦克风1正极 | - | 主麦克风正极 |
| B1 | 麦克风1负极 | - | 主麦克风负极 |

转接板实物图,标注了各引脚位置

转接板PCB设计图,尺寸52.00mm x 45.00mm
硬件连接要点:
-
串口连接:
-
电源连接:
- 支持3.3V-5V宽电压供电
- 建议使用5V供电以保证稳定性
- 供电电流不小于100mA
-
麦克风连接:
- 单麦应用:仅连接B1、B2
- 双麦应用:全部连接(B1、B2、M2、M2+)
- 确保麦克风极性正确
使用注意事项:
- 转接板标识中没有直接标注CI-33T,但与CI-03T通用
- 设计电路时可参考CI-03T的原理图和引脚定义
- 如需更高词条容量,选择CI-33T;否则CI-03T即可满足需求
- 两者封装完全相同,可以互相替换
CI-33T的ADC引脚电压范围是多少?¶
问题描述:
需要确认CI-33T芯片第7脚ADC的输入电压范围,以便正确设计外围电路。
解决方案:
CI-33T第7脚ADC的输入电压范围为0-3.3V,不是0-5V。
技术规格:
- ADC输入范围:0-3.3V
- 最大输入电压:不应超过3.3V
- 参考电压:内部3.3V基准
设计注意事项:
-
电压限制:
- 输入信号必须控制在3.3V以内
- 超过3.3V可能损坏ADC引脚
- 建议加入保护电路
-
信号调理:
- 如需测量0-5V信号,需加分压电阻
- 分压比例建议:2:1(5V→3.3V)
- 使用精密电阻保证测量精度
-
滤波设计:
- ADC输入端建议加RC滤波
- 减少噪声干扰
- 提高测量稳定性
应用示例:
注意事项:
- 严格按照3.3V范围设计电路
- 过压会永久损坏ADC功能
- 测量时注意信号源的稳定性
CI-33T的ADC键盘可以使用5V电压吗?¶
问题描述:
需要确认CI-33T模块的ADC键盘是否支持5V电压输入。
解决方案:
- ADC键盘必须使用3.3V电压
- 不能直接使用5V电压
- 模块IO口高电平为3.3V
设计注意事项:
- 使用3.3V供电给ADC键盘
- 如需连接5V系统,必须进行电平转换
- 过高电压会损坏模块引脚
CI-33T串口通信电平兼容性如何?¶
问题描述:
需要了解CI-33T模块串口通信的电平要求,以及错误连接是否会造成损坏。
解决方案:
CI-33T模块使用3.3V TTL电平标准:
- 串口电平:3.3V TTL
- 通信兼容性:与3.3V系统直接通信
- 电压范围:0-3.3V逻辑电平
电平匹配说明:
- 连接相同3.3V电平设备:可直接连接
- 连接5V设备:需要电平转换电路
- 错误连接不会损坏模块(电平相同时)
注意事项:
- 确保通信双方电平一致
- 使用电平转换芯片时注意方向
- 不要直接连接5V信号到模块串口
CI-33T是否支持DAC输出功能?¶
问题描述:
需要确认CI-33T模块是否支持DAC输出功能,为什么在模块引脚上看不到DAC输出引脚。
解决方案:
CI-33T芯片本身支持DAC输出功能,但模块引脚没有开放出来。
技术说明:
-
芯片功能:
- CI1303芯片确实支持DAC输出
- DAC功能已连接到内部功放电路
- 用于驱动喇叭播放语音
-
模块设计:
- DAC输出已内部连接到功放IC
- 模块引脚不开放DAC引脚
- 通过SPK+、SPK-输出音频信号
-
设计原因:
- 简化模块应用电路
- 确保音频输出质量
- 减少外部电路设计复杂度
获取音频信号的方法:
-
标准应用:
- 直接连接喇叭到SPK+、SPK-
- 使用内置功放功能
- 支持4Ω或8Ω喇叭
-
从内置功放输出取信号接后级功放:
CI-33T模块内置8002功放芯片,采用BTL(桥接推挽)输出方式。如需外接后级功放以增大音量,可从SPK+/-输出端提取音频信号:
差分输出特性:
- SPK+和SPK-是对称的反向波形输出(BTL差分信号)
- 由于对称特性,可直接取其中一端作为单端信号使用
单端信号提取方法:
- SPK+单端取法:将SPK-悬空,只使用SPK+作为单端音频信号输出
- 共地连接:确保CI-33T与后级功放电路共地
- 信号调理:SPK+输出端建议添加RC滤波电路(如10kΩ电阻+0.1μF电容)
- 电容耦合:通过隔直电容(如1μF-10μF)连接到后级功放输入端
连接示例:
注意事项:
- 单端取法会使输出功率减半,但足以驱动后级功放
- 确保后级功放输入阻抗与模块输出匹配
- 如需更高质量的信号,建议从功放IC输入端引出(需查看模块原理图)
-
耳机监听:
- 可串联电阻连接耳机
- 注意音量控制
- 仅用于调试测试
注意事项:
- DAC功能不可从模块引脚直接访问
- 如需外部音频处理,建议从功放前端取信号
- 修改内部电路可能影响模块稳定性
- 批量应用建议使用标准音频输出方式
CI-33T的UART1引脚是B2和B3吗?¶
问题描述:
在配置CI-33T的UART1接口时,需要确认UART1_TX和UART1_RX对应的引脚是否为B2和B3。
解决方案:
引脚定义确认:
- UART1_TX:对应B2引脚
- UART1_RX:对应B3引脚
- 这两个引脚固定用作UART1通信功能
串口参数配置:
- 波特率:支持9600(可配置其他波特率)
- 数据位:8位
- 停止位:1位
- 校验位:无(可配置)
硬件连接示例:
使用注意事项:
- B2和B3是专用串口引脚,不能用作GPIO
- 串口通信电平为3.3V
- 如需连接5V系统,需要进行电平转换
- 这两个引脚不占用麦克风接口
与烧录接口的关系:
- UART1与烧录接口是独立的
- 烧录使用专用的B6、B7引脚
- 可以同时保留烧录和串口通信功能
CI-33T产品规格书如何获取?¶
问题描述:
需要获取CI-33T产品规格书和技术资料。
解决方案:
CI-33T与CI-03T共用技术文档,主要区别在于Flash容量:
- CI-03T:支持300条词条,2M Flash
- CI-33T:支持500条词条,4M Flash
资料获取方式:
-
官方文档访问:
- CI-03T开发包包含原理图、模块+芯片技术手册
- 访问地址:http://help.aimachip.com/docs/offline_ci03t/ci_03t_kfb
- 包含接线、烧录软件和烧录资料
-
基本资料下载:
- 原理图:CI-03T-V1.3-原理图.pdf
- 规格书:CI-03T-V1.3-模组规格书.pdf
- 封装图:CI-03T封装图.PCB
注意事项:
- CI-33T与CI-03T封装完全相同,可互相替换
- 硬件设计时可参考CI-03T的原理图和引脚定义
- 如需更高词条容量,选择CI-33T;否则CI-03T即可满足需求
CI-33T播放音频时出现电流声怎么办?¶
问题描述:
CI-33T模块播放音频时出现明显的电流声,已经尝试更换多个喇叭但问题依旧,怀疑是模块或硬件问题。
解决方案:
问题排查步骤:
-
喇叭规格检查:
- 4欧姆喇叭:功率从2.4W起步,建议不超过3W
- 8欧姆喇叭:功率从1.6W起步,建议不超过2W
- 避免使用功率过大的喇叭(如4欧姆5W)
-
电源供电检查:
- 确保供电电压在4.5-5.5V范围内
- 检查电源纹波是否小于100mV
- 验证电源能提供足够的峰值电流(>500mA)
喇叭负载匹配分析:
-
阻抗匹配问题:
- 喇叭阻抗与模块功放不匹配会产生电流声
- 4欧姆喇叭负载较大,容易导致失真
- 优先推荐使用8欧姆喇叭
-
功率匹配验证:
优化解决方案:
方案一:更换喇叭规格
-
优先选择8欧姆喇叭:
- 使用8欧姆1.6-2W喇叭
- 负载匹配更合理
- 功耗更低,发热更少
-
避免过大功率:
- 不要使用超过推荐功率的喇叭
- 大功率喇叭会导致功放失真
- 可能产生额外的电流噪声
方案二:电源优化
-
使用独立电源:
- 为语音模块提供独立的5V电源
- 避免与其他大功率设备共用电源
- 确保电源能提供足够的峰值电流
-
增加滤波电容:
- 在电源输入端并联100μF电解电容
- 并联0.1μF陶瓷电容滤除高频噪声
- 电容尽量靠近模块电源引脚
方案三:硬件检查
-
模块质量确认:
- 寻求专业技术协助获取官方测试喇叭
- 对比测试确认是否为模块问题
- 如确认质量问题,申请更换
-
连接线路检查:
- 确保喇叭线连接牢固
- 检查是否有接触不良或虚焊
- 使用屏蔽线减少电磁干扰
测试验证方法:
-
对比测试:
- 使用官方推荐的喇叭进行测试
- 记录不同喇叭下的表现
- 找到最佳配置方案
-
电源质量测试:
- 使用示波器监测电源纹波
- 测试播放时的电压跌落
- 确认电源稳定性
实际应用案例:
根据实际反馈,延长喇叭线可以改善电流声:
- 现象:将喇叭线延长后,电流声有所改善
- 原因:增加了线路阻抗,降低了功放负载
- 建议:作为临时解决方案,但应寻找根本原因
注意事项:
- 电流声问题通常与喇叭负载匹配有关
- 电源质量对音频输出影响很大
- 优先使用官方推荐的喇叭规格
- 如问题持续存在,寻求专业技术协助进行深入分析
如何获取CI-33T的原理图和PCB文件?¶
问题描述:
需要获取CI-33T模块的原理图和PCB制版文件(如嘉立创可导入的格式),以便在不改变硬件布局的情况下,直接替换原有模块的电路设计。
解决方案:
官方资料获取方式:
-
基本资料下载:
- 原理图:CI-33T-V1.3-原理图.pdf
- 规格书:CI-33T-V1.3-模组规格书.pdf
- 封装图:CI-33T封装图.PCB
-
文档访问地址:
- 官方文档首页:https://help.aimachip.com/docs/offline_ci33t
- 开发包和示例:CI-33T开发包
文件格式说明:
-
提供格式:
- 原理图:PDF格式,包含完整电路设计
- 封装图:PCB格式,可用于PADS等EDA软件
- 规格书:PDF格式,包含详细电气参数
-
嘉立创兼容性:
- PCB文件可直接导入嘉立创EDA
- 支持标准EDA工具(Altium Designer、PADS等)
- 包含完整的焊盘定义和封装尺寸
替代方案(源文件不提供时):
-
手动创建封装:
- 根据规格书中的尺寸图创建封装
- 模块尺寸:21×15mm
- 引脚间距:标准2.54mm
-
参考设计要点:
- 使用官方原理图作为参考
- 保持关键电路设计不变
- 注意电源和音频电路的布局
-
设计验证:
- 创建封装后打印1:1图纸验证
- 与实际模块对比确认尺寸
- 注意引脚定义和方向
硬件替换建议:
-
直接替换方案:
- 如封装兼容,可直接替换
- 注意引脚定义是否一致
- 验证供电电压匹配
-
修改设计方案:
- 根据CI-33T接口重新设计PCB
- 利用官方原理图参考电路设计
- 保持外部接口不变
注意事项:
- 官方不提供源文件(如PADS或Altium工程文件)
- 封装图文件可直接用于PCB设计
CI-33T上电有嘟嘟声但无法唤醒怎么办?¶
问题描述:
CI-33T芯片上电后有嘟嘟声,但无法被唤醒,未进行固件烧录。
解决方案:
-
断开外设测试
- 先断开喇叭连接,仅保留麦克风
- 检查是否喇叭短路导致问题
- 确认电源供电正常(5V)
-
麦克风检查
- 使用串口助手发送命令:40
- 查看返回数据确认麦克风状态
- 参考文档中的测试方法
-
硬件连接验证
- 检查麦克风接线是否正确(MIC+和MIC-)
- 确认没有接反或接触不良
- 测量麦克风偏置电压
-
故障排除步骤
- 拔掉喇叭后测试是否能唤醒
- 更换已知好的麦克风测试
- 录制视频发送给技术支持分析
注意事项:
- 嘟嘟声可能表示功放部分工作异常
- 麦克风正常是唤醒功能的基础
- 如问题持续,需要技术支持介入分析
- 建议先申请样品验证封装匹配性
- 如需特殊格式,可能需要格式转换
- 保留官方文档以备设计参考
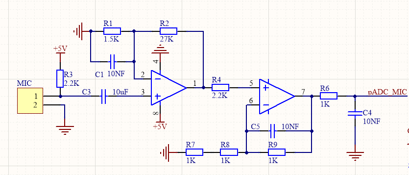
如何从CI-33T模块读取麦克风环境噪声信号?¶
问题描述:
需要从CI-33T模块中获取麦克风的环境噪声信号,用于外部处理或监测。
解决方案:
可以从麦克风的正极(MIC+)引脚直接读取交流信号电压值,但需要进行信号调理才能正常使用。
信号调理电路设计:
-
基本连接方法:
- 从MIC+引脚获取原始麦克风信号
- 信号为微弱的交流电压信号
- 需要放大才能被ADC或其他设备读取
-
推荐电路方案:
- MIC+接上拉电阻(约1.5K-2.2K)
- 串联耦合电容(如10nF)隔离直流
- 通过运算放大器进行信号放大
- 建议使用两级放大以获得足够增益
-
电路参数调整:
- 放大倍数通过反馈电阻调节
- 根据实际信号幅度调整增益
- 可使用单级或两级放大电路
设计参考:

注意事项:
- 麦克风输出信号幅度较小(mV级)
- 需要合适的放大倍数才能有效检测
- 运放选择应考虑噪声和带宽要求
- 注意电路的供电和滤波设计
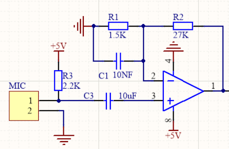
CI-33T模块麦克风信号采集电路如何简化?¶
问题描述:
在使用CI-33T模块的麦克风信号采集电路时,发现放大电路复杂,希望简化设计。
解决方案:
可以只使用单级放大电路,删除不必要的复杂部分,简化后的电路仍然能够满足基本的信号采集需求。
简化方案:
-
保留核心部分:
- 麦克风偏置电路(R1: 1.5K上拉电阻)
- 耦合电容(C1: 10nF)
- 单级运算放大器电路
- 基本的反馈网络(R2: 27K, R3: 2.2K)
-
可以删除的部分:
- 第二级放大电路
- 复杂的滤波网络
- 额外的缓冲级
简化后的电路特点:
- 电路结构更简单,PCB布局更容易
- 仍然提供足够的信号增益
- 降低了噪声引入的风险
- 适合对噪声要求不高的应用场景
设计参考:

注意事项:
- 简化后的电路增益可能降低,需根据实际需求调整
- 如对噪声敏感,建议保留完整的两级放大设计
- 单级放大适合信号幅度较大或后端灵敏度高的场景
CI-33T单麦与双麦方案如何选择?¶
问题描述:
CI-33T单麦模块在嘈杂环境和空旷房间中识别率低,希望了解如何改进识别效果,特别是双麦方案与单麦+AEC方案的对比,以及双麦的布局要求。
解决方案:
方案对比分析:
-
单麦+AEC方案:
- 适用于需要自打断功能的应用场景
- 可以实现播放过程中识别新指令并打断当前播报
- AEC功能通过第二个麦克风实现回声消除
- 适合需要交互体验的应用
-
双麦方案:
- 显著提升识别灵敏度,嘈杂环境下效果更好
- 通过双麦克风阵列实现噪声抑制
- 识别距离更远,空旷环境中表现更佳
- 无法使用内置AEC功能(如需AEC需外部电路)
方案选择建议:
- 嘈杂环境优先选择双麦:双麦的降噪效果更明显
- 需要打断功能选择单麦+AEC:如智能音响等需要交互的场景
- 远场识别优先双麦:双麦对远距离拾音效果更好
双麦布局要求:
-
麦克风距离:
- 两个麦克风之间距离建议为40-80mm
- CI-03T模块推荐距离为40-120mm
- 最佳效果距离为40-80mm(4-8cm)
-
安装方向:
- 两个麦克风必须朝向同一方向
- 保持同一水平平面,不要背靠背安装
- 避免一个朝门内、一个朝门外的布局
-
硬件连接:
- B1、B2、M2、M2+都需要连接(双麦配置)
- 两个麦克风需保持一致性(同型号、同规格)
- 推荐使用全指向麦克风

其他优化建议:
-
调整灵敏度:
- 将识别灵敏度从"中"调高可改善识别效果
- 灵敏度调高后,对发音不规范的指令也能更好识别
-
选择合适模型:
- 嘈杂环境可尝试烟机专用模型+深度降噪
- 小房间可启用降混响功能
- 根据实际场景选择Pro模型进行测试
注意事项:
- 双麦方案的AEC功能需要外部7243e codec芯片
- 外部AEC需要额外的硬件设计和成本
- 单麦+AEC等效于用一个麦克风做回声抑制
- 深度降噪功能仅针对烟机和窗帘等特定场景
CI-33T咪头如何选型?¶
问题描述:
咨询CI-33T模块的咪头选型标准、安装布局要求以及如何优化识别性能,特别是关于咪头质量、推荐型号、结构开孔设计和喇叭与咪头的距离要求。
解决方案:
咪头选型标准:
-
关键参数要求:
- 灵敏度范围:-32dB到-25dB(推荐-27dB)
- 信噪比:70以上(推荐75dB)
- 工作电流:0.1mA到0.5mA
- 阻抗:2.2KΩ匹配
-
推荐型号:
- 机芯智能定制咪头6027:直径6mm,高度2.7mm
- 11号咪头:灵敏度-32dB,尺寸较大效果更好
- 尽量选择尺寸大的咪头,性能通常更优
-
选型注意事项:
- 现阶段国内市场咪头参差不齐,规格书与实物可能不符
- 选型时需参考厂家实力、出厂检测和供货能力
- 有条件可选用进口管芯的咪头
安装布局要求:
-
结构开孔设计:
- 声音通过空气传播,避免将咪头放入密闭空间
- 需要合适的开孔面积,保证声音传入
- 如需防水膜,应选择质量好的产品
-
喇叭与咪头距离:
- 喇叭与咪头尽量远离
- 避免喇叭直接对着咪头
- 将喇叭视为噪声源,做好隔离
-
接线要求:
- 咪头线尽量短,不超过100mm
- 如需延长,必须使用双绞线或屏蔽线
- 注意咪头极性,反接会导致灵敏度下降
常见问题处理:
-
灵敏度低:
- 检查咪头是否损坏或老化
- 确认供电电压是否正常
- 验证接线极性是否正确
-
识别失灵:
- 可能是咪头并联导致电流减小
- 不建议使用咪头并联方案
- 检查电源供电是否稳定
-
环境干扰:
- 咪头远离电磁干扰源
- 使用屏蔽线减少干扰
- 优化PCB布局,避免数字信号影响

注意事项:
- 咪头质量直接影响识别效果,建议使用官方推荐型号
- 12号咪头灵敏度为-32dB,比默认咪头(-27dB)灵敏度低
- 不同批次的咪头可能存在性能差异,使用前需测试
更换12号咪头后识别灵敏度下降怎么办?¶
问题描述:
更换为12号咪头后,设备识别灵敏度明显下降,怀疑是咪头选型或参数问题。
解决方案:
原因分析:
-
灵敏度差异:
- 12号咪头灵敏度为-32dB
- 默认咪头灵敏度为-27dB
- 灵敏度数值越小,表示需要的声音强度越大
- 5dB的差异会导致识别距离明显缩短
-
咪头质量问题:
- 同一批次的咪头可能存在个体差异
- 部分咪头可能存在制造缺陷
- 需要通过实际测试验证
解决方法:
-
更换咪头测试:
- 更换另一个12号咪头进行对比
- 如效果明显改善,说明原咪头存在问题
- 建议使用前先对咪头进行抽检
-
灵敏度调整:
- 在平台中调高识别灵敏度设置
- 从"中"调至"高"可部分补偿灵敏度不足
- 注意调高后可能增加误触发概率
-
选型建议:
- 优先选择灵敏度更高的咪头(-27dB左右)
- 如需使用12号咪头,应确认批次一致性
- 考虑使用官方推荐的6027型号
预防措施:
- 采购时要求供应商提供批次测试报告
- 批量使用前进行抽样测试
- 保留咪头包装和规格书以便追溯
- 建立咪头入库检验流程

注意事项:
- 咪头灵敏度是影响识别距离的关键因素
- -32dB咪头在远距离识别场景中效果受限
- 更换咪头后如问题依旧,需检查电路连接
CI-33T如何记录IO口电平变化次数?¶
问题描述:
需要使用CI-33T模块记录IO口的高/低电平变化次数,用于统计霍尔信号,信号频率最高达到100Hz,但配置后无法准确记录电平变化。
解决方案:
问题分析:
CI-33T模块在记录高频电平变化时存在以下限制:
-
输入触发频率限制:
- GPIO输入触发的检测频率为20ms一次(50Hz)
- 低于20ms的脉冲会被过滤掉
- 无法准确记录100Hz频率的信号
-
信号电平要求:
- 输入信号高电平不应超过3.3V
- 低电平应在0.4V以下
- 原始霍尔信号高电平4.8V、低电平0.6V超出规格
硬件信号调理:
-
电平转换:
- 使用分压电路将4.8V降至3.3V
- 确保高电平不超过模块IO耐压(虽支持5V耐压)
- 低电平0.6V需进一步降低至0.4V以下
-
信号整形:
- 添加施密特触发器改善信号边沿
- 使用比较器设定合适的阈值
- 确保信号满足TTL电平标准
软件配置方法:
根据实际测试,当前配置只能记录信号的状态变化:
- 高电平有效触发:仅在电机停止时记录一次
- 低电平有效触发:仅在电机启动时记录一次
- 中间过程的电平变化无法被捕获

Pin 6设置为GPIO_A,默认高电平,输入模式

Pin 8设置为GPIO输入,参数1为A8

高电平触发配置:GPIO_A2高电平时变量a1增加1

高电平触发参数设置

低电平触发配置:GPIO_A0低电平时变量a1增加1

低电平触发参数设置
解决方案:
-
降低信号频率:
- 如可能,通过硬件分频降低信号频率
- 使用分频器或计数器电路
- 使信号频率降至50Hz以下
-
定制固件方案:
- 联系技术支持定制高频触发功能
- 需根据具体需求评估开发成本
- 起步费用约1K(根据功能复杂度)
-
外部计数方案:
- 使用外部计数器芯片(如74HC4040)
- 通过MCU或单片机处理高频信号
- CI-33T仅读取最终计数值
注意事项:
- 平台当前的触发检测频率(50Hz)无法满足100Hz信号记录需求
- 输入信号必须符合3.3V TTL电平标准
- 低电平0.6V偏高,可能导致触发不稳定
- 对于高频信号记录,建议采用外部硬件处理方案
- 定制固件需评估实际需求和批量规模
CI-33T模块焊孔堵塞怎么办?¶
问题描述:
收到的CI-33T模块部分焊孔被焊锡堵塞,影响正常焊接操作,怀疑是返修件。
解决方案:
1. 焊接处理
- 使用吸锡器清理堵塞的焊孔
- 用烙铁小心加热并清除多余焊锡
- 确保焊孔完全通透后再进行焊接
2. 连接验证
- 确保引脚没有连锡现象
- 使用万用表测试连接通断
- 验证焊接后功能正常
3. 模块状态说明
- 测试样品可能是之前焊接过的模块
- 不影响功能使用,仅增加焊接难度
- 正式产品不会有焊孔堵塞问题
注意事项:
- 焊孔堵塞不影响模块功能
- 清理焊孔时避免过热损坏焊盘
- 焊接时注意静电防护
- 如有条件,使用助焊膏改善焊接效果
CI-33T有语音输出时自动变化的引脚吗?¶
问题描述:
需要寻找一个在语音输出时会自动产生高低电平变化的引脚,且无需额外设置,用于指示语音输出状态。
解决方案:
引脚功能说明:
- CI-33T模块:没有语音输出时自动产生电平变化的专用引脚
- 所有GPIO引脚:都需要通过配置才能产生相应的电平变化
- 语音输出功能:模块直接驱动喇叭,没有独立的状态输出引脚
替代方案:
1. 使用GPIO配置输出状态
- 配置方法:在平台中为每个语音指令添加GPIO控制
-
设置步骤:
- 选择需要监控的语音指令
- 添加GPIO控制项
- 设置为语音播放时输出高电平
- 播放结束时设置为低电平
2. 利用BUSY引脚(如硬件支持)
- 检查硬件规格:确认模块是否提供BUSY状态输出
- 功能说明:BUSY引脚通常在语音处理期间保持特定电平
- 接线方式:需要查看具体模块的引脚定义文档
3. 通过音频检测电路
- 外部检测:使用比较器检测音频信号
- 简单方案:在音频输出端加装整流和滤波电路
- 阈值检测:设置合适的检测阈值判断语音活动
注意事项:
- CI-33T没有专用的语音状态输出引脚
- 所有功能都需要通过平台配置实现
- 建议使用GPIO配合定时器实现语音指示功能
- 如需要实时状态反馈,可考虑选用带状态输出的模块型号
CI-33T支持ADC输入作为触发条件吗?¶
问题描述:
希望在CI-03T1芯片上使用ADC输入功能来实现自定义小程序控制,但对ADC的精度和可靠性存在疑虑。
解决方案:
ADC支持情况:
- CI-33T支持ADC输入功能
- 电压检测范围:0~3.3V
- 对应数值:0~4096(12位ADC)
- 可用作触发条件
配置步骤:
-
引脚配置
- 在PIN脚配置中将目标GPIO设置为ADC输入模式
- 例如:GPIO_C4配置为ADC输入,可设置偏移量
-
触发条件设置
- 在唤醒词自定义规则中添加触发方式
- 选择"ADC输入"作为触发条件
- 设置触发阈值(如2000,约1.61V)
-
行为绑定
- 将ADC触发与具体行为绑定
- 配置触发后的响应动作
注意事项:
- ADC误差较大,不建议用于精密检测
- 建议阈值设置留有余量,避免误触发
- 如需高精度检测,建议使用IO-IN高低电平判断
- ADC值会受到温度和电源波动影响



资料获取¶
多个功放可以并联驱动一个喇叭吗?¶
问题描述:
两个不同CI-33T模块的功放输出端并联连接同一个喇叭,导致功放烧毁,需要安全的多模块共用喇叭方案。
解决方案:
问题分析:
- 功放并联风险:不同模块的功放输出直接并联会造成相互干扰
- 相位差问题:两个功放输出的音频信号相位可能不一致
- 负载异常:并联改变了功放的负载特性,可能导致过载
- 烧毁原因:功放输出端短路或负载异常导致电流过大
安全方案:
1. 添加音频切换电路
- 继电器切换:使用继电器选择不同模块的音频输出
- 模拟开关:使用音频专用的模拟切换芯片
- 二极管隔离:在每个功放输出端串联隔离二极管(效果有限)
2. 使用音频混合器
- 有源混合器:将多个音频源混合后输出到功放
- 无源混合器:使用电阻网络混合音频信号
- 专用芯片:使用音频混合专用IC实现安全混合
3. 独立功放方案
-
共用喇叭,独立功放:
- 每个模块输出线路电平信号
- 使用外部独立功放驱动喇叭
- 通过切换电路选择信号源
4. 软件控制方案
- 分时工作:确保同一时间只有一个模块输出音频
- 使能控制:通过GPIO控制功放的使能端
- mute功能:利用功放的mute功能避免冲突
注意事项:
- 切勿直接将两个功放的输出端并联
- 音频切换电路应选用低失真类型的器件
- 考虑使用音频变压器实现隔离
- 设计前应参考音频电路设计规范
- 如无相关经验,建议寻求专业硬件技术人员协助
GPIO 配置相关¶
CI-33T的PCB封装图如何导入嘉立创?¶
问题描述:
CI-33T的PCB封装图文件无法直接导入嘉立创平台,且提供的封装文件缺少尺寸信息。
解决方案:
1. 封装文件兼容性
- AD格式的PCB文件无法直接导入嘉立创
- 需要手动创建封装
2. 创建方法
使用SU-03T封装作为参考:
- 在嘉立创EDA专业版中搜索"SU-03T"
- 尝试不同搜索词(如"SU03T",去掉横线)
- 直接使用SU-03T的现成封装
- CI-33T与SU-03T封装兼容
手动创建封装:
- 自己画CI-33T的原理图封装
- PCB封装使用SU-03T的即可
- 两者封装尺寸相同
- 可将自制封装共享到元件库
3. 获取尺寸信息
- 在嘉立创元件库中找到SU-03T
- 查看3D模型和封装尺寸
- 或查阅产品规格书获取尺寸图
注意事项:
- CI-33T的PCB文件(AD格式)与嘉立创不兼容
- SU-03T在嘉立创中可直接搜索使用
- 搜索时尝试专业版而非标准版
- 两个型号的封装尺寸一致
- 原理图封装需要自己创建
- 如果搜索不到,可联系官方技术团队
封装与引脚¶
CI-33T4双麦如何实现任意麦克风接入识别?¶
问题描述:
在CI-33T4双麦模块中,需要实现两个麦克风任意接入都能正常进行语音控制的功能,以解决车辆较大时车尾语音识别率低的问题。
解决方案:
双麦克风配置方案
CI-33T4的双麦克风功能分配如下:
- M1麦克风:用于语音识别
- M2麦克风:用于算法处理(如声源定位、降噪等)
实现任意麦克风识别的方法:
-
并联M1麦克风:
- 将M1麦克风的信号线并联出两个接口
- 车头和车尾各安装一个麦克风
- 两个麦克风都连接到M1通道
-
硬件连接方式:
- 在MIC1输入电容前并联两个麦克风
- 两个麦克风共用同一个MIC_BIAS偏置
- 添加相应电阻(如4.7K)和电容(如10uF)
电路参考设计:

性能影响说明:
- 电压衰减:两个麦克风并联后电压会减半
- 识别效果:可能影响识别灵敏度和距离
- 适用场景:适用于对识别率要求不高的应用
替代方案建议:
-
使用双麦克风阵列:
- 利用M1和M2形成麦克风阵列
- 实现声源定位和降噪
- 提升整体识别效果
-
单麦克风+外部放大:
- 在远端使用前置放大器
- 通过线路传输到主模块
- 保持信号强度
注意事项:
- 并联方案会影响识别效果,需实际测试验证
- 建议先进行小批量测试
- 如需高识别率,建议使用专业的麦克风阵列方案
双麦克风电路中M1-和M2-可以共用接地线吗?¶
问题描述:
在双麦克风电路设计中,希望将两个麦克风的负极(M1-和M2-)共用接地线以减少布线。
解决方案:
- 正确接线方式:每个麦克风必须独立连接,不能共用负极
- M1麦克风:接 M1+ 和 M1-
- M2麦克风:接 M2+ 和 M2-(独立连接,不能与M1-共用)
- 并联方案:如需减少接线,可考虑将两个同型号麦克风并联,但需要单独配置
注意事项:
- 共用接地线会导致麦克风工作异常,影响音频采集质量
- CI-33T1等支持双麦克风的芯片,M1和M2是独立的麦克风通道
- 设计时需严格按照芯片手册的引脚定义进行接线

CI-33T4模块支持双喇叭并联吗?¶
问题描述:
需要在CI-33T4模块上使用两个8欧姆4瓦的喇叭并联输出,以实现车内左右两边各一个喇叭的布局。
解决方案:
喇叭并联方案
CI-33T4模块支持两个喇叭并联使用,但需要满足阻抗要求:
- 阻抗计算:两个8欧姆喇叭并联后总阻抗为4欧姆
- 最小阻抗要求:并联后内阻不能低于4欧姆
- 功率建议:推荐使用8欧姆2瓦的喇叭,而非4瓦
功率匹配说明:
- 8欧姆4瓦喇叭:功率过大,模块可能驱动困难
- 8欧姆2瓦喇叭:匹配良好,推荐使用
- 4欧姆喇叭:可直接使用单个,无需并联
长线传输设计:
- 喇叭线:对长度要求不高,可根据实际需要布线
- 磁珠/电感:一般情况下不需要额外添加滤波元件
- 麦克风线:建议尽量短,必须使用双绞线或屏蔽线
注意事项:
- 并联使用时无法实现立体声效果
- 如需更高功率,可考虑更换功放芯片
- 麦克风布线应远离喇叭等噪声源

CI-33T是否支持单麦克风配置?¶
问题描述:
需要确认CI-33T模块是否支持只连接一个麦克风,以及单麦克风配置对功能的影响。
解决方案:
单麦克风支持确认:
- CI-33T支持单麦克风配置
- 可以只连接一个麦克风(MIC1或MIC2任选其一)
- 单麦克风模式下仍可正常工作
配置方法:
-
硬件连接
- 仅连接MIC1+和MIC1-(主麦克风)
- MIC2接口保持悬空不连接
- 确保麦克风极性正确
-
固件配置
- 在生成固件时选择单麦克风模式
- 平台支持单/双麦克风配置选项
功能影响:
- 基本功能:语音识别、命令执行正常
- AEC功能:单麦克风无法实现回声消除
- 降噪效果:相比双麦克风会有所降低
- 识别距离:可能略有影响
使用建议:
- 对成本敏感的应用可使用单麦克风
- 如需AEC功能必须使用双麦克风
- 单麦克风设计更简单,成本更低

CI-33T模块输出脉冲时序不平分怎么办?¶
问题描述:
配置输出脉冲时,设置的脉冲时长实际执行时前半段时间为延迟,后半段时间为有效脉冲,导致实际有效输出时间仅为配置时间的一半。
解决方案:
- 这是脉冲功能的设计特性,一个完整脉冲周期被平分
- 前半段为低电平(延迟),后半段为高电平(脉冲)
- 如果无法接受这种时序,建议使用电平输出代替脉冲输出
注意事项:
- 脉冲时序平分的设计无法修改
- 需要精确控制输出时间时,应选择电平控制方式
- 配置脉冲时需考虑实际有效时间只有设定时间的一半

GPIO输入信号的频率限制是多少?¶
问题描述:
使用CI-33T模块记录IO口电平变化次数,当输入信号频率达到100Hz时(如电机霍尔信号),无法准确记录电平变化。
解决方案:
1. 频率限制说明
- GPIO输入触发的检测频率为20ms一次(50Hz)
- 低于20ms间隔的电平变化会被过滤掉
- 这是平台固件的设计限制,暂时无法修改
2. 信号电平要求
- 高电平:最大3.3V(虽然IO口有5V耐压)
- 低电平:需低于0.4V,0.6V过高可能导致识别异常
- 霍尔信号高电平4.8V必须通过分压降至3.3V
3. 实现方案
分压电路设计:
触发配置:
- IO模式:输入
- 默认电平:根据信号默认状态设置
- 触发方式:GPIO输入
- 触发参数:高电平或低电平
配置示例:






4. 频率问题解决
方案一:降低信号频率
- 使用齿轮减速机构降低信号频率
- 通过分频电路对信号进行分频
方案二:外部计数器
- 使用外部计数器IC记录高频信号
- 通过低速接口读取计数值
方案三:定制固件
- 针对高频计数需求定制固件
- 需要评估具体需求量和费用(一般1K起步)
注意事项:
- 100Hz的霍尔信号无法直接使用GPIO触发记录
- 信号电平必须匹配模块的3.3V逻辑电平
- 频率限制是硬件设计决定的,无法通过配置修改
- 如需高频计数功能,建议考虑定制固件方案
CI-33T播放音频时出现电流声怎么办?¶
问题描述:
CI-33T模块播放音频时出现明显的电流声,已经尝试更换多个喇叭但问题依旧,影响正常使用。
解决方案:
问题排查步骤:
-
喇叭规格检查:
- 4欧姆喇叭:功率从2.4W起步,建议不超过3W
- 8欧姆喇叭:功率从1.6W起步,建议不超过2W
- 避免使用功率过大的喇叭(如4欧姆5W)
-
电源供电检查:
- 确保供电电压在4.5-5.5V范围内
- 检查电源纹波是否小于100mV
- 验证电源能提供足够的峰值电流(>500mA)
喇叭负载匹配分析:
-
阻抗匹配问题:
- 喇叭阻抗与模块功放不匹配会产生电流声
- 4欧姆喇叭负载较大,容易导致失真
- 优先推荐使用8欧姆喇叭
-
功率匹配验证:
优化解决方案:
方案一:更换喇叭规格
-
优先选择8欧姆喇叭:
- 使用8欧姆1.6-2W喇叭
- 负载匹配更合理
- 功耗更低,发热更少
-
避免过大功率:
- 不要使用超过推荐功率的喇叭
- 大功率喇叭会导致功放失真
- 可能产生额外的电流噪声
方案二:电源优化
-
使用独立电源:
- 使用专用电源适配器供电
- 避免与其他设备共享电源
- 确保电源稳定输出
-
增加滤波电容:
- 在模块电源输入端并联1000μF电解电容
- 减少电源纹波对音频的影响
- 提高供电稳定性
方案三:线路检查
-
喇叭连接优化:
- 使用短而粗的喇叭线
- 确保连接牢固,接触良好
- 避免使用过长的连接线
-
接地检查:
- 确保模块和喇叭共地良好
- 检查地线是否有松动
- 避免地线回路产生噪声
技术要点:
- CI-33T内置Class AB功放,对喇叭阻抗敏感
- 电流声通常是阻抗不匹配或供电不稳定导致
- 8欧姆喇叭是较优选择,匹配性好
- 功率过大的喇叭会增加失真风险
验证步骤:
- 使用推荐规格的喇叭测试
- 测量供电电压稳定性
- 在不同音量下测试音质表现
- 记录最佳配置参数供量产使用
注意事项:
- 优先使用模块配套的喇叭进行测试
- 如问题持续,建议联系技术支持
- 不同批次的模块可能有细微差异
- 量产前建议进行充分的可靠性测试
CI-33T的PB5、PB6引脚可以作为串口使用吗?¶
问题描述:
需要确认CI-33T的PB5、PB6引脚是否可以配置为串口功能,以及为什么在配置界面上看不到18、19管脚的配置选项。
解决方案:
引脚功能确认:
-
PB5、PB6串口支持:
- CI-33T的PB5、PB6可以作为串口使用
- 这两个引脚默认对应UART1功能
- 可以通过平台配置启用串口通信
-
烧录口复用:
- PB5、PB6同时也是烧录引脚
- 烧录完成后可作为普通串口使用
- 支持与MCU进行串口通信
配置界面说明:
-
管脚编号差异:
- 配置界面中的数字仅作参考,无实际意义
- 重点是配置绿色方框中的Pin功能
- 平台配置决定了引脚的实际功能
-
配置方法:
- 登录智能公元平台
- 在GPIO配置界面选择对应引脚
- 将引脚功能配置为UART1_TX/UART1_RX
- 重新生成并烧录固件
-
界面配置限制:
- PB5/PB6在界面上可能无法直接配置
- 这是因为这两个引脚默认已关联串口功能
- 实际使用时直接按串口功能连接即可
硬件连接:
- PB5(UART1_TX):连接到外部设备的RX
- PB6(UART1_RX):连接到外部设备的TX
- 烧录时:使用专用烧录器通过B0/B1接口
- 通信时:使用PB5/PB6进行数据传输
注意事项:
- PB5/PB6作为串口使用时,烧录需要使用专用工具
- 平台上怎么配置,使用时就按配置接线
- 确保硬件连接与软件配置一致
- 如需同时使用烧录和通信功能,建议使用其他串口引脚
- 界面上无法看到18、19管脚配置是正常现象,重点关注功能配置而非编号
CI-33T如何防止射频干扰导致重启?¶
问题描述:
CI-33T模块在附近有470MHz无线发射设备时出现重启或死机现象。
干扰原因分析:
-
强射频场影响
- 470MHz发射功率较大时产生强电磁场
- 影响芯片内部电路正常工作
- 可能导致程序跑飞或复位
-
电源耦合干扰
- 射频能量通过电源线耦合到模块
- 造成电源电压波动
- 触发芯片保护机制
硬件设计建议:
-
电源设计
- VCC输入串联4.7Ω限流电阻(R44)
- 并联4.7uF滤波电容
- 使用5V3A以上电源保证裕量
-
PCB布局优化
- 模块与天线保持30mm以上距离
- 在模块下方铺铜屏蔽
- 电源线加磁珠或π型滤波
-
天线布局
- 天线尽量远离模块和敏感电路
- 使用定向天线减少向模块方向的辐射
- 考虑增加金属隔离板
调试方法:
-
分步测试
- 去掉天线确认是否为辐射干扰
- 改变天线方向找出敏感角度
- 使用独立电源供电排除共模干扰
-
电压监测
- 用示波器监测R44前后电压
- 发射时电压跌落不应超过0.3V
- 如跌落过大需增加滤波
注意事项:
- 切勿将R44短路,会烧坏芯片
- 内部RC模式比晶振模式更易受干扰
- 如无法解决建议寄回厂家分析
CI-33T的PA4与PA5引脚使用注意事项¶
问题描述:
PA4与PA5配置成输出模式默认低电平后,去接外部三极管基极驱动将会导致模块UART0串口烧写固件失败。
解决方案:
问题原因:
PA4引脚(PG_EN)具有特殊功能,与固件升级模式相关:
- PA4内部带上拉,上电默认为升级模式检测
- 当PA4被配置为输出低电平时,会影响正常的启动流程
- 可能导致UART0功能异常,无法进行固件烧录
正确使用方法:
-
PA4引脚处理:
- 需要滞空或者上拉才能正常烧录
- 如需缩短开机时间(约350ms),可增加两个2.2KΩ下拉电阻到地
- 两个电阻中间增加测试点,用于在线升级时拉高
- 正常使用时保持PA4悬空或上拉状态
-
PA5引脚使用:
- 避免直接驱动三极管基极等重负载
- 如需驱动外部器件,建议通过驱动电路隔离
- 使用限流电阻保护引脚
设计建议:
- PA4和PA5作为外围功能引脚,尽量避免用作关键控制
- 外围引脚都尽量保持原调试好的状态,改动容易出问题
- 这些外围脚都尽量不要动,都已调试好的,动了容易出问题
- 如必须使用,建议先充分测试不影响烧录功能
注意事项:
- PA4涉及启动模式,配置不当会影响系统正常工作
- 所有外围引脚在产品化前都应充分测试
- 修改引脚配置后务必验证烧录功能是否正常
- PA4需要滞空或者上拉才能烧录

CI-33T红外发射时A3引脚没有高电平正常吗?¶
问题描述:
在匹配空调时,使用A3引脚发射红外码,测量发现A3引脚没有3.3V高电平,但B5、B6引脚有高电平。
解决方案:
现象说明:
- CI-33T的红外发射功能在设计上没有在A3引脚输出持续高电平
- 红外发射是通过PWM调制实现的,测量时可能观察到的是变化的脉冲信号而非稳定高电平
- 即使测量不到明显的高电平,红外发射功能仍可能正常工作
B5/B6引脚说明:
- B5、B6引脚是DEFAULT_P14/DEFAULT_P15,对应UART0_TX/UART0_RX
- 这两个引脚默认为日志输出口,也用于烧录功能
- 如果检测到B5/B6有高电平,可能是日志输出或上电初始化过程中的信号
- 这两个引脚不是红外发射引脚
红外发射功能验证:
-
功能测试:
- 按照平台配置进行空调匹配流程
- 完成匹配后测试空调是否能被控制
- 即使A3测量不到高电平,功能可能正常
-
信号检测:
- 使用手机摄像头查看A3引脚是否发出红外光
- 红外发射时手机屏幕能看到紫光
- 这是验证红外发射是否正常的有效方法
-
示波器测量:
- 使用示波器观察A3引脚波形
- 应能看到38kHz左右的PWM调制信号
- 注意测量时需使用红外接收探头或光电二极管
注意事项:
- CI-33T的红外发射是PWM调制方式,不是直流高电平
- B5/B6是日志口,不应作为红外发射使用
- 如功能异常,可参考官方视频教程和智能客服
- 确保平台配置中正确选择了红外发射功能
CI-33T模块板载有哪些电阻?¶
问题描述:
需要了解CI-33T模块上是否已集成上拉电阻和限流电阻,以便确定外部电路设计时是否需要额外添加这些元件。
解决方案:
CI-33T模块上已集成部分电阻,具体如下:
板载电阻配置:
-
R8:10K上拉电阻(NC)
- 位置:PWR引脚(引脚1)
- 功能:为PWR引脚提供上拉
- 状态:标注为NC,可根据实际需求决定是否焊接
-
R9、R10、R11:100Ω限流电阻
- R9:用于PB6/UART0_RXD引脚
- R10:用于PA4引脚
- R11:用于PB5/UART0_TXD引脚
- 功能:保护UART串口引脚,限制电流
引脚定义参考:
| 引脚编号 | 引脚名称 | 说明 |
|---|---|---|
| 1 | PWR | 电源输入,经R8(10K/NC)上拉 |
| 14 | PA2/TX1 | UART1发送 |
| 15 | PA3/RX1 | UART1接收 |
| 16 | PA5 | 通用IO |
| 17 | PA4 | 通用IO,经R10(100R)限流 |
| 18 | PB5/UART0_TXD | UART0发送,经R11(100R)限流 |
| 19 | PB6/UART0_RXD | UART0接收,经R9(100R)限流 |
| 20 | GND | 地 |
| 21 | SPK- | 喇叭负极 |
| 22 | SPK+ | 喇叭正极 |

设计建议:
- UART通信:模块已板载100Ω限流电阻(R9、R11),外部电路无需额外添加
- PWR引脚:如需使用PWR引脚功能,可焊接R8上拉电阻
- 直接使用:对于标准UART通信连接,可直接连接模块的TX/RX引脚
注意事项:
- 板载限流电阻已满足基本保护需求
- R8为NC(未焊接),如无特殊需求可保持原状
- 修改板载元件需谨慎,避免影响模块正常功能