SU-03T 硬件设计 FAQ¶
本页用于整理 SU-03T 相关的硬件设计问题。
SU-03T的SPK引脚电压异常是什么原因?¶
问题描述:
测量SU-03T模块的SPK+和SPK-引脚对GND的电压,发现电压值为5V,而不是正常的2.4V左右。
解决方案:
SPK引脚电压异常通常表示音频功放电路存在问题,需要及时排查和维修。
1. 正常电压标准
- SPK+对GND正常电压:2.4V - 2.5V
- SPK-对GND正常电压:2.4V - 2.5V
- 两个引脚电压应该基本相等
- 电压差在0.1V以内为正常
2. 电压异常原因分析
-
5V电压异常:
- 功放芯片可能已经损坏
- 内部电路短路导致电压异常
- 模块受到静电或高压冲击
-
无电压或电压过低:
- 功放芯片供电异常
- 内部电路开路
- 器件虚焊或损坏
3. 故障排查步骤
-
断电测量:
- 断开电源
- 用万用表测量SPK引脚对GND的电阻
- 检查是否有短路现象
-
通电测量:
- 给模块正常上电
- 分别测量SPK+和SPK-对GND电压
- 记录测量值进行对比
-
播放测试:
- 让模块播放音频
- 观察SPK引脚电压变化
- 正常播放时应有交流信号
4. 可能的解决方案
-
芯片损坏:
- 如果确认功放芯片损坏,需要更换模块
- 联系供应商进行维修或更换
- 记录损坏原因以便改进防护
-
外部电路问题:
- 检查外部连接是否正确
- 确认扬声器阻抗匹配
- 排除外部电路短路可能
5. 预防措施
- 避免在通电状态下插拔音频线
- 使用合适功率的扬声器(通常4Ω或8Ω)
- 避免音频输出短路
- 注意静电防护
注意事项:
- 功放芯片损坏后无法自行修复
- 5V电压说明芯片内部已损坏
- 继续使用可能影响其他功能
- 建议及时更换新模块
如何预防和处理模块功放芯片烧毁问题?¶
问题描述:
模块在使用过程中出现功放芯片烧毁,导致引脚直接输出3.3V,语音功能失效,同时模块上有发黄痕迹。
解决方案:
功放芯片烧毁是严重的硬件故障,需要通过正确的使用方法和预防措施来避免。
1. 功放芯片烧毁的常见原因
-
外部高电压冲击:
- 扬声器线缆接触到高压电源
- 静电放电(ESD)损坏
- 瞬间电压脉冲
-
扬声器短路:
- 扬声器接线短路到GND
- 扬声器线圈内部短路
- 音频线接反导致的短路
-
过载使用:
- 扬声器阻抗过低
- 长时间大音量使用
- 频繁的音频冲击
2. 故障识别方法
-
电压检测:
- 正常:SPK±对GND为2.4V-2.5V
- 异常:SPK±对GND为5V或0V
- 3.3V引脚电压异常(正常应为3.3V)
-
外观检查:
- 8脚功放芯片周围发黄
- PCB板变色或有烧焦痕迹
- 元器件松动或脱落
-
功能测试:
- 无法播放语音
- 语音识别功能正常
- 其他功能正常
3. 预防措施
硬件保护:
- 在音频输出端串联保护电阻
- 加入音频保险丝(100mA)
- 使用TVS二极管进行瞬态保护
- 确保扬声器阻抗匹配(4-8Ω)
使用规范:
- 避免在通电时插拔音频线
- 音量调节要适中,避免过大音量
- 使用质量可靠的扬声器
- 远离强电磁干扰源
环境要求:
- 保持干燥的使用环境
- 避免高温高湿环境
- 做好静电防护措施
- 定期检查连接状态
4. 损坏后的处理
-
立即断电:
- 发现异常立即切断电源
- 检查外部连接是否有问题
- 排除外部故障后再上电测试
-
维修方案:
- 功放芯片损坏无法现场修复
- 需要返厂维修或更换模块
- 记录故障现象便于分析
-
数据备份:
- 如有重要配置需要备份
- 保存故障发生时的操作记录
- 为售后提供详细信息
5. 设计建议
对于新产品设计,建议:
- 添加音频输出保护电路
- 使用独立的音频功放模块
- 增加过压过流检测
- 提供音频隔离措施
注意事项:
- 功放芯片烧毁后模块无法正常工作
- 不要尝试自行焊接维修
- 购买时确认供应商的质保政策
- 批量使用前先进行可靠性测试
SU-03T1电路板如何连接按键?¶
问题描述:
需要了解如何将两脚按键连接到SU-03T1电路板,以及连接方式。
解决方案:
按键连接到电路板的方式取决于具体的应用需求和电路设计。
连接方式分析:
-
并联连接方式:
- 与六脚开关的正负极并联
- 保持相同的电平逻辑
- 适合需要相同功能的场景
-
直接连接方式:
- 直接连接到电路板的正负极
- 通过电路板的按键检测电路
- 需要了解电路板的按键接口定义
电路板结构:
从图片可以看出SU-03T1电路板包含:
- 语音模块(SU-03T1)
- 蓝牙模块
- 电源开关
- 充电管理模块
- 各类接口和按键检测电路
按键连接建议:
-
查看电路图:
- 找到按键检测电路的具体位置
- 确认检测引脚定义
- 了解触发方式和电平要求
-
按键特性:
- 两脚按键通常为瞬时开关
- 无正负极区分(起导通作用)
- 触发时需要稳定的电平变化
-
连接验证:
- 连接后测试按键功能
- 确认触发响应正常
- 检查是否有抖动或误触发
注意事项:
- 按键起导通作用,通常不需要区分正负
- 连接前确认电路板的按键检测方式
- 避免长时间按键导致误触发
- 如需要特定功能,可能需要额外的电路设计
如何驱动风扇等大负载设备?¶
问题描述:
SU-03T模块的IO口需要驱动风扇,但模块的IO驱动能力不足,直接连接后无法有效控制风扇的启停。
解决方案:
SU-03T的IO口驱动能力较弱(不足20mA),无法直接驱动风扇等大负载设备,需要外接驱动电路。
1. 驱动能力说明
- SU-03T IO口最大驱动电流:约20mA
- 风扇等电机负载通常需要几百mA
- 3.3V电压也无法有效驱动大多数风扇
2. 驱动电路方案
方案一:MOS管驱动电路
- 使用N沟道MOS管(如AD3400)
- 模块IO控制MOS管栅极
- MOS管作为开关控制风扇通断
方案二:三极管驱动电路
- 使用NPN三极管(如S8050)
- IO通过限流电阻控制三极管基极
- 三极管驱动风扇,提供足够电流
方案三:专用驱动板
- 购买现成的电机驱动模块
- 几块钱即可购买,使用方便
- 集成保护电路,更安全可靠
3. 连接注意事项
-
风扇三线说明:
- G(地线):接电源负极
- V(电源):接5V或12V正极
- S(控制):接驱动电路输出
4. 参考电路
注意事项:
- 不能将风扇直接接在模块VCC和GND上
- 3线风扇的S线是控制线,不是电源线
- 驱动大功率设备时注意散热问题
- 建议使用官方提供的驱动板方案
SU-03T上电时蜂鸣器为什么会响?¶
问题描述:
SU-03T模块上电瞬间,蜂鸣器会发出短暂的声音,这是正常现象还是故障?
解决方案:
原因分析:
- 上电初始化:模块上电时进行系统初始化
- GPIO状态变化:初始化过程中GPIO引脚状态可能瞬间变化
- 功放启动:音频功放芯片启动时产生瞬时输出
解决方案:
-
检查供电质量
- 确保电源电压稳定(3.3V-5.5V范围)
- 避免上电瞬间电压波动过大
- 使用质量好的电源适配器
-
硬件检查
- 确认蜂鸣器连接正确
- 检查是否有短路或接触不良
- 测量上电时电源波形
-
软件配置
- 在固件中设置GPIO初始状态
- 避免初始化时的意外输出
注意事项:
- 如果只是瞬间响一声后正常工作,属于正常现象
- 持续响或不规律响可能是供电或硬件问题
- 建议使用示波器观察上电时的电源和信号波形
- 已确认是供电问题的,更换稳定电源即可解决
SU-03T支持哪种类型的麦克风?¶
问题描述:
需要了解SU-03T模块是否支持3.5mm接口的麦克风,还是仅支持驻极体麦克风。
解决方案:
麦克风类型说明:
- 仅支持驻极体麦克风:SU-03T模块设计用于连接驻极体电容麦克风
- 不支持3.5mm麦克风:不支持常见的动圈麦克风或3.5mm接口的耳机麦克风
- 专用接口设计:模块提供专门的麦克风输入接口
硬件接口特点:
- 输入阻抗匹配驻极体麦克风特性
- 提供偏置电压供驻极体麦克风工作
- 优化的前置放大电路适配驻极体信号
选型建议:
- 使用配套麦克风:优先使用官方提供的驻极体麦克风
- 替代选择:如需更换,必须选择相同类型的驻极体麦克风
- 参数匹配:注意灵敏度、频率响应等参数匹配
注意事项:
- 错误的麦克风类型可能导致无声音或噪声大
- 3.5mm接口麦克风需要额外电路,不建议使用
- 咪头线如需延长,超过100mm必须使用屏蔽线
SU-03T的排针间距是多少?¶
问题描述:
购买的杜邦线无法插入SU-03T的排针,需要了解排针的具体间距规格。
解决方案:
排针规格:
- 排针间距:2.0mm
- 排针类型:PH2.0接口
- 常见问题:市面上标准的杜邦线多为2.54mm间距,无法直接使用
解决方案:
-
购买2.0mm间距的杜邦线
- 搜索关键词:"PH2.0 杜邦线" 或 "2.0mm 杜邦线"
- 确认包装标注2.0mm间距
-
使用转接线
- 2.54mm转2.0mm的转接板
- 2.54mm转PH2.0的转接线
-
自制连接线
- 购买PH2.0的端子和线材
- 使用专用压线工具制作
注意事项:
- 不要强行插入2.54mm杜邦线,可能导致排针变形
- PH2.0是常见于航模、遥控器的接口标准
- 长期使用建议购买专用的PH2.0连接器
SU-03T模块音量比CI-03T大吗?¶
问题描述:
SU-03T模块的音量比CI-03T大,且通过平台调节音量参数效果不明显,需要了解音量调节方法。
解决方案:
1. 音量差异说明
- SU-03T和CI-03T使用相同的功放IC(8002D)
- 音量差异可能来自底层软件配置
- 硬件层面无法直接调整
2. 音量调节方法
- 在智能云元平台调节音量参数
- 找到语音配置中的"音量"滑块
- 可调节范围0-100

3. 注意事项
- 平台调节的是生成语音的音量
- 加大供电电流对提升音量无效
- 如调节到100效果仍不明显,可能是硬件限制
优化建议:
- 确认喇叭功率匹配
- 检查音频连接线路
- 考虑更换更高灵敏度的喇叭
SU-03T的3.3V输出电流是多少?¶
问题描述:
需要确认SU-03T模块的3.3V输出引脚(3V3)能提供的最大电流,是否可以达到1A。
解决方案:
根据SU-03T模块规格书,在5V输入时:
- 3.3V输出驱动电流最大为150mA
- 无法达到1A的输出电流

设计建议:
-
负载限制
- 连接到3.3V引脚的负载总电流不应超过150mA
- 避免驱动大功率器件或多个模块并联
-
替代方案
- 如需要更大电流,建议使用外部LDO稳压电路
- 或使用专用的电源管理模块
注意事项:
- 150mA是模块内部LDO的最大输出能力
- 超载可能导致模块工作不稳定或损坏
- 设计电路时需预留足够的余量
SU-03T功放芯片损坏的原因和预防¶
问题描述:
SU-03T模块的功放芯片烧毁,更换后喇叭仅有电流声且发烫,需要了解损坏原因和预防措施。
解决方案:
-
故障原因分析
- 喇叭正负极对GND短路是功放芯片损坏的主要原因
- 电源不稳定/接触不良也会导致功放烧毁(VCC电压跳动)
- 短路会导致功放芯片瞬间烧毁
- 短路通常发生在喇叭连接或调试过程中
-
典型故障现象
症状一:短路导致的功放烧毁 - 功放芯片外观可能无明显变化 - 喇叭对GND电压异常(正常2.2-2.5V,异常时4.59-4.60V) - 更换功放芯片后如仍有问题,需检查喇叭本身
症状二:电源不稳定导致的功放烧毁 - 无开机语音提示 - 扬声器发出沙沙声(底噪) - VCC电压跳动(在3-4V范围内不稳定) - SPK引脚电压为0V(正常应为2.4V左右) - 模块通电后快速发热

-
故障诊断方法
- 测量SPK+和SPK-引脚对GND电压,正常应为2.4V左右
- 若SPK引脚电压为0V,说明功放已烧毁
- 测量VCC供电电压稳定性,跳动说明电源接触不良
-
维修方案
- 更换功放芯片:功放芯片(HAA8002D)可单独更换
- 需要具备SOP-8封装焊接技术
- 更换前需确认并排除电源问题
- 严重情况需更换整个模块
-
预防措施
- 连接喇叭前务必测量阻抗
- 确保喇叭正负极不会意外接触到GND
- 使用绝缘套管保护喇叭接线端子
- 调试时避免使用金属工具触碰喇叭端子
- 确保电源供电稳定,避免接触不良
- 上电前检查VCC电压是否稳定在5V
- 首次上电前仔细检查线路:部分功放损坏案例发生在第一次上电时,上电前务必确认接线无误
- 长时间播报时降低音量:如需长时间连续播报,建议将音量从默认值(如50)适当降低(如25),减少功放发热
注意事项:
- 功放芯片(HAA8002D)可单独更换,无需更换整个模块
- 更换芯片后仍需排查外部短路原因或电源问题
- 建议在电路中加入过流保护措施
- 喇叭选型时注意阻抗和功率匹配
- 电源接触不良是导致功放烧毁的常见原因,需重点检查供电线路
SU-03T功放芯片引脚布局是怎样的?¶
问题描述:
在使用SolidWorks绘制SU-03T的3D模型时,需要确认功放芯片HAA8002D的正确引脚数量和布局。
解决方案:
SU-03T模块上的功放芯片(HAA8002D)引脚布局如下:
功放芯片引脚说明:
- 封装形式:SOP-8封装
- 引脚数量:每边4个引脚,共8个引脚
- 芯片型号:HAA8002D ZOB332100
常见设计错误:
在3D建模时容易出现的错误:
- 错误地将功放芯片一边绘制成3个引脚
- 实际应为每边4个引脚的对称布局
设计参考:

SU-03T模块3D模型示意图,展示了主控芯片和8引脚功放芯片的布局
注意事项:
- 功放芯片为标准8引脚封装,非6引脚
- 3D建模时需仔细核对实际硬件
- 建议使用实物照片或官方资料作为参考
- PCB布局设计时需注意引脚间距和尺寸精度
SU-03T模块可以直接使用5V供电吗?¶
问题描述:
询问SU-03T模块是否可以直接使用5V供电,而不需要额外的电源管理。
解决方案:
供电规格
- SU-03T模块工作电压:3.6-5.5V
- 模块1脚(VCC)可以直接接入5V电源
供电方案
-
标准供电:直接使用5V供电
- 推荐供电电压:5V±0.25V
- 供电电流要求:≥150mA(建议预留500mA以上)
- 适用于USB供电、适配器供电等常见场景
-
电池供电:使用锂电池
- 单节锂电池(3.7-4.2V)可直接供电
- 双节串联锂电池需通过降压芯片
-
车载供电:12V转5V
- 推荐使用DC-DC降压模块(而非LDO)
- 需添加防反接和浪涌保护电路
- 参考下文"12V转5V使用LDO发热严重"章节
注意事项:
- 输入电压不要超过5.5V,以免损坏模块
- 不稳定的供电会影响语音识别效果
- 模块IO口电平为3.3V,与5V系统通信需注意电平匹配

SU-03T上电时GPIO引脚状态异常?¶
问题描述:
上电时B7和B8引脚出现高电平,与预期不符。
解决方案:
这是正常现象。原因如下:
- 部分IO口上电时有特殊功能
- B6/B7引脚会先初始化成串口准备烧录
- 配置成GPIO模式、默认低电平后,上电时B7脚仍会产生短暂的高电平脉冲
注意事项:
- 这是模块的初始化特性,不是故障
- 如果应用对电平敏感,建议在软件上增加延时处理
- 烧录完成后,引脚功能会恢复正常配置状态
如何获取SU-03T模块的原理图和PCB库文件?¶
问题描述:
需要SU-03T模块的原理图和AD格式的PCB库文件用于产品设计。
解决方案:
设计资料获取:
-
官方资料提供
- 原理图:部分提供,需联系技术支持
- PCB库文件:不对外提供AD格式库文件
- 尺寸图纸:可提供模块尺寸和引脚定义
-
替代方案
- 参考现有文档中的引脚图和尺寸标注
- 根据实物照片自行绘制PCB封装
- 使用标准的引脚间距和尺寸参数
-
设计参考
- 模块尺寸:56.65mm × 29.87mm
- 引脚间距:标准2.54mm排针
- 可参考社区用户分享的设计经验
自行设计建议:
- 使用万用表测量确认引脚定义
- 制作准确的PCB封装和3D模型
- 建议先制作测试板验证设计
注意事项:
- 官方不提供AD格式的库文件
- 设计时需仔细核对实物尺寸
SU-03T的麦克风引脚悬空会烧芯片吗?¶
问题描述:
SU-03T的麦克风两个引脚悬空是否会烧毁芯片,担心未使用的引脚可能影响模块正常工作。
解决方案:
引脚悬空影响
- 麦克风引脚悬空不会烧毁芯片
- 模块内部有保护电路,悬空是安全的
- 但建议将未使用的引脚做适当处理
设计建议
- MIC+和MIC-引脚可以悬空不使用
- 为提高抗干扰能力,建议通过电容接地
- 或在PCB设计时预留焊盘位置
实际应用
- 不使用内置麦克风时,可使用外部麦克风
- 悬空引脚不会影响其他功能正常工作
- 模块在出厂时已有相关保护设计
注意事项:
- 引脚悬空不会导致芯片损坏
- 但长期悬空可能引入干扰
- 建议根据实际应用需求决定是否处理悬空引脚
- 重要项目建议申请官方技术支持
SU-03T的RXD引脚可以接5V吗?¶
问题描述:
询问将SU-03T模组的RXD引脚直接连接到5V电源是否会损坏板子。
解决方案:
绝对不能连接5V!
-
电压规格限制
- SU-03T的VIH(输入高电平电压)最大值为3.6V
- 5V远超过芯片承受范围
- 直接连接会造成永久性损坏
-
即使配置为GPIO也不行
- 即使将RXD配置为GPIO模式
- 高电平触发时电压输入值也不应过高
- 芯片的IO口电压限制是硬件特性
-
电路保护说明
- UART0接口的IN5819二极管仅防止反向电压
- 不提供5V输入保护
- 不能替代电平转换电路
正确做法:
- 使用3.3V逻辑电平
- 如需连接5V系统,必须加电平转换电路
- 确保信号电压不超过3.6V
注意事项:
- 超过电压限制会立即或渐进性损坏芯片
- 即使暂时还能工作,芯片寿命也已受损
- 设计电路时必须严格遵守电压规格
SU-03T模块的麦克风和喇叭如何选型?¶
问题描述:
使用SU-03T芯片自制电路板时,需要了解麦克风和喇叭的选型要求,以及连接座规格。
解决方案:
1. 喇叭选型
- 推荐规格:8欧姆2瓦喇叭
- 阻抗匹配:模块功放电路按8欧设计
- 功率范围:1-3W均可,推荐2W
- 接口类型:PH2.0mm连接座


2. 麦克风选型
- 类型要求:必须使用驻极体电容麦克风
- 供电需求:模块提供偏置电压
- 接口规格:2.0mm排针连接
- 灵敏度:推荐-38dB至-42dB
3. 接口说明
- 喇叭接口为PH2.0mm白色塑料母座
- 麦克风为2.0mm排针,红正黑负
- 推荐购买配套线材或转接头
4. 设计建议
- 参考官方规格书进行PCB设计
- 注意音频信号的走线屏蔽
- 预留调试测试点
注意事项:
- 不支持3.5mm等通用音频接口
- 喇叭功率过小可能导致音量不足
- 麦克风类型错误会影响识别效果
- 第三方渠道购买的通用喇叭和咪头可能存在兼容性问题,建议按规格要求选购
- 无法检测外设连接状态:模块不具备检测麦克风或扬声器是否连接的功能。咪头未连接时无法进行语音识别,扬声器未连接时模块仍可正常识别和通过串口通信,只是无法播报声音。如需实现防盗检测(检测外设是否被拆除),需要通过外部电路设计实现
SU-03T模块是否兼容第三方渠道购买的通用喇叭和咪头?¶
问题描述:
在第三方渠道购买通用喇叭和咪头用于SU-03T模块时,是否存在兼容性问题。
解决方案:
兼容性分析
SU-03T模块对音频组件有明确的技术规格要求,第三方渠道购买的通用配件需要满足以下条件才能兼容:
喇叭兼容性要求:
- 阻抗:必须为8欧姆(4欧姆不兼容)
- 功率:推荐1-3W,最佳2W
- 接口:需要PH2.0mm连接座或自行改装
咪头兼容性要求:
- 类型:必须为驻极体电容麦克风
- 灵敏度:推荐-38dB至-42dB
- 供电:需要模块提供偏置电压
- 接口:需要2.0mm排针或转接线
选购建议:
- 优先选择标注明确参数的喇叭和咪头
- 避免购买仅标注"通用"而无具体规格的产品
- 建议购买提供技术参数的商家产品
- 可考虑购买官方配套线材以简化连接

SU-03T串口烧录套装包含模块、喇叭、咪头等配套组件
注意事项:
- 通用配件质量参差不齐,建议先购买样品测试
- 不符合规格的配件可能导致音量小、识别率低等问题
- 如需稳定性能,建议使用官方推荐的配件规格
SU-03T模块是否支持AEC(回声消除)功能?¶
问题描述:
需要确认SU-03T模块是否支持AEC(声学回声消除)功能。
解决方案:
SU-03T模块不支持AEC(回声消除)功能。
功能说明:
- AEC(Acoustic Echo Cancellation)是用于消除扬声器播放声音与麦克风拾音之间的回声的技术
- SU-03T模块设计中未包含AEC硬件或软件处理功能
- 如需回声消除功能,建议选择其他支持AEC的模块型号
注意事项:
- SU-03T适用于不需要回声消除的应用场景
- 在嘈杂环境或需要全双工通信的应用中,应考虑选择支持AEC的模块
- 设计产品时需根据实际需求选择合适的语音模块
SU-03T是否支持立体声/双声道输出?¶
问题描述:
需要配合蓝牙模块使用,蓝牙需要播放立体声音频,询问SU-03T是否支持左右声道输出或立体声播放。
解决方案:
音频输出限制:
- SU-03T使用US516P6芯片,在算法层面仅支持单声道输出
- 芯片硬件虽有左右声道引脚(DAC_L/DAC_R),但融合算法后这些引脚未被使用
- 模块只有单路音频输出(SPK+/SPK-),不支持立体声输出
- 智能公元开发平台未提供打开双声道的配置选项
实现双喇叭播放的方案:
如果需要使用两个喇叭播放,可以将两个喇叭做并联连接:
注意事项:
- 并联连接时两个喇叭播放的是相同内容(单声道),不是立体声
- 如需真正的立体声效果,请选择其他支持立体声输出的芯片型号
- 配合蓝牙模块使用时,需要注意蓝牙立体声与SU-03T单声道的兼容性问题
SU-03T模块是否可以同时使用两个串口?¶
问题描述:
需要了解SU-03T模块是否支持双串口同时工作,以及为什么设置串口1时串口2会自动变回IO口。
解决方案:
SU-03T模块仅支持一个UART外设(UART1),不能同时使用两个独立的串口。
硬件限制说明:
- SU-03T芯片只有一个UART1外设
- 串口功能复用到一组引脚上
- 不能同时配置两个独立的串口
引脚配置说明:
- UART1功能可以在不同引脚组之间切换
- 配置UART1时,其他引脚自动恢复为GPIO功能
- 这是芯片硬件设计的限制
注意事项:
- 如需多个串口通信,考虑使用其他型号(如CI-33T)
- 或通过GPIO模拟串口通信(速度较慢)
- 或使用外部串口扩展芯片
供电设计¶
SU-03T模块的供电电路设计建议¶
问题描述:
需要为SU-03T模块设计合适的供电电路,确保稳定工作。
解决方案:
1. 基本供电方案
- 输入电压:5V(常见)
- 稳压方案:LDO或DCDC转换
- 输出电压:3.6-5.5V
- 输出电流:≥100mA(建议200mA以上)
2. 推荐稳压芯片
- LM1117系列:3.3V LDO,输出电流800mA
- AMS1117系列:3.3V LDO,低噪声
- RT9013系列:3.3V LDO,高PSRR
3. 滤波电路设计
- 输入电容:10-22μF(电解电容)
- 输出电容:10-47μF(电解电容)
- 去耦电容:0.1μF(陶瓷电容)靠近模块
4. 保护电路
- TVS二极管:防止反向电压
- 保险丝:500mA(过流保护)
- 瞬态电压抑制器:TVS阵列或专用器件
注意事项:
- 电源走线尽量短而粗
- 模拟地和数字地单点接地
- 避免电源线与信号线平行走线
- 测量电源纹波:<50mVpp
SU-03T使用7805稳压器发热严重怎么办?¶
问题描述:
使用7805等LDO稳压器为SU-03T供电时,发热严重,且在播放语音时出现供电不足的问题。
解决方案:
1. 问题原因分析
- 7805等线性稳压器效率低,压差大时发热严重
- 24V输入时,即使100mA电流,功耗可达(24-5)V×0.1A=1.9W
- 电流超过500mA时,7805发热量过大,无法正常工作
2. 推荐供电方案
-
DC-DC降压模块(推荐)
- 效率高(通常>90%)
- 发热小
- 支持2A输出电流
- 如:K7805-500R等模块
-
专用开关稳压芯片
- 平芯微等品牌的降压芯片
- 性价比高
- 带电感的电路设计
3. LDO使用限制
- 适合小电流应用(<500mA)
- 输入输出压差较小时使用
- 仅适合给芯片本身供电,不宜驱动大负载
注意事项:
- 12V输入时,7805在100mA电流下温度可达60多度
- 选择电源方案时要考虑最大电流需求
- 建议预留足够的电源余量(至少2A)
车载12V转5V电源设计方案¶
问题描述:
在车载应用场景中,需要将车载12V电源转换为5V为SU-03T模块供电,询问如何设计可靠的电源方案。
解决方案:
1. 推荐电路设计
车载12V转5V电源方案需要考虑电压波动、浪涌冲击等特殊环境因素,推荐采用以下设计:
- 输入保护:
- 防反接二极管:SS14肖特基二极管,防止电源反接损坏后级电路
-
TVS瞬态抑制:SMAJ22CA,钳位电压约22V,吸收电源浪涌
-
DC-DC转换:
- 使用降压型DC-DC芯片(非LDO)
- 输入:12V(车载电源)
- 输出:5V(为SU-03T供电)
-
效率>90%,发热小
-
多级滤波:
- 输入侧:100μF电解电容 + 10μF陶瓷电容
- 输出侧:100μF电解电容 + 10μF陶瓷电容
- 模块侧:10μF电解电容 + 10μF陶瓷电容(本地去耦)

车载12V转5V电源方案,包含防反接、TVS保护和多级滤波设计
2. 关键器件选型
| 器件 | 推荐型号 | 作用 |
|---|---|---|
| 防反接二极管 | SS14 | 防止电源反接 |
| TVS管 | SMAJ22CA | 吸收瞬态高压浪涌 |
| DC-DC芯片 | 根据电流需求选择 | 高效降压转换 |
| 储能电感 | 根据芯片规格选型 | 能量存储与纹波抑制 |
3. 设计注意事项
- 纹波抑制:DC-DC输出纹波需满足音频模块要求,过大会影响语音质量
- 电容耐压:车载电源可能波动至14V以上,电容耐压需留足裕量
- EMC设计:电感与电容布局需避免形成辐射干扰,影响音频和串口通信
- 本地去耦:模块电源入口需放置去耦电容,靠近模块引脚
A28引脚可以用作输出引脚吗?¶
问题描述:
希望将A28引脚设置为输出引脚使用。
解决方案:
不建议使用A28作为输出引脚,原因如下:
引脚功能说明:
- A28在标准示例开发板上被设计为PA芯片使能控制脚
- 该引脚与音频播报功能相关
- 使用A28作为输出会影响喇叭播报功能
替代方案:
-
使用其他GPIO引脚
- 选择可用的GPIO引脚作为输出
- 避免使用A28和A27(PA相关引脚)
-
引脚复用策略
- 添加"附加条件"
- 利用变量实现引脚复用
- 在不同条件下切换引脚功能
-
控制逻辑示例
- 触发方式:GPIO输入(如B6/B7低电平)
- 操作:设置其他GPIO(如A27)输出
- 避免使用A28
注意事项:
- A28引脚不可修改为普通输出
- 硬件设计已固定该引脚功能
- 强制使用会导致音频播报异常

A28引脚在标准示例开发板上被设计为PA芯片使能控制脚

指令配置界面示例

GPIO_B6低电平触发,设置GPIO_A27为低电平

GPIO_B7低电平触发,设置GPIO_A27为低电平
SU-03T模块的DGND和AGND应该如何连接?¶
问题描述:
询问SU-03T模块的数字地(DGND)和模拟地(AGND)的连接方式,是否可以将它们直接接在一起。
解决方案:
在混合信号电路中,正确处理DGND和AGND的连接对于保证信号完整性、减少噪声干扰至关重要。
连接原则:
- DGND和AGND在系统中应保持电气隔离,但在最终系统中需要连接以形成统一的参考地
- 通常建议采用单点接地方式,避免地环路引入噪声
推荐连接方法:
-
AGND通过0Ω电阻连接至GND:
- 在AGND引脚与系统GND之间串联一个0Ω电阻(即跳线电阻)
- 这种方式可以实现AGND与GND的连接,同时保留后续修改或测试的灵活性
- 0Ω电阻的作用是提供一个可选的连接点,便于调试和故障排查
-
DGND直接连接至系统GND:
- 数字地(DGND)直接连接到系统的公共地(GND)
连接示意图:
注意事项:
- 避免多点接地:DGND和AGND不应在多个点连接,否则可能形成地环路,引入噪声
- 0Ω电阻的作用:使用0Ω电阻可以方便后续测试,例如在需要隔离AGND时,可以轻松断开连接
- 信号完整性:确保连接线尽量短,减少引线电感对高频信号的影响
SU-03T的ADC按键可以使用外部3.3V电源吗?¶
问题描述:
需要为SU-03T的ADC按键电路供电,询问是否可以使用外部5V转3.3V的电源模块,而不是使用芯片内置的3.3V电源。
解决方案:
可以使用外部3.3V电源为ADC按键供电。
供电方案:
-
外部电源可行性
- 可以使用独立的5V转3.3V电源模块
- 与芯片内置3.3V电源隔离使用
- 保证供电稳定性
-
ADC按键电路设计
- 上拉电阻:10kΩ连接到3.3V
- 下拉电阻:1.8kΩ通过开关连接到GND
- 按键按下时触发低电平
-
电源选择建议
- 输出电压:3.3V ±5%
- 输出电流:≥50mA
- 纹波:<50mV
- 推荐使用LDO或DCDC模块
注意事项:
- 外部电源与模块共地
- 确保电源稳定性和纹波要求
- 避免使用开关电源的噪声干扰ADC采样
参考教程:
- SU-03T ADC拓展按键教程:https://www.bilibili.com/video/BV1CM411U7c4/
- 包含硬件连接和软件配置演示
SU-03T模块直接连接LED时的输出电压和限流电阻计算¶
问题描述:
需要了解SU-03T模块IO口的输出电压,以及如何正确连接LED并计算限流电阻值。
解决方案:
1. 模块输出电压
SU-03T模块的IO口输出电压为3.3V,这是由芯片内部LDO稳压器提供的。该电压适用于大多数标准LED的驱动需求。
2. LED连接注意事项
- LED压降:需确认所用LED的正向压降(通常为1.8V-3.3V),确保其与3.3V输出电压匹配。
-
限流电阻:必须串联限流电阻以防止LED过流损坏。建议根据LED工作电流(通常为10-20mA)和供电电压计算电阻值,公式为:
其中:
- Vcc = 3.3V
- Vf = LED正向压降
- If = LED工作电流
例如,对于Vf=2.0V、If=15mA的LED:
可选用标准值82Ω或100Ω。
3. 模块负载能力
- SU-03T模块的IO口最大输出电流通常为15-20mA,单个IO口驱动能力有限。
- 若需驱动多个LED或高亮度LED,建议使用晶体管或MOSFET进行电流放大。
4. 参考资料
- 开发包中包含SU-03T模块的规格书,详细说明了电气特性、IO口参数和推荐应用电路。
注意事项:
- 请勿直接将LED连接到3.3V电源而不加限流电阻,否则可能导致LED烧毁。
- 验证LED的电气参数(压降、电流)与模块输出能力匹配。
- 若使用高亮度LED或多个LED,建议使用外部驱动电路。
SU-03T的IO口如何正确驱动LED?¶
问题描述:
需要了解如何使用SU-03T的IO口驱动LED,以及高电平驱动和低电平驱动的区别和注意事项。
解决方案:
驱动方式对比:
-
高电平驱动(推荐)
- LED负极接地
- IO输出高电平时LED点亮
- 优点:方便、直观
- 缺点:系统上电时LED可能闪亮一下
-
低电平驱动
- LED正极接3.3V(注意:不能接5V)
- IO输出低电平时LED点亮
- 优点:上电时不会闪亮
- 缺点:两侧都为3.3V时LED不亮
电源带载能力:
- SU-03T的3.3V可驱动多个LED
- 驱动普通LED(20mA以内)没有问题
- 需要考虑总电流不超过模块带载能力
注意事项:
- LED正极绝对不能接5V,会损坏模块
- 高电平驱动时注意上电瞬间的闪亮
- 低电平驱动时确保IO能可靠拉低
- 建议根据实际应用场景选择合适的驱动方式
接口设计¶
SU-03T的UART串口通信距离限制是多少?¶
问题描述:
需要了解SU-03T模块的UART通信可靠传输距离,以便进行PCB布局设计。
解决方案:
1. 理论传输距离
- RS-232标准:15米(@9600bps)
- RS-485标准:1200米(@9600bps)
- TTL电平:建议控制在20-30厘米内
2. 影响因素
- 波特率越高,传输距离越短
- 线缆质量:使用屏蔽双绞线
- 環境干扰:远离强电磁干扰源
- 终端匹配:保证阻抗匹配(120Ω)
3. 实际应用建议
- 板级通信:10-20cm
- 机箱内通信:30-50cm
- 长距离通信:使用RS-485或加装收发器
4. 提升方法
- 降低通信波特率(如115200bps降至9600bps)
- 使用差分传输(如RS-485)
- 增加信号调理电路
- 使用高质量连接器和线缆
注意事项:
- 超过建议距离可能导致通信不稳定
- 长距离通信需要额外硬件支持
- 高速通信时建议进行信号完整性测试
SU-03T如何配置GPIO输入检测?¶
问题描述:
需要配置GPIO引脚(如A25)检测外部电平信号,当检测到高电平或低电平时触发相应动作。
解决方案:
1. 配置GPIO为输入模式
- 进入Pin脚配置界面
- 选择目标GPIO(如A25)
- 配置为输入模式
2. 设置触发条件
- 默认高电平:芯片内部自动上拉
- 检测低电平:当检测到低电平信号输入时触发动作
- 无法检测高电平:芯片无内部下拉电阻
3. 配置触发动作
- 添加控制项,设置触发方式为"GPIO输入"
- 选择对应的GPIO引脚
- 设置电平条件(高电平/低电平)
- 配置执行动作(如设置其他GPIO、播放语音等)
注意事项:
- 芯片只支持内部上拉,不支持内部下拉
- 默认高电平配置只能检测低电平输入
- 如需同时检测高、低电平,需要手工修改代码
- 外部输入低电平时,确保可靠接地(<0.8V)
- 测试时可用VCC和GND验证功能
如何通过高低电平信号控制智能开关?¶
问题描述:
需要使用高低电平信号去控制智能开关的开关动作。
解决方案:
实现原理:
将某个IO口配置成输入模式,当检测到特定的电平变化时,触发对应的控制动作。
配置方法:
-
GPIO输入配置
- 选择目标GPIO(如A27)
- 配置为输入模式
- 设置默认高电平(内部上拉)
-
触发条件设置
- 检测低电平输入时触发动作
- 当开关按下拉低电平时执行
- 可配置多个控制动作
-
参考配置
- 导入"按键延时__demo_2.json"配置文件
- 学习配置逻辑
- 根据实际需求修改

GPIO_A27配置为输入模式,检测低电平触发
应用场景:
- 物理按键控制
- 外部设备信号触发
- 继电器状态检测
- 开关量信号输入
注意事项:
- 默认高电平配置只能检测低电平输入
- 确保外部开关能可靠拉低电平
- 可根据需要调整触发动作和控制逻辑
为什么GPIO输入配置后触发条件不生效?¶
问题描述:
将GPIO(如B8)配置为输入模式后,设置"GPIO_B8高电平"作为触发条件,但发现即使外部已经输入高电平,触发条件仍然不生效。
原因分析:
这是一个常见的配置误区。触发条件中的"GPIO_B8高电平"是指B8作为输出时的电平状态判断,而不是检测外部输入的电平。
正确配置方法:
1. 检测外部输入信号(正确方式)
- 在Pin脚配置中,将GPIO配置为输入模式
- 在触发条件中,选择触发方式为"GPIO输入"(而非直接选择GPIO_B8高电平)
- 然后选择对应的GPIO引脚作为触发源
2. 判断自身输出电平(误用场景)
- 如果触发条件选择的是"GPIO_B8高电平"
- 这是用来判断模块自身输出到B8引脚的电平状态
- 当B8被配置为输入模式时,这个条件就失效了
配置对比:
| 场景 | Pin脚配置 | 触发条件选择 |
|---|---|---|
| 检测外部输入 | 输入模式 | GPIO输入 → 选择对应引脚 |
| 判断自身输出 | 输出模式 | GPIO_B8高电平(或低电平) |

B8配置为输入模式后,不能使用"GPIO_B8高电平"作为触发条件

GPIO_B8配置为输入模式,默认低电平
参考教程:
注意事项:
- 区分"GPIO输出电平判断"和"GPIO输入触发"两种不同的配置方式
- 检测外部信号时必须使用"GPIO输入"触发方式
- 建议先学习官方教程了解配置逻辑
如何实现根据设备开关状态播报不同内容?¶
问题描述:
希望在开机状态下喊"开机"时回复"机器开着呢",在关机状态下喊"关机"时回复"机器关着呢"。主控MCU通过GPIO引脚输出高/低电平表示开关机状态。
方案说明:
这个逻辑应该由主控MCU来判断,而不是语音模块。语音模块只负责执行语音播报。
硬件连接:
- 主控MCU → GPIO_B8(或其它可用GPIO)
- 开机状态:主控输出高电平
- 关机状态:主控输出低电平
配置步骤:
1. 配置GPIO输入检测
- 在Pin脚配置中,将GPIO(如B8)配置为输入模式
- 默认电平根据实际硬件设置(如低电平)
2. 创建两个GPIO输入触发命令
| 触发方式 | GPIO引脚 | 播报内容 |
|---|---|---|
| GPIO输入 | GPIO_B8高电平 | "机器开着呢" |
| GPIO输入 | GPIO_B8低电平 | "机器关着呢" |
3. 注意事项
- 状态判断由主控完成:主控根据设备实际状态控制GPIO输出,语音模块只负责播报
- 电平匹配:确保主控输出的高/低电平与语音模块GPIO输入的默认配置一致
- 无需语音命令词:GPIO输入触发的播报不需要配置唤醒词或命令词,直接通过电平变化触发
替代方案(串口通信):
如果主控与语音模块之间已有串口通信,也可以通过串口命令控制播报:
- 主控检测到开机状态 → 发送串口命令 → 模块播报"机器开着呢"
- 主控检测到关机状态 → 发送串口命令 → 模块播报"机器关着呢"
SU-03T引脚输出电压是多少?¶
问题描述:
在5V供电情况下,SU-03T芯片的引脚输出电压是多少,以及能否直接用其3.3V信号驱动5V继电器模块。
解决方案:
1. 引脚输出电压
- SU-03T内部有LDO(低压差线性稳压器)
- 即使5V供电,引脚输出电压仍为3.3V
- 这是芯片的设计特性,与外部供电电压无关
2. 驱动5V继电器方案
- 不能直接用3.3V信号驱动5V继电器模块
- 需要添加三极管进行电平转换和驱动放大
3. 电平转换电路
- 使用NPN三极管(如S8050、2N2222)
- 基极通过1-10kΩ电阻连接SU-03T输出
- 集电极连接继电器模块控制端
- 发射极接地
注意事项:
- 3.3V信号可能不足以可靠触发5V继电器
- 使用三极管可实现信号隔离和电平匹配
- 继电器线圈两端需并联续流二极管保护三极管
SU-03T的3.3V信号能否直接驱动5V继电器?¶
问题描述:
询问是否可以用SU-03T的3.3V输出信号直接连接5V继电器模块的信号引脚来驱动继电器。
解决方案:
不建议直接连接,原因和解决方案如下:
1. 电平不匹配问题
- SU-03T输出高电平为3.3V
- 5V继电器模块通常需要3.5V以上触发电压
- 3.3V可能无法可靠触发继电器
2. 推荐解决方案
- 添加NPN三极管做驱动电路
- 实现3.3V到5V的电平转换
- 同时提供足够的驱动电流
3. 具体电路设计
注意事项:
- 三极管选择通用NPN型即可(如S8050)
- 基极电阻限流保护SU-03T GPIO
- 继电器线圈并联续流二极管防止反向电动势
如何使用GPIO输出高低高电平脉冲模拟按键?¶
问题描述:
需要使用GPIO_A0引脚输出高低高电平的脉冲信号,以模拟点触型按键的按下动作,并最终保持高电平状态。
解决方案:
-
使用光耦继电器隔离:
- 不能直接将GPIO连接到按键电路
- 推荐使用光耦继电器(如CPC1006N)
- 实现电气隔离和可靠模拟
-
光耦继电器接线方式:
- 两个引脚接语音模块的GPIO_A0
- 两个引脚接按键两端
- 可以完全模拟手动按键动作
-
GPIO脉冲配置方法:
-
方法一:使用"延时电平翻转"功能
- 设置GPIO_A0为高电平
- 启用延时翻转,延时1000ms
- 可实现高→低→高的脉冲
-
方法二:使用定时器控制
- 设置定时器延时后自动恢复高电平
- 更灵活可控
-
-
具体实现步骤:
- 在控制逻辑中添加行为
- 设置为"端口输出"→GPIO_A0
- 动作:设置电平→高电平
- 根据需要配置延时或定时器
注意事项:
- 点触型按键需要短暂的闭合信号
- 直接连接可能损坏语音模块
- 光耦继电器能提供可靠的电气隔离
- 脉冲宽度根据实际按键需求调整(通常100-500ms)
SU-03T1的功放是否支持8欧姆2W以上的喇叭?¶
问题描述:
需要确认SU-03T1模块的功放是否能够支持8欧姆2W以上的喇叭,以及如何计算合适的功率配置。
解决方案:
功放规格分析:
-
SU-03T1功放参数:
- 输出功率:2.4W(标称值)
- 推荐负载:8欧姆喇叭
- 输出配置:固定增益,不可调
- 输出类型:单端音频输出
-
功率匹配计算:
-
实际输出能力:
- 8欧姆负载:约2.4W输出
- 4欧姆负载:约3.5W输出(超规格)
- 16欧姆负载:约1.8W输出
喇叭支持情况:
-
8欧姆2W喇叭:
- ✅ 完全兼容,推荐配置
- 音量适中,音质良好
- 功放工作在安全范围内
-
4欧姆2W喇叭:
- ⚠️ 阻抗过低,可能过载
- 长期使用可能损坏功放
- 不建议用于此型号
-
8欧姆3W以上喇叭:
- ❌ 功率过大,不支持
- 可能触发保护机制
- 有损坏模块风险
配置建议:
-
优先选择:
- 8欧姆2W:最佳匹配
- 8欧姆1.5W-2W:安全范围
- 避免4欧姆及以下低阻抗
-
音量控制:
- 通过软件音量控制
- 避免长期最大音量输出
- 保护功放和喇叭
-
保护措施:
- 添加限流保护电路
- 监控功放温度
- 设置合理的音量上限
测试验证:
-
功率测试:
- 测量不同音量下的工作电流
- 确认无削波失真
- 验证热稳定性
-
音质测试:
- 在不同音量下测试音质
- 检查是否有异常噪声
- 确认频率响应正常
注意事项:
- SU-03T1功放为固定增益设计
- 超规格使用可能永久损坏
- 建议留有20%以上的功率余量
- 长期大功率使用需要额外散热


如何设计SU-03T的220V供电电源模块?¶
问题描述:
需要设计集成220V转5V的电源模块,用于SU-03T供电,希望在PCB设计中了解注意事项。
解决方案:
-
电源方案选择
- 方案一:使用现成的AC-DC模块(推荐)
- 方案二:自行设计开关电源电路
- 方案三:使用线性电源(简单但效率低)
-
现成模块方案
- 采购认证的AC-DC模块(如BARY品牌)
- 输入220V AC,输出5V DC
- 选择有CE、RoHS认证的产品
-
自行设计注意事项
- 需要添加EMI滤波电路
- 必须包含过压、过流保护
- 考虑安规认证要求
- PCB布局需符合安全规范
-
PCB设计要点
- 高低压区域严格隔离
- 留足爬电距离和电气间隙
- 使用合适的铜箔厚度
- 考虑散热设计
推荐方案:
- 自用开发建议购买现成模块
- 批量生产可考虑定制方案
- 必须满足安全规范要求
注意事项:
- 220V电路设计有安全风险
- 简易方案缺少保护机制
- 长期通电建议使用成熟方案
- 商用产品需要通过安规认证


接口资源¶
SU-03T1模块有哪些可用接口资源?¶
问题描述:
需要了解SU-03T1模块提供的IO口、串口、特殊接口等资源,以便进行产品设计和开发。
解决方案:
1. GPIO接口资源
- GPIO数量:提供多个可配置GPIO口
-
常用GPIO:
- A组:A0-A25(模拟输入/数字IO)
- B组:B0-B8(数字IO/特殊功能)
- 特殊GPIO:部分引脚有复用功能
-
GPIO功能配置:
- 输入模式:数字输入、模拟输入
- 输出模式:推挽输出、开漏输出
- 特殊功能:PWM、UART、I2C等
2. 串口通信接口
-
UART1:主要通信接口
- TX:B6引脚(可复用)
- RX:B7引脚(可复用)
- 支持标准波特率(9600-115200)
-
UART2:辅助串口
- 部分GPIO可配置为第二串口
- 适合多设备通信
3. 特殊功能接口
-
I2C接口:
- SCL、SDA引脚可配置
- 支持连接外部设备
-
PWM输出:
- 多个GPIO支持PWM功能
- 可用于调光、调速等
-
ADC输入:
- 部分GPIO支持模拟输入
- 用于电压检测等
4. 音频接口
-
麦克风输入:
- 标准咪头接口
- 支持2.0mm间距
-
音频输出:
- 内置功放输出
- 支持8Ω 2W喇叭
5. 电源接口
- 供电范围:3.6-5.5V
- 工作电流:≥100mA
- 功耗:待机约XXmA,工作约XXmA
接口配置建议:
-
规划接口使用
- 列出所需功能
- 分配对应GPIO
- 避免功能冲突
-
引脚选择原则
- 优先选择专用功能引脚
- 保留常用GPIO备用
- 注意特殊引脚限制
-
扩展应用
- 通过I2C扩展更多IO
- 使用GPIO扩展芯片
- 配合MCU实现复杂功能
注意事项:
- 部分GPIO有上电初始化状态
- B6/B7默认为串口功能
- 除烧录口和串口外,其他引脚都可以配置为IO输入
- 配置前查看引脚复用说明
- 保留足够的GPIO余量
SU-03T转接板如何为多个继电器供电?¶
问题描述:
SU-03T转接板需要连接多个继电器,询问5V和GND引脚是否可以同时为多个继电器供电,是否需要外接独立电源。
解决方案:
-
供电能力评估
- SU-03T转接板通过USB供电时提供5V电源
- 5V和GND引脚可以同时为多个继电器供电
- 需计算总电流消耗是否在供电范围内
-
连接方式
- 将多个继电器的VCC并联到转接板的5V引脚
- 将所有继电器的GND连接到转接板的GND引脚
- 每个继电器的控制端独立连接到不同的GPIO
-
电源建议
- 如果继电器数量较多(超过3-4个),建议外接独立5V电源
- 单个继电器工作电流约50-70mA,需计算总电流
- 确保供电容量充足,避免电压不稳

转接板的5V和GND引脚可用于为继电器供电
注意事项:
- 转接板供电能力有限,过多继电器可能导致电压下降
- 继电器线圈需并联续流二极管保护电路
- 如驱动大功率继电器,建议使用独立电源
- 测试时注意观察继电器动作是否正常
SU-03T可以接3.3V供电的硅麦吗?¶
问题描述:
需要确认SU-03T是否支持连接3.3V供电的硅麦克风,以及如何正确选型和接线。
解决方案:
1. 咪头选型推荐
- 推荐型号:机芯智能定制咪头6027
-
规格参数:
- 直径:6MM
- 高度:2.7MM
- 电流:0.5mA
- 灵敏度:-27dB
- 信噪比:75dB
- 接口:2.0端子+双绞线60mm
2. 选型要求
- 灵敏度范围:-32dB到-25dB
- 信噪比:70以上
- 电流范围:0.1mA到0.5mA
- 供电电压:支持3.3V
3. 接线注意事项
- 咪头线设计尽量短,不建议超过100mm
- 必须按照正确极性接线(模块为单端结构)
- 如需延长引线,使用双绞线或屏蔽线
- 咪头极性反接会导致灵敏度下降或不识别
4. 常见问题处理
- 咪头并联:电流减小影响拾音性能,不建议使用
- 电源问题:供电不足或不稳会造成识别失灵
- 外壳影响:避免将咪头放在密闭空间
- 防水膜:如需覆盖,选择质量好的防水膜
5. 供电说明
- SU-03T可支持3.3V供电的硅麦
- 硅麦相比传统咪头有更好的稳定性
- 选型时要关注厂家实力和产品一致性
注意事项:
- 国内市场咪头质量参差不齐,规格书可能与实物不符
- 建议采购样品实测后再批量使用
- 具体选型应根据实际使用场景和环境测试确定
SU-03T正常工作时严重发热是正常现象吗?¶
问题描述:
SU-03T芯片在正常使用过程中严重发热,感觉供电电流被大量消耗,询问是否正常。
解决方案:
1. 发热现象分析
- SU-03T在正常工作时会有一定发热
- 发热严重可能是工作电流过大导致
- 需要区分正常发热和异常发热
2. 正常工作参数
- 工作电压:3.3V-5V
- 工作电流:根据负载不同而变化
- 语音识别时:约100-200mA
- 播放音频时:电流会增加
- 发热温度:通常在40-50°C范围(正常)
- 简易判断:手放上去不烫手即可视为正常
3. 功耗优化
- 如担心发热和功耗过高,可降压到4.2V供电
- 降压后能完美运行并有效降低功率
- 适合对散热要求较高的应用场景
4. 异常发热排查 - 检查供电电压是否过高(超过5.5V) - 确认喇叭阻抗是否过低(短路风险) - 查看是否有短路或虚焊 - 测量实际工作电流是否过大
4. 散热建议
- 保证良好的通风散热
- 避免在密闭环境中使用
- 如发热严重,可添加散热片
- 检查PCB布局是否合理
注意事项:
- 轻微发热属于正常现象
- 如果烫手无法触摸,说明存在异常
- 长时间大电流工作可能损坏模块
- 建议在规格参数范围内使用
SU-03T模块过热并伴有烧焦气味怎么办?¶
问题描述:
SU-03T模块在使用过程中出现严重发热,并伴有烧焦气味,经检测发现模块在电路板上存在短路现象。
解决方案:
1. 立即断电检查
- 断开电源:立即停止供电,防止进一步损坏
- 检查短路点:使用万用表测量模块各引脚
- 重点检查:VCC和GND之间、喇叭输出端
2. 短路排查步骤
-
独立测试模块:
- 将模块从电路板取下
- 单独测试模块引脚间电阻
- 确认模块本身是否短路
-
检查外部电路:
- 模块单独正常时,问题在外部电路
- 检查PCB布线是否有短路
- 查看焊接是否有多余焊锡
3. 喇叭短路处理
-
断开喇叭测试:
- 将喇叭连接线拔掉
- 测量喇叭两端阻抗
- 正常值应为4Ω或8Ω
-
喇叭短路确认:
- 阻抗接近0Ω表示喇叭短路
- 更换短路喇叭后再测试
- 喇叭短路会烧毁模块功放
4. 常见短路原因
-
焊锡桥接:
- 引脚间焊锡过多造成短路
- 使用吸锡器清除多余焊锡
- 放大镜检查焊接质量
-
PCB设计问题:
- 铜皮间距过近
- 阻焊层开路
- 需要重新设计PCB
-
元件损坏:
- 电容击穿短路
- 其他元件故障导致短路
- 逐个排查外围元件
注意事项:
- 模块过热通常伴随大电流,可能损坏电源
- 烧焦气味表示元件已损坏,需更换
- 发现短路后,不要反复通电测试
- 建议在电源端加限流保护电路
SU-03T支持3.3V供电吗?串口电平是多少?¶
问题描述:
了解SU-03T模块的工作电压和串口电平,以便与不同电压的MCU进行通信。
解决方案:
1. 供电电压
- SU-03T模块工作电压为5V,不支持3.3V供电
- 5V供电是由芯片内部决定的,主要因为功放模块需求
- 模块内部有LDO(低压差线性稳压器),将5V转换为3.3V供数字电路使用
2. 串口电平
- SU-03T的串口电平为3.3V
- 可直接与3.3V的MCU通信,无需电平转换
- 如果MCU工作在5V,则需要添加电平转换电路
注意事项:
- 串口通信时注意电平匹配,避免损坏模块
- 选择电平转换芯片时注意转换速度和驱动能力
- 模块输入5V后,数字IO引脚都是3.3V电平
SU-03T的GPIO输出延时正常吗?¶
问题描述:
SU-03T模块设置GPIO_A25为开机输出高电平,实测从上电到输出高电平有约2秒延时。
解决方案:
- 2秒延时偏长,正常情况下应该更快
-
检查以下方面:
- 固件配置是否正确
- 电源上电的初始化时间
- GPIO配置是否有延时设置
注意事项:
- 如果延时过长,建议重新检查固件配置
- 电源稳定性也会影响初始化时间
- 可通过示波器实际测量GPIO输出波形
SU-03T的最大输出功率是多少?¶
问题描述:
SU-03T模块在5V供电、连接8欧喇叭时的最大输出功率。
解决方案:
- SU-03T最大输出功率:2W
- 理论计算值:P = U²/R = 5²/8 = 3.125W(理论最大值)
- 实际输出功率:受模块功放电路限制,实际最大输出为2W
注意事项:
- 理论功率计算未考虑功放效率和损耗
- 实际应用中建议预留20%以上余量
- 长时间大功率输出可能影响模块稳定性
- 选择喇叭时注意功率匹配,避免过载
SU-03T可以连接耳机播放音频吗?¶
问题描述:
询问SU-03T芯片是否支持连接耳机进行音频播放,以及如何实现耳机输出功能。
解决方案:
SU-03T支持连接耳机播放音频。
实现方式:
1. 音频输出接口
- SU-03T具有音频输出功能
- 可以通过相应的接口连接耳机
- 支持标准3.5mm耳机接口
2. 连接方法
- 找到模块的音频输出引脚
- 通过音频放大电路连接耳机接口
- 或使用音频解码芯片实现耳机驱动
3. 应用场景
- 语音提示的私密播放
- 调试时使用耳机监听
- 需要音频输出的应用
注意事项:
- 耳机阻抗需要匹配输出电路
- 可能需要添加音量控制电路
- 确保音频输出功率适合耳机
- 设计时考虑音频质量和抗干扰
SU-03T不使用喇叭时的功耗是多少?100mA的LDO供电是否足够?¶
问题描述:
SU-03T模块在不使用喇叭功能、仅通过串口通信时的实际功耗情况,以及使用100mA电流的LDO供电是否可行。
解决方案:
功耗分析:
-
基础功耗
- 数据手册标注平均功耗为60mA(包含典型使用场景)
- 不使用喇叭时,功耗会进一步降低
- 实际串口通信场景下功耗通常在40-50mA左右
-
供电需求
- 100mA的LDO供电完全满足使用需求
- 建议保留至少30%的余量,确保稳定性
- 峰值功耗(如唤醒瞬间)可能达到70-80mA
供电建议:
-
LDO选型
- 输出电流≥100mA
- 输出电压3.3V(确认模块电压要求)
- 选择低噪声、高PSRR的LDO
-
电路设计
- 在LDO输入和输出端添加滤波电容
- 推荐10μF钽电容+0.1μF陶瓷电容组合
- 走线尽量短粗,减少压降
注意事项:
- 虽然平均功耗较低,但设计时要考虑峰值电流
- 不同批次模块的功耗可能有±10%的差异
- 如使用其他外设(如LED指示),需额外计算功耗
- 建议实际测量功耗来验证供电设计
- 不接喇叭不会损坏模块:模块在唤醒、识别或播报时,即使没有连接喇叭也不会导致模块损坏,可以正常进行语音识别和串口通信
如何优化SU-03T的待机电流?¶
问题描述:
SU-03T模块当前待机电流约5mA,希望降低至更低水平以适用于电池供电的应用场景。
解决方案:
1. 硬件优化方案
- 选用低功耗麦克风:使用低电流规格的麦克风
- 确保安静环境:模块在安静环境下10-15秒自动进入休眠
- 正确连接麦克风:麦克风必须连接,否则无法进入低功耗模式
2. 实际测试数据
- 带配套麦克风:在安静环境下待机电流可低于1mA
- 去除麦克风:待机电流约2.8mA(无法进入休眠)
- 休眠状态:电流稳定在0.25-1mA之间
3. 进一步优化建议
- 环境要求:保持相对安静,避免连续噪声干扰
- 定期重启:可通过定时供电方式重启模块
- 硬件开关:在不需要时彻底切断电源
注意事项: - 使用低功耗咪头可以降低待机电流 - 麦克风规格直接影响待机电流 - 去除麦克风会导致模块无法进入休眠状态 - 低功耗咪头可联系客服定制 - 智能垃圾桶等应用建议选用SU-23T等低功耗型号

待机电流测试波形,显示平均电流约5.18mA
SU-03T扩展版UART1引脚如何正确接线?¶
问题描述:
使用SU-03T扩展版时,需要了解如何正确连接UART1的TX和RX引脚,以及如何根据平台配置确定正确的接线方式。
解决方案:
根据平台配置中的引脚分配进行接线,TX接外部设备的RX,RX接外部设备的TX。
接线步骤:
-
确认引脚配置
- 在平台配置中查看UART1_TX和UART1_RX对应的GPIO引脚
- 例如:GPIO_B2配置为UART1_TX,GPIO_B3配置为UART1_RX
-
正确连接线路
- 模块UART1_TX(如B2)→ 外部设备RX
- 模块UART1_RX(如B3)→ 外部设备TX
- 连接GND保证共地
-
电源连接
- 5V和GND为供电线路
- 3.3V如不使用可悬空
- 确保供电电压在3.6-5.5V范围内

UART1_TX和UART1_RX的配置参数

GPIO引脚功能选择界面

B2引脚配置为UART1_TX,应接外部设备RX

B3引脚配置为UART1_RX,应接外部设备TX
注意事项:
- 平台配置的引脚功能决定了实际接线方式
- TX(发送)必须连接到对方的RX(接收)
- RX(接收)必须连接到对方的TX(发送)
- 连接前务必确认共地
如何确认UART引脚配置与实际连接对应?¶
问题描述:
在使用扩展版时,对UART接口的引脚配置和接线方法存在困惑,特别是如何正确配置GPIO引脚为UART功能以及如何连接外部设备。
解决方案:
通过平台配置查看引脚功能,按照配置结果进行实际接线。
操作步骤:
-
查看平台配置
- 进入Pin脚配置界面
- 查看每个UART功能对应的GPIO引脚
- 平台会显示具体引脚分配
-
理解配置逻辑
- 平台怎么配置,实际就怎么接线
- 芯片丝印仅供参考,以平台配置为准
- 可以将任意可用GPIO配置为UART功能
-
实际接线方法
- B2配置为UART1_TX → 接外部设备RX
- B3配置为UART1_RX → 接外部设备TX
- 如使用B0/B1作为UART,按相同方式连接
-
电源连接
- 5V:主供电,必须连接
- GND:公共地线,必须连接
- 3.3V:如不需要可悬空

UART1的波特率和数据格式配置

CI-03T模块与扩展板的实际连接
注意事项:
- 扩展板上的丝印只是默认标识
- 实际功能以平台配置为准
- 可以灵活选择不同的GPIO对作为UART使用
- 确保外部设备与模块共地
UART串口接线时如何连接电源?¶
问题描述:
不清楚UART串口接线时的电源连接方式,特别是5V、3.3V和GND的接线方法。
解决方案:
根据实际需求连接必要的电源线,不需要使用的电源线可以悬空。
电源连接说明:
-
必须连接的线路
- 5V:主电源,为模块供电
- GND:公共地线,保证电平参考
-
可选连接的线路
- 3.3V:如外部设备需要3.3V供电时连接
- 不需要时可以悬空,不影响使用
-
连接建议
- 使用USB转串口时,只需连接TX、RX、GND
- 如需供电,再连接5V或3.3V
- 避免同时连接5V和3.3V到同一设备
注意事项:
- 5V和3.3V不能同时给同一设备供电
- 确保所有设备共地
- 供电电压要在模块规格范围内(3.6-5.5V)
芯片丝印与实际配置不符怎么办?¶
问题描述:
芯片上标注的引脚功能(如B1/RX, B2/TX)与实际平台配置不符,不确定该如何处理。
解决方案:
以平台配置为准,芯片丝印仅为参考标识。
说明:
-
引脚功能可配置
- GPIO引脚的功能可以通过平台配置
- 不局限于芯片上的默认丝印标识
- 可根据需求灵活分配功能
-
配置优先原则
- 平台配置 > 芯片丝印
- 实际接线按照配置结果进行
- 支持自定义引脚功能分配
-
示例说明
- 芯片标注B2/TX,但可配置为其他功能
- 芯片标注B1/RX,但可用作普通GPIO
- B0/B1也可配置为UART功能

查看UART1_TX对应的GPIO引脚选项

GPIO_B2可选择多种功能,包括UART1_TX
注意事项:
- 丝印是默认功能提示,不是固定限制
- 可以根据需要将任意GPIO配置为UART功能
- 配置完成后,按照实际分配的功能进行接线
- 避免将功能固定的引脚(如烧录脚)配置为其他用途
如何配置GPIO引脚的下拉输入模式?¶
问题描述:
在配置GPIO输入模式时,输入选项中只有"输入"模式,没有找到"下拉输入"选项,不清楚如何设置下拉输入。
解决方案:
1. 下拉输入配置方法
- 选择输入模式:在引脚配置中选择"输入"
- 设置默认低电平:勾选"默认低电平"选项
- 这就是下拉输入模式,实际上是配置为无内部上拉
2. 配置步骤
- 进入Pin脚配置界面
- 选择目标GPIO引脚(如B6)
- 功能设置为"输入"
- 勾选"默认低电平"选项
- 保存配置

GPIO输入模式配置界面,显示"默认低电平"选项

"默认低电平"即下拉输入模式
3. 应用场景
- 按键检测:按键一端接GPIO,另一端接地
- 开关检测:外部开关断开时为高电平,闭合时为低电平
- 安全设计:避免悬空状态导致的误触发
4. 电平逻辑
- 默认低电平(下拉):未触发时为低电平
- 触发时:输入高电平信号
- 适用于外部上拉或直接接高电平的场合
注意事项:
- "默认低电平"并非内部下拉,而是配置为无上拉的输入模式
- 上电初始化时引脚状态可能不稳定,建议增加软件延时
- 测试时可用VCC和GND验证输入功能是否正常
GPIO输入模式应该选择默认高电平还是默认低电平?¶
问题描述:
配置GPIO为输入模式时,有"默认高电平"和"默认低电平"两个选项,不清楚应该如何选择。
解决方案:
1. 两种模式的区别
| 配置选项 | 内部实现 | 默认状态 | 适用场景 |
|---|---|---|---|
| 默认高电平 | 内部上拉电阻 | 空闲时为高电平 | 检测低电平触发(如按键接地) |
| 默认低电平 | 无内部电阻(浮空) | 空闲时状态不确定 | 外部有上拉或直接接高电平信号 |
2. 选择建议
- 优先选择"默认高电平":芯片内部有上拉电阻,空闲状态稳定,抗干扰能力强
- 谨慎使用"默认低电平":引脚处于浮空状态,容易受干扰误触发
3. 使用"默认低电平"时的注意事项
由于"默认低电平"配置下引脚处于浮空状态,必须确保外部电路能够提供稳定的电平信号:
- 如果外部信号源本身有上拉(如传感器模块输出),可以直接使用
- 如果外部信号是开关/按键,必须在外部加上拉电阻(推荐10kΩ)到VCC
- 避免引脚悬空,否则可能因电磁干扰导致误触发
4. 典型应用场景
- 默认高电平:按键一端接GPIO,另一端接地(按下时拉低)
- 默认低电平+外部上拉:检测高电平信号输入,外部信号源已有上拉
5. 不同输出特性外部模块的配置方法
不同类型的传感器/触摸模块有不同的输出特性,需要根据模块实际输出选择正确的GPIO配置:
| 模块输出特性 | 模块行为 | GPIO配置 | 触发条件 |
|---|---|---|---|
| 低电平有效型 | 上电低电平,触发时变高电平 | 默认低电平,输入模式 | 高电平触发 |
| 高电平有效型 | 上电高电平,触发时变低电平 | 默认高电平,输入模式 | 低电平触发 |
配置示例:
- 普通触摸模块(上电低电平,触摸高电平):
- GPIO配置:默认低电平,输入模式
-
触发方式:GPIO输入 → 高电平触发
-
反向触摸模块(上电高电平,触摸低电平):
- GPIO配置:默认高电平,输入模式
- 触发方式:GPIO输入 → 低电平触发
注意事项:
- 配置前先用万用表测量模块上电后的输出电平
- 确认模块触发时的电平变化方向
- 如模块输出与预期不符,检查模块是否需要外部上拉/下拉电阻
SU-03T驱动继电器时低电平触发异常怎么办?¶
问题描述:
使用SU-03T模块驱动继电器时,选择低电平触发模式,继电器始终处于吸合状态,无法正常控制;而高电平触发模式工作正常。
解决方案:
问题分析:
- SU-03T通过PNP三极管驱动继电器
- 继电器工作电压应选择3V小功率继电器
- 使用5V继电器可能导致一直吸合
处理方法:
-
电平调整方案
-
在IO口与继电器模块之间串联绿色发光二极管
- 负极接IO,正极接继电器模块
-
利用二极管压降调整电平,约0.7V
-
上拉电阻方案
-
在IO口添加上拉电阻
- 电阻值建议:10kΩ
-
确保IO口在悬空状态时为高电平
-
继电器选型建议
-
优先选择3V工作电压的继电器
- 如必须使用5V继电器,确保驱动电路匹配
- 避免使用触发电压要求过高的继电器模块
临时解决方案:
- 使用高电平触发模式替代
- 更换为3V继电器模块
- 添加三极管驱动电路进行电平转换
注意事项:
- SU-03T的IO口输出电平约为3V
- 不同厂家的继电器模块触发电压可能不同
- 继电器模块光耦输入通常需要2-5V触发电压
- 测试时可用万用表测量实际触发电压
如何确认SU-03T配置界面中的串口引脚与实际硬件对应?¶
问题描述:
在配置SU-03T的串口功能时,软件界面中显示的引脚编号(如1和2)与实际硬件板上的引脚位置不匹配,导致无法确定正确的接线方式。
解决方案:
通过查看串口功能下拉菜单中的原始IO口名称来确定实际引脚位置。
操作步骤:
-
查看串口配置选项
- 在引脚配置界面中,点击串口功能的下拉菜单
- 查看显示的原始GPIO名称(如GPIO_B0、GPIO_B1等)
- 这些名称对应实际的硬件引脚位置
-
引脚对应关系确认
- 软件界面的引脚编号仅为配置序号
- 实际接线需要根据GPIO名称确定
- 参考开发板丝印或引脚图找到对应位置
-
实际接线方法
- 根据GPIO名称找到硬件板上的对应引脚
- UART_TX连接外部设备的RX
- UART_RX连接外部设备的TX
- 确保共地连接

配置界面显示UART1_TX和UART1_RX设置为引脚1和2,但需要通过下拉菜单查看实际GPIO名称
注意事项:
- 配置界面的数字序号不代表实际物理引脚位置
- 务必通过下拉菜单确认实际的GPIO引脚名称
- 不同版本的配置界面显示方式可能略有差异
- 接线前建议用万用表确认引脚位置
SU-03T驱动继电器时LED不亮是什么原因?¶
问题描述:
使用5V供电时,配置低电平触发,连接LED后继电器不吸合,LED也不亮,无法正常工作。
解决方案:
问题排查:
- LED极性检查

- 确认LED正负极性是否正确
- 绿色LED负极(短脚)应接IO口
- 绿色LED正极(长脚)应接继电器模块
-
极性反接会导致LED不导通点亮
-
供电电压验证
- 确认5V供电稳定
- 检查供电电流是否足够
-
测量继电器模块实际工作电压
-
连接质量检查
- 检查杜邦线接触是否良好
- 确认线路没有虚焊或断路
- 验证继电器模块功能正常
正确接线方法:
测试步骤:
- 先用手机充电器5V供电测试
- 确认LED能正常点亮
- 再连接到目标设备测试
- 对比两次测试结果
注意事项:
- LED具有单向导通特性,极性必须正确
- 不同颜色LED的导通电压略有不同
- 如LED仍不亮,尝试更换LED或检查模块
- 确保所有连接线接触良好
SU-03T上电时B7口出现短暂高电平怎么办?¶
问题描述:
使用B6和B7口高电平输出控制继电器,B6口正常,但每次上电B7口都出现短暂的高电平,导致继电器误动作。
解决方案:
1. 问题原因分析
- 上电瞬间GPIO引脚可能处于浮空状态
- 芯片初始化期间引脚电平不稳定
- B7口的初始化时序可能与B6略有不同
- 这是上电过程中的正常现象,但会影响敏感负载
2. 硬件解决方案
-
增加上拉/下拉电阻:
- 在B7口加10kΩ下拉电阻到GND
- 确保上电前保持低电平状态
- 电阻值根据驱动能力调整(5-10kΩ)
-
使用RC滤波电路:
- 在B7输出端串联100Ω电阻
- 并联0.1μF电容到地
- 滤除上电瞬间的尖峰脉冲
-
继电器端加缓冲:
- 在继电器控制端并联二极管(1N4148)
- 增加延时电容(如10μF)
- 防止短暂脉冲触发继电器
3. 软件配置优化
-
初始化设置:
- 在配置平台设置B7为"默认低电平输出"
- 检查是否有上电延时设置
- 确保初始化完成后才输出控制信号
-
逻辑修改:
- 增加上电延时(如500ms)再响应输入
- 设置双触发确认机制
- 添加软件滤波防抖动
重要说明:
- 烧录口(B6/B7)不建议作为IO口输出使用
- 烧录口上电时肯定会有脉冲输出
- 这是模块初始化时的正常行为,用于准备烧录功能
- B6/B7作为输入时也会有脉冲,可能误触发
- 如需IO控制,建议使用A25、A26等其他普通IO口
如必须使用B6/B7作为IO口,请确保硬件电路能容忍上电瞬间的脉冲,或增加延时/滤波电路。
4. 替代方案
-
更换引脚:
- 使用确认正常的B6口
- 或使用A25、A26等其他IO口
- 避免使用有问题的B7口
-
使用专用驱动:
- 在IO口和继电器间加三极管驱动
- 提供更稳定的控制信号
- 增加系统可靠性
注意事项:
- 上电瞬间的高电平通常持续几毫秒到几十毫秒
- 继电器吸合时间一般为10-20ms,可能被误触发
- 加硬件电路时注意不影响正常开关速度
- 如有多套设备,建议统一修改避免个别差异
SU-03T调光应用上电时灯会短暂亮起怎么办?¶
问题描述:
SU-03T模块用于PWM调光控制时,每次上电启动灯会亮1-2秒,即使配置了事件触发或加了下拉电阻也无法完全解决。
解决方案:
1. 问题原因分析
- 上电瞬间PWM引脚处于浮空状态或内部上拉状态
- 芯片初始化期间,GPIO引脚电平可能不稳定
- PWM驱动电路在初始化前可能产生输出
- 这是芯片上电过程中的正常现象,但会影响调光应用
2. 硬件解决方案
-
在PWM输出端加强下拉电阻:
- 使用较小阻值的下拉电阻(如1kΩ-2.2kΩ)
- 10kΩ下拉电阻可能不足以克服内部上拉
- 将下拉电阻直接连接在PWM输出引脚和GND之间
-
在驱动级加下拉:
- 在MOS管或三极管的栅极/基极加下拉电阻
- 确保驱动级在上电前保持关闭状态
- 下拉电阻阻值建议为4.7kΩ-10kΩ
-
增加RC延时电路:
- 在PWM控制端串联电阻(如1kΩ)
- 并联电容到地(如1μF-10μF)
- 利用RC延时过滤上电瞬间的异常信号
3. 软件配置优化
-
设置初始PWM为0:
- 在平台配置中设置PWM初始值为0
- 确保上电启动时输出占空比为0
-
使用上电延时触发:
- 配置上电延时(如1-2秒)后再响应控制
- 在延时期间保持PWM输出为0
-
使用定时器延时开启:
- 通过定时器设置延时输出
- 避开上电初始化的不稳定期
4. 电路设计建议
- 对于调光应用,建议在驱动级(MOS管栅极)加下拉
- 下拉电阻阻值需要综合考虑:过小影响开关速度,过大效果不佳
- 如使用光耦隔离,可在光耦输出端加下拉确保关断
- 调试时可用示波器观察上电波形确定最佳方案
注意事项:
- 如果已加10kΩ下拉仍有问题,尝试减小阻值到1kΩ-2.2kΩ
- 驱动级的下拉比芯片引脚下拉更有效
- RC延时电路会增加响应延迟,需权衡应用场景
- 多套设备建议统一硬件设计确保一致性
SU-03T与单片机485通信波特率不匹配怎么办?¶
问题描述:
SU-03T与单片机通过485通信时,由于语音芯片最高波特率仅115200,而单片机端波特率为1Mbps,导致通信不匹配,无法正常通信。
解决方案:
1. 问题分析
- 波特率差异:SU-03T最高支持115200,单片机为1Mbps
- 通信障碍:波特率不匹配导致数据无法正确传输
- 硬件限制:语音芯片的串口硬件限制在115200
2. 解决方案
方案一:降低单片机波特率
- 将单片机UART波特率改为115200或以下
- 修改单片机代码重新配置串口参数
- 确保通信双方波特率一致
方案二:使用波特率转换芯片
- 在单片机和SU-03T之间增加波特率转换芯片
- 转换芯片将1Mbps转换为115200
- 实现双向通信速率匹配
方案三:使用专用485转UART模块
- 选择支持高波特率的485转UART模块
- 模块自动处理速率转换
- 保留原有单片机配置不变
3. 配置示例
单片机端修改(示例):
SU-03T端配置:
- 在平台中设置UART波特率为115200
- 确保数据格式和校验设置正确
- 测试串口通信稳定性
4. 注意事项
- SU-03T的UART引脚最高波特率为115200
- 超高波特率通信可能导致数据错误
- 建议使用标准波特率(9600、19200、38400、57600、115200)
- 通信距离较长时考虑增加信号调理电路
5. 选型建议
如需高速通信场景:
- 考虑使用支持更高波特率的模块型号
- 或设计专用的通信接口转换电路
- 评估项目对通信速率的实际需求
SU-03T与单片机485通信波特率不匹配如何解决?¶
问题描述:
SU-03T模块的最大波特率仅为115200,而单片机端使用的是1Mbps波特率,导致485通信失败,询问如何解决波特率不匹配的问题。
解决方案:
1. 问题分析
- SU-03T模块硬件限制:最大支持波特率115200
- 单片机设置:1Mbps(1000000bps)
- 通信协议:485总线通信
- 波特率差异过大,无法正常通信
2. 解决方案
方案一:降低单片机波特率(推荐)
-
修改单片机代码: ```c // 将单片机波特率从1Mbps改为115200 // 原代码 UART_setBaudRate(1000000);
// 修改后 UART_setBaudRate(115200); ```
-
重新烧录单片机程序:
- 更新波特率配置
- 保留其他通信参数(数据位、停止位、校验位)
- 测试通信功能
方案二:使用波特率转换芯片
-
硬件方案:
- 添加专用UART波特率转换芯片
- 使用CH438等支持高速UART的芯片
- 实现115200与1Mbps之间的转换
-
电路设计: ``` SU-03T(115200) → 转换芯片 → 单片机(1Mbps) CH438/CP2102 ```
方案三:升级模块型号
-
选择支持高速波特率的模块:
- 查询支持更高波特率的语音模块型号
- 确认新模块的波特率范围
- 评估升级成本和开发周期
注意事项:
- SU-03T的115200波特率限制是硬件特性,无法通过软件修改
- 485通信要求所有设备使用相同的波特率
- 降低单片机波特率是最简单经济的解决方案
- 使用转换芯片会增加硬件成本和开发复杂度
- 通信距离较长时,建议使用较低的波特率以提高稳定性
- 修改波特率后需要重新测试整个通信系统的稳定性
SU-03T芯片使用了哪些算法,如何进行降噪的结构设计?¶
问题描述:
咨询SU-03T芯片内部使用的算法类型,以及如何进行硬件结构设计以实现降噪效果。
解决方案:
SU-03T芯片集成了多种语音处理算法,具体包括:
1. 核心算法
- 语音识别算法:基于深度学习的端到端语音识别模型
- 降噪算法:多麦克风阵列降噪和单通道降噪算法
- 回声消除(AEC):自适应声学回声消除算法
- 唤醒词检测:低功耗关键词唤醒算法
- 语音活动检测(VAD):检测语音信号的起止点
2. 降噪结构设计建议
-
麦克风阵列设计:
- 双麦克风配置可实现基础降噪效果
- 麦克风间距建议在20-50mm之间
- 确保麦克风具有相同频响特性
-
PCB布局优化:
- 模拟信号线路尽量短且平行
- 数字和模拟部分分开布局
- 使用独立的地平面屏蔽干扰
-
结构设计要点:
- 避免麦克风直接面对扬声器
- 在麦克风和扬声器之间设置物理隔断
- 使用防风罩减少气流噪声
注意事项:
- 降噪效果与麦克风质量密切相关,建议使用灵敏度匹配的麦克风
- 结构设计需要考虑实际使用场景的声学环境
- 双麦克风方案相比单麦克风有明显的降噪优势
- AEC功能仅在双麦克风配置下可用
- 建议进行多次实际环境测试以优化结构设计
SU-03T模块的引脚间距和焊接兼容性问题¶
问题描述:
SU-03T模块的引脚间距为2.0mm,无法直接焊接到标准的2.54mm洞洞板上,需要解决兼容性问题。
解决方案:
1. 引脚间距说明
- SU-03T模块采用2.0mm间距排针设计
- 标准洞洞板为2.54mm间距
- 存在0.54mm的间距差,无法直接对齐焊接
2. 解决方案
方案一:使用转接底座
- 购买2.0mm排针底座,模块可正常插入
- 底座需要焊接到2.54mm间距的PCB上时需特殊处理
- 可通过飞线连接各个引脚到目标焊盘
方案二:飞线连接
- 使用细导线(如漆包线)逐个连接引脚
- 引线长度尽量短,避免信号干扰
- 焊接后使用热缩管保护连接点
方案三:定制转接板
- 设计2.0mm转2.54mm的转接PCB
- 批量生产时成本较低
- 可实现可靠的标准间距转换
3. 实际案例

SU-03T1模块通过CH340烧录器连接,展示了串口通信方式

SU-03T1模块已插入2.0mm底座,但底座无法直接焊接到2.54mm板

SU-03T1模块与喇叭的连接方式,展示模块正面的布局

SU-03T1模块侧面,清晰可见2.0mm间距的排针和底座
4. 焊接注意事项
- 使用25W以下电烙铁,避免过热损坏模块
- 焊接时间控制在3秒内每个引脚
- 飞线时使用不同颜色导线便于识别
- 焊接完成后检查无短路和虚焊
注意事项:
- SU-03T的2.0mm间距是固定设计,无法改变
- 强行将2.0mm底座焊接到2.54mm板会导致引脚应力
- 长期使用可能因应力导致焊点开裂
- 建议优先考虑方案一或方案三确保可靠性
SU-03T模块如何与外部设备连接实现语音控制?¶
问题描述:
需要了解SU-03T模块与单片机或其他外部设备的连接方式,以及如何通过语音指令控制LED等外部设备。
解决方案:
1. 通信方式选择
- SU-03T模块通过串口(UART)与外部设备通信
- 支持标准波特率:9600、19200、38400、57600、115200
- 可发送控制指令或接收状态反馈
2. 硬件连接方法
- 串口连接:模块TX连接外部设备RX,模块RX连接外部设备TX
- 共地连接:确保双方GND相连
- 电平匹配:模块串口为3.3V电平,与5V设备需电平转换
3. 语音控制LED配置
- 使用SU-03T的GPIO口直接驱动LED
- 高电平驱动:LED负极接地,正极通过限流电阻接GPIO
- 限流电阻计算:R = (3.3V - Vf) / If,通常使用82-100Ω电阻
4. 模块版本说明
SU-03T提供两种版本:
- 标准模块:纯模块形式,需要自行焊接底座
- 开发板版本:已焊接排针,可直接使用杜邦线连接

SU-03T标准模块套件包含喇叭、咪头、烧录器和纯模块
5. 连接器选择
- 标准SU-03T使用2.0mm间距排针
- 建议购买2.0mm单排母座(9针)连接
- 2.54mm母座会松动,连接不稳定
注意事项:
- SU-03T模块引脚间距为2.0mm,非常规格式
- 焊接时需使用2.0mm底座,无法直接焊接到2.54mm洞洞板
- 使用不匹配的连接器可能导致接触不良或损坏模块
- 建议通过飞线方式解决间距不匹配问题
SU-03T如何与单片机正反转控制接口对接?¶
问题描述:
需要将SU-03T语音模块与单片机的正反转控制接口进行对接,实现通过语音指令控制单片机的IO口以驱动继电器,从而实现正反转功能。
解决方案:
1. 对接方案选择
根据现有单片机系统的按键控制原理(上电高电平,拉低后相应端口输出高控制继电器),可选择以下两种对接方式:
- GPIO直连方案:SU-03T的GPIO口直接连接单片机的按键输入口
- 串口通信方案:通过UART串口发送控制指令给单片机
2. GPIO直连方案实现
- 连接方式:SU-03T的GPIO输出连接到单片机的手动按键控制IO口
- 电平匹配:确保双方电平兼容(SU-03T为3.3V输出)
- 控制逻辑:配置GPIO输出高低电平模拟按键按下/释放
3. 串口通信方案实现
- 硬件连接:SU-03T的TX连接单片机RX,RX连接单片机TX,共地
- 波特率设置:在平台配置中选择合适的波特率(如9600、115200)
- 通信协议:定义简单的控制指令格式(如"FORWARD"、"REVERSE")
4. 平台配置方法
- 在智能云元平台中配置相应的控制功能
- GPIO方案:配置引脚为输出模式,设置触发条件
- 串口方案:配置串口功能,自定义发送内容
注意事项:
- 单片机需要预留额外的IO口用于接收语音模块的控制信号
- 如使用GPIO直连,需注意电平转换和隔离保护
- 建议在软件中加入防抖处理,避免误触发
- 正反转控制应考虑加入互锁逻辑,防止同时动作
SU-03T1模块的排针是焊接好的吗?¶
问题描述:
需要确认SU-03T1型号产品在出厂时是否已经焊接好排针,以及是否需要自行焊接。
解决方案:
SU-03T1模块提供两种配置:
- 标准模块:排针未焊接,需要自行焊接
- 已焊接版本:排针已焊接好,可直接使用
选型说明:
- 购买时需明确选择"已焊排针"版本
- 已焊排针版本包含:模块 + 2.0mm间距咪头 + 喇叭
- 如需自行焊接,需使用2.0mm间距排针底座
注意事项:
- SU-03T模块使用2.0mm间距排针,非标准2.54mm间距
- 焊接时需使用25W以下电烙铁,避免过热损坏模块
- 如不熟悉焊接操作,建议购买已焊接版本
SU-03T功放IC声音沙哑是什么原因?¶
问题描述:
SU-03T1语音模块出现声音沙哑的问题,经排查确认为功放IC不良,需要分析可能原因。
解决方案:
1. 可能原因分析
- 供电问题:功放IC的供电不稳定或电压过大,可能导致IC损坏
- 散热不良:功放IC工作时产生热量,散热不够会导致功能异常
- 外界干扰:强电磁干扰可能影响功放IC正常工作
- 扬声器匹配问题:扬声器阻抗或功率不匹配可能导致负载异常
2. 功放IC损坏原因
功放IC作为音频放大的关键元件,承受较大工作压力:
- 承担音频信号放大任务,工作条件相对严苛
- 易受供电电压波动、过载或温度等因素影响
- 瞬时电压波动(如电源降压不良、浪涌电压)可能导致损坏
3. 预防措施
- 确保供电稳定:使用稳定的电源,避免电压波动
- 合理配置扬声器:使用8欧1W或2W扬声器,避免功率不匹配
- 改善散热条件:保证模块通风良好,避免高温环境
- 添加保护电路:在功放输出端添加保险丝或限流保护
注意事项:
- 功放IC损坏而其他芯片正常,是因为功放工作压力更大
- 不完全是质量问题,更多是工作环境和使用条件导致
- 怀疑功放IC问题时,建议检查电源和扬声器配置
- 如频繁出现功放IC损坏,需要重新评估硬件设计

SU-03T模块的电源电流需求是多少?¶
问题描述:
需要了解SU-03T模块的工作电流需求,以便选择合适的电源方案。
解决方案:
SU-03T模块的电源规格如下:
- 工作电流:600mA以上
- 供电电压:5V直流
- 推荐电源容量:1.5-2A
不同负载下的电源需求:
- 独立模块:5V 600mA以上
- 模块+1个继电器:5V 1A(较极限)
- 模块+3个继电器:5V 1.5-2A(推荐)
电源选择建议:
- 使用ACDC适配器时选择1.5-2A规格
- 避免使用5V 700mA以下电源
- 继电器会增加额外电流消耗
注意事项:
- 继电器工作电流较大,需计入总功耗
- 电源效率不足会导致模块重启
- 建议使用质量可靠的ACDC电源适配器
- 避免电源工作在极限状态,保留余量
如何将外部麦克风阵列连接到SU-03T开发板?¶
问题描述:
需要将8-HP-M730麦克风阵列定向消回音模组连接到SU-03T开发板,作为外部音源输入。
解决方案:
将麦克风阵列的Lineout信号通过串联电容的方式连接到SU-03T开发板的MIC引脚:
- 连接方式:Lineout信号串联0.1μF电容后接入MIC+和MIC-引脚
- 电容规格:0.1μF贴片电容,10V电压即可
- 接口位置:J1 18PIN接口中的MIC+和MIC-引脚


注意事项:
- 电容用于直流隔离,保护SU-03T的麦克风输入电路
- 推荐使用贴片电容(0805封装),体积小且便于焊接
- 10V电压规格已足够,无需选择过高电压
- 确保连接极性正确,MIC+和MIC-对应连接
连接外部麦克风阵列时电容规格如何选择?¶
问题描述:
在连接外部麦克风阵列到SU-03T开发板时,需要确认串联电容的规格,特别是电压和封装类型的选择。
解决方案:
连接外部麦克风阵列所需的电容规格如下:
- 容值:0.1μF(或0.1uF)
- 电压:10V即可(无需选择过高电压)
- 封装类型:推荐贴片电容(如0805封装)
- 类型:直插式或贴片式均可,贴片式更便于焊接
电容选型建议:
- 优先选择贴片电容,体积小且便于安装
- 10V电压规格已满足使用要求
- 避免选择过低电压(如6.3V),保留一定余量
注意事项:
- 电容用于直流隔离,保护SU-03T麦克风输入电路
- 贴片电容焊接时注意温度控制
- 如使用直插电容,注意引脚长度和安装空间
SU-03T模块通电后震动但无声音输出怎么办?¶
问题描述:
SU-03T模块通电后喇叭只震动一下,没有声音输出,更换供电源后问题依旧存在。
解决方案:
1. 供电问题排查
- 使用万用表测量供电电压是否稳定在5V
- 确保电源功率足够(建议1A以上)
- 避免使用电脑USB接口供电,电流可能不足
- 将电源直接接到主板原生USB接口或使用手机充电头
- 测试时使用不同的电源,排除电源故障
2. 硬件连接检查
- 检查喇叭线是否正确连接到Spk+和Spk-
- 确认喇叭规格为8欧姆2瓦
- 检查线路接触是否良好
- 排除喇叭短路问题
- 使用万用表检测喇叭线圈是否正常
3. 模块状态判断
- 烧录调试固件测试,应有开机播报
- 快速插拔5V电源,有咔咔响声说明喇叭正常
- 如完全没反应,可能模块已损坏
- 播报不完整的现象最常见就是供电的问题
注意事项:
- SU-03T采用5V供电,电压过低会导致喇叭无法正常工作
- 供电不足时模块可能只震动而无法播放声音
- 模块按规定使用很耐用,但IO接线错误可能导致损坏
- 如确认供电和喇叭都正常,则需要更换模块
- 没有万用表时,可尝试多个已知正常的电源进行测试
立创EDA中有SU-03T模块的元件库吗?¶
问题描述:
需要在立创EDA中查找SU-03T模块的元件库,但搜索未找到,询问是否有可用的元件库。
解决方案:
SU-03T模块在立创EDA元件库中存在,可以通过以下方式找到:
查找方法:
-
直接搜索
- 在立创EDA搜索框中输入"SU-03T"
- 确认搜索范围包括"元件库"
-
查看元件信息
- 找到SU-03T元件后,可查看封装信息
- 封装类型:COMM-SMD_18...
- 制造商:MACHINE INTEL...
-
元件预览
- 提供封装示意图和3D预览图
- 可直接用于原理图和PCB设计
其他选择:
- 如果搜索不到,可以自行绘制元件
- 绘制完成后可共享到元件库供使用者使用
注意事项:
- 确保使用最新版本的立创EDA
- 搜索时使用完整型号名称
- 自行绘制时注意封装尺寸准确性

SU-03T模块在立创EDA中的搜索结果和元件预览
SU-03T1支持485通信吗?¶
问题描述:
需要确认SU-03T1模块是否支持485通信,以及是否需要额外添加485模块。
解决方案:
1. 串口电平说明
- SU-03T1自带的是TTL电平串口
- 不是485差分电平信号
- 不能直接连接485总线
2. 485通信方案
如需使用485通信,需要:
- 添加485转换模块:在TTL串口后加485转换芯片
- 使用转接设备:通过串口转485模块连接
- 主控协助:使用其他MCU做协议转换
3. 通信距离考虑
- TTL串口:适合短距离通信(米级)
- 485总线:适合长距离通信(千米级)
- 根据实际需求选择方案


注意事项:
- 485通信需要额外的转换硬件
- 转换模块需要注意供电和隔离
- 长距离通信要考虑抗干扰措施
麦克风电路¶
SU-03T和CL-03T需要电源适配器吗?¶
问题描述:
需要确认SU-03T和CL-03T模块是否需要连接电源适配器,以及7.5V 5A的电源适配器是否适用于该模块。
解决方案:
1. 供电方式说明
- 模块工作电压:一般使用5V供电
- 电流需求:工作电流通常小于500mA
- 接口类型:通常通过USB或排针供电
2. 电源适配器使用
- 7.5V过高:超过模块额定工作电压
- 5A电流过大:远超模块实际需求
- 推荐电源:5V 1A或5V 2A已经足够
3. 供电注意事项
- 电压匹配:必须使用模块规定的电压
- 避免过压:高电压会损坏模块
- 电源质量:建议使用稳定可靠的电源
注意事项:
- 不推荐使用7.5V电源适配器
- 如需外部供电,请使用5V电源
- 具体参数以模块规格书为准
SU-03T和CL-03T是否需要电源适配器?¶
问题描述:
询问SU-03T和CL-03T模块是否需要连接电源适配器,以及7.5V 5A的电源适配器是否适用于该模块。
解决方案:
1. 供电要求
- 模块工作电压:5V
- 工作电流:通常小于500mA
- 7.5V电压过高,会损坏模块
- 5A电流过大,远超需求
2. 电源选择
- 推荐使用:5V 1A或5V 2A电源
- 不推荐:7.5V 5A电源适配器
- 可通过USB或排针供电
注意事项:
- 必须使用匹配的电压,避免过压损坏
- 电流不需要太大,1-2A已经足够
- 电源质量要稳定可靠
- 如需外部供电,务必使用5V
SU-03T模块是否兼容第三方渠道购买的喇叭和咪头?¶
问题描述:
SU-03T模块是否可以使用第三方渠道购买的任意喇叭和咪头,是否存在兼容性问题。
解决方案:
咪头兼容性要求:
- 电流范围:0.1mA-0.5mA(普通咪头约0.5-2mA)
- 灵敏度:-32dB到-25dB
- 信噪比:70以上
- 推荐型号:机芯智能定制6027电容麦(6mm直径,2.7mm高度)
喇叭兼容性要求:
- 阻抗:8欧姆(推荐)或4欧姆
-
功率范围:
- 8欧姆喇叭:1.6W-5W(建议2W以上)
- 4欧姆喇叭:2.4W-5W(建议3W以上)
- 功率匹配:避免使用1W及以下的小功率喇叭

注意事项:
- 国内市场咪头质量参差不齐,规格书可能与实际不符
- 咪头线长不宜超过100mm,需使用双绞线或屏蔽线
- 喇叭短路可能损坏功放IC,使用前需测量阻抗
- 8欧姆喇叭直流电阻应为6-7欧姆(使用万用表测量)
- 优先选择官方配件或经过测试的品牌产品
麦克风正负极如何确认?¶
问题描述:
需要确认麦克风的正负极接线方式,确保正确连接到电路中。
解决方案:
1. 麦克风极性识别
-
查看标识:
- 麦克风底部通常有"+RC"标识
- 带有"+"号的触点为正极
- 另一个触点为负极
-
接线确认:
- 红色线连接到正极(+)
- 黑色线连接到负极
- 确保焊接牢固无虚焊
2. 接线影响
-
正确接线:
- 麦克风正常工作
- 语音识别准确
- 电压在正常范围
-
接反影响:
- 实际上不影响功能
- 麦克风仍能正常工作
- 但建议按标识正确接线
3. 电压参考
不同型号麦克风的正常电压:
- CI-03T:1.6-1.7V
- SU-03T:2.4-2.5V
SU-03T的供电电压范围是多少?¶
问题描述:
需要确认SU-03T芯片支持的供电电压范围,以及5.5V供电是否可用。
解决方案:
- 供电电压范围:3.6V - 5.5V
- 推荐工作电压:建议在5V附近使用
- 电压稳定性:避免电压波动过大,保持稳定供电
注意事项:
- 虽然5.5V在规格范围内,但建议保持在5V以获得最佳性能
- 芯片内部有LDO,输出3.3V,外部负载不超过150mA
- 使用锂电池时需注意电压变化对性能的影响

注意事项:
- 即使接反一般也不影响使用
- 为规范起见,建议按标识接线
- 焊接时注意温度不要过高
-
留意麦克风的供电电压范围
-
芯片型号通常印在绿色模块的表面上
- CI-03T 系列有多个子型号,功能略有差异
- 确认型号后需使用对应的固件和工具
如何识别SU-03T语音模块?¶
问题描述:
无法确认硬件板上使用的语音模块型号时,建议查阅产品标识文档或联系供应商协助识别。
解决方案:
1. 外观识别
- 模块颜色:SU-03T通常为绿色模块
- 引脚分布:查看模块两侧的引脚定义
- 尺寸规格:标准DIP封装,便于焊接
2. 硬件板特征
- 板载多个蓝色继电器(SONGLE SRD-05VDC-SL-C)
- 集成电源开关和指示灯
- 预留麦克风和喇叭接口

3. 技术特征
- 支持离线语音识别
- 内置语音播报功能
- 可通过串口进行控制
- 支持多个GPIO输出控制
4. 确认方法
- 查看模块表面的丝印标识
- 测试基本功能(语音唤醒、播报)
- 确认引脚定义与官方文档一致
注意事项:
- 自制板子可能存在引脚定义差异
- 建议购买官方转接板确保兼容性
- 使用前先测试基本功能是否正常
基础电路连接¶
麦克风无响应但喇叭正常如何排查?¶
问题描述:
连接喇叭后有声音输出,但麦克风无响应,初步怀疑是麦克风或相关电路故障。
解决方案:
-
基础测试:
- 将麦克风和喇叭直接连接到语音模块上测试
- 确认麦克风本身是否正常工作
- 检查连接线是否接触良好
-
电压检测:
- 使用万用表测试模块3V3引脚是否有3.3V电压输出
-
直接测量麦克风正负电压:
-
CI-03T:应在1.6-1.7V范围
- SU-03T:应在2.4-2.5V范围
- 测量喇叭正负对GND电压,应在2.2-2.5V范围内
-
故障判断:
- 若各测试电压都在正常范围,可能是麦克风损坏
- 某个电压不正常,可能是模块烧坏或异常
- 检查是否有虚焊现象(常见问题,可能导致突然失效)
注意事项:
- 测量电压时需确保模块处于上电状态
- 不同型号的模块工作电压范围不同
- 更换麦克风前先确认连接无误
麦克风无响应但电压正常怎么办?¶
问题描述:
JX-A7T等语音模块的麦克风没有反应,喇叭正常工作,且各测试电压均在正常范围内。
解决方案:
-
全面检测流程:
- 上电测试模块3V3引脚是否有3.3V电压输出
- 直接测量麦克风正负电压(CI-03T:1.6-1.7V,SU-03T:2.4-2.5V)
- 测量喇叭正负对GND电压(应在2.2-2.5V范围内)
-
故障排查:
- 如所有电压值都在正常范围,可能是麦克风损坏
- 检查模块与麦克风之间的连接线
- 确认麦克风规格是否匹配(如阻抗、灵敏度)
-
硬件测试:
- 将已知正常的喇叭和麦克风直接接到模块上
- 检查模块接口是否有氧化或接触不良
- 尝试使用外部麦克风测试
-
其他可能:
- 检查固件中是否正确配置了麦克风功能
- 确认没有设置为静音或特定模式
- 尝试重新烧录固件
注意事项:
- 电压正常的情况下,问题多出在麦克风本身
- 更换麦克风时注意极性不要接反
- 保留原麦克风作为备用对比
如何通过硬件修改降低SU-03T模块的音量?¶
问题描述:
SU-03T模块音量过大,电流消耗较高,希望通过硬件修改降低音量输出。
解决方案:
-
串联阻抗法:
- 在喇叭电路中串联适当的阻抗
- 可降低通过喇叭的电流,减少音量
- 方法简单直接,但可能影响音质
-
修改功放电阻:
- SU-03T使用LPM871功放芯片
- 功放放大倍数 = 1 + R7/R6
- 降低R7的阻值可减小放大倍数
-
具体操作:
- 找到功放电路中的R7电阻
- 更换为较小阻值的电阻
- 或串联可调节电阻器进行微调
注意事项:
- 修改电路需要电子工程知识
- 操作不当可能损坏模块
- 建议先测试小范围修改效果
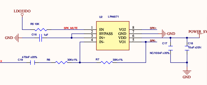
- 不使用8002功放时,芯片只能驱动耳机喇叭

SU-03T在锂电池供电下无法正常工作怎么办?¶
问题描述:
使用锂电池供电时,当多个舵机同时工作,SU-03T无法正常工作。
解决方案:
-
问题分析:
- 不是电压问题(锂电池满电4.2V足够)
- 是电流供应不足问题
- 多个舵机同时工作电流过大
-
解决方法:
-
升流方案:
- 使用更大容量的锂电池
- 并联多个锂电池增加电流输出能力
-
电源管理:
- 为舵机提供独立的电源路径
- 避免大电流影响语音模块供电
-
电容缓冲:
- 在电源端并联大电容缓冲瞬时电流
- 减少舵机启动时的电压跌落
-
注意事项:
- SU-03T最低工作电压不是主要限制因素
- 重点是保证足够的电流供应能力
- 舵机与语音模块建议分开供电
模块电压异常时如何判断是否损坏?¶
问题描述:
模块工作异常,需要通过电压测试判断是否已经损坏,以及是否可以修复。
解决方案:
-
电压测试步骤:
- 模块上电后用万用表测试各引脚
- 3V3引脚:正常应有3.3V电压输出
-
麦克风正负极:
- CI-03T:正常1.6-1.7V
- SU-03T:正常2.4-2.5V
- 喇叭正负对GND:正常2.2-2.5V
-
故障判断:
- 某项电压不正常:模块可能烧坏或异常
- 所有电压都为0:模块电源部分损坏
- 电压波动大:供电不稳定或模块内部短路
-
常见故障现象:
- 功放烧穿:喇叭引脚电压为0V
- 麦克风电路损坏:麦克风电压异常
- 整体无响应:3V3无输出

注意事项:
- 电压测试需要使用数字万用表
- 测试时避免短路,防止二次损坏
- 大部分电压异常的模块无法修复,需要更换
- 如不确定测试方法,建议查阅官方测试指南
过热与故障处理¶
2. 上电测试电压输出¶
如果未击穿,进行进一步测试:
给模块供电测试:
-
供电要求:
- 提供5V稳定电源
- 确保电流充足(至少500mA)
-
测试关键点电压:
- 3V3引脚:应有3.3V电压输出
-
麦克风正负极电压:
- CI-03T系列:1.6-1.7V范围
- SU-03T系列:2.4-2.5V范围
- 喇叭正负极对GND电压:2.2-2.5V范围
GPIO默认高电平输出电压是多少?¶
问题描述:
需要了解SU-03T模块GPIO引脚的默认输出电平电压。
解决方案:
SU-03T模块的GPIO默认高电平输出为3.3V:

从技术参数表可以看到:
- 3V3 IO供电电压:3.3V
- 输出高电平(VOH):2.4V(最小值/典型值)
GPIO详细电气参数:

| 参数符号 | 参数说明 | 最小值 | 典型值 | 最大值 | 单位 |
|---|---|---|---|---|---|
| 3V3 | IO供电电压 | 2.97 | 3.3 | 3.63 | V |
| VIH | 输入高电压 | 2.0 | - | 3.6 | V |
| VIL | 输入低电压 | -0.3 | - | 0.8 | V |
| VOL | 输出低电压 @IOL=8mA | - | - | 0.4 | V |
| VOH | 输出高电压 @IOH=8mA | 2.4 | - | - | V |
| IOVDD | GPIO高电平输出驱动电流 | - | - | 8 | mA |
| IIVDD | GPIO低电平输出倒灌电流 | - | - | 8 | mA |
| ΣIVDD | 芯片所有IO总电流之和 | - | - | 150 | mA |
参数说明:
- VIH(输入高电压阈值):2.0V以上被识别为高电平,推荐3.3V
- VIL(输入低电压阈值):0.8V以下被识别为低电平
- 单个IO驱动能力:最大8mA(输入/输出)
- 总IO电流限制:所有IO口电流总和不超过150mA
注意事项:
- GPIO不能输出5V高电平
- 如需驱动5V继电器,需要额外的电平转换电路
- 设计电路时注意电平匹配,避免损坏器件
CI-03T1硬件故障¶
如何获取正确的SU-03T封装库?¶
问题描述:
在使用99se软件绘制SU-03T芯片封装库时,发现封装尺寸标注错误,需要获取正确尺寸。
解决方案:
1. 标准封装获取
- 嘉立创EDA:提供SU-03T标准封装
- 直接调用:无需自己绘制
- 官方验证:尺寸准确无误
2. 手工绘制修正
- 正确间距:15mm(非13.6mm)
- 参考实物:以实际模块为准
- 仔细测量:使用卡尺等工具确认
3. 兼容性问题
- 99se限制:部分新款EDA不支持
- 替代方案:使用其他EDA工具设计
- 文件转换:完成后可导出99se格式
注意事项:
- 优先使用官方标准封装库
- 自建封装时多次核对关键尺寸
- 保存好封装文件供后续使用
Protel 99SE在Windows 10上运行卡屏怎么办?¶
问题描述:
在Windows 10系统上运行Protel 99SE软件时,软件出现卡屏、无响应的情况,无法正常进行PCB设计工作。该问题在Windows 7系统上不会出现。
解决方案:
方法一:兼容性模式设置
- 对安装包设置兼容性:
- 右键点击Setup.exe安装包
- 选择"属性"→"兼容性"
- 勾选"兼容模式"
- 选择"Windows XP (Service Pack 2)"
-
以"管理员身份运行"进行安装
-
对已安装软件设置兼容性:
- 右键点击桌面上的Protel 99SE图标
- 选择"属性"→"兼容性"
- 勾选"以兼容模式运行这个程序"
- 选择"Windows XP (Service Pack 2)"
- 点击"应用"和"确定"
方法二:修改系统服务设置
- 打开服务管理:
- 右键点击"计算机"或"此电脑"
- 选择"管理"
- 展开"服务和应用程序"
-
点击"服务"
-
配置Workstation服务:
- 找到"Workstation"服务
- 双击打开属性
- 将"启动类型"改为"手动"
- 服务状态设为"停止"
- 点击"应用"和"确定"
方法三:使用替代方案
由于Protel 99SE对Windows 10的兼容性问题,建议考虑以下替代方案:
- 嘉立创EDA:在线免费PCB设计工具,与Windows 10完全兼容
- Altium Designer:Protel的后续版本,Windows 10原生支持
- 使用Windows 7虚拟机:专门运行Protel 99SE
注意事项:
- Protel 99SE是较老的软件,对现代操作系统支持有限
- 兼容性模式不能保证完全解决所有问题
- 长期使用建议迁移到现代EDA工具
- 重要的设计文件请做好备份
SU-03T模块VCC和GND引脚短路怎么办?¶
问题描述:
SU-03T贴片模块的VCC和GND引脚之间测量显示导通,怀疑是内部损坏导致短路,且贴片芯片难以拆卸。
解决方案:
1. 短路确认
- 使用万用表测量VCC和GND之间电阻
- 0欧姆或接近0欧姆表示存在短路
- 正常情况下两个引脚不应导通

VCC和GND引脚之间存在焊锡短路
2. 可能原因
- 焊接问题:焊锡连接导致VCC和GND短路
- 芯片损坏:内部电路损坏导致引脚间短路
- PCB问题:电路板内部存在短路路径
3. 处理方法
- 外观检查:检查VCC和GND之间是否有焊锡连接
- 清洁处理:使用吸锡器清除多余焊锡
- 芯片更换:如确认内部损坏,需更换模块
4. 预防措施
- 焊接时避免焊锡过量
- 使用放大镜检查焊接质量
- 焊接前断电,防止静电损坏
注意事项:
- VCC和GND短路会供电时造成大电流
- 不排除短路前不要通电测试
- 贴片芯片拆卸需要热风枪,建议谨慎操作
芯片引脚连锡处理补充
对于SOP封装芯片引脚间的连锡问题:
- 轻微连锡:使用电烙铁(温度300-350°C)轻轻点触连锡位置,利用焊锡表面张力分离相邻引脚
- 中度连锡:使用吸锡线或吸锡器配合烙铁,先吸除多余焊锡,再用烙铁修整
- 工具选择:
- 恒温电烙铁(温度300-350°C)
- 吸锡线或吸锡器
- 放大镜或显微镜辅助观察
- 尖头烙铁头便于精确操作
- 操作要点:
- 烙铁头与焊盘成45度角
- 每次接触时间不超过3秒,避免过热损坏芯片
- 使用助焊剂帮助焊锡流动
- 处理完成后用酒精清洁残留助焊剂
SU-03T和CL-03T模块如何选择电源适配器?¶
问题描述:
需要为SU-03T和CL-03T模块选择合适的电源适配器,不确定电压和电流要求。
解决方案:
-
电源规格要求
- 输入电压:5V DC(不能使用7.5V)
- 电流要求:≥150mA
- 兼容性:5V1A或5V2A都可以使用
-
电源适配器选型
- 5V1A电源适配器:完全满足要求
- 5V2A电源适配器:完全满足要求
- 7.5V电源适配器:电压过高,不能使用

-
连接注意事项
- 使用模块转接板时,电源要求相同
- 确保DC插头与转接板匹配(需要母座)
- 4mm中头需要确认兼容性
-
接线方式
- 电源适配器连接到DC插座
- 或直接连接到模块的VCC和GND引脚
- 注意正负极不要接反
注意事项:
- 电压过高会损坏模块
- 电流过大的电源适配器也可以使用(模块只会取用所需电流)
- 快充电源适配器可能影响模块工作
- 建议使用普通稳压电源
SU-03T芯片的ADND和DGND都需要接地吗?¶
问题描述:
在SU-03T芯片应用中,ADND(模拟地)和DGND(数字地)是否都需要接地,以及如何正确连接以避免电路发热问题。
解决方案:
接地原则:
- ADND和DGND都是地线,本质都是GND
- 两个地线之间需要通过0R电阻连接
- 简单应用时可以直接连接到一起
连接方式:
-
推荐方案:ADND和DGND之间接0R电阻
- 实现模拟地和数字地的隔离
- 减少数字噪声对模拟电路的干扰
- 提高系统稳定性
-
简化方案:两地直接短接
- 适用于对噪声不敏感的应用
- 仅接其中一个地会导致电路异常
- 可能引起器件发热
注意事项:
- 只接一个地线会导致电路工作异常,可能引起发热
- 对于学习或测试场景,可以将两地直接短接
- 产品级应用建议使用0R电阻隔离
- 确保地线连接牢固,避免接触不良
功放模块LTK4871频繁烧毁问题分析¶
问题描述:
LTK4871功放模块在使用过程中频繁烧毁,已发生多次损坏,需要分析原因并提供解决方案。
解决方案:
功放烧毁的主要原因:
- 供电电压瞬间高于5.5V
- 长时间供电电压超过5.5V
- 电源正负极短路几秒钟
- 电容脱焊导致电压异常(如从5V升至5.6V)

预防措施:
- 严格控制供电电压在5.5V以内
- 使用稳压电源,避免电压波动
- 检查电路焊接质量,防止脱焊
- 在电源输入端添加过压保护电路
- 避免电源正负极意外短路
- 选择符合功率和阻抗要求的喇叭

喇叭选型要求:
- 4Ω喇叭:功率需≥2.4W
- 8Ω喇叭:功率需≥1.6W
- 尽量不要选择功率过大的喇叭(如4Ω5W模块可能带动困难)
- 不符合参数的喇叭容易烧毁,进而导致功放损坏

注意事项:
- 功放芯片非常脆弱,操作时需格外小心
- 几毫秒的过压就可能导致损坏
- 建议在电源端增加TVS管或压敏电阻进行保护
- 定期检查电源电路的稳定性
- 目前市场上没有完全不会损坏且能自我恢复的功放芯片
- 选择功放芯片时应优先考虑可靠性而非成本
- 严格按照规格书使用,避免超规格操作
SU-03T定制咪头线长不符合要求怎么办?¶
问题描述:
定制的咪头线长与价格调整后,收到的产品线长不符合要求,且价格已上调。
解决方案:
问题处理:
-
确认定制要求
- 检查原始订单中的线长要求
- 确认是否已明确标注线长规格
- 保留沟通记录和确认文件
-
核实收货问题
- 测量实际收到的线长
- 对比定制要求的长度
- 记录差异大小和方向
-
价格调整确认
- 核实价格上调的原因
- 确认是否包含线长调整费用
- 要求提供价格明细
解决方案:
-
重新生产
- 联系供应商重新生产正确规格
- 确认线长、价格等所有参数
- 要求优先处理并尽快发货
-
退款处理
- 如无法重新生产或时间紧急
- 申请全额退款
- 另寻供应商满足需求
预防措施:
-
明确技术要求
- 下单时详细注明线长规格
- 要求确认邮件回执技术参数
- 保留所有沟通记录
-
样品确认
- 大批量生产前先做样品
- 确认样品符合所有要求
- 再进行批量生产
-
合同约束
- 在合同中明确技术参数
- 约定不符合要求的处理方式
- 保障双方权益
注意事项:
- 定制产品务必在下单前确认所有细节
- 价格变动应事先沟通并获得确认
- 保留完整的订单和沟通记录
- 遇到问题及时沟通解决,避免延误
是否可以只使用SU-03T模块上的主控IC自行设计电路板?¶
问题描述:
希望了解是否可以仅使用SU-03T模块上的主控IC自行设计电路板,以及需要获取相关原理图和PCB布线注意事项。
解决方案:
设计可行性
- 支持集成化设计
- 可以仅使用主控IC进行自主设计
- 需要采购对应的主控IC芯片
资料获取
- 文档中心提供现成的原理图
- 可按照原理图100%照抄设计
- 包含完整的外围电路设计
PCB布线注意事项
-
模电部分重点注意:
- 咪头电路尽量短,防止外部信号干扰
- 音频信号线需要屏蔽处理
- 电源滤波电容靠近IC放置
-
数电部分常规设计:
- 数字信号线按常规间距布线
- 注意时钟信号走线
- 避免过长的并行总线
设计支持
- 设计完成后可发检查
- 提供技术支持确认设计合理性
- 建议小批量试产验证
采购信息
- 主控IC需要单独采购
- 可联系供应商获取芯片信息
- 提供预估产量以便准备库存
注意事项:
- 咪头电路设计是关键,直接影响语音识别效果
- 电源设计需要稳定,避免噪声干扰
- 首次设计建议参考官方评估优化
SU-03T是否支持红外遥控功能?¶
问题描述:
需要确认SU-03T芯片是否支持红外遥控功能,以及如何实现红外遥控开关控制。
解决方案:
功能支持说明:
- SU-03T支持红外发射功能
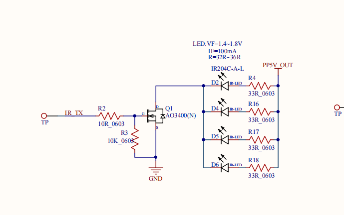
- 通过PWM口控制红外发射二极管
- 不支持红外接收(RX)解码功能
- 红外控制需要通过平台配置实现
红外发射电路设计:

- 使用PWM口驱动红外LED
- 通过N沟道MOSFET(Q1)作为开关
- R2(10KΩ)电阻连接到芯片IO口
- 根据需要并联多个红外LED(不超过6个)
引脚连接参考:

实现方式:
-
语音控制红外:
- 通过语音命令触发PWM输出
- 发送对应的红外编码信号
-
组合控制方案:
- 语音控制:通过SU-03T实现
- 遥控控制:需要外部解码模块
- 状态同步:通过IO引脚通信
注意事项:
- 红外电路需要自行设计和搭建
- 确保PWM口配置正确
- 红外LED数量不宜超过6个
- 需要配置合适的载波频率(通常38kHz)
如何实现红外遥控与语音控制的状态同步?¶
问题描述:
使用外部遥控解码器控制SU-03T引脚时,状态同步出现问题,且SU-03T无法直接进行红外RX解码。
解决方案:
问题分析:
- SU-03T不支持红外接收(RX)解码功能
- 外部遥控解码器直接控制继电器会导致状态不同步
- 需要通过IO引脚实现状态通信
硬件连接方案:
实现方案:
-
外部解码模块方案:
- 使用独立的红外遥控解码模块
- 解码模块输出控制SU-03T的IO引脚
- SU-03T通过检测IO电平变化获取遥控指令
-
状态同步方法:
- 遥控解码模块控制引脚输出特定脉冲
- SU-03T设置定时器检测脉冲次数
- 通过计数判断遥控指令类型
- 使用变量记录当前状态
-
电路连接:
- 红外解码模块输出 → SU-03T任意IO引脚
- SU-03T输出控制继电器
- 确保共地连接
引脚选择参考:

- 可使用任意可配置IO引脚(如A25、A26、A27等)
- 选择未作他用的引脚避免冲突
- 配置为输入模式检测电平变化
软件逻辑示例:
// 检测遥控脉冲
if (pin_level_change) {
pulse_count++;
if (time_elapsed > 1000ms) {
if (pulse_count == 1) {
// 处理单击指令
} else if (pulse_count == 2) {
// 处理双击指令
}
pulse_count = 0;
}
}
注意事项:
- 需要额外的红外解码模块(如433M超再生模块)
- SU-03T只能检测IO电平,不能直接解码红外信号
- 脉冲检测需要设定合适的时间窗口(如1秒)
- 确保外部模块输出电平与SU-03T兼容(3.3V)
如何使用433M模块与SU-03T实现遥控语音双控?¶
问题描述:
需要实现遥控器语音双控灯开关功能,使用固定码遥控器配合SU-03T,解决SU-03T无法直接解码红外信号的问题。
解决方案:
系统架构说明:
- 遥控控制:433M超再生模块接收固定码遥控器信号
- 语音控制:SU-03T实现离线语音识别
- 控制输出:SU-03T统一控制继电器开关
- 状态管理:通过IO引脚通信实现状态同步
硬件连接:
-
433M模块连接:
- VCC → 5V电源
- GND → 共地
- DATA → SU-03T任意IO引脚(如A25)
-
SU-03T连接:
- 语音识别功能正常连接
- IO引脚接收433M模块数据
- 输出引脚控制继电器
实现步骤:
-
遥控器脉冲编码:
- 单击:1秒内1次高电平脉冲(持续1ms)
- 双击:1秒内2次高电平脉冲
- 长按:持续高电平超过1秒
-
SU-03T程序逻辑:
-
状态同步机制:
- 遥控操作时更新状态变量
- 语音操作时读取状态变量
- 统一通过SU-03T输出控制
配置要点:
-
遥控器选择:
- 使用固定码遥控器(无需解码)
- 确保与433M模块频率匹配
- 支持按键编码功能
-
引脚配置:
- 遥控接收引脚:输入模式,上拉
- 控制输出引脚:输出模式
- 避免与语音功能引脚冲突
-
时序设置:
- 脉冲检测窗口:500ms-1s
- 防抖延时:10-50ms
- 状态更新延时:100ms
注意事项:
- 433M模块直接输出数字信号,无需解码
- 遥控器必须使用固定编码类型
- 建议添加硬件滤波电路防干扰
- 测试时先验证遥控功能再整合语音
- 确保供电稳定,避免模块复位
SU-03T模块在底座上的正确安装方向是什么?¶
问题描述:
在使用SU-03T模块时,发现产品示意图中的安装方向与实物不符,需要确认模块在底座上的正确安装方向。
解决方案:
正确安装方向:
- 芯片面(丝印面)朝下:SU-03T模块安装到底座时,芯片面应朝向底座内部
- 引脚朝上:模块的引脚部分朝上,与底座上的连接器接触
- 对齐定位:确保模块与底座的定位孔对齐
常见错误:
部分示意图中错误地将芯片面朝上显示,这种安装方式是错误的,会导致引脚无法正确连接。
安装示意图对比:

错误的安装方式:芯片面朝上

正确的安装方式:芯片面朝下
注意事项:
- 安装时轻拿轻放,避免用力过猛损坏引脚
- 确认模块完全插入底座,无松动现象
- 如发现示意图与实物不符,以实物为准
- 安装完成后检查各引脚是否正确接触
如何将SU-03T的差分SPK输出转换为单端信号?¶
问题描述:
需要将SU-03T的差分SPK+/-输出转换为单端信号,并通过外接功放(如TPA3118D2)实现硬件音量控制。
解决方案:
1. 差分输出特性
SU-03T的SPK+和SPK-是对称的反向波形输出,这是差分音频信号的标准设计。由于这种对称特性,可以直接取其中一端作为单端信号使用。
2. 转换方法
- 单端信号提取:将SPK-悬空,只使用SPK+作为单端音频信号输出
- 共地连接:确保SU-03T与功放电路共地
- 信号调理:SPK+输出端需要添加RC滤波电路
3. 具体连接方案

连接要点:
- SU-03T的SPK+连接到功放的DAC_1输入端(通过电容耦合)
- SU-03T的GND与功放的GND相连
- SPK-引脚悬空不使用
- 功放电路通常已有隔直流处理,无需额外添加隔直电容
注意事项:
- 使用双声道功放时,单端信号只能驱动一个声道,另一个声道将无输出
- 电位器音量控制可能存在关不死的问题(最小音量仍有输出)
- 建议在SPK+输出端添加简单的RC滤波网络(如10kΩ电阻+0.1μF电容)
- 确保功放输入阻抗与SU-03T输出匹配
SU-03T模块如何配置串口与外接大功率喇叭?¶
问题描述:
需要配置SU-03T模块的串口功能实现与单片机通信,同时了解模块的喇叭驱动能力,以及在高噪声环境(如收割机、拖拉机)下外接大功率喇叭的方案。
解决方案:
1. 串口通信配置
SU-03T模块支持通过串口与单片机通信:
- 串口引脚:使用B6(UART1_RXD)和B7(UART1_TXD)作为串口通信引脚
-
连接方式:
- 单片机TX → SU-03T的B6(RXD)
- 单片机RX → SU-03T的B7(TXD)
- 通信协议:模块可以识别单片机发送的串口指令并播报相应语音

2. 喇叭驱动能力
SU-03T内置功放的驱动能力有限:
- 4Ω喇叭:支持大于2.4W的功率
- 8Ω喇叭:支持大于1.6W的功率
- 测试标配:8Ω/2W喇叭
- 不建议:使用过大功率的喇叭(如4Ω/5W),模块可能无法驱动

3. 高噪声环境下的扩音方案
针对收割机、拖拉机等高噪声环境:
- 问题:内置功放无法满足大功率需求,运行时噪声大影响语音识别
- 解决方案:外接功放电路
- 取模块的喇叭信号作为输入
- 通过外部功放电路放大信号
- 驱动更大功率的喇叭
注意事项:
- B6/B7是固定的烧录脚,但也可以用作通信
- 在高噪声环境下,建议仅在停车时进行语音配置
- 运行时可只使用语音播报功能,不进行语音识别
- 外接功放需要自行选型,取模块喇叭信号进行放大
SU-03T模块烧录无反应如何排查?¶
问题描述:
SU-03T模块在烧录时完全没有反应,疑似因短路或虚焊导致模块损坏。
解决方案:
1. 模块自检流程
按照以下步骤逐步排查:
- 检查接线:TX和RX接烧录器需要反接,确认5V、GND是否接对
- 检查设备管理器是否有COM口
- 确认bin文件是否单独放到桌面路径,文件名是否为update.bin
- 烧录时,在等待设备状态下,是否有拔插GND操作
2. 硬件检测
如烧录仍不成功,进行以下硬件检测:
- 用万用表蜂鸣挡测量5V和GND是否短路
- 不接喇叭情况下,测量喇叭正负是否短路
- 测量模块3V3引脚是否有3.3V电压输出
- 直接测麦克风正负电压是否在1.6-1.7V范围
- 测量喇叭正负对GND电压是否在2.2-2.5V范围内
3. 常见问题处理
短路问题:
- 检查模块焊点是否有锡珠导致短路
- 注意排针是否被压下接触到下方电路
- 长时间短路会烧坏芯片


注意事项:
- 如果各测试电压某个电压不正常,可能是模块烧坏或异常
- 博主的底板要正接,买焊接好的需要按照丝印反接
- 重新补焊可能有修复机会,但严重损坏需要更换模块
SU-03T控制舵机时语音识别失效怎么办?¶
问题描述:
使用SU-03T模块控制舵机实现垃圾分类功能,语音识别正常但舵机不响应,添加PWM控制后语音唤醒功能失效。

解决方案:
1. 电源问题排查
-
PWM驱动能力不足:
- SU-03T的PWM输出驱动能力有限
- 舵机工作电流较大(约100-200mA)
- 直接驱动可能导致电源电压跌落
-
解决方法:
- 为舵机提供独立电源(5V或6V)
- 在PWM信号线上加三极管或MOSFET驱动
- 使用舵机驱动板(如PCA9685)
2. 硬件连接优化
3. 软件配置检查
-
平台配置:
- 确认PWM输出引脚配置正确
- 检查PWM频率设置(舵机通常用50Hz)
- 验证占空比范围(5%-10%对应0-180度)


-
避免引脚冲突:
- 不要使用与麦克风相关的引脚
- PWM引脚不要与UART引脚冲突
- B6/B7保留给串口通信使用
4. 恢复语音功能
如果添加PWM后无法唤醒:
- 烧录之前的固件验证麦克风功能
- 逐步添加PWM功能,定位问题点
- 检查是否有电源噪声干扰麦克风
注意事项:
- 舵机与语音模块建议分开供电
- PWM信号线上建议加104电容滤波
- 避免多个大电流设备同时启动
- 使用外部驱动可以提高系统稳定性
SU-03T如何通过PWM控制舵机角度?¶
问题描述:
需要通过SU-03T的PWM输出功能精确控制舵机转动角度,实现垃圾桶盖的开关控制。
解决方案:
1. PWM参数设置
- 频率:50Hz(周期20ms)
-
脉宽范围:
- 0.5ms(占空比2.5%)→ 0度
- 1.0ms(占空比5%)→ 45度
- 1.5ms(占空比7.5%)→ 90度
- 2.0ms(占空比10%)→ 135度
- 2.5ms(占空比12.5%)→ 180度
2. 平台配置步骤
- 进入智能公元平台
- 选择GPIO配置
- 设置GPIO为PWM输出模式
- 配置PWM频率为50Hz
- 设置不同命令对应的占空比
3. 控制逻辑示例


4. 硬件连接
注意事项:
- 舵机需要额外供电,不要用模块的3.3V
- 确保所有地线连接在一起
- 舵机不要堵转,容易损坏
- 建议在信号线和地线之间接104电容抗干扰
舵机控制特别说明(硬PWM vs 软PWM):
- 控制舵机推荐使用硬件PWM,不要使用软件PWM
- 硬件PWM:平台可直接配置的PWM引脚,使用芯片内部PWM外设,波形稳定
- 软件PWM:GPIO配置为PWM输出,通过软件模拟,占用CPU资源
- 软件PWM控制舵机时,如需要多个角度控制,性能可能不够
- 如舵机控制效果不佳,建议更换为CI-03T模块
- CI-03T优势:可调节占空比精度到1000,适合需要精确舵机控制的场景
SU-03T如何实现0.9mA低功耗待机?¶
问题描述:
SU-03T模块实际测试待机电流为2-3mA,与官方宣称的0.9mA待机电流不符。
解决方案:
-
选择合适的麦克风
- 使用功耗较低的麦克风型号
- 麦克风功耗直接影响整体待机电流
-
确保模块进入休眠状态
- 模块需要在相对安静的环境下自动进入休眠
- 休眠后才能达到标称的低功耗状态
-
优化硬件设计
- 检查外围电路是否有漏电流
- 确保无其他外设消耗电流
- 优化上拉/下拉电阻配置
-
软件配置优化
- 关闭不必要的功能模块
- 配置合适的休眠参数
- 降低系统工作频率
注意事项:
- 0.9mA是模块在深度休眠状态下的理想值
- 实际待机电流受使用环境影响
- 有噪声或振动时模块会保持较高功耗状态
- 建议在安静环境下测试待机电流
SU-03T如何配置串口和IO口实现与单片机通信?¶
问题描述:
需要配置SU-03T模块的串口与IO口,实现与单片机的通信,同时了解模块的喇叭驱动能力及外接大功率喇叭的方案。
解决方案:
1. 串口通信配置
SU-03T模块可通过B6、B7引脚实现与单片机的串口通信:
- B6引脚:UART1_TXD(发送)
- B7引脚:UART1_RXD(接收)
- 通信电平:3.3V TTL电平
- 支持波特率:9600-115200bps

2. 硬件连接
3. 喇叭驱动能力
SU-03T内置功放的驱动能力有限:
- 4欧姆喇叭:需大于2.4W功率
- 8欧姆喇叭:需大于1.6W功率
- 不建议使用:4欧姆5W等大功率喇叭(模块驱动困难)

4. 大功率喇叭方案
如需驱动更大功率喇叭(如农机等高噪声环境):
- 方案一:选择合适功率的喇叭(8欧姆2W-3W)
- 方案二:外接功放电路
- 取模块音频信号进行放大
- 需自行选型功放芯片或模块
- 注意阻抗匹配和信号耦合
注意事项:
- B6/B7引脚同时支持烧录和通信功能
- 高噪声环境建议优先选择大功率喇叭方案
- 外接功放时注意音频信号的耦合方式
- 农机等应用场景需考虑防水防尘设计
SU-03T模块的功放能力与外接大功率喇叭方案¶
问题描述:
SU-03T模块的内置功放无法驱动大功率喇叭,在收割机或拖拉机等高噪声环境下需要更大的声音输出,询问如何实现以及最大可接喇叭功率。
解决方案:
1. SU-03T内置功放规格
- 功放芯片型号:HAA8002D
- 最大输出功率:2W(标称值)
- 推荐负载:8欧姆喇叭
- 输出配置:固定增益,不可调
2. 喇叭选型要求
根据内置功放能力,喇叭选择需满足:
- 8欧姆喇叭:功率需≥1.6W(推荐2W)
- 4欧姆喇叭:功率需≥2.4W(但不建议使用)
- 功率限制:不建议超过3W的喇叭

3. 外接功放方案
对于高噪声环境(如农机应用),可采用以下方案:
方案一:音频信号放大
- 从模块的SPK+/-输出端取音频信号
- 外接功放电路进行功率放大
- 注意音频信号的耦合方式(通常需要隔直电容)
方案二:成品功放模块
- 购买现成的音频功放模块
- 输入端连接模块音频输出
- 输出端驱动大功率喇叭
方案三:专用功放选型
- 根据喇叭参数选择合适功放
- 考虑供电电压(通常12V-24V)
- 注意散热和防护设计
4. 实际应用建议
对于农机等特殊环境:
- 喇叭选择:8欧姆3W-5W防水喇叭
- 功放功率:10W-20W(留足余量)
- 安装位置:避免雨水直接冲刷
- 防护等级:IP65或以上
注意事项:
- SU-03T自带功放无法驱动超过3W的喇叭
- 外接功放时需要额外的供电电路
- 高噪声环境建议选择防水喇叭
- 长期大功率输出需考虑散热问题
- 可在固件中调节音量以匹配不同环境
硬件设计与开发板/转接板(从SU-03T文档迁移)¶
硬件设计指南¶
- 电源:独立 LDO,加 RC 滤波,保持语音前端稳定。
- 麦克风/喇叭:差分走线、保持对称,严格按照推荐距离布置。
- 串口/IO:预留调试接口并加 ESD 保护。
电气特性¶

SU-03T_EVB开发板使用指南¶
SU-03T开发板固件烧录教程¶
问题描述:
需要了解SU-03T开发板的功能特性,以及如何进行固件烧录。
解决方案:
开发板特性:
- 远距离唤醒:支持5米远距离语音唤醒
- 多种音色:支持多种音色选择
- 高识别率:人声识别率98%以上
- USB烧录:支持USB线直接烧录程序

SU-03T_EVB离线语音开发板实物图
视频教程:
详细的固件烧录教程可参考视频:SU-03T开发板固件烧录教程
该视频包含以下内容:
- 开发板外观介绍
- 硬件连接方法
- 烧录软件使用
- 常见问题解决
SU-03T_EVB开发板如何正确接线和供电?¶
问题描述:
需要了解SU-03T_EVB开发板的接线方法,包括供电引脚选择和拨码开关功能。
解决方案:
开发板供电方式:
-
USB-C供电(推荐):
- 使用USB-C接口供电,可同时进行烧录
- 电压为5V,满足模块工作需求
- 烧录时仅需连接USB线即可
-
引脚供电(集成到自有板卡时):
- 使用背面排针引脚供电
- 可选5V或3.3V供电(根据系统设计选择)
- 多个5V、GND引脚并联,方便布线

SU-03T_EVB离线语音开发板,板载麦克风、USB接口、LED指示灯和拨码开关

USB-C接口可用于供电和固件烧录
音频设备连接:
- 麦克风:开发板已内置麦克风,无需外接
- 喇叭:需要外接喇叭,连接到SPK+和SPK-引脚
- 推荐喇叭规格:8Ω 2W
拨码开关功能说明:
开发板配备4个拨码开关,具体功能如下:
| 开关 | ON位置 | 数字位置 | 功能说明 |
|---|---|---|---|
| 开关1 | MIC连接 | MIC断开 | 控制板载麦克风连接 |
| 开关2 | MIC断开 | MIC连接 | 控制板载麦克风连接(与开关1配合) |
| 开关3 | 串口烧录模式 | 调试器模式 | 选择烧录方式 |
| 开关4 | 保留功能 | 保留功能 | 预留扩展功能 |

开发板开关功能说明,1/2控制MIC,3/4控制烧录模式
物理规格:
- 尺寸:25.4mm × 53.3mm
- 封装:DIP22(2.54间距标准排针)
- 工作温度:-10℃ ~ +70℃

开发板详细参数,包含尺寸、接口、功耗等信息

开发板采用DIP22封装,2.54mm标准排针间距
注意事项:
- 开发板默认带排针,可直接使用杜邦线连接
- 集成到产品时,可通过背面排针焊接到PCB
- 拨码开关默认设置即可满足大多数应用场景
- 如需外接麦克风,需通过拨码开关断开内置麦克风
SU-03T模块的2.0mm排母如何与2.54mm杜邦线转接?¶
问题描述:
SU-03T模块使用2.0mm间距的排母,无法直接使用标准的2.54mm间距杜邦线连接,需要找到合适的转接方案。
解决方案:
1. 使用转接板
- 购买2.0mm转2.54mm的专用转接板
- 转接板一面焊接2.0mm排针,另一面标准2.54mm排母
- 这样可以使用标准杜邦线连接
2. 使用转接线
- 购买现成的2.0mm母头转2.54mm母头转接线
- 注意2.0mm端通常是2P合并的排母
- 可以直接使用,无需焊接

使用杜邦线连接SU-03T模块的场景
3. 直接焊接排针
- 购买2.0mm间距的排针自行焊接
- 焊接到模块背面或其他位置
- 需要一定的焊接经验

市售的2.0mm母头转2.54mm母头转接线
注意事项:
- 模块使用2.0mm间距是为了控制整体尺寸
- 2.0mm和2.54mm都是常用规格,容易找到转接方案
- 转接时注意引脚顺序,避免接反
- 长期使用建议焊接固定,更可靠
SU-03T转接板连接多个继电器如何供电?¶
问题描述:
使用SU-03T转接板连接多个5V继电器时,不确定如何给继电器供电,以及是否需要外接独立电源。同时需要确认转接板的供电能力。
解决方案:
供电方案:
-
继电器供电方式
- 继电器5V和GND应连接到外部独立电源
- 不建议使用SU-03T转接板直接供电多个继电器
- 模块供电能力有限,无法提供足够电流
-
电源接线方法
- 外部5V电源正极→所有继电器VCC并联
- 外部电源地线→所有继电器GND并联
- 继电器控制信号→分别连接到SU-03T的GPIO口
-
转接板供电分配
- SU-03T转接板自身需要5V供电
- 其他设备可从转接板的5V口取电
- 但总电流不能超过转接板的供电能力

多个继电器的5V和GND并联连接示意图
具体步骤:
-
电源容量计算
- 单个5V继电器工作电流约50-70mA
- 多个继电器总电流=数量×单只电流
- 选择合适功率的外部电源
-
接线步骤
- 先连接所有继电器的VCC到外部5V电源正极
- 连接所有继电器的GND到外部电源负极
- 最后连接控制信号到模块GPIO口
-
共地处理
- 外部电源地线需要与SU-03T的GND相连
- 确保控制信号有共同的参考地
- 避免地环路带来的干扰
注意事项:
- 继电器线圈会产生反向电动势,建议在继电器线圈两端并联二极管
- 如果控制感性负载,还需要在负载端加浪涌保护
- 测试时应先单个继电器,再逐步增加数量
- 外部电源建议带过流保护,提高系统安全性
SU-03T转接板供电后其他设备能否共用电源?¶
问题描述:
SU-03T转接板通过USB供电后,其他设备是否能从转接板的5V和GND口取电,以及转接板本身的供电能力如何。
解决方案:
供电能力分析:
-
转接板供电来源
- USB供电:提供5V/500mA电流
- 有限制:主要供给SU-03T模块使用
- 余量:约100-200mA可供外部设备使用
-
电源分配方案
- 方案一:外部设备使用USB余量供电
- 方案二:外部设备独立供电,避免干扰
- 根据设备功耗选择合适方案
具体接线方法:
-
从转接板取电
- 其他设备VCC→转接板5V口
- 其他设备GND→转接板GND口
- 适用于小功耗设备(<100mA)
-
独立供电方案
- 外部设备使用独立5V电源
- 所有地线连接在一起(共地)
- 避免电源噪声相互干扰

SU-03T转接板通过USB供电,红线和黑线连接到继电器模块

转接板5V和GND引脚位置,可用于为外部设备供电
电流计算参考:
- SU-03T模块功耗:约300mA
- USB总供电能力:500mA
- 可供外部设备:200mA(500-300)
- 同时支持设备数量:2-3个小功率设备
注意事项:
- 大功率设备(如舵机、电机)建议独立供电
- 共用电源时注意总电流不超过USB限制
- 使用独立电源时,所有地线必须连接
- 如设备工作异常,优先检查供电是否稳定
SU-03T转接板3V7引脚功能¶
引脚定义:
SU-03T转接板上TTL通讯接口旁边的3V7引脚是电源输入引脚,不是输出引脚。
电气规格:
- 引脚类型:电源输入
- 电压范围:3.7V-5V直流电压
- 用途:为转接板和SU-03T模块提供供电
使用说明:
-
供电方式:
- 可使用3.7V锂电池直接供电
- 也可使用5V直流电源供电
- 不需要额外的稳压电路
-
连接方法:
- 3V7引脚连接电源正极
- 相应的GND引脚连接电源负极
- 确保电压在规定范围内
-
注意事项:
- 该引脚仅用于输入电源
- 不要将其作为输出引脚使用
- 供电电压不能超过5.5V上限
- 使用锂电池时注意电压稳定性
应用场景:
- 电池供电的便携设备
- USB转接板供电
- 集成到其他PCB板时的供电接口
- 调试测试时的电源接入点
温度范围与晶振规格(从SU-03T文档迁移)¶
SU-03T的工作温度范围是多少?¶
问题描述:
需要确认SU-03T模块的工作温度范围是否满足-20℃至70℃的要求,以及是否需要更换晶振。
解决方案:
SU-03T模块满足-20℃至70℃的工作温度要求:
- 工作温度范围:-20℃ 至 70℃
- 存储温度范围:-40℃ 至 85℃
- 晶振规格:-30℃ 至 85℃,完全满足工作温度需求

原规格书中显示的工作温度范围
技术要点:
-
晶振无需更换:
- 原配晶振为-30~85℃工业级规格
- 完全覆盖-20~70℃工作温度范围
- 不需要额外定制晶振
-
规格书更新:
- 早期规格书未及时更新温度参数
- 最新规格书已修正为正确温度范围
- 使用时以最新版规格书为准
注意事项:
- 批量使用前建议进行实际温度测试验证
- 极端温度环境下注意散热和通风设计
- 如需更宽温度范围,可联系技术支持定制方案
SU-03T规格书温度参数如何更新?¶
问题描述:
规格书中的工作温度和存储温度参数未及时更新,与实际支持的温度范围不符,需要获取更新后的规格书。
解决方案:
温度参数更新过程:
-
原规格书问题:
- 工作温度显示:-20℃ 至 60℃(错误)
- 存储温度显示:-20℃ 至 70℃(错误)
- 实际支持温度范围更宽

规格书中未更新的可靠性参数表
-
实际温度规格:
- 工作温度:-30℃ 至 70℃
- 存储温度:-40℃ 至 80℃
- 符合工业级应用标准
-
规格书获取:
- 联系技术支持获取最新版规格书
- 确认文件版本为SU-03T1-V2.1-20250710-001或更新
- 新版规格书已修正所有温度参数
-
扬声器参数说明:
- 旧版:≥3W,4Ω
- 新版:≥2.4W,4Ω 或 ≥1.6W,8Ω
- 实际使用参数未变化,仅标注更详细

旧版扬声器规格标注

新版更详细的扬声器规格说明
定制晶振说明:
- 标准晶振已满足大多数工业应用需求
-
如需特殊温度范围(如军品级),需要定制:
- 最小订购量:3K片
- 成本会相应增加
- 需要提前确认交付周期
注意事项:
- 设计产品时以最新版规格书为准
- 批量生产前使用小批量验证温度性能
- 保留好规格书版本号用于产品追溯
回流焊曲线图¶

应用电路图¶

SU-03T模块使用升压电路供电时严重发热如何处理?¶
问题描述:
使用SU-03T模块时,语音芯片和功放芯片严重发烫,甚至导致模块不工作。使用boost升压芯片从单节锂电池升压至5V供电。
解决方案:
1. 问题原因分析
- 升压模块的滤波效果不佳
- 电源纹波过大导致芯片异常发热
- 升压电路可能输出不稳定
2. 直接供电方案
- 使用单节3.7V锂电池直接供电
- SU-03T模块支持3.3V-5V电压范围
- 电池电压在3.4V-4.2V之间均可正常工作
3. 电源设计建议
- 优先使用电池直接供电,避免升压
- 如必须升压,选择低纹波的LDO方案
- 在电源输入端增加滤波电容
注意事项:
- 电池电压不应低于3.3V
- 满电4.2V也在模块承受范围内
- 电源纹波是导致发热的主要原因
- 建议在电源输入端并联100uF电解电容
SU-03T音频输出异常故障排查¶
问题描述:
SU-03T模块连接喇叭后无声音输出,或声音异常,需要系统化的故障排查方法。
故障现象:
- 完全无声音输出
- 声音断断续续
- 声音失真或有杂音
- 单边有声(立体声配置时)
排查步骤:
1. 基础检查
- 电源检查:确认模块供电正常(3.3V-5V)
- 连接检查:检查SPK+、SPK-、GND连接是否正确
- 喇叭检查:使用万用表测试喇叭阻抗(8Ω/4Ω)
2. 电压测量
使用万用表测量关键测试点:
测试点 正常值 异常说明
SPK+ 对 GND 1.2V-1.5V 音频中点电压
SPK- 对 GND 1.2V-1.5V 音频中点电压
SPK+ 对 SPK- 0V 静态无差分
VDD 对 GND 3.3V/5V 供电电压
3. 放大器故障诊断
常见故障:放大器短路
- 症状:测量SPK和GND电压超过2.4V
- 原因:功率放大器内部短路
- 处理:更换模块或修复功放电路
诊断流程:
// 伪代码:音频输出自检
void audio_self_test() {
// 1. 检测音频数据
if (is_audio_data_present()) {
printf("音频数据正常\n");
} else {
printf("无音频数据输出\n");
}
// 2. 检测功放状态
float voltage = measure_spk_voltage();
if (voltage > 2.4) {
printf("功放短路故障\n");
} else {
printf("功放正常\n");
}
}
4. 硬件解决方案
功放保护电路:
推荐的喇叭规格:
- 阻抗:8Ω(推荐)/4Ω(可支持)
- 功率:0.5W-2W
- 类型:动圈式扬声器
- 频率响应:300Hz-4kHz
5. 软件调试
音频测试命令:
音频相关寄存器:
6. 常见问题处理
问题1:完全无声音
- 检查音量设置(AT+VOL?)
- 检查喇叭输出是否启用(AT+SPK?)
- 测量功放供电是否正常
- 检查音频时钟是否工作
问题2:声音小
- 增加音量设置(AT+VOL=100)
- 检查喇叭阻抗是否匹配
- 检查音频信号幅度
问题3:有杂音
- 检查电源纹波
- 增加滤波电容
- 检查接地是否良好
- 远离干扰源
7. 返修判断标准
符合以下条件建议返修:
- SPK电压持续超过2.4V
- 无音频数据输出(排除配置问题)
- 上电瞬间功放芯片异常发热
- 音频输出自检失败
预防措施:
-
设计阶段:
- 增加过流保护
- 添加音频隔离电路
- 预留测试点
-
生产阶段:
- 严格执行音频测试
- 抽检功放参数
- 老化测试
-
使用阶段:
- 避免短路
- 匹配正确负载
- 定期检查
维修建议:
- 功放IC损坏:不建议自行维修,建议更换模块
- 假焊问题:可重新焊接相关引脚
- 配置错误:通过AT命令重新配置
- 外部损坏:检查外围电路和连接
SU-03T与CI-96Z音频性能对比¶
问题描述:
需要了解SU-03T和CI-96Z在音频输出方面的差异,以便选择合适的方案。
性能对比表:
| 特性 | SU-03T | CI-96Z | 说明 |
|---|---|---|---|
| 输出功率 | 1.5W | 1W | SU-03T功率更大 |
| 支持负载 | 4Ω/8Ω | 8Ω | CI-96Z推荐8Ω |
| 音质表现 | 优秀 | 良好 | SU-03T信噪比更高 |
| 功耗 | 较高 | 较低 | CI-96Z更省电 |
| 价格 | 较低 | 较高 | SU-03T性价比高 |
选择建议:
- 音质优先:选择SU-03T
- 功耗敏感:选择CI-96Z
- 成本控制:选择SU-03T
- 小体积设计:选择CI-96Z
SU-03T模块间歇性唤醒失效怎么办?¶
问题描述:
SU-03T模块出现时而可以唤醒、时而无法唤醒的问题,即使不连接串口也无法正常唤醒。
解决方案:
这个问题通常是电源供电不稳定导致的,需要检查电源连接特别是负极(GND)端子的接触情况。
排查步骤:
-
检查电源电压
- 使用万用表测量M1+和GND之间的电压
- 确保电压在模块工作范围内(3.3V-5.5V)
- 电压过低或不稳定会导致唤醒功能异常
-
检查电源连接
- 重点检查负极(GND)端子的连接是否牢固
- 轻轻按压模块,观察是否能够正常唤醒
- 如果按压时能唤醒而松开后失效,说明接触不良
-
常见问题及处理
- 端子松动:重新焊接或更换接线端子
- 接触不良:清洁接触点,确保金属面良好接触
- 线材问题:使用足够粗的电源线,避免线阻过大
测试方法:
- 模块单独测试:将模块从成品板上拆下,单独供电测试
- 短接测试:使用短接线直接连接电源,排除中间连接问题
- 替换测试:使用已知良好的电源模块进行对比测试
预防措施:
- 使用质量可靠的接线端子
- 确保焊接牢固,避免虚焊
- 成品板设计时考虑电源连接的可靠性
- 定期检查电源连接状况
SU-03T模块焊接到PCB后无法烧录怎么办?¶
问题描述:
SU-03T模块焊接到产品主板后,使用CH340串口烧录器无法进行固件下载,需要拆下模块才能正常烧录。
解决方案:
当前情况说明:
- SU-03T理论上不影响在产品上直接烧录
- 实际使用中可能存在某些设计导致无法烧录
建议排查步骤:
-
检查原理图设计
- 确认UART烧录引脚(TX/RX)是否有其他外设连接
- 检查是否有引脚被意外拉高或拉低
- 验证BOOT引脚的电平设置是否正确
-
硬件检查
- 测量模块供电是否稳定(建议5V)
- 检查串口线路是否通畅
- 确认GND连接良好
-
烧录参数设置
- 使用正确的波特率(通常为115200)
- 选择正确的芯片型号
- 确保烧录工具配置正确
临时解决方案:
- 设计烧录接口,方便后续固件更新
- 使用测试点预留烧录接口
- 考虑使用烧录座进行批量生产
注意事项:
- SU-03T与CI-03T不同,一般不存在特殊的引脚限制
- 如问题持续存在,需要检查具体电路设计
- 建议保留模块的烧录接口以便后期维护
SU-03T可以使用8欧1W喇叭吗?¶
问题描述:
由于结构尺寸限制,无法使用推荐的8欧2W喇叭,询问是否可以使用8欧1W喇叭。
解决方案:
可以使用8欧1W喇叭,但需要注意以下事项:
1. 功率匹配
- 推荐规格:8欧2W喇叭(最佳效果)
- 可用规格:8欧1W喇叭(可用,但音量较小)
- 模块内置功放可以驱动1W喇叭,不会损坏
2. 使用1W喇叭的注意事项
- 音量会比2W喇叭小
- 适合小腔体、近距离应用场景
- 不会造成失真(有喇叭腔体的情况下)
3. 声学设计建议
- 使用带腔体的喇叭可以改善音质
- 腔体设计可以弥补功率不足的问题
- 无腔体时可能存在音质问题
选型建议:
| 应用场景 | 推荐喇叭 | 说明 |
|---|---|---|
| 标准应用 | 8Ω 2W | 最佳音量和音质 |
| 小尺寸产品 | 8Ω 1W | 可用,音量略小 |
| 远距离控制 | 8Ω 2W或更大 | 确保音量足够 |
注意事项:
- 1W喇叭音量较小,适合安静环境
- 如果需要更大音量,考虑使用外部功放
- 喇叭阻抗必须匹配(8Ω)
SU-03T的B0/B1和B6/B7引脚有什么区别?¶
问题描述:
SU-03T模块上有两组串口引脚B0/B1和B6/B7,需要了解它们的区别和用途。
解决方案:
1. 引脚功能区分
| 引脚 | 功能 | 用途 |
|---|---|---|
| B0/B1 | 调试器烧录口 | 使用专用调试器烧录时使用 |
| B6/B7 | 串口烧录口 | 使用USB转串口(如CH340)烧录时使用 |
2. 烧录方式
USB转串口烧录(CH340):
- 使用引脚:B6(TX)、B7(RX)
- 连接方式:CH340 TXD → SU-03T B6,CH340 RXD → SU-03T B7
调试器烧录:
- 使用引脚:B0、B1
- 适用于批量生产或专业开发
3. 串口通信
- 正常运行时串口通信使用B6/B7引脚
- B6为模块TX,B7为模块RX
注意事项:
- 使用USB转串口烧录时必须使用B6/B7
- B0/B1仅适用于专用调试器
SU-03T串口与5V MCU连接需要电平转换吗?¶
问题描述:
SU-03T模块与5V供电的MCU进行串口通信时,是否需要添加电平转换电路。
解决方案:
1. 电平规格
- SU-03T串口电平:3.3V
- 模块引脚宽电压:3.3V~5V(引脚可耐受5V)
- 串口输出:固定3.3V电平
2. 连接方案
方案一:使用电平转换
- MCU(5V TX) → [电平转换] → SU-03T(3.3V RX)
- SU-03T(3.3V TX) → 直接连接 → MCU(5V RX)
方案二:开漏输出+上拉
可在智能公元平台优化选项中配置串口为开漏模式:
- 将串口设置为开漏模式
- 电路上将串口线上拉到5V
- 上拉电阻值:4.7KΩ~10KΩ
注意事项:
- MCU的5V TX输出不应直接连接SU-03T的RX(可能损坏引脚)
- 建议使用电平转换或电阻分压电路保护模块
SU-03T串口长距离通信如何抗干扰?¶
问题描述:
串口通信走线较长时容易出现信号干扰和误码,需要了解如何进行抗干扰设计。
解决方案:
1. 硬件抗干扰措施
在模块RXD端增加抗干扰电路:
- 上拉电阻:RXD处添加10KΩ上拉电阻到VCC
- 滤波电容:RXD处添加102电容(1000pF)对地
- 隔离电阻:通信线上串联1KΩ限流电阻
2. 设计原理
3. 抗干扰效果
- 上拉电阻确保空闲时为高电平,防止浮空
- 滤波电容滤除高频干扰信号
- 隔离电阻限制电流,保护IO口
4. 布线建议
- 串口走线尽量短,避免长距离平行走线
- 远离高频信号线、电源线等干扰源
- 使用双绞线或屏蔽线提高抗干扰能力
- 合理的PCB布局减少信号反射
注意事项:
- 长距离通信建议降低波特率(如9600bps)
- 恶劣环境建议使用RS485等差分通信方式
- 电容容量不宜过大,否则会影响通信速率
- 3-5米通信:在降低波特率(9600bps)和使用双绞线的前提下,3-5米距离的TTL通信可能可行,但不保证稳定性,建议实际测试验证;如需可靠通信应使用RS-485转换
单片机单脉冲触发SU-03T不稳定怎么办?¶
问题描述:
使用单片机通过GPIO引脚向SU-03T发送单脉冲信号触发语音播报,存在约50%概率不执行的问题,触发不稳定。
解决方案:
1. 脉冲宽度不足
SU-03T的GPIO输入检测存在最小脉冲宽度要求:
- 单脉冲宽度过短可能导致检测失效
- 建议脉冲宽度≥100ms
- 推荐使用300-500ms脉冲宽度以提高可靠性
2. 改用持续高电平触发
将单脉冲触发改为持续高电平触发可有效提高稳定性:
- 单片机输出高电平后保持一段时间(如100-500ms)
- 确认模块响应后再拉低电平
- 避免脉冲过窄导致检测不到
3. 硬件连接检查
- 确认触发信号电压符合模块要求(≥2.5V,推荐3.3V)
- 检查信号线连接是否牢固
- 使用示波器验证脉冲波形和宽度
4. 触发方式选择
| 触发方式 | 稳定性 | 适用场景 |
|---|---|---|
| 短单脉冲(<50ms) | 低 | 不推荐 |
| 中等脉冲(100-500ms) | 中 | 可用 |
| 持续高电平 | 高 | 推荐 |
| 串口触发 | 高 | 复杂场景 |
注意事项:
- 单片机触发脉冲的上升沿和下降沿应干净,避免毛刺
- B6/B7是专用串口引脚,如需GPIO触发建议使用其他引脚
- 触发电压2.75V一般可以正常工作,但3.3V更可靠
SU-03T模块是否支持芯片供应和自贴片方案?¶
问题描述:
需要将SU-03T模块的芯片直接贴片到产品PCB上,询问是否可以提供芯片。
解决方案:
1. 芯片供应方案
- 可提供芯片:支持提供主芯片供客户自行贴片
- 芯片状态:芯片需要预先烧录基础程序
- 限制说明:SU-03T芯片不能作为空片出售,必须由厂商预烧基础程序
2. 自贴片流程
- 联系供应商获取芯片
- 芯片已预烧基础程序
- 客户自行SMT贴片到PCB
3. 技术资料支持
- 提供完整的硬件设计资料
- 包括原理图、封装尺寸等
- 可参考开发包中的PCB资料
注意事项:
- SU-03T芯片不能买空片自行串口烧录
- 必须由厂商预烧基础程序
- 建议先用模块验证方案后再考虑自贴片
SU-03T外部模块输出3.3V通过A25引脚唤醒导致间断唤醒卡死怎么办?¶
问题描述:
使用SU-03T板载的3.3V通过A25引脚可以正常唤醒模块,但使用外部模块(如海凌科LD2401雷达模块)输出的3.3V通过A25引脚唤醒时,模块会间断唤醒并最终卡死。
原因分析:
外部模块输出的3.3V信号可能存在以下问题:
- 信号纹波或抖动:外部模块输出的3.3V可能不够稳定,存在纹波或抖动
- 驱动能力不足:外部模块输出驱动能力可能较弱,电平不稳定
- 地电位差:外部模块与SU-03T之间存在地电位差
- 信号上升沿缓慢:外部模块输出的上升沿可能较缓,导致多次触发
解决方案:
1. 添加信号调理电路
- 在外部模块输出和A25引脚之间增加滤波电容(如0.1μF)
- 添加上拉或下拉电阻确保空闲时电平稳定
- 使用施密特触发器整形信号
2. 共地处理
- 确保外部模块与SU-03T共地
- 检查两地之间的电位差,必要时使用光耦隔离
3. 软件防抖
在平台配置中添加防抖处理: - 设置触发后的保持时间 - 添加触发间隔限制
4. 使用隔离方案
- 采用光耦(如PC817)隔离外部信号
- 使用继电器隔离外部信号
- 确保隔离后的信号电平稳定
注意事项:
- A25引脚唤醒功能对信号质量要求较高
- 外部模块输出必须稳定可靠
- 建议先用示波器观察外部模块输出的波形
- 如问题持续,考虑使用模块板载3.3V作为唤醒源
雷达模块的接线规格是什么?¶
问题描述:
需要了解雷达模块与语音模块连接时的线序定义和端子规格。
接线规格:
雷达模块通常采用3线连接方式,线序定义如下:
| 序号 | 功能 | 说明 |
|---|---|---|
| 1 | 输出(OUT) | 雷达检测信号输出,连接到模块GPIO或中断引脚 |
| 2 | 地线(GND) | 电源负极,与语音模块共地 |
| 3 | 电源(VCC) | 供电正极,通常为3.3V或5V(根据雷达模块规格) |
端子规格:
- 端子类型:卧贴3P座
- 间距规格:1.25mm间距
- 焊接方式:卧贴安装,适合PCB布局
注意事项:
- 不同厂家的雷达模块线序可能不同,接线前请确认具体模块的引脚定义
- 确保雷达模块供电电压与语音模块匹配
- 输出信号可能需要根据雷达类型(高电平触发/低电平触发)进行相应配置
- 建议在共地良好的情况下进行连接,避免信号干扰
SU-03T连接无线遥控接收模块无法触发怎么办?¶
问题描述:
将SU-03T的B0、B1等GPIO配置为低电平输入模式,连接无线遥控接收模块的输出端时,无法正常触发。直接给GPIO端口接高电平信号可以正常触发,但接入无线模块后失效。
原因分析:
- 外部模块驱动能力不足:无线遥控接收模块的输出驱动能力较弱,输出电流较小
- 电平被拉低:SU-03T的GPIO输入端口存在输入阻抗,当外部模块驱动能力不足时,无法维持有效的高电平
- 二极管压降:如通过二极管连接,会产生约0.7V的压降,进一步降低有效电平
解决方案:
1. 增加上拉电阻
在无线模块输出端与SU-03T输入端之间增加上拉电阻:
- 上拉到SU-03T的3.3V电源
- 电阻值:4.7KΩ~10KΩ
- 可增强高电平的驱动能力
2. 增加缓冲电路
使用三极管或逻辑芯片作为缓冲:
- 使用NPN三极管(如8050)作反相缓冲
- 或使用CMOS逻辑芯片(如74HC系列)作同相缓冲
3. 直接驱动方案
如无线模块允许,可尝试直接连接(去除中间二极管):
- 确保无线模块输出电压不超过3.6V
- 建议在3.3V逻辑电平下工作
4. 检查GPIO配置
- 确认GPIO已配置为输入模式
- 确认触发方式选择"GPIO输入"而非判断输出电平
- 检查默认电平设置与外部信号是否匹配
注意事项:
- SU-03T的GPIO输入高电平阈值(VIH)为2.0V,推荐3.3V;输入低电平阈值(VIL)为0.8V
- 5V电平信号需要做电平转换,不宜直接连接
- 使用示波器测量无线模块实际输出电平,确认连接前后的电压变化
- 外部模块与SU-03T必须共地
SU-03T连接无线接收模块后遥控距离变短怎么办?¶
问题描述:
将SU-03T的GPIO端口配置为低电平输入模式,通过二极管连接无线接收器(如433MHz/315MHz遥控接收模块)的输出端后,发现遥控距离明显变短,遥控器需要贴近接收模块才能工作。但去掉SU-03T模块后,无线接收距离恢复正常。
原因分析:
- 射频干扰:SU-03T模块内部的高频时钟和处理器运行可能产生射频谐波,对无线接收模块产生干扰
- 电源噪声:SU-03T工作时的电源纹波和噪声可能耦合到无线接收模块的供电端
- 布线问题:新旧PCB板的布线差异(如走线长度、参考平面、接地点位置)可能导致不同的干扰效果
- 二极管漏电流:连接二极管的漏电流或寄生电容可能影响无线模块的灵敏度
解决方案:
1. 电源隔离
为SU-03T和无线接收模块提供独立的电源滤波:
- 在无线接收模块电源端增加100μF电解电容+0.1μF陶瓷电容
- 考虑使用独立的LDO为无线模块供电
- 确保SU-03T和无线模块的电源回路尽量分开
2. 物理隔离
- 增加SU-03T与无线接收模块之间的距离,建议至少保持20mm以上
- 无线接收模块的天线部分远离SU-03T模块
- 如果可能,在两个模块之间增加金属屏蔽板
3. 改进连接方式
如果使用二极管进行隔离,考虑以下改进:
- 去除二极管,改用光耦或继电器进行电气隔离
- 或在二极管后增加缓冲电路(如三极管反相器)
4. PCB布局优化
- 无线接收模块的输入走线尽量短,远离SU-03T的高频区域
- 增加接收模块地铜皮的面积,提高抗干扰能力
- 无线模块下方完整铺地,减少寄生电感
5. 供电时序调整
- 尝试先给无线接收模块上电,再给SU-03T上电
- 或在SU-03T休眠状态下测试无线接收距离
排查步骤:
- 验证问题来源:
- 测试只连接无线模块(不接SU-03T)时的遥控距离
- 测试SU-03T上电和断电时的无线接收距离差异
-
逐步连接GPIO端口,找出哪个端口连接后影响最大
-
定位干扰路径:
- 使用示波器观察无线模块电源端的噪声
- 检查GPIO端口的实际电平和波形
-
尝试更换不同批次的SU-03T模块
-
对比新旧PCB:
- 测量新旧PCB板的电源纹波差异
- 检查布线差异(特别是地线和电源走线)
- 确认无线模块型号和批次是否一致
注意事项:
- 433MHz/315MHz无线接收模块的灵敏度很容易受干扰影响
- 之前正常的PCB板可以作为参考,对比找出差异点
- 如果批量生产出现问题,可能需要重新审查PCB设计
SU-03T带负载时语音播报磕磕绊绊、语句变慢怎么办?¶
问题描述:
SU-03T模块在带负载(如控制继电器、舵机等外设)工作时,语音播报出现磕磕绊绊、语句变慢的现象,但控制功能正常。空载时语音播报正常。
原因分析:
- 电源纹波过大:模块在板上和不在板上时电源纹波和电流消耗有明显区别
- 7805线性稳压器能力不足:使用7805等LDO供电时,负载增加时压差增大,输出电压不稳
- 负载干扰:外设工作时产生的电源噪声耦合到SU-03T的供电端
解决方案:
1. 测量电源纹波
- 使用示波器测量模块电源端的纹波
- 建议电源纹波控制在50mVpp以内
- 对比空载和带负载时的纹波差异
2. 更换电源方案
如果使用7805等线性稳压器:
- 改用DC-DC降压模块(推荐)
- 效率高(>90%)
- 输出电流能力强(建议≥2A)
-
如:K7805-500R等模块
-
增加滤波电容
- 在模块电源入口处增加100μF电解电容 + 0.1μF陶瓷电容
- 靠近模块引脚放置,走线尽量短
3. 独立供电
- 为SU-03T和负载设备提供独立的电源滤波
- 考虑使用独立LDO为SU-03T供电
- 确保两个模块的电源回路尽量分开
4. 检查接线
- 电源走线尽量短而粗
- 模拟地和数字地单点接地
- 避免电源线与信号线平行走线
排查步骤:
- 测试空载时语音播报是否正常
- 测试带负载时电源电压是否稳定
- 使用示波器观察电源纹波变化
- 逐步断开负载,定位问题来源
注意事项:
- 模块在板上和不在板上电源纹波和电流都会有区别
- 7805等线性稳压器在压差大、电流大时发热严重,输出电压下降
- 语音播报对电源质量要求较高,建议预留足够的电源余量
使用AO3401做电源开关时MOS管被击穿怎么办?¶
问题描述:
使用AO3401 N沟道MOS管作为SU-03T语音模块的电源开关(前级开关)时,上电瞬间MOS管冒烟、击穿损坏,需要重新插拔模块才能复位。
原因分析:
- 静电击穿:冬季干燥环境,模块插装时静电可能击穿MOS管
- 栅极过压:开关瞬间栅极电压超出额定值
- 浪涌电流:上电瞬间SU-03T模块的启动电流(约550mA峰值)可能超出MOS管承受能力
解决方案:
1. 静电防护措施
- 操作防静电:
- 插装模块时佩戴防静电手环
- 工作台使用防静电垫
-
冬季干燥环境增加空气湿度
-
模块插装时断电:
- 先断开电源,再插拔语音模块
- 模块安装完毕后再上电
2. 栅极保护改进
在AO3401栅极串联1kΩ限流电阻,抑制开关瞬间的电压尖峰:

- 在MOS管栅极(G)串联1kΩ电阻
- 电阻放置在靠近MOS管栅极的位置
- 可有效抑制静电和浪涌对栅极的冲击
3. 电源参数参考
- SU-03T上电峰值电流:约550mA
- 推荐电源能力:≥1A,留足余量
- 开关管选型:AO3401(-30V,-4A)可满足要求,但需做好防护
注意事项:
- MOS管击穿后通常表现为通电冒烟、元件发热
- 击穿的MOS管无法修复,需要更换新元件
- 4G模块(功率约10W)使用相同开关电路未出现问题,说明SU-03T的上电冲击可能是主要原因
- 如问题持续,可考虑选用更高规格的MOS管或增加软启动电路
SU-03T喇叭工作时有电流声怎么办?¶
问题描述:
SU-03T模块在工作时,喇叭发出明显的电流声/底噪,即使不贴着喇叭也能听到,影响使用体验。
解决方案:
喇叭电流声通常由电源纹波、电磁干扰或PCB布局问题导致。以下是系统性的排查和解决方法:
1. 电源类型选择(重要)
不同电源类型的噪声水平差异很大:
| 电源类型 | 噪声水平 | 适用场景 | 备注 |
|---|---|---|---|
| 线性电源(LDO) | 最低(<10mV纹波) | 推荐用于音频应用 | 最佳选择,噪声最小 |
| 电荷泵 | 较低 | 电池供电场景 | 效率介于线性和开关之间 |
| 开关电源(DC-DC) | 较高(>50mV纹波) | 一般应用 | 不推荐用于音频,会产生明显电流声 |
关键建议:避免使用开关电源为SU-03T供电,开关电源的高频纹波会直接耦合到音频输出,产生电流声。建议使用LDO线性稳压电源。
2. 电源滤波措施
在电源输入端添加滤波电容可有效降低电流声:
-
输入滤波:在模块电源入口处添加
- 100μF电解电容(滤除低频纹波)
- 0.1μF瓷片电容(滤除高频噪声)
- 电容应尽量靠近模块引脚
-
输出滤波:在喇叭输出端
- 100μF电解电容 + 10μF瓷片电容组合
- 形成多级滤波网络
3. PCB布局注意事项
电流声问题往往与PCB设计有关:
- 电源线与音频线分离:避免电源走线与音频信号线平行,减少耦合
- 地线设计:采用单点接地,避免地环路引入噪声
- 模块下方铺地:在SU-03T模块下方布满地平面并通过过孔密集连接
- 喇叭线屏蔽:使用屏蔽线连接喇叭,屏蔽层单端接地
4. 干扰源排查
- USB供电:部分USB电源(特别是台式机USB口)纹波较大,建议使用独立电源适配器
- 无线模块:WiFi、蓝牙等无线模块工作时可能产生干扰,需做好屏蔽
- 电机/继电器:如有电机或继电器,需独立供电并添加吸收电路
5. 实物参考

SU-03T模块PCB实物,注意电源滤波电容的布局和喇叭线的连接方式
快速排查步骤:
- 使用电池供电测试,如电流声消失则确认是电源问题
- 更换为LDO线性电源,观察是否改善
- 在电源入口并联0.1μF瓷片电容测试
- 检查喇叭线是否靠近电源线或数字信号线
注意事项:
- 待机时的电流声通常来自电源纹波,而非模块本身
- 正常设计的SU-03T电路,待机时应无明显可闻噪声
- 若滤波电容已添加但仍无效,重点排查PCB布局和电源质量
SU-03T硬件设计常见问题(批次差异与元件配置)¶
SU-03T模块18脚滤波电容如何配置?¶
问题描述:
在自行设计PCB时,发现模块18脚位置缺少滤波电容,需要确认是否需要添加以及参数要求。
解决方案:
SU-03T模块(基于US516P6芯片)的18脚为电源相关引脚,必须配置滤波电容以确保稳定工作。
设计要求:
-
18脚滤波电容配置:
- 按照官方参考原理图,18脚需连接滤波电容
- 电容参数:475pF(标注"475")和104pF(标注"104",即0.1μF)并联
- 电容应尽可能靠近模块引脚放置
-
多级滤波设计:
- 3.3V电源输出:使用475pF + 104pF并联
- 1.2V电源输出:使用475pF + 104pF并联
- VMID偏置电压:使用475pF + 104pF并联
参考原理图:

18脚滤波电容的正确连接方式,注意并联的475pF和104pF电容
设计要点:
- 不同容值电容并联可覆盖不同频段的噪声抑制
- 475pF用于高频滤波,104pF用于低频滤波
- 所有电源引脚都应配置去耦电容
- 严格按照参考原理图进行PCB设计
常见问题:
- 缺少滤波电容:可能导致电源噪声增大,影响音频质量和系统稳定性
- 电容参数错误:容值不匹配会降低滤波效果
- 电容位置过远:距离引脚过远会失去滤波作用
注意事项:
- 自行设计PCB时,必须参考官方原理图
- 批量生产前建议焊接样板进行测试
- 如遇异常工作状态,优先检查电源滤波电容是否正确配置