SU-23T 硬件设计 FAQ¶
本页用于整理 SU-23T 相关的硬件设计问题。
SU-23T出现不规律误动作怎么办?¶
问题描述:
SU-23T模块在无用户指令时,出现不规律的自行动作(如控制灯开关),疑似由语音误识别引起。
解决方案:
问题分析:
- 现象:设备在安静环境下自行触发控制命令
- 原因:模块误识别环境噪声为有效命令
- 特点:动作无规律性,随机发生
优化方法:
- 调整命令识别阈值
在智能公元平台中:
- 进入"优化配置"界面
- 找到"命令识别阈值"设置
-
默认值为0.2,可尝试调低至0.1、0.05、0.04、0.02、0.01
-
阈值选择建议
-
0.2(默认):标准灵敏度,易误触发
- 0.1:降低灵敏度,减少误识别
-
0.05-0.01:低灵敏度模式,适合安静环境
-
环境优化
-
减少背景噪声干扰
- 调整麦克风位置和方向
- 避免靠近噪声源(如电器、风扇)
注意事项:
- SU-23T为低功耗芯片,识别性能相对较弱
- 需要平衡灵敏度与误识别率
- 建议根据实际使用场景选择合适的阈值
- SU-03T等高性能型号误识别率较低

平台中的命令识别阈值配置选项
SU-23T在什么电压条件下会重启?¶
问题描述:
需要了解SU-23T芯片在电压低于多少时会关机或重启,以便进行合适的电源设计。
解决方案:
电压条件说明:
-
最低工作电压
- SU-23T的正常工作电压范围为3.0V-5.5V
- 当电压低于3.0V时,模块可能无法正常工作
- 电压过低会触发保护机制导致重启
-
重启触发条件
- 电压跌落至3.0V以下
- 电源波动导致瞬时电压过低
- 模块断电后重新上电
-
电压波动原因
- 电源线过长导致压降
- 电源供电能力不足
- 瞬时大电流消耗
电源设计建议:
SU-23T与单片机通信后断电重启无法唤醒?¶
问题描述:
SU-23T在与单片机通过RX/TX通信主板一起断电重启后无法正常唤醒,需要断开语音模块与RX/TX的连接才能唤醒。同时检测到语音模块TX引脚电压为6V,而模块实际供电为3.3V。
解决方案:
问题排查步骤:
-
电平匹配检查:
- 确认单片机的串口电平是否为3.3V
- 检查是否存在电平不匹配问题
- 如单片机为5V电平,需要添加电平转换电路
-
电源时序分析:
- 检查SU-23T与单片机的上电时序
- 确认是否存在上电冲突
- 建议SU-23T先上电,单片机后上电
-
硬件连接验证:
- 检查TX/RX连接是否正确
- SU-23T的TX应连接单片机的RX
- 确认GND共地连接良好
电压异常处理:
-
TX电压6V的问题:
- 正常情况下,SU-23T的TX输出应为3.3V
- 6V电压说明存在电平不匹配或损坏
- 可能是单片机为5V电平导致倒灌电流
-
解决方案:
-
方案一:使用电平转换模块
-
方案二:在TX线上串联限流电阻
- 使用1KΩ电阻限制电流
- 保护SU-23T的TX引脚
-
方案三:检查模块是否损坏
- 断开所有连接测试TX电压
- 如仍异常,可能需要更换模块
-
断电重启问题解决:
-
独立供电测试:
- 给SU-23T单独供电,不与单片机共电
- 测试断电重启后是否能正常唤醒
- 排除电源相互干扰
-
软件配置调整:
- 检查智能公元平台的配置
- 确认UART功能配置正确
- 尝试禁用UART功能测试唤醒
-
硬件隔离方案:
- 在TX/RX线上加二极管隔离
- 防止断电时电流倒灌
- 使用光耦实现电气隔离
注意事项:
- SU-23T工作电压为3.3V,严禁5V直接连接
- 长期电平不匹配可能导致模块永久损坏
- 建议在设计中加入电平转换电路
-
如模块已损坏,需要更换新模块并正确连接
-
供电稳定性
- 确保供电电压稳定在3.3V或5V
- 预留足够的电压余量(至少0.5V)
- 使用低ESR电容滤波
-
电源能力
- 电源输出电流应满足模块峰值需求
- 考虑语音播放时的瞬时电流
- 避免使用 borderline 电源设计
-
布线优化
- 减少电源线路长度
- 使用较粗的电源线
- 确保良好的接地连接
注意事项:
- 模块具备欠压保护功能
- 电压过低时自动关机是保护机制
- 长期在低压下工作可能损坏模块
- 建议增加电压监测电路
SU-23T如何增大喇叭外放音量?¶
问题描述:
SU-23T模块固件音量已调至最高,但仍无法满足窗帘遥控器等应用对音量的要求,需要通过硬件修改来实现更大的音量输出。
解决方案:
问题分析:
- SU-23T内置功放功率有限(0.62W@3.3V4Ω)
- 固件调节已达上限,无法进一步提升音量
- 需要通过增加外部功放电路来增大输出功率
方案一:使用TC8002D功放芯片(推荐)
TC8002D是单声道3W音频功率放大器,工作电压2V~5.5V,非常适合SU-23T的音量提升需求。
电路连接方式:
-
信号获取:
- 从SU-23T的SPK+引脚获取单端音频信号
- SPK-可以不接(单声道功放)
- SPK_MUTE引脚可以与功放使能脚相连
-
功放电路设计:

SU-23T通过DAC输出驱动TC8002D功放芯片的连接方式
-
关键元件参数:
- C15、C16:耦合电容,根据音频频响选择
- R7、R8:分压电阻,设置输入偏置
- R9、R10:上拉电阻,提供偏置电流
-
使能脚处理:

- SHUTDOWN为高电平时芯片关闭,工作电流降至0.6μA
- 如对功耗无要求,可接GND或悬空
- 需要保持稳定电平,避免工作状态不稳定
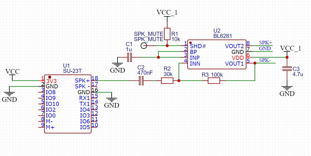
方案二:直接使用BL6281功放模块

SU-23T直接驱动BL6281功放模块的连接方式
注意事项:
- BL6281模块有上拉电阻,增益提升有限
- 如需要更大音量,建议更换为其他功放芯片
方案三:NS4890B+BL6281两级放大

SU-23T通过NS4890B芯片驱动BL6281功放模块的连接方式
功放芯片选型对比:

TC8002D音频功率放大器的详细参数:3W@1Ω输出功率,2V~5.5V工作电压
实施建议:
-
电源设计:
- 确保电源能提供足够电流(至少1A)
- 添加滤波电容减少电源纹波
- 考虑功放工作时的大电流需求
-
PCB布局:
- 功放芯片靠近喇叭输出端
- 音频信号线尽量短,避免干扰
- 留意散热设计
-
调试要点:
- 四个电阻需要根据实际进行匹配
- 先画PCB,不影响调试
- 测试不同阻值对音质的影响
替代方案:
如果硬件修改不可行,可考虑:
-
更换模块:
- 选择SU-03T(内置2.4W功放)
- 需要重新设计电路
-
外接功放:
- 从SPK+获取音频信号
- 使用成品功放模块
注意事项:
- SU-23T为低功耗设计,增加功放会显著增加功耗
- 窗帘遥控器等电池应用需要平衡音量和续航
- 硬件修改需要专业的电子设计经验
- 确保喇叭功率与功放输出功率匹配
- TC8002D的SHUTDOWN脚需要稳定电平控制
SU-23T模块通信不稳定和电源问题排查¶
问题描述:
SU-23T语音模块在使用过程中出现通信不稳定、无法响应的问题,部分模块在测试中出现异常,TX电压异常升高(达到8V),怀疑是电源或硬件设计问题导致。
解决方案:
1. 电源电路检查
- 确认电源方案:使用5V转3.3V LDO(如AMS1117-3.3)
- 检查供电能力:模块需要600mA以上电流,建议使用1A以上电源
- 测量电压稳定性:空载和负载时电压应保持稳定
2. 电源纹波测量
- 使用示波器测量负载情况下的电源纹波
- 纹波过大可能导致模块工作异常
- 建议在电源端增加滤波电容(470μF电解电容并联0.1μF陶瓷电容)
3. 串口通信优化
- 在串口通信线间串联100-220Ω电阻
- RX和TX线各串联一个电阻
- 可有效抑制反射和干扰,提高通信稳定性
4. 模块配置优化
- 提高唤醒识别阈值至0.8,避免误触发
- 关闭深度睡眠模式,防止进入休眠后无法唤醒
- 检查固件版本,确保使用稳定版本
5. 硬件连接检查
- 确认TX引脚电压正常(应为3.2V左右)
- 如TX电压异常(如8V),说明模块已损坏
- 检查是否有电平倒灌现象
注意事项:
- SU-23T是低功耗模块,工作电压范围为3.0-3.6V
- 喇叭阻抗选择8Ω4W较为合适
- 多个模块出现问题时,重点排查电源设计
- 建议使用质量更好的LDO,避免使用廉价电源芯片
- 如问题持续,可考虑更换为SU-03T等标准电压模块
SU-23T模块只有2路PWM输出,如何解决PWM数量不足的问题?¶
问题描述:
SU-23T模块仅提供2路PWM输出,无法满足项目需要多路PWM控制的应用场景。
解决方案:
1. 使用软件PWM(GPIO模拟)
SU-23T支持通过GPIO输出来模拟PWM信号:
- 实现原理:通过快速切换GPIO的高低电平来模拟PWM波形
- 可用GPIO数量:11个GPIO(扣除已用引脚)
- 频率范围:建议100Hz-1kHz,频率过高会影响CPU性能
- 占空比控制:通过调节高低电平的时间比例实现
2. 软件PWM实现方法
-
定时器中断方式:
-
延时循环方式:
3. 多路PWM扩展方案
如果需要更多路PWM控制,可以考虑:
-
方案一:使用外部PWM芯片
- PCA9685:16路PWM驱动芯片,I2C接口控制
- TLC5940:12路PWM驱动芯片,I2C接口控制
- 优势:硬件PWM,精度高,不占用CPU资源
-
方案二:使用SU-32T模块
- SU-32T提供更多路PWM输出
- 支持硬件PWM,性能更好
- 但功耗相对较高
4. 注意事项与限制
-
软件PWM限制:
- CPU占用率高,可能影响语音识别
- 频率受限,不适合高频应用
- 占空比精度有限,建议以5%为步进
-
性能优化建议:
- 选择合式的PWM频率(如200Hz-500Hz)
- 在PWM输出时暂时关闭语音识别
- 使用DMA或硬件定时器减少CPU负担
-
硬件连接:
- 确保GPIO驱动能力满足负载需求
- 大功率负载需要外加驱动电路
- 添加滤波电路减少高频干扰
5. 实际应用示例
-
LED调光应用:
-
舵机控制应用:
6. 选型建议
根据实际需求选择合适方案:
| 需求场景 | 推荐方案 | 说明 |
|---|---|---|
| 2-3路PWM,低功耗要求 | SU-23T + 软件PWM | 成本最低,功耗最低 |
| 4-8路PWM,精度要求高 | SU-23T + PCA9685 | 硬件PWM,精度高 |
| 多路PWM+语音识别 | SU-32T | 硬件PWM,不影响语音 |
| 成本敏感项目 | 软件PWM | 无需额外硬件成本 |
注意事项:
- 软件PWM会占用一定的CPU资源,可能影响语音识别的实时性
- 建议在实际硬件上测试软件PWM的效果和稳定性
- 如对PWM精度要求很高,建议选择硬件PWM方案
- 外部PWM芯片需要额外的I2C接口资源
SU-23T上电后引脚初始电平异常如何解决?¶
问题描述:
SU-23T模块上电后,B8引脚出现约1秒的高电平,之后才变为配置的低电平,影响外围电路的正常工作。
解决方案:
问题原因分析:
- 上电瞬间部分引脚会出现短暂的上拉现象
- 这是芯片初始化过程的正常表现
- 约1秒后引脚电平会恢复到配置状态
解决方法:
-
硬件解决方法(推荐)
- 在B8引脚与地之间连接下拉电阻
- 推荐阻值:2.2kΩ-10kΩ
- 可有效抑制上电瞬间的高电平
-
软件处理方案
- 在外围电路设计中忽略初始1秒的信号
- 增加软件延时,等待模块稳定
- 仅在1秒后读取引脚状态
-
更换引脚方案
- 选择其他没有此现象的引脚
- 如IO2、IO3、IO4、IO5等
- 通过平台重新配置引脚功能
硬件设计建议:
注意事项:
- 下拉电阻不宜过小,避免增加功耗
- 建议使用4.7kΩ或10kΩ标准阻值
- 此现象不影响模块长期稳定工作
- 批量设计时应考虑此初始化特性
选型参考:
- 对于电平敏感的应用,建议避开有此现象的引脚
- 或在设计时预留足够的初始化时间
- 严格的应用可结合硬件和软件双重处理

B8引脚在平台中配置为低电平输出模式
3.3V供电系统如何搭配需要5V的功放模块?¶
问题描述:
使用3.3V稳压电源供电,但功放模块需要5V供电,导致无法正常工作,需要解决方案。
解决方案:
问题分析:
- CI-03T等模块的功放需要5V供电电压
- 3.3V系统无法直接驱动5V功放
- 需要额外的升压电路或选择低功耗方案
方案一:增加升压电路
-
升压模块选择:
- 3.3V转5V升压模块
- 输出电流:根据功放需求选择(建议≥1A)
- 注意升压模块的效率和纹波
-
电路设计要点:
- 在3.3V电源后增加升压电路
- 添加滤波电容确保电源稳定
- 预留足够的散热空间
方案二:选择低功耗模块(推荐)
-
SU系列低功耗模块:
- SU-20T、SU-21T、SU-22T、SU-23T
- 供电电压:3.0-3.6V,可直接使用3.3V
- 无需升压,简化电路设计
-
模块对比:
| 型号 | 供电电压 | 功放类型 | 特点 |
|---|---|---|---|
| CI-03T | 3.6-5.5V | 8002(需5V) | 功能丰富 |
| SU-23T | 3.0-3.6V | 6281(内置) | 超低功耗 |
实际案例参考:
- 使用者反馈:4.2V电池稳压3.3V,使用8002功放需要5V
- 解决方案:选择SU-23T低功耗模块,支持3.6V供电
- 效果:省去升压电路,降低系统复杂度和成本
设计注意事项:
- 升压方案会增加功耗和成本
- 低功耗模块支持更少词条(约150条)
- 如需更多功能,需评估实际需求优先级
建议方案:
- 电池产品优先选择SU-23T等低功耗模块
- 保留足够电流裕量(建议2A输出能力)
- 在3.3V和5V之间做好电平匹配设计

电源相关¶
US516P6芯片可以使用3.3V供电吗?¶
问题描述:
询问US516P6芯片是否可以输入3.3V电压进行供电。
解决方案:
电压规格要求:
- 推荐供电电压:4.5V - 5.1V
- 不支持3.3V供电:3.3V电压低于芯片正常工作所需电压
- 绝对最小电压:2.5V(但在此电压下无法保证正常工作)
技术说明:
-
电源设计要求:
- US516P6是蜂鸟M系列芯片
- 内部LDO需要较高输入电压进行稳压
- 3.3V输入可能导致内部电压不足
-
工作电压范围:
- 正常工作范围:2.5V - 5.5V
- 推荐工作电压:4.5V - 5.1V
- 最佳性能电压:5.0V
供电方案建议:
-
标准5V供电:
- 使用5V电源适配器
- USB 5V供电
- 4.2V锂电池升压至5V
-
3.3V系统适配:
- 如系统只有3.3V,需要升压电路
- 使用3.3V转5V升压模块
- 或选择支持3.3V的低功耗芯片(如SU-23T)
-
电池供电方案:
- 单节锂电池:3.0V-4.2V(需要升压)
- 两节串联:6.0V-8.4V(需要降压)
- 建议使用专用电源管理芯片
注意事项:
- 3.3V供电可能导致芯片无法启动或工作不稳定
- 长期在低电压下工作可能影响芯片寿命
- 建议在设计时预留足够的电压裕量
- 如必须使用3.3V系统,考虑更换其他芯片型号
GPIO高电平持续触发导致重复执行如何处理?¶
问题描述:
使用SU-23T模块的GPIO输入功能时,设置为高电平触发,但高电平持续保持时模块会重复执行指令,导致语音识别功能无法正常使用。
解决方案:
问题原因分析:
-
触发机制说明:
- GPIO输入模式通过检测电平状态执行动作
- 高电平持续保持时,模块认为触发条件一直成立
- 导致指令被重复执行,影响其他功能
-
输入模式特性:
- 输入模式是电平检测而非边沿检测
- 只要电平条件满足就会持续触发
- 与用户期望的"单次触发"需求不符
解决方案:
方法一:硬件信号优化
-
脉冲信号设计:
- 将持续的高电平改为脉冲信号
- 脉冲宽度建议:10-100ms
- 避免长时间保持高电平
-
外部电路处理:
- 添加微分电路,将电平变化转换为脉冲
- 使用RC电路产生短促的触发信号
- 采用单稳态电路限制输出脉冲宽度
方法二:软件逻辑处理
-
上升沿检测逻辑:
-
状态管理方案:
- 设置标志位记录触发状态
- 首次触发后置位,阻止重复执行
- 电平恢复低电平时复位标志位
方法三:模块配置优化
-
触发条件调整:
- 如支持边沿触发,优先选择上升沿触发
- 调整触发灵敏度,避免误触发
- 合理设置消抖时间
-
延时配置:
- 配置触发后的锁定时间
- 在锁定时间内不响应新的触发
- 平衡响应速度和防重复需求
实际应用建议:
-
按键场景:
- 使用按键开关产生瞬时脉冲
- 避免按键长按导致重复触发
- 添加硬件消抖电路
-
传感器触发:
- 传感器信号需转换为脉冲形式
- 使用比较器或施密特触发器整形
- 确保触发信号的干净和单一
-
电平转换电路:
注意事项:
- GPIO输入模式设计用于电平检测,持续触发的行为是正常机制
- 单次触发需求需要通过硬件或软件方法实现
- 脉冲宽度不宜过短,建议>10ms确保可靠检测
- 如边沿触发可用,优先选择边沿触发模式
- 设计时应明确触发需求,选择合适的触发方式
SU-23T模块通电后喇叭有异常噪音怎么办?¶
问题描述:
SU-23T模块通电后,喇叭持续发出类似机械表摆轮的快速噪音,怀疑是模块硬件故障。
解决方案:
1. 故障确认
- 确认多个模块中是否只有单个出现此问题
- 检查模块供电是否稳定
- 排除外部干扰因素
2. 可能原因
- 模块内部硬件故障
- 功放电路异常
- 音频输出部分短路
3. 处理方法
- 收集出现问题的模块,联系售后进行更换
- 如已焊接排针,保留问题模块作为故障样品
- 记录故障现象和出现条件
故障识别示例:

模块正常外观示例

模块背面引脚标识

模块正面元器件布局
注意事项:
- 此类异常噪音通常表明硬件故障
- 不要继续使用有故障的模块,避免影响整体系统
- 焊接不影响售后更换,保留故障模块即可
- 建议对所有新模块进行上电测试,及时发现问题
SU-23T在3.3V下去除功放后的实际功耗是多少?¶
问题描述:
在去除功放芯片、3.3V供电条件下,实际测试待机电流约为3.6mA,希望了解芯片在休眠状态下的最小功耗是否能达到50μA。
解决方案:
根据技术规格和实际测试,SU-23T的功耗表现如下:
- 标称待机电流:1mA(3.3V输入条件下典型值)
- 实测待机电流:3.3-3.6mA(去除功放芯片后)
- 深度休眠功耗:约800μA(模块自动进入深度休眠后)
功耗特性说明:
- SU-23T采用超低功耗制程工艺,在语音识别模组中属于较低功耗
- 模组支持多级启动模式,静默一段时间后会自动进入深度休眠
- 即使在深度休眠模式下,仍可通过唤醒词正常唤醒
注意事项:
- SU-23T作为纯离线语音识别模组,需要持续监听唤醒词,因此功耗无法做到像普通MCU那样的μA级
- 50μA的功耗水平对于需要持续监听的语音识别模组来说难以实现
- 如果应用对功耗有极端要求,建议考虑其他唤醒方式或使用分时唤醒方案

SU-23T模组性能参数表,标称待机电流为1mA
SU-23T模块如何实现0.9mA待机电流?¶
问题描述:
SU-23T模块官方标称待机电流为0.9mA,但实际测试为2-3mA,需要了解如何达到标称的待机电流。
解决方案:
1. 硬件配置要求
- 选择低功耗的咪头(麦克风)
- 确保模块能够进入深度休眠状态
- 优化外围电路的功耗设计
2. 休眠条件设置
- 模块需要在相对安静的环境下自动进入休眠
- 休眠状态下功耗最低,可实现0.9mA待机电流
- 避免持续的环境噪声干扰休眠
3. 休眠功能配置
- 如需禁止模块休眠,可在软件中关闭休眠功能
- 关闭休眠后会增加功耗,但保持随时响应
- 根据实际应用需求选择合适的休眠策略
4. 功耗优化建议
- 使用高质量的咪头,提高信噪比
- 合理设置唤醒阈值,避免误唤醒
- 优化供电电路,减少静态功耗
注意事项:
- 2-3mA的电流可能是模块未进入深度休眠状态
- 环境噪声过大会导致模块频繁唤醒,增加功耗
- 如需快速响应可关闭休眠,但需接受较高的待机电流
- 批量产品建议进行实际的功耗测试验证
SU-23T的供电电压范围是多少?¶
问题描述:
SU-23T规格书显示VCC最大3.6V,询问是否可以直接连接单节锂电池使用。
解决方案:
1. 供电电压范围
- SU-23T最大供电电压:3.6V
- 单节锂电池电压:3.0V-4.2V
- 充满状态:4.2V(超过模块最大值)
2. 电源方案选择
不推荐方案:
- 直接连接单节锂电池(可能超过3.6V)
推荐方案:
- 使用3.3V LDO稳压供电
- 通过降压电路(如AMS1117-3.3)供电
- 使用两节AA电池串联(约3.0V)
3. 注意事项
- 锂电池充满时电压可达4.2V,会损坏模块
- 建议使用稳压电路确保供电稳定
- 长期使用建议选择专用3.3V电源模块
SU-23T芯片丝印不同是否影响使用?¶
问题描述:
发现SU-23T模块上的芯片丝印与之前版本不同(US513U61 vs GX8002D),担心芯片型号变更导致兼容性问题或无法烧录。
解决方案:
1. 丝印差异说明
- 旧版本丝印:GX8002D
- 新版本丝印:US513U61
- 芯片实质:两款丝印对应的是同一款芯片
2. 官方确认
经仓库和技术部门确认:
- 产品芯片完全相同
- 仅丝印标识进行了更新
- 新丝印为US513U61是正式版本标识
3. 兼容性保证
- 功能完全一致:所有功能、参数、特性保持不变
- 引脚定义相同:封装和引脚定义完全兼容
- 固件通用:新旧版本使用相同固件
- 烧录方式不变:烧录工具和操作步骤完全相同
4. 烧录问题排查
如果使用US513U61芯片的电路无法烧录,需要检查:
- 硬件连接:确认TX/RX交叉连接正确
- 供电电压:确保3.3V-5V稳定供电
- 电路设计:对比官方模块原理图
- 外围元件:检查影响烧录的外围电路
5. 电路设计要点
自行设计电路板时的注意事项:
- 严格按照官方提供的参考设计
- 关注关键信号线的走线
- 确保复位电路正常工作
- 避免外围电路对烧录接口的干扰
注意事项:
- 丝印变更属于正常的产品迭代
- 芯片功能和性能没有变化
- 如遇到烧录问题,重点检查硬件电路
- 可以联系技术支持获取设计参考

左侧:US513U61芯片,右侧:GX8002D丝印(实为同一芯片)
SU-23T哪些GPIO引脚可以输出高电平?¶
问题描述:
需要了解SU-23T模块哪些GPIO引脚可以配置为输出高电平,用于控制外部设备。
解决方案:
SU-23T模块的多个GPIO引脚都可以配置为输出高电平,具体如下:
可输出高电平的GPIO引脚列表:
- GPIO_00
- GPIO_02
- GPIO_03
- GPIO_04
- GPIO_05
- GPIO_06
- GPIO_08
- GPIO_09
- GPIO_10
配置方法:
- 登录智能公元平台
- 进入项目的Pin脚配置界面
- 选择需要配置的GPIO引脚
- 将引脚功能设置为"输出模式"
- 在控制详情中配置触发条件(如语音命令词触发)
- 设置输出电平为"高电平"或"低电平"
注意事项:
- GPIO引脚的驱动能力有限(通常不足20mA)
- 驱动大负载设备需要外接驱动电路
- 部分GPIO引脚可能与其他功能复用
- 配置前请确认引脚未被其他功能占用
参考资料:
SU-23T的排针间距是多少?¶
问题描述:
需要确认SU-23T模块的排针间距规格,以便选择合适的连接器或设计PCB。
解决方案:
- 排针间距:2.0mm
- 与SU-03T相同:SU-23T与SU-03T使用相同的2.0mm排针间距
注意事项:
- SU-23T使用2.0mm间距,与常见的2.54mm标准杜邦线不兼容
- 需要使用2.0mm间距的专用连接线或转接板
- 设计PCB时需按照2.0mm间距布局焊盘
SU-23T的GPIO输出高电平电压低于电源电压是否正常?¶
问题描述:
SU-23T模块的GPIO引脚(如GPIO_05)设置为高电平输出时,测量发现输出电压约为3.0V,而模块电源电压为3.2V-3.3V,两者之间存在约0.2-0.3V的电压差。
解决方案:
现象分析:
- GPIO输出高电平电压低于电源电压是正常现象
- 这是由于芯片内部MOSFET导通电阻产生的压降
- 空载或轻载时压降较小,带负载时压降会更明显
技术规格参考:
根据SU-23T芯片规格书,GPIO输出高电压(VOH)参数:
| 参数 | 条件 | 典型值 | 单位 |
|---|---|---|---|
| VOH(输出高电压) | IOH = 20mA | 2.8 | V |
| VOL(输出低电压) | IOL = 12mA | 0.4 | V |
压降原因:
- 芯片内部导通电阻:GPIO输出驱动电路存在导通电阻
- 负载电流影响:输出电流越大,压降越明显
- 低功耗工艺:SU-23T采用超低功耗制程工艺,驱动管特性导致压降相对较大
设计建议:
-
电平要求严格的应用:
- 如需要准确的高电平电压,可考虑使用电平转换芯片
- 或在软件设计中增加电压容差
-
驱动能力考虑:
- GPIO驱动能力有限(通常<20mA)
- 大功率负载需要外加驱动电路(如三极管、MOSFET)
-
阈值兼容性:
- 3.0V高电平输出足以触发大多数3.3V逻辑输入
- 连接5V逻辑电平时需要电平转换
注意事项:
- 此压降是芯片物理特性,属于正常现象
- 如果输出电压异常偏低(<2.5V),可能是负载过重或引脚损坏
- 设计时应预留足够的电平容差
SU-23T的PWM输出频率/占空比不稳定怎么办?¶
问题描述:
使用SU-23T模块的GPIO3复用PWM功能输出50Hz信号时,实际测量发现PWM输出不稳定: - 设置占空比为5%或9%,实际测量在6%-14%之间跳动 - 频率在48Hz-50Hz之间波动 - 波形宽度不一致,脉冲宽度随时间变化
解决方案:
问题分析:
- SU-23T的PWM输出可能受到深度休眠模式的影响
- 模块在低功耗状态下,PWM输出可能变得不稳定
- GPIO复用的PWM输出精度相比专用PWM引脚可能较低
解决方法:
-
使用硬件PWM功能:
在智能公元平台配置时: - 选择专用的PWM输出引脚,而非GPIO复用 - 确保配置为"硬件PWM"模式
-
关闭深度休眠功能:
在平台的"优化配置"中: - 找到"深度休眠"选项 - 设置为"不支持"状态 - 这样可以保持模块持续工作,避免休眠导致PWM输出不稳定
-
替代方案:
如果上述方法仍无法满足需求: - 使用外部单片机配合通信方式实现PWM控制 - 选择支持更多硬件PWM的模块型号(如SU-32T)
注意事项:
- 关闭深度休眠会增加模块功耗
- 如果对PWM精度要求较高,建议使用外部PWM芯片(如PCA9685)
- GPIO复用PWM的稳定性通常不如专用PWM引脚