CI-73T 硬件设计 FAQ¶
本页用于整理 CI-73T 相关的硬件设计问题。
CI-73T1/CI-73T2的MICBIAS偏置电压如何配置?¶
问题描述:
CI-73T1/CI-73T2麦克风模块的电路连接中,如何正确配置MICBIAS偏置电压,以确保硅麦正常工作?
解决方案:
1. MICBIAS电压规格
- 标准电压:2.8V(芯片内部产生)
- 测量异常:如果测得0.9V,说明电路连接有问题
2. 硅麦连接要求
- 电源引脚:硅麦VDD接3.3V(非模块MICBIAS)
- 偏置电源:建议使用模块的MICBIAS(2.8V)而非外接3.3V
- 信号连接:硅麦输出通过电容耦合到模块的MIC输入
3. 电路修改要点
- R28电阻不能连接到OUT引脚,应接地
- 硅麦应使用模块提供的MICBIAS偏置电压
- 确保MICBIAS输出电路正确连接(参考官方原理图)
注意事项:
- 不建议使用硅麦,推荐使用柱体麦避免兼容性问题
- 如果必须使用硅麦,务必使用模块提供的MICBIAS偏置
- 硅麦供电电压应与模块MICBIAS匹配
- 主板兼容:如果主板上已有咪头电路,接上73T模块时需要去掉主板上的MICBAIS电路,避免产生干扰
- LAYOUT布局:PCB布局时注意咪头信号线的摆放,远离高频信号源

CI-03T1/CI-03T2的MICBIAS电压异常如何处理?¶
问题描述:
使用CI-03T1或CI-03T2芯片模块时,发现麦克风偏置电压(MIC_BIAS)异常,仅测得0.9V,远低于芯片规格要求的2.8V。
解决方案:
1. 电压规格确认
- 正常电压:芯片的VBIAS电压应为2.8V
- 异常现象:测得0.9V表明电路或芯片存在问题
2. 故障排查步骤
- 检查外围电路连接是否正确
- 确认没有短路或负载过重
- 测量其他电源电压是否正常
3. 解决方案
- 更换芯片:如果电路连接正确但电压仍异常,需要更换CI1302芯片
- 更换后验证:更换新芯片后,麦可以正常工作
注意事项:
- MICBIAS电压异常会影响麦克风正常工作
- 更换芯片前先排除外围电路问题
- 建议使用推荐的柱体麦而非硅麦

CI-73T电源输入需要加开关管吗?¶
问题描述:
设计CI-73T模块电路时,咨询电源输入部分是否需要加开关管。
解决方案:
电源设计说明:
- 开关管非必需:CI-73T模块电源输入部分不需要额外加开关管
- 可直接连接:电源可以直接连接到模块的电源输入引脚
- 内部有保护:模块内部已有基本的电源管理电路
设计建议:
-
基本连接方案:
- 电源直接连接到模块的VCC引脚
- 如需电源控制,可在前端增加开关
- 主要用于整机电源管理,而非模块要求
-
可选的电源控制:
- 如需要远程控制模块上下电
- 可使用MOSFET或继电器控制
- 选择合适的开关器件以满足电流需求
注意事项:
- 模块本身不需要开关管即可正常工作
- 添加开关管主要用于系统级电源管理
- 考虑开关管带来的压降和功耗
CI-73T芯片的封装规格是什么?¶
问题描述:
需要了解CI-73T芯片本身的封装规格,而非模组的封装信息。
解决方案:
封装信息获取:
- 芯片封装:CI13241/CI13242 采用 SOP24 封装
- 模组封装:SMD22/DIP22/21×15mm
- 区别说明:芯片封装是芯片本身的封装(SOP24),模组封装是整个模组的尺寸
获取方式:
-
芯片规格书:
- 包含芯片的详细封装尺寸
- 引脚定义和电气特性
- 推荐的PCB焊盘设计
-
模组规格书:
- CI-73T-V1.1模组规格书.pdf
- 包含模组整体尺寸和接口定义
- 便于系统集成设计
设计建议:
- 使用Altium Designer(AD)编辑.PCB文件
- 确认封装尺寸符合0805及以上规格要求
- 参考电气原理图进行正确连接
CI-73T模块是否支持2.2kΩ阻值的麦克风?¶
问题描述:
需要确认CI-73T模块是否可以使用负载电阻为2.2kΩ的麦克风。
解决方案:
CI-73T支持使用2.2kΩ阻值的麦克风。
麦克风参数要求:
- 灵敏度推荐:-32dB 到 -25dB 范围内选型
- 信噪比要求:≥70dB(推荐70dB以上)
- 负载电阻:2.2kΩ是标准规格
- 尺寸规格:推荐直径6mm,高度2.7mm以下
硬件连接注意事项:
- 引线要求:如需加长连接线,必须使用屏蔽线
- 干扰防护:避免引入外部噪声影响识别效果
- 接触良好:确保麦克风与模块连接可靠
选型建议:
- 推荐使用6027型号或规格相当的麦克风
- 确保参数在推荐范围内
- 不建议使用参数差异过大的型号


麦克风参数要求:
- 灵敏度推荐:-32dB 到 -25dB 范围内选型
- 信噪比要求:≥70dB(推荐70dB以上)
- 负载电阻:2.2kΩ是标准规格
- 尺寸规格:推荐直径6mm,高度2.7mm以下
硬件连接注意事项:
- 引线要求:如需加长连接线,必须使用屏蔽线
- 干扰防护:避免引入外部噪声影响识别效果
- 接触良好:确保麦克风与模块连接可靠
选型建议:
- 推荐使用6027型号或规格相当的麦克风
- 确保参数在推荐范围内
- 不建议使用参数差异过大的型号


CI-73T的PCB封装文件用什么软件编辑?¶
问题描述:
需要编辑CI-73T芯片的PCB文件,但不知道应该使用什么软件,以及如何确认封装尺寸是否正确。
解决方案:
1. PCB文件编辑软件
- 推荐软件:Altium Designer(AD)
- 文件格式:.PCB文件是Altium的格式
- 其他选择:也可使用KiCad等开源软件
2. 封装尺寸确认
- 封装尺寸:21.000mm × 16.000mm
- 引脚间距:标准2.0mm间距
- 与CI-03T相同:两模块封装完全一致
3. 导入失败处理
如果导入时提示"格式不正确":
- 检查文件完整性:确保文件未损坏
- 确认软件版本:使用支持的AD版本
- 直接绘制:如果导入失败,可以新建PCB文件
- 使用CI-03T封装:两者封装相同,可直接使用
4. 设计建议
- 使用标准封装库:优先使用官方提供的封装
- 验证尺寸:设计前打印1:1图纸验证
- 注意引脚定义:确保与芯片手册一致
注意事项:
- PCB设计需要一定的专业经验
- 建议使用EDA专业版本进行设计
- 如遇问题,可参考官方提供的示例文件
- CI-73T与CI-03T封装完全相同,可直接参考


CI-73T与3.3V单片机如何进行串口通信?¶
问题描述:
CI-73T语音模组(5V供电,3.3V通信)与3.3V单片机之间进行串口通信的电路设计是否正确,是否需要电平转换和上拉电阻。
解决方案:
电平兼容性说明:
- CI-73T通信电平:3.3V推挽输出
- 模块供电:5V(但通信电平为3.3V)
- 直接连接:与3.3V单片机可直接通信,无需电平转换
电路设计建议:
-
直接连接方案:
- 两者都是3.3V电平,可直连
- TX/RX交叉连接:模块TX连接单片机RX,反之亦然
- GND共地:确保两地共地
-
可选的上拉电阻:
- 通信稳定时可加上拉电阻
- 典型值:1kΩ-10kΩ
- 主要用于提高信号稳定性和抗干扰能力
-
布线注意事项:
- 使用短而直接的连接
- 避免平行走线以减少串扰
- 必要时添加滤波电容
通信功能确认:
- 单向通信:如只需接收语音模组发送的自定义内容
- 不影响学习:串口通信不影响语音自学习功能
- 学习机制:通过咪头识别语音实现,与串口无关
注意事项:
- 确认使用正确的串口(如UART1)
- 不使用小程序时,串口是主要的交互方式
- 如通信距离较远,建议使用232转换或485通信
CI-73T的VDD1电源引脚需要加去耦电容吗?¶
问题描述:
在CI-73T2芯片外围电路设计中,VDD1电源引脚处是否需要添加去耦电容,以及如何正确配置电源滤波电路。
解决方案:
去耦电容必要性:
- 必须添加:VDD1电源引脚需要加去耦电容
- 目的:滤除电源噪声,提高系统稳定性
- 位置:尽可能靠近VDD1引脚放置
电容配置建议:
-
基本去耦方案:
- 100nF陶瓷电容:用于高频去耦
- 10μF电解电容:用于低频滤波
- 并联使用,覆盖宽频率范围
-
布局要求:
- 电容尽量靠近VDD1引脚
- 走线短而粗,降低寄生电感
- 先经过去耦电容再给其他电路供电
-
电源滤波设计:
- 输入端添加较大容量电解电容(如47μF)
- 各电源引脚分别配置去耦电容
- 形成多级滤波网络
技术要点:
- 去耦电容可抑制电源纹波和噪声
- 提高语音识别的稳定性
- 减少数字电路对模拟电路的干扰
注意事项:
- 使用X7R或X5R材质的陶瓷电容
- 电容电压等级应高于工作电压
- 参考官方设计文档进行具体配置
CI-73T的日志串口可以当作普通串口使用吗?¶
问题描述:
询问CI-73T输出日志的串口是否可以当作正常的串口来使用。
解决方案:
CI-73T的P14和P15引脚可以配置为串口使用。
-
默认配置:
- P14/P15默认为日志输出口
- 用于输出调试信息
- 便于问题排查
-
串口配置:
- 可在平台配置为烧录功能引脚
- 配置为串口后会影响日志输出
- 需要权衡使用需求
注意事项:
- 配置为串口后无法输出日志
- 建议调试完成后再改为串口功能
- 日志对问题定位很有帮助
CI-73T的"端口输出"是指什么方向?如何通过串口触发语音播报?¶
问题描述:
在使用CI-73T1语音模块平台时,对"端口输出"的控制方向存在困惑,不清楚是单片机向语音模块输出还是语音模块向单片机发送信号。希望通过串口输入触发语音模块播报特定内容。
解决方案:
控制方向说明:
在语音模块的控制方式中,"端口输出"指的是语音模块向单片机发送信号。
- 端口输出:语音模块 → 单片机(语音模块输出控制信号)
- 端口输入:单片机 → 语音模块(单片机发送控制指令)
串口触发语音播报设置:
-
添加触发设置:
- 行为:选择要触发的动作(如Trash1Full)
- 触发方式:选择"串口输入"
- 串口选择:UART1_RX
- 消息编号:设置接收的消息编号(如5)

-
添加控制设置:
- 行为:选择要执行的动作(如TurnOnTrash1)
- 控制方式:选择"端口输出"
- 控制类型:UART1_TX
- 动作:发送
- 参数:设置发送的数据(如01)

-
验证配置:
- 检查触发列表确认设置正确
- 检查控制列表确认输出配置


注意事项:
- 串口通信时确保波特率匹配(默认9600)
- TX和RX引脚需要交叉连接(模块TX接单片机RX)
- 确保双方供电电压匹配(通常为3.3V或5V)
- 消息编号需要在发送端和接收端保持一致
CI-73T2如何通过PWM控制RGB灯(共阳极)?¶
问题描述:
需要通过CI-73T2的三个PWM输出来控制RGB灯(共阳极)实现任意颜色显示,并在智能公元平台的控制方式中进行配置。
解决方案:
硬件连接说明:
-
RGB灯类型确认
- 使用共阳极RGB灯(公共端接VCC)
- 三个阴极分别通过限流电阻接PWM引脚
- 推荐限流电阻值:220Ω-330Ω
-
PWM引脚分配
- PWM1:控制红色(R)通道
- PWM2:控制绿色(G)通道
- PWM3:控制蓝色(B)通道
平台配置步骤:
-
进入控制方式配置
- 在智能公元平台选择对应的行为动作
- 点击"添加控制"
- 控制方式选择"PWM输出"
-
PWM参数设置
- 选择对应的PWM引脚(PWM1/PWM2/PWM3)
- 设置占空比(0-100%)控制亮度
- 不同占空比组合可产生不同颜色
颜色控制原理:
- 红色:PWM1=100%,PWM2=0%,PWM3=0%
- 绿色:PWM1=0%,PWM2=100%,PWM3=0%
- 蓝色:PWM1=0%,PWM2=0%,PWM3=100%
- 黄色:PWM1=100%,PWM2=100%,PWM3=0%
- 紫色:PWM1=100%,PWM2=0%,PWM3=100%
- 青色:PWM1=0%,PWM2=100%,PWM3=100%
- 白色:PWM1=100%,PWM2=100%,PWM3=100%
注意事项:
- 确保使用"没有晶体"的管脚配置
- 共阳极RGB灯的公共端需要接3.3V或5V电源
- 不同的占空比组合可以混合出任意颜色
- PWM频率建议设置在1kHz-10kHz之间以避免闪烁
- 如需更复杂的颜色变化,可以通过串口或变量控制PWM值
CI-73T2模块发货时包含哪些配件和固件信息?¶
问题描述:
需要了解CI-73T2模块发货时的标准配置,包括固件版本、配件规格和发货清单等信息。
解决方案:
标准发货配置:
-
CI-73T2模块规格:
- 型号:CI-73T2(双麦克风版本)
- 固件:出厂固件(预烧录基础程序)
- Flash容量:2MB
- 支持词条数:100条
-
配套配件:
- 咪头:柱体麦克风,规格60*27
- 端子:2.0mm
- 线长:120mm
- 喇叭:圆喇叭
- 功率:8欧姆2瓦
- 端子:2.0mm(不带耳朵)
- 线长:150mm
- 咪头:柱体麦克风,规格60*27
发货清单示例:
| 物料 | 数量 | 规格 | 备注 |
|---|---|---|---|
| CI-73T2模块 | 1000个 | 出厂固件 | 双麦克风版本 |
| 柱体咪头 | 1000个 | 60*27,2.0端子,120mm线长 | 麦克风输入 |
| 圆喇叭 | 1000个 | 8欧2瓦,2.0端子,150mm线长 | 音频输出 |
发货信息记录:
- 生产批号:20250731
- 发货日期:7月31日
- 快递单号:顺丰 SF 155 814 919 3989
-
收货信息:
- 单位:无锡市杰蒂诺自动化设备有限公司
- 地址:无锡市梁溪区金山四支路11-1
- 联系人:符向红 18951575337
注意事项:
- CI-73T2出厂已烧录基础固件,用户可自行更新应用固件
- 配套的咪头和喇叭线缆长度为标准规格,如需特殊长度需提前定制
- 模块为双麦克风版本,支持更好的降噪效果
- 收货后建议先进行小批量测试,确认功能正常后再投入生产
质量检验:
- 每批模块出厂前均经过功能测试
- 咪头和喇叭配件均已验证规格匹配
- 保留完整的发货记录便于质量追溯
CI-73T2串口日志异常且端子不兼容怎么办?¶
问题描述:
CI-73T2模块在测试时发现串口日志中出现异常,且硬件端子不兼容,需要确认串口日志异常原因并解决端子兼容性问题。
解决方案:
问题分析:
-
日志异常现象:
- 串口输出出现异常字符或乱码
- 模块通信数据异常
- 可能是固件配置或硬件连接问题
-
端子兼容性问题:
- 样品端子为2.54-2P规格
- 现有设备使用2.0mm间距插座
- 2.54mm端子无法插入2.0mm插座
排查步骤:
-
日志问题定位:
- 检查串口波特率设置是否正确(默认9600)
- 确认串口线连接(TX-RX交叉)
- 验证模块供电稳定性
-
端子兼容性解决:
- 方案一:更换为2.0mm间距端子
- 方案二:使用转接板适配不同间距
- 方案三:修改PCB设计以匹配2.54mm端子
端子规格对比:
| 规格 | 2.0mm间距 | 2.54mm间距 |
|---|---|---|
| 插针间距 | 2.0mm | 2.54mm |
| 通用性 | 应用广泛 | 标准规格 |
| 兼容性 | 可插入2.0mm | 无法插入2.0mm |
| 成本 | 较低 | 稍高 |
处理建议:
-
优先使用2.0mm规格:
- 与现有设备兼容性最好
- 无需修改PCB设计
- 采购和维护成本较低
-
如需使用2.54mm规格:
- 必须同时更新连接器为2.54mm
- 考虑使用转接线方案
- 评估改造成本和周期
测试验证:
-
功能测试:
- 使用正常端子连接测试语音功能
- 验证串口通信稳定性
- 确认所有功能正常工作
-
可靠性测试:
- 进行多次插拔测试
- 检查接触电阻和连接可靠性
- 长期使用验证稳定性

样品端子为2.54-2P规格,与现有2.0mm设备不兼容
注意事项:
- 端子规格变更需要同步更新所有相关连接器
- 2.54mm为工业标准,更易采购
- 混用不同规格端子可能导致接触不良
- 建议在量产前进行充分的兼容性测试
音乐律动灯条的实现要点¶
核心原理:
-
声音采集:
- 使用语音模块的ADC采集环境声音
- ADC将模拟音频转换为数字值
- 主控MCU读取ADC数值
-
律动控制:
- 根据声音强度和节奏控制LED效果
- 支持多种灯光效果(呼吸、流水、分区等)
-
硬件架构:
-
控制流程:
- 声音强分析(低、中、高)
- 阈值检测(节拍)
- 频率分析(频率特征)
- LED效果控制(亮度、颜色、模式)
应用示例:
-
呼吸灯效果:
- 低音量时LED缓慢闪烁
- 高音量时LED常亮
- 节奏控制:音乐节奏同步
-
流水灯效果:
- LED依次点亮,营造流动感
- 颜色循环:红→绿→蓝→黄→红
-
分区控制:
- 左侧灯显示一种颜色,右侧显示另一种
- 通过GPIO或PWM分别控制
设计建议:
- MCU选型建议使用带ADC功能
- 留意采样率和处理能力
- 优先使用硬件资源节省
- 根据实际效果调整算法参数
技术优势:
- 智能直接响应声音变化,实时性好
- 无需额外音频处理芯片
- 成本低,适合批量应用
问题描述:
多个CI-73T2语音模块出现烧毁现象,模块上电后5V和GND短路,功放芯片1脚和5脚短路,导致设备无法正常工作。
问题分析:
-
短路现象确认:
- 上电前5V和GND已经短路
- 功放1脚与地未短路,但与5脚短路
- 多个模块出现相同问题,非个例
-
故障特征:
- 刚上电就出现异常
- 喇叭声音异常小
- 无线功能正常,但语音控制失效
- 功放芯片明显烧毁
原因分析:
-
功放电路故障:
- 大部分情况是功放烧坏导致
- 芯片本身一般不会烧毁
- 功放1脚和5脚短路表明内部损坏
-
可能的触发因素:
- 电源电压异常
- 负载短路或过载
- PCB设计问题
- 静电或浪涌冲击
解决方案:
-
** immediate处理**:
- 寄回烧毁模块进行故障分析
- 测量确认短路位置和程度
- 记录故障现象和使用环境
-
预防措施:
-
电源保护:
- 增加过压保护电路
- 添加电流限制保护
- 确保电源纹波在规格范围内
-
功放电路优化:
- 检查PCB布局是否合理
- 确认散热设计充足
- 增加短路保护功能
-
生产测试:
- 上电前进行短路检查
- 增加老化测试环节
- 抽样进行极限测试
-
-
设计改进建议:
- 选用可靠性更高的功放芯片
- 增加温度监控和保护
- 考虑增加保险丝或PTC保护
- 优化PCB铜箔宽度以承受更大电流
检测方法:
-
常规检查:
- 使用万用表测量各脚对地阻值
- 检查外观是否有烧灼痕迹
- 确认外围元件是否正常
-
深入分析:
- 解剖分析故障芯片
- 进行失效分析(FA)
- 统计故障率寻找规律
注意事项:
- 模块烧毁通常与功放电路密切相关
- 多个模块同时出现问题需要系统性排查
- 建议建立失效品分析流程
- 保留故障样品供后续分析
CI-73T串口发送变量为什么会失败?¶
问题描述:
尝试在CI-73T模块上通过串口发送包含变量的十六进制数据,但无法实现变量拼接。
解决方案:
-
变量发送限制:
- 平台目前不支持在十六进制中直接使用变量
- {变量名}格式仅在特定功能中生效
- 需要使用其他方式实现可变数据
-
替代方案:
- 使用多条控制指令,每条对应不同数值
- 通过外部MCU处理变量逻辑
- 使用串口触发+GPIO组合控制
-
控制条件上限:
- 平台支持多条控制条件
- 实际上限取决于固件大小和资源
- 1000条控制通常在可支持范围内

注意事项:
- CI-73T支持变量功能,但格式可能有特殊要求
- 建议将变量拆分为多个固定指令
- 确认固件版本是否支持高级功能
- 如需复杂控制,考虑使用外部MCU处理
CI-73T的GPIO A0和A1引脚是否可用?¶
问题描述:
询问CI-73T芯片的GPIO A0和A1引脚是否可用,以及贴上晶振后是否会影响其作为GPIO的功能。
解决方案:
CI-73T的GPIO A0和A1引脚的使用取决于晶振的配置:
- 未贴晶振时:A0和A1可以正常作为GPIO使用
- 贴上晶振后:需要在平台配置为晶振功能,此时A0和A1不可用作GPIO
配置说明:
-
晶振配置:
- 贴有晶振的模块必须在平台配置为"晶振口"
- 配置后A0和A1专用于时钟功能
- 无法同时用作GPIO和晶振
-
GPIO配置:
- 需要使用GPIO功能时,选择未贴晶振的版本
- 在平台中配置相应的GPIO控制
- 可正常实现输入输出功能
注意事项:
- 硬件版本决定了引脚功能,贴晶振版本无法用作GPIO
- 采购时需明确告知用途(需要GPIO功能还是晶振功能)
- 如无法确定是否贴晶振,可咨询客服确认
CI-73T1在UART模式下端口的默认状态是什么?¶
问题描述:
在使用CI-73T1模块的UART功能时,观察到端口可能处于高阻态,需要确认UART模式下端口的默认工作模式是开漏还是推挽。
解决方案:
端口默认状态:
- CI-73T1的UART端口默认为推挽模式
- 不是开漏模式,也不是高阻态
- 串口模式下一般都有低电压输出
端口配置说明:
-
默认配置
- UART端口出厂默认配置为推挽输出
- TX和RX端口正常工作在标准UART电平
- 不需要额外配置即可使用
-
模式切换
如需切换到开漏模式:
- 进入配置平台,滑到最底部
- 选择"优化配置"
- 在模式选择中选择"开漏模式"


状态判断:
-
如果检测到高阻态,可能是:
- 配置错误或未正确配置
- 硬件连接问题
- 模块工作异常
注意事项:
- 串口模式下端口不应处于高阻态
- 如需特殊配置,通过平台进行模式切换
- 配置完成后需要重新生成和烧录固件
CI-73T是否可以使用任意GPIO配置为I2C通信?¶
问题描述:
希望了解CI-73T芯片是否可以将任意两个GPIO引脚配置为I2C通信的SCL和SDA引脚,以实现与主控芯片的串行通信。
解决方案:
通信方式支持:
- UART通信:CI-73T支持使用任意GPIO配置为串口通信
- I2C通信:平台目前不支持I2C通信配置
- 只能通过串口(UART)与主控芯片进行通信
实现方案:
-
串口通信配置
- 可选择任意两个可用GPIO作为TX和RX
- 在平台中配置为UART功能
- 支持与外部MCU进行数据交换
-
通信协议
- 需要自定义通信协议格式
- 支持发送指令和接收反馈
- 可实现控制命令的传输
注意事项:
- I2C功能目前平台无法配置,不能直接使用
- 如需I2C通信,建议通过外部MCU进行协议转换
- 串口通信是最简单直接的通信方案
- 确保通信双方的电平匹配(3.3V)
CI-73T可以作为IO扩展使用吗?¶
问题描述:
主控MCU的IO口数量不足,希望利用CI-73T模块上的空闲GPIO口来扩展IO,用于控制电机等外设。
解决方案:
CI-73T的GPIO控制能力说明:
CI-73T模块的GPIO口可以通过平台配置实现部分控制功能,但不能完全替代专用IO扩展芯片:
-
可通过平台配置实现的控制功能
- GPIO高/低电平输出(端口输出)
- PWM输出(占空比可调)
- 串口通信(UART)
- 部分型号支持I2C通信
-
控制方式
- 语音触发控制:通过语音命令触发GPIO输出
- 串口触发控制:主控通过串口发送指令控制CI-73T的GPIO
- 组合逻辑:在平台配置中设置简单的控制逻辑
-
适用于电机的控制方式
- 简单的开关控制:通过语音命令控制GPIO输出高/低电平
- 需要外部驱动电路:CI-73T的GPIO驱动能力有限,大功率负载需外接驱动模块
- PWM调速:通过平台的PWM输出控制电机驱动模块
限制与注意事项:
- 实时性有限:GPIO输出响应需要经过语音识别或串口通信,不能像专用IO扩展芯片那样实时响应
- 控制逻辑受限:复杂的控制逻辑需要在平台配置或通过串口协议实现
- 驱动能力有限:GPIO口驱动能力有限,大功率负载需要外接驱动电路
- 主从关系:CI-73T作为语音识别协处理器,不是纯粹的IO扩展芯片
推荐方案:
| 应用场景 | 推荐方案 |
|---|---|
| 语音+简单IO控制 | CI-73T平台配置实现 |
| 需要大量IO扩展 | 专用IO扩展芯片(如PCF8574、MCP23017) |
| 复杂电机控制 | 外部MCU + CI-73T(语音识别) |
| 实时IO控制 | 专用IO扩展芯片或主控MCU |
电机控制参考:
- 直流电机开关:语音命令 → CI-73T GPIO输出 → 电机驱动模块(如L298N)→ 电机
- 舵机控制:语音命令 → CI-73T PWM输出 → 舵机
- 步进电机:建议使用外部MCU控制,CI-73T负责语音识别和串口指令发送
CI-73T模块原理图接口如何使用?¶
问题描述:
需要了解CI-73T模块原理图中各接口的使用方法和正确连接方式。
解决方案:
接口配置方法:
- 通过智能公元平台进行配置
- 访问地址:http://www.smartpi.cn/#/
- 在平台中根据需求配置各个引脚功能
配置步骤:
- 登录智能公元平台
- 选择CI-73T对应的配置界面
-
根据硬件设计配置引脚功能:
- PA0、PA4等可配置为通信端口
- 支持UART、PWM、GPIO等多种功能
- 生成固件并烧录到模块
注意事项:
- 接口功能需要在平台中正确配置才能使用
- 不同的引脚支持的功能可能不同
- 配置完成后需要重新烧录固件
- 原理图设计需参考官方推荐的连接方式
CI-73T1模块与外部设备连接时电平匹配问题¶
问题描述:
CI-73T1模块与外部WiFi模块连接时,需要确认串口通信的电平匹配问题,以及正确的接线方式。
解决方案:
电平匹配要求:
- CI-73T1串口电平:3.3V
- 外部设备电平:必须为3.3V才能正常通信
- 供电独立性:供电电压与通信电平是两个独立概念
连接要点:
-
串口连接
- PA0(引脚15)可连接到Port1作为TX/RX
- PA4(引脚14)可连接到Port2作为TX/RX
- 建议TX和RX线上预留100Ω电阻
-
电源连接
- 模块支持5V供电输入
- 内部会转换为3.3V工作电压
- 通信电平固定为3.3V
注意事项:
- 通信双方电平必须一致(3.3V)
- 即使外部设备提供5V供电,串口通信仍需3.3V电平
- 如外部设备为5V电平,需要加电平转换电路
- 通信口建议不要与烧录口共用
CI-73T2不使用低功耗模式时,1V1引脚如何处理?¶
问题描述:
CI-73T2芯片在不使用低功耗模式时,1V1引脚是否需要外部供电,以及芯片内部是否能提供内核供电。
解决方案:
-
1V1引脚处理:
- 不使用低功耗模式时,1V1引脚可以直接悬空
- 不需要单独给1V1供电
- 芯片内部会提供内核供电
- 实际应用中都是直接悬空处理
-
低功耗模式说明:
- 仅在需要使用低功耗功能时,才需要给1V1供电
- 正常工作模式下,该引脚可保持悬空状态
注意事项:
- 如果不确定是否使用低功耗,建议先保持悬空
- 低功耗模式需要额外的硬件设计支持
- 正常工作模式芯片内部供电已经足够
- 无需担心1V1引脚的供电问题,悬空即可正常工作
CI-03T和CI-73T2的PCB封装是否相同?¶
问题描述:
需要确认CI-03T和CI-73T2的PCB封装是否相同,以及是否可以互相替换。
解决方案:
1. 封装规格确认
- CI-03T和CI-73T2的PCB封装不同
- CI-73T2的封装/尺寸为:SMD22/DIP22/21*15mm
- 两者虽然外观相似,但存在差异

2. 主要差异
虽然封装可以共用,但需要注意:
- 引脚功能差异:某些IO口的功能定义不同
- 内部电路设计:存在细微差别
- 兼容性考虑:直接替换可能需要调整
3. 替换建议
如需替换使用:
- 封装兼容:物理封装可以共用,焊接兼容
- 引脚确认:需要仔细核对引脚定义
- 固件适配:可能需要修改固件配置
- 功能验证:替换后需全面测试各功能
4. 应用场景
- 原型开发:可以使用相同封装的型号快速测试
- 量产替换:建议严格按原型号使用
- 成本考虑:选择合适的型号控制成本
注意事项:
- 封装共用不代表完全兼容
- 替换前务必确认关键引脚功能
- 建议保留一定的设计余量
- 批量使用前先进行小批量测试
CI-73T1的供电电压范围是多少?¶
问题描述:
需要了解CI-73T1芯片的最低供电电压要求,确认使用4.6V供电是否可行。
解决方案:
1. 供电电压范围
- CI-73T1标准供电电压:5V
- 可工作电压范围:4.5V - 5.5V
- 最低工作电压:约4.5V
2. 4.6V供电评估
- 4.6V在可工作电压范围内
- 可以正常工作,但可能影响性能
- 长期使用建议保持在5V标称电压
3. 电源设计建议
- 推荐使用5V±5%的稳定电源
- 如用电池供电,需考虑电压衰减
- 避免电压过低导致不稳定或重启
注意事项:
- 电压低于4.5V可能导致模块工作异常
- 电压过高(超过5.5V)会永久损坏模块
- 测量时要在负载状态下测量电压
- 4.6V虽可工作,但不推荐长期使用
CI-73T的开发包和PCB设计文件如何获取?¶
问题描述:
需要获取CI-73T系列模块的PCB设计文件、原理图和相关技术资料,以便进行功能扩展和硬件修改。
解决方案:
开发包获取方式:
- CI-73T2开发包下载链接:https://help.aimachip.com/docs/ci73t/ci73t-1ga9ln8gktcu1
-
开发包内容包含:
- 原理图文件
- 模块和芯片技术手册
- 接线说明文档
- 烧录软件工具
- 烧录操作资料
- PCB设计文件(.pcb格式)
PCB文件编辑说明:
- 推荐软件:Altium Designer(AD)
- 文件格式:.PCB文件是Altium专有格式
- 封装尺寸:21.000mm × 16.000mm
- 兼容性:CI-73T与CI-03T封装相同,可互相参考
功能扩展建议:
- 在修改PCB设计前,建议先详细了解原电路原理
- 扩展功能时注意电源容量和信号完整性
- 保留原有功能接口,确保基本功能不受影响
- 新增功能建议通过扩展接口实现,避免直接修改核心电路
注意事项:
- 修改PCB设计需要具备专业硬件设计经验
- 建议在原型阶段充分测试后再投入量产
- 开发包中的技术资料包含了必要的设计约束和注意事项
- 如有技术问题,可参考开发包中的文档或咨询技术支持
CI-73T2的PWM输出频率如何设置高于5kHz?¶
问题描述:
CI-73T2的PWM输出最高频率为5kHz,需要了解如何通过软件方式实现更高频率的输出,以及该方式的精度和限制。
解决方案:
1. 硬件PWM与软件PWM区别
- 硬件PWM:模块硬件本身支持PWM功能,精度高,但最高频率仅支持5kHz
- 软件PWM:通过软件模拟实现PWM输出,可设置更高频率,但精度相对较低
2. 软件PWM配置方法
在智能公元平台配置界面:
- 选择引脚功能为PWM5(或其他PWM引脚)
- 设置所需频率(可高于5kHz)
- 配置占空比(0-100%)

3. 软件PWM特性
- 实现方式:IO口通过软件定时模拟PWM波形
- 频率范围:可以设置高于5kHz的频率
- 应用场景:适用于控制舵机等对精度要求不高的场合
4. 技术限制
- 精度较低:相比硬件PWM,软件PWM的频率精度和稳定性较差
- 频率不稳:输出频率可能受到晶振温漂等因素影响
- 推荐用途:建议用于对频率精度要求不高的控制场景
5. PWM通道数量
不同模块支持的PWM通道数不同:
- 有些模块只有一路软件PWM
- 有些模块支持多路软件PWM
- 具体数量需根据实际模块确认
注意事项:
- 软件PWM适用于对频率精度要求不高的应用
- 如需精确和稳定的频率,建议使用硬件PWM(最高5kHz)
- 频率设置建议小于40kHz以保证稳定性
- 使用软件PWM时,避免对时序要求严格的应用
CI-73T2的IO口支持5V输入吗?¶
问题描述:
需要确认CI-73T2模块的IO口输入电压限制,以及是否可以直接输入5V高电平信号。
解决方案:
输入电压限制
- 最高输入电压:3.3V
- 耐压说明:虽然IO口可能标注5V耐压,但输入模式工作电压为3.3V
- 风险警告:输入超过3.3V可能损坏IO口
电平匹配要求
- 输入电平:最高3.3V
- 输出电平:3.3V推挽输出
- 电平转换:如外部设备为5V,需要加装电平转换电路
设计建议
-
5V转3.3V方案:
- 使用专用的电平转换芯片
- 或采用分压电阻网络
- 确保转换后电压不超过3.3V
-
直接连接方案:
- 确保信号源为3.3V电平
- 如使用3.3V单片机可直接连接
- 注意共地连接
注意事项:
- IO口输入模式最高承受3.3V
- 5V输入会造成永久性损坏
- 设计电路时必须考虑电平匹配
- 建议在输入端增加保护电路
CI-73T2的IO口可以供电吗?¶
问题描述:
询问CI-73T2模块的IO口是否可以作为电源输出,为外部传感器供电,以及最大输出电流能力。
解决方案:
IO口供电能力
- 驱动能力有限:IO口只能驱动LED等小负载
- 无法驱动传感器:不能为外部传感器提供足够电流
- 最大电流:仅能驱动LED指示灯级别的负载
具体限制
-
不支持舵机驱动:
- SG90等常用舵机无法驱动
- 舵机启动电流和保持电流都超出IO口能力
- 必须使用独立电源为舵机供电
-
传感器供电限制:
- 小型传感器也无法稳定供电
- 建议使用专用电源为传感器供电
- IO口仅适合用作信号传输
供电方案建议
-
独立供电设计:
- 为传感器提供独立的3.3V或5V电源
- 根据传感器功耗选择合适电源方案
- IO口仅用于信号通信
-
共地要求:
- 模块与外部设备必须共地
- 确保信号基准一致
- 避免地环路干扰
注意事项:
- IO口设计用于信号传输,非功率输出
- 强行驱动大负载可能损坏IO口
- 如需驱动多路设备,建议增加驱动电路
- 系统设计时应预留充足的电源余量
GPIO与控制输出¶
CI-73T的麦克风输入方式是否可以改为单端输入?¶
问题描述:
需要了解CI-73T芯片的麦克风输入是否可以从差分输入改为单端输入,以及相应的实现方案。
解决方案:
输入方式支持:
- 默认设计:CI-73T采用差分输入设计(MICP+和MICP-)
- 可改为单端:支持将差分输入改为单端输入
- 效果对比:差分输入效果更好,抗干扰能力更强
改装方案:
-
参考单端设计:
- 可参考JX-B5C2的单端输入设计
- 查看音频求和电路设计方案
- 根据实际需求调整电路参数
-
改装注意事项:
- 改为单端后效果需要自行调试
- 可能影响识别率和抗干扰能力
- 建议保留测试点以便调试
平台调整:
- 阈值调节:可通过平台软件调整命令词和唤醒词的阈值
- 识别优化:使用平台优化功能补偿硬件改动带来的影响
- 无需额外电路:优先通过软件优化而非硬件改动
注意事项:
- 差分输入具有更好的共模抑制比
- 单端输入对布线和屏蔽要求更高
- 如必须使用单端,建议做好屏蔽和接地设计

CI-73T1如何连接LMA3722T421-OA5贴片模拟麦克风?¶
问题描述:
需要了解CI-73T1模块连接LMA3722T421-OA5贴片模拟麦克风的正确接线方案,特别是MIC+和MIC-引脚的连接方式以及是否需要外部电容。
解决方案:
推荐接线方案:
-
基本连接:
- 麦克风VDD → 3.3V电源
- 麦克风GND → 模块GND
- 麦克风OUT → CI-73T1的MIC+引脚
- CI-73T1的MIC-引脚 → GND
-
电容配置:
- 模块内部已有耦合电容
- 外部不需要额外添加电容
- 可直接连接,无需隔直电容
技术说明:
-
模块内部设计:
- CI-73T1模块内部已包含耦合电容
- 支持直接连接单端麦克风
- 无需外部DC隔直处理
-
阻抗匹配:
- LMA3722T421-OA5为标准模拟麦克风
- 与CI-73T1输入阻抗基本匹配
- 可正常工作但可能存在细微差异
注意事项:
- 贴片麦克风与推荐麦克风规格可能存在差异
- 使用非推荐麦克风可能影响识别效果
- 建议测试后验证实际识别率
- 如效果不佳,建议使用推荐型号麦克风



CI-73T2与CI-73T的引脚兼容性如何?¶
问题描述:
需要确认CI-73T2芯片的引脚是否与CI-73T兼容,以及是否需要修改现有板子设计。
解决方案:
引脚兼容性说明:
- 部分引脚需要改动:CI-73T2与CI-73T的引脚并非完全通用
- 封装相同:两者使用相同的封装尺寸,可焊接在同一PCB位置
- 功能差异:某些引脚的功能定义有所不同
改动建议:
-
评估现有库存:
- 如有十几万套现有板子,建议评估具体改动成本
- 可提供现有板子的固件配置供技术支持分析
- 寻找最小改动的解决方案
-
技术支持方案:
- 提供现有板子的原理图和固件配置
- 技术支持人员可协助评估兼容性
- 判断是否可通过软件配置解决引脚差异
存储容量规格:
CI-73T2提供两种存储容量版本:
- 2M版本:适用于复杂应用,存储空间更大
- 1M版本:适用于基础应用,成本更低
注意事项:
- 引脚改动需要重新布线和测试
- 建议先采购样品进行兼容性测试
- 批量改动前务必进行小批量验证
- 保留原有的PCB设计文件以便修改
CI系列芯片可以不使用外部晶振吗?¶
问题描述:
CI系列芯片是否可以不使用外部晶振,以及在不使用外部晶振的情况下如何进行固件升级。
解决方案:
晶振配置说明:
- 可不要外部晶振:CI系列芯片支持使用内部RC振荡器
- 内部RC优势:减少外部元件,降低成本和PCB面积
固件升级方法:
-
CI系列烧录方式:
- 使用CH340转换芯片连接
- 配合专用上位机烧录工具
- 通过串口进行固件更新
-
与SU系列差异:
- CI系列:CH340+上位机工具
- SU系列:不同的烧录方式
- 通信接口:使用串口通信
烧录步骤:
-
硬件连接:
- CH340的TX连接芯片的RX
- CH340的RX连接芯片的TX
- 共地连接确保通信正常
-
软件操作:
- 安装CH340驱动程序
- 运行专用烧录软件
- 选择固件文件并开始烧录
注意事项:
- 内部RC精度略低于外部晶振
- 如对时钟精度要求高,建议使用外部晶振
- 烧录工具可向技术支持索取
- 确保烧录过程中电源稳定
CI-73T1芯片的IO口驱动电流能力是多少?¶
问题描述:
需要了解CI-73T1芯片IO口的驱动电流能力,以及是否可以直接驱动继电器。
解决方案:
CI-73T1芯片不同IO口的驱动能力有所差异,具体规格如下:
IO口驱动电流规格:
-
I5V10(5V耐压)IO口:
- 输出3.3V时:驱动电流20mA/33mA
- 适合驱动较大负载
-
I33V10(3.3V耐压)IO口:
- 输出3.3V时:驱动电流14mA/24mA
- 适合一般驱动需求

继电器驱动方案:
由于IO口驱动电流有限,驱动继电器时需要注意:
- 建议增加驱动电路:如三极管或MOSFET
- ** IO口内部结构**:采用对管设计,高低电平驱动能力相当
- 低电平输入:支持与高电平相当的输入电流
5V耐压引脚说明:
- A0、A1引脚:不支持5V耐压
- 其他IO口:支持OD(开漏)方式上拉至5V
- 使用注意事项:采用OD方式时需要外接上拉电阻
注意事项:
- 驱动继电器建议添加三极管或MOSFET驱动电路
- 5V耐压引脚除外,其他IO口可使用OD方式上拉到5V
- 设计时要考虑IO口的最大驱动能力限制
- 长期使用建议留有足够的电流余量
智能公元平台管脚配置与实物对应关系¶
问题描述:
如何将智能公元平台上的管脚配置(如GPIO_A5)与实物芯片的管脚对应起来。
解决方案:
- 平台的GPIO_Ax对应实物PAx引脚(如GPIO_A5对应PA5)
- 平台的GPIO_Bx对应实物PBx引脚
- 平台的GPIO_Cx对应实物PCx引脚
注意事项:
- 具体对应关系可查看平台管脚配置表
- 实物接线时请参考CI-73T规格书中的引脚图

CI-73T扬声器信号放大与原理图获取¶
问题描述:
需要了解CI-73T扬声器管脚是否支持信号放大,并获取相关原理图。
解决方案:
- CI-73T内置集成PA功率放大器,支持2.4W@5V4Ω输出
- 扬声器接口为SPK+和SPK-,直接连接即可使用
- 原理图可通过官方文档页面下载
注意事项:
- 模组内部已包含功放电路,无需外接功放
- 推荐使用4Ω/8Ω扬声器,功率不超过2.4W
- 详细的硬件设计请参考《CI-73T原理图V1.1》
相关资料下载: - CI-73T原理图V1.1 - 产品结构声学规范 - 喇叭和咪头选型
CI-73T使用4R3W喇叭后出现功放烧毁怎么办?¶
问题描述:
使用CI-73T模块连接4Ω 3W喇叭后,使用几次后喇叭失效,更换其他板子可以正常工作,怀疑是功放芯片烧毁。
问题分析:
1. 喇叭虚标问题
- 虚标现象:部分喇叭标注功率为3W,实际承受功率远低于标称值
- 材质差异:喇叭材质和工艺差异导致实际功率承受能力不足
- 阻抗不匹配:标注4Ω的喇叭实际阻抗可能偏高或偏低
2. 故障表现
- 使用几次后喇叭突然无声
- 更换喇叭后问题依旧
- 更换到其他板子可以正常工作
- 测量发现功放芯片可能已烧毁
解决方案:
1. 喇叭选型建议
- 使用官方推荐喇叭:优先使用官方推荐的喇叭规格
- 功率余量:喇叭标称功率应大于模块输出功率
- 阻抗匹配:严格按照4Ω或8Ω规格选型
2. 预防措施
- 测试验证:批量使用前先进行小批量测试
- 采购渠道:从可靠渠道购买喇叭,避免使用劣质产品
- 功率匹配:4R3W喇叭需确认真实功率能达到3W
3. 故障排查
- 测量喇叭实际阻抗(使用万用表)
- 更换已知正常的喇叭测试
- 检查功放芯片是否发烫
- 测量喇叭输出端电压是否正常
注意事项:
- 喇叭虚标是常见问题,采购时需注意
- 功放烧毁后需要更换整个模块
- 建议使用官方配套喇叭避免兼容性问题
- 使用大功率喇叭时建议外接独立功放
CI-73T生成固件时提示内存不足怎么办?¶
问题描述:
CI-73T在平台生成固件时提示内存不足,即使指令数没有达到300条的上限。
解决方案:
1. 内存占用说明
CI-73T的内存限制不仅仅是Flash限制,还包括芯片运行内存(RAM):
- Flash容量:2M(用于存储固件和音频数据)
- 运行内存:芯片内部RAM,用于运行时指令识别
- 内存占用因素:指令数 + 泛化词 + 回复语 + 防误识别词
2. 泛化词占用内存
泛化词会显著占用运行内存:
- 每条指令的泛化词都会增加内存占用
- 泛化词数量越多,内存占用越大
- 这是导致内存不足的主要原因
3. 解决方案
方案一:减少泛化词
- 删除不必要的泛化词配置
- 只保留必要的泛化词
- 减少每条指令的泛化词数量
方案二:减少回复语
- 使用简短的回复语
- 合并相似的回复语
- 部分指令不使用回复语
方案三:更换型号
- 考虑使用CI-33T(内存更大)
- 或减少功能需求
4. 300条指令的真实含义
宣传的300条指令是指在以下条件:
- 只有命令词,没有泛化词
- 没有回复语
- 没有防误识别词
实际使用时,由于泛化词和回复语的存在,可用指令数会减少。
注意事项:
- 泛化词会占用内存
- 防误识别词也会占用内存
- 具体可用指令数根据实际配置而变化
- 建议从小规模开始测试
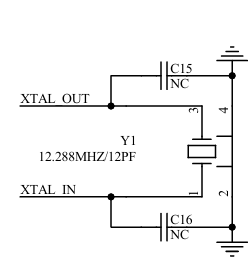
CI-73T晶振电路中空脚(NC)和贴电容引脚有什么区别?¶
问题描述:
在查看CI-73T模块原理图时,发现晶振电路中有标注为NC(空脚)和需要贴电容的引脚,需要了解两者的区别以及贴电容的容值要求。
解决方案:
1. NC引脚与贴电容引脚的区别
- 空脚(NC):晶振的引脚4和引脚2为空脚(No Connection),未连接有效信号,仅作为机械支撑或预留
- 贴电容引脚:XTAL OUT(晶振输出)和XTAL IN(晶振输入)为贴电容引脚,需外接负载电容以匹配晶振的负载电容要求
2. 负载电容容值计算
CI-73T模块使用12.288MHz晶振,晶振标注为"12.288MHz/12pF",其中12pF为负载电容(CL):
- 负载电容公式:CL = (C15 × C16) / (C15 + C16) + Cstray
- 典型配置:若C15=C16,则C ≈ CL × 2
- 推荐容值:C15和C16使用22pF-27pF电容(常用值为22pF或24pF)
3. 电容选型要求
- 材质:推荐使用NP0/C0G材质陶瓷电容
- 精度:容值精度±5%以内
- 电压等级:16V或50V均可
4. PCB布局要求
- 电容(C15、C16)应尽量靠近MCU的XTAL引脚放置
- 走线长度建议≤5mm,减少寄生电容
- 电容接地端需直接连接到MCU的GND引脚
5. 设计注意事项
- 严格匹配晶振的负载电容,否则会导致频率偏移
- PCB走线会产生1-3pF寄生电容,需在计算时预留余量
- 若使用内部晶振,则无需外部晶振和电容

注意事项:
- 负载电容不匹配会影响时钟精度,可能导致通信异常
- 如遇时钟不稳定问题,可使用示波器测量XTAL OUT/IN波形
- 设计时预留焊盘,便于后期调试优化
CI-73T2串口命令不执行怎么办?¶
问题描述:
使用CI-73T2模块时,部分模块串口命令不执行。例如20块板子中有4块运作不正常,使用同一固件,大部分正常但个别存在问题。
解决方案:
1. 电源纹波检查
电源纹波过大是导致串口通信异常的常见原因:
- 使用示波器测量模块电源纹波
- 建议电源纹波控制在100mV以内
- 检查电源滤波电路是否充足
2. 串口电平转换
串口电平不匹配会导致通信失败:
- 确认主控与模块的串口电平是否一致
- CI-73T2串口电平为3.3V
- 如主控为5V电平,需加装电平转换电路
3. 供电设计检查
共用电源可能导致干扰:
- 避免语音模块与大功率电路(如解码板、LED驱动)共用电源
- 建议使用独立的LDO为语音模块供电
- 检查电源走线是否合理,避免长距离走线
4. 硬件排查步骤
- 替换测试:将有问题的模块更换到正常的板子上验证
- 电源测量:在负载状态下测量电源纹波和稳定性
- 串口波形:使用示波器观察串口信号波形是否正常
- 对比测试:对比正常板和异常板的硬件差异
注意事项:
- 个别模块异常通常是电源或电平转换问题导致
- 大部分正常说明固件本身没有问题
- 需要从根源上解决电源纹波和电平匹配问题
- 建议使用独立的供电回路,避免与其他设备共享电源
CI-73T芯片5V输入端需要加防浪涌电阻吗?¶
问题描述:
CI-73T模组在设计应用电路时,5V电源输入端是否需要增加保护元件防止浪涌冲击。
解决方案:
电源设计要求:
- 必须增加防浪涌电阻:芯片5V输入端需要串联一颗电阻
- 电阻规格:4.7Ω,0805及以上封装
- 保护目的:防止电源浪涌冲击损坏芯片
设计说明:
-
电阻选型要求:
- 阻值:4.7Ω(典型值)
- 封装:0805或更大(1206、1210等)
- 功率:根据工作电流选择,通常1/8W或1/10W即可满足
-
安装位置:
- 电阻应串联在5V电源输入线上
- 尽量靠近模组的5V输入引脚
- 在电阻前端可配合增加滤波电容
-
参考设计:
- 直接按照模组官方原理图原样抄板
- 官方原理图已包含完整的保护电路设计
- 参考文档:《CI-73T电气原理图V1.1》
注意事项:
- 防浪涌电阻是必要元件,不可省略
- 封装过小可能导致电阻在大电流下过热
- 设计时应参考官方原理图,确保保护电路完整
- 电源输入端也可考虑增加TVS管进一步保护
CI-73T功放芯片的引脚如何连接?¶
问题描述:
CI-73T模组使用外部功放或参考模组原理图设计时,功放芯片的引脚如何正确连接。
解决方案:
功放引脚连接要求:
- 功放1脚:需要连接到芯片的PC4引脚
- PC4是功放使能/控制信号引脚
- 该连接对音频输出功能正常工作至关重要
连接说明:
-
参考模组原理图:
- 官方模组原理图已包含完整的功放连接设计
- 直接按照模组原理图原装原样抄板即可
- 参考文档:《CI-73T-V1.1电气原理图.pdf》
-
PC4引脚功能:
- PC4可配置为功放使能控制信号
- 在平台配置中需正确设置功放使能功能
- 硬件连接需与软件配置一致
-
设计建议:
- 如使用模组内置功放,无需额外设计功放电路
- 如需外接功放,PC4可用作功放使能控制
- 确保功放供电电压和功率与喇叭匹配
注意事项:
- 功放电路设计应严格按照官方原理图
- PC4连接错误可能导致无声音输出
- 参考官方设计可避免大部分硬件设计问题
- 如需外接大功率功放,建议使用独立功放模块