US513U61 语音调优 FAQ¶
US513U61芯片误唤醒率过高如何解决?¶
问题描述:
US513U61芯片在设置为中等唤醒灵敏度时,仍出现较高的误唤醒率,尤其是在会议等嘈杂环境中,即使未说出唤醒词也会被触发。
解决方案:
硬件优化方案:
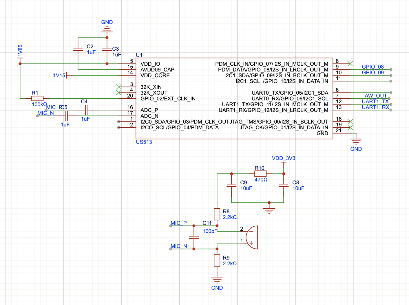
- 改用差分麦克风接法替代单端接法,提高抗干扰能力
- 优化麦克风布局,避免长走线,远离干扰源
- 确保麦克风供电使用3.3V,通过电流源电路提供稳定偏置
- 添加必要的滤波电容:差分共模电容100pF,电源滤波电容
- 使用470Ω电阻构成RC滤波器,减少VBIAS电源纹波
软件配置优化:
- 调低命令词灵敏度阈值(在平台"优化配置"中设置)
- 缩短超时退出时间至10秒,减少误识别窗口
- 减少词条数量,US513U61作为低功耗芯片建议设置最少的必要词条
- 避免使用叠词作为唤醒词,选择日常不常用的词汇
注意事项:
- 单端接法可能导致正负波不对称,在空间受限时建议优先考虑PCB布局优化
- US513U61是低功耗芯片,语音识别能力和抗噪能力相对较弱
- 唤醒状态下的时间越短,越不容易误识别
- 差分接法需要两根信号线并排走线,注意阻抗匹配




US513U61的IO口供电电压改为1.8V时,麦克风供电是否需要调整?¶
问题描述:
当将US513U61芯片的IO口供电电压从3.3V改为1.8V时,不确定麦克风(MIC)的供电电压和相关电路参数是否需要相应调整。
解决方案:
- 麦克风供电电压应保持3.3V,不受VDD_IO电压影响
- MIC的ADC_P和ADC_N引脚由模拟电源供电,与VDD_IO无关
- 咪头的工作电压应按照规格书要求(如2V),通过电流源电路降压实现
- IO上拉电阻需要调整到新电压(1.8V)
注意事项:
- 咪头供电电压过低会严重影响灵敏度和信噪比
- 3.3V电源经过电流源电路,当咪头电流在500uA时,落在咪头两端的电压约2V
- VDD_IO仅控制数字IO口的通讯电平
- GPIO_02引脚(外部晶振选择)也需要接到1.8V



US513U61芯片的VDD_CORE供电电压应该如何配置?¶
问题描述:
手册中关于VDD_CORE供电电压存在冲突描述,管脚描述显示0.9-3.3V,电气特性显示1.1-1.2V,需要明确正确配置方法。
解决方案:
- 使用内部LDO时:外部可给VDD_CORE引脚供电到3.3V,内部降压至1.1-1.2V
- 使用外部LDO时:外部直接供给1.1-1.2V,电流可达5mA左右,CPU可运行在50MHz
- 内部LDO电流较小(<3mA),CPU频率限制在16MHz
注意事项:
- 现有算法功耗大于3mA,建议使用外部LDO供电方案
- 如果仅需唤醒功能(功耗<3mA),可考虑使用内部LDO简化设计
- 内部LDO方案会限制CPU性能,仅适合简单应用场景
如何实现单个词直接执行命令功能?¶
问题描述:
希望直接通过一个词执行命令,而不是先说唤醒词再说命令词,但对误唤醒有较高要求。
解决方案:
- 使用命令词替代唤醒词,将需要执行的词设置为命令词
- 在平台配置中删除唤醒词,实现免唤醒模式
- 通过"允许语音识别"选项保持常时唤醒状态
注意事项:
- 单个词直接执行会增加误唤醒率,需要权衡使用
- 建议选择日常对话中不常用的词汇
- 穿戴设备等对误唤醒敏感的应用需要特别考虑用户体验
- 可以通过调整灵敏度阈值来平衡唤醒率和误唤醒率
US513芯片的误识别率是多少?¶
问题描述:
需要了解US513芯片标称的误识别率指标,以及是否可以通过训练唤醒词来降低误唤醒。
解决方案:
- US513系列芯片在理想环境下的误唤醒率约为24小时/次
- 可通过调整唤醒阈值和优化唤醒词设置来减少误唤醒
- 特定训练需要100K以上的量级,成本较高
注意事项:
- 训练不能完全杜绝误识别,只能降低概率
- 实际误唤醒率受环境影响较大
- 叠词类唤醒词(如"小千小千")相对容易误识别
- 建议选择发音独特、不易混淆的唤醒词
如何在平台配置唤醒词、命令词并生成SDK?¶
问题描述:
需要了解如何在智能公元平台配置语音指令,并获取包含源代码的SDK进行二次开发。
解决方案:
- 在平台中配置唤醒词、命令词和回复语
- 发布版本生成成功后,下载SDK包
- SDK包含语音部分的源代码,可修改后重新编译
注意事项:
- 平台生成的SDK仅包含语音功能,增强控制功能不完整
- 官方仅提供基础函数列表文档,没有更详细的开发教程
- 需要自行实现具体的业务逻辑控制代码
US513U61芯片唤醒后多久进入休眠?可以配置吗?¶
问题描述:
需要了解芯片在唤醒状态下的持续时间,以及是否可以主动配置进入休眠的时间。
解决方案:
- 休眠时间取决于外部环境状态,非固定时间
- 安静环境下约10秒进入待机状态
- 嘈杂环境可能一直保持唤醒状态
注意事项:
- 唤醒状态下功耗约3mA以上,休眠状态约1mA
- 无法通过算法主动强制进入休眠
- 可通过缩短超时退出时间减少唤醒持续时间
- 实际休眠时间受环境噪声影响较大