CI-73T 语音调优 FAQ¶
本页用于整理 CI-73T 相关的语音调优问题。
CI-73T的多音字播报如何控制读音?¶
问题描述:
CI-73T2模块在播报多音字时无法自动判断正确读音,例如"调节"被错误地读作"diaojie",需要了解如何控制多音字的播报读音。
解决方案:
1. 多音字控制方法
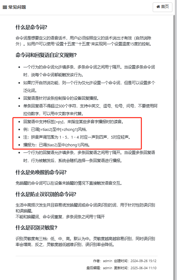
使用支持标签功能指定多音字的正确读音:
- 在回复语中使用
[=py]标签 - 后面跟拼音和声调数字
- 可以精确控制每个字的读音
2. 配置示例

3. 使用说明
-
[=tiao2]至[=zhong1]风档:
- "调"读作 "tiao2"(二声)
- "节"读作 "zhong1"(一声)
- "风档"正常读音
-
已调[=yi2]定:
- "已"读作 "yi2"(三声)
- "调"读作 "tiao2"(二声)
- "定"正常读音
4. 声调数字对应
- 一声:[=zhong1], [=ma1], [=hua1] 等
- 二声:[=tiao2], [=yi2], [=bai2] 等
- 三声:[=yi3], [=qian3] 等
- 四声:[=zhi4], [=si4] 等
5. 应用场景
- 专有名词:公司名、地名等
- 成语、俗语:确保读音准确
- 技术术语:保证专业性
- 人名、姓氏:正确标注姓氏读音
注意事项:
- 标签仅用于控制当前字的读音
- 不影响前后字的自动读音判断
- 建议在关键多音字处使用标签控制
- 配置完成后需要重新生成和烧录固件
CI-73T1是否支持语音打断功能?¶
问题描述:
需要确认CI-73T1芯片是否支持通过语音指令打断正在播放的语音或自定义音频。
解决方案:
功能支持情况:
- CI-73T系列芯片不支持AEC(声学回声消除)功能
- 无法使用语音指令打断正在播放的音频
- 不支持语音打断自定义音频播放
替代方案:
-
使用支持AEC的型号
- CI-96Z支持AEC打断功能
- SU-32T/SU-63T支持语音打断
- 可根据需求选择合适型号
-
软件逻辑优化
- 设置播报完成标志位
- 在播报期间忽略新的语音指令
- 播报完成后恢复正常识别
注意事项:
- CI-73T1硬件不支持AEC功能
- 语音打断需要特定硬件支持
- 选型时需确认是否需要打断功能
- 不支持AEC的型号无法通过固件升级获得此功能
如何在CI-73T上实现延时控制功能?¶
问题描述:
需要实现语音指令控制的延时功能,例如在收到"启动第一路"指令后,延迟5秒再启动第二路。
解决方案:
功能实现思路:
使用定时器超时回调功能,实现精确的延时控制。
1. 硬件连接参考

2. 配置步骤
步骤1:设置GPIO控制
- 配置第一路和第二路的GPIO输出
- 设置输出电平(高电平/低电平)
- 确认GPIO引脚分配正确
步骤2:创建定时器
- 进入定时器配置界面
- 创建两个定时器(clock1和clock2)
- 设置定时器名称便于识别

步骤3:配置延时逻辑
-
触发条件设置
- 语音指令:"启动第一路"
- 立即执行:设置第一路GPIO为高电平
- 延时执行:启动定时器,5秒后执行动作
-
定时器回调设置
- 定时器超时后执行
- 设置第二路GPIO为高电平
- 完成延时控制功能
配置要点:
-
定时器设置
- 定时时长:5000ms(5秒)
- 触发次数:单次或循环
- 精度要求:±100ms
-
状态管理
- 第一路启动后开始计时
- 计时期间可执行其他操作
- 第二路启动后完成控制
-
错误处理
- 定时器异常时的复位机制
- 多次指令的防重复处理
- 异常情况的日志记录
应用场景扩展:
-
多路延时控制
- 可配置多级延时
- 每路独立延时设置
- 支持延时序列编排
-
条件延时
- 根据不同指令设置不同延时
- 支持可变延时参数
- 动态调整延时时间
注意事项:
- 定时器精度取决于系统时钟
- 延时期间模块保持正常工作
- 建议测试验证实际延时时间
- 复杂延时逻辑可能需要多次调试
CI-73T2模块长时间未使用后无法唤醒怎么办?¶
问题描述:
CI-73T2模块在长时间未使用(超过12小时)后无法被语音唤醒,但无线控制功能正常,重新断电后才能恢复语音功能。
解决方案:
问题排查步骤:
-
确认问题现象:
- 模块放置超过12小时后无法唤醒
- 无线控制功能正常,说明供电正常
- 重新断电后语音功能恢复
-
日志分析:
- 使用CI-73T2的B5、B6引脚查看日志
- 将端口改为烧录端口,连接串口查看日志
- 确认模块是否识别到唤醒词
-
问题定位:
- 确认是模块死机(完全不识别)
- 还是识别到命令但不执行控制
- 通过日志输出判断具体状态
临时解决方案:
-
日志开启方法:
- 在固件升级工具中开启日志功能
- 通过B5、B6引脚连接串口查看实时日志
- 记录正常工作和故障状态下的日志差异

固件升级工具中的日志输出开关
-
对比测试验证:
- 准备两块模块进行对比测试
- 一块单独供电,一块放板上供电
- 观察是否是硬件供电问题导致
深入分析方法:
-
硬件因素排查:
- 检查模块供电是否稳定
- 确认电源纹波在允许范围内
- 验证周边电路是否存在干扰
-
固件异常处理:
- 如确认是固件问题,可将故障模块寄回分析
- 记录完整的故障现象和触发条件
- 保留故障模块用于技术分析
预防措施:
-
供电设计优化:
- 使用稳定的LDO供电
- 增加滤波电容,减少电源波动
- 避免与大功率电路共享电源
-
定期维护机制:
- 考虑增加定期重启机制
- 通过MCU定时检测模块状态
- 发现异常时自动重启模块
注意事项:
- 该问题可能是个别模块的硬件特性
- 需要收集更多同类模块的使用情况
- 如频繁出现,建议联系厂家进行深入分析
- 保留完整的测试日志有助于问题定位
自然说功能灵敏度不足怎么办?如何优化指令词配置?¶
问题描述:
在使用自然说功能时,发现"倒计时"、"倒计数"、"自由跳"等指令的识别灵敏度不高,需要了解优化方法。
解决方案:
自然说功能特点:
-
功能优势:
- 一个命令词可支持多种表达方式
- 支持前缀词变化,如"请"、"帮我"、"给我"等
- 一个自然说词条可泛化20多个变体
- 相比固定词条,大幅减少词条占用
-
灵敏度问题:
- 自然说功能的灵敏度相对固定词条略低
- 复杂的语音表达可能导致识别率下降
- 需要合理配置命令词模板数量
优化建议:
-
精简命令词数量:
- 每个核心功能建议配置3-4个自然说模板
- 避免过多的变体导致识别混乱
- 优先使用最常用的表达方式
-
模板配置示例:
对于"爸爸倒计时"功能,可配置:
- "爸爸倒计时开始"
- "请开始爸爸的倒计时"
- "爸爸倒计时"
- "开始爸爸倒计时"
-
分类管理策略:
- 将相似功能的命令词归为一类
- 使用相同的触发协议
- 减少协议数量,降低复杂度
不同型号的词条容量对比:
| 型号 | 支持词条数 | 适用场景 |
|---|---|---|
| CI-73T1 | 100条 | 小型项目,指令简单 |
| CI-03T | 300条 | 中型项目,功能丰富 |
| CI-73T2/CI-76Z2 | 500条 | 大型项目,指令复杂 |

注意事项:
- 自然说功能虽能减少词条数量,但仍需合理规划
- 过多的自然说模板会影响整体识别率
- 建议先测试核心功能,再逐步扩展
- 如词条数量不足,可考虑升级到更高容量的型号
如何调整CI-73T2的唤醒阈值以优化高噪声环境下的唤醒性能?¶
问题描述:
在高噪声环境下,CI-73T2模块的默认唤醒阈值(0.2)可能导致过于灵敏,出现误唤醒。需要调整唤醒阈值以提高抗干扰能力。
解决方案:
1. 唤醒阈值配置方法
通过智能公元平台的个性化音频配置界面进行调整:
- 进入"唤醒"设置页面
- 找到"唤醒阈值"选项
- 根据环境噪声情况选择合适的阈值
2. 阈值选择建议
| 阈值设置 | 适用场景 | 效果说明 |
|---|---|---|
| 0.1(最低) | 非常安静的环境 | 最灵敏,容易误唤醒 |
| 0.2(默认) | 一般室内环境 | 平衡灵敏度和抗干扰 |
| 0.3-0.5 | 中等噪声环境 | 减少误唤醒,保持较好响应 |
| 0.8(最高) | 高噪声环境 | 最强抗干扰,可能降低唤醒率 |

3. 调优建议
- 逐步调整:从默认值开始,逐步提高阈值直到达到满意效果
- 现场测试:在实际使用环境下测试不同阈值的效果
- 平衡考虑:阈值过高可能导致正常唤醒困难
注意事项:
- 噪声较大时,建议将阈值设置在0.5-0.8之间
- 每次调整后需要重新生成和烧录固件
- 不同麦克风的安装位置可能影响最佳阈值设置
CI-73T1模块声音发闷、不明亮如何优化?¶
问题描述:
从SU-03T更换到CI-73T1模块后,语音合成声音效果变差,表现为发闷、混浊、不明亮,影响用户体验。
解决方案:
1. 发音人选择优化
不同发音人的音质差异较大,建议尝试以下选项:
- 推荐发音人:小英-高兴、橙子、小美
- 避免使用:默认发音人(可能导致声音发闷)
- 测试方法:在线生成固件前先试听效果
2. 音频参数调节
通过调整以下参数改善音质:
- 音量:适当提高至80-90%
- 语速:调整为0.9-1.0倍速
- 亮度:提高至60-70%(关键参数)
- 音调:微调至合适范围
3. 硬件连接检查
确认音频硬件连接正确:
4. 与SU-03T的差异说明
CI-73T1与SU-03T在音频方面的区别:
- ** codec芯片**:CI-73T1使用不同的音频解码芯片
- 默认音调:CI-73T1默认音调偏低
- 音色特点:CI-73T1偏向沉稳风格
- 调节范围:CI-73T1参数调节更灵活
5. 优化建议
获得最佳音质的步骤:
- 选择合适发音人:优先试听"小英-高兴"
- 调整亮度参数:这是影响声音明亮度的关键
- 微调其他参数:根据实际听感调整
- 实际环境测试:在目标环境中验证效果
注意事项:
- 不同批次的模块可能存在细微差异
- 喇叭质量对最终音质影响很大
- 建议使用原装或推荐规格的喇叭
- 如仍不满意,可考虑更换为SU-03T或更高型号
CI-73T在电机噪音环境下能否稳定工作?¶
问题描述:
需要了解CI-73T芯片在存在电机噪音的环境下是否能够稳定实现语音控制功能,以及是否适合集成到现有产品板上。
解决方案:
安静环境表现:
- CI-73T在单纯安静环境下没有问题
- 语音识别功能正常稳定
- 适合安静环境的应用场景
噪音环境考虑:
1. 噪声影响评估
- 电机噪音对麦克风的影响较大
- 麦克风离噪音源近,影响更明显
- 物理噪音比人耳感知更强烈
2. 测试建议
- 购买模块进行实际测试
- 在真实噪音环境下验证效果
- 评估是否满足项目需求
3. 固件复杂度关联
- 噪声环境下的识别还与固件复杂程度相关
- 简单固件可能适应性更好
- 复杂功能可能增加识别难度
4. 集成考虑
- 可集成到产品板上使用
- 价格敏感,量大的项目有成本优势
- 需要预留足够的麦克风避噪空间
注意事项:
- 不敢对噪音环境下的效果打包票
- 电机噪音是主要干扰源
- 建议先小批量测试验证
- 如效果不佳,考虑增加物理隔噪措施
CI-73T1唤醒后一段时间内无法识别命令怎么办?¶
问题描述:
使用唤醒词唤醒CI-73T1后,一段时间内无法识别语音命令,串口没有输出。
解决方案:
1. 现象分析
- 唤醒成功后进入识别窗口期
- 窗口期内应能正常识别命令
- 串口无输出表明识别未触发
2. 可能原因
- 麦克风输入配置问题
- 识别阈值设置过高
- 唤醒后未正确进入识别状态
3. 调试建议
- 检查唤醒词配置是否正确
- 验证命令词是否在有效范围内
- 使用串口助手观察实际状态
注意事项:
- 唤醒后的识别窗口有时间限制
- 建议在唤醒后及时发出命令
- 如问题持续,需要检查硬件连接
- 可联系厂家提供详细日志
如何设置CI-73T1的二次唤醒阈值?¶
问题描述:
需要了解CI-73T1芯片二次唤醒阈值的设置方法和相关配置。
解决方案:
1. 二次唤醒功能说明
- CI-73T1支持二次唤醒功能
- 可在平台中设置唤醒阈值
- 用于避免误触发和提高识别精度
2. 配置方法
- 进入平台的语音识别配置
- 找到唤醒相关设置选项
- 调整唤醒阈值参数
3. 参数建议
- 阈值不宜过高,避免无法唤醒
- 阈值不宜过低,防止误唤醒
- 根据实际环境调整参数
注意事项:
- 二次唤醒阈值需要实际测试验证
- 不同环境可能需要不同阈值设置
- 建议从默认值开始微调
- 保留配置备份以便恢复
CI-73T1模块是否支持英文唤醒词和标点符号?¶
问题描述:
在设置唤醒词时,使用英文和标点符号(如"HI.小瑞")遇到限制,需要了解支持的语言和字符要求。
解决方案:
唤醒词支持范围:
- 不支持英文唤醒词
- 不支持标点符号
- 仅支持中文唤醒词
替代方案:
-
使用纯中文唤醒词
- 将"HI.小瑞"改为"嗨,小瑞"或"你好小瑞"
- 去除所有标点符号
- 使用2-4个字的中文词语
-
识别效率说明
- 使用含英文的唤醒词可能影响识别效率
- 纯中文唤醒词识别效果更稳定
- 建议实际测试验证识别效果
关于单机版软件:
目前配置工具基于网页版提供服务,暂无独立的电脑客户端软件。所有配置操作需通过智能公元平台(smartpi.cn)进行。
注意事项:
- 唤醒词设置需符合中文语言规范
- 避免使用特殊字符和标点符号
- 配置完成后需要重新生成和烧录固件
免唤醒命令词数量可以增加吗?¶
问题描述:
语音模块配置免唤醒命令词时,系统提示总数不能超过10条,需要了解是否可以增加到20条。
解决方案:
1. 了解限制原因
- 免唤醒命令词的数量限制由模块硬件和固件决定
- 不同型号支持的数量上限不同
- 限制是为了保证识别准确性和响应速度
2. 各型号支持情况
- SU-03T、SU-10A等基础型号:最多支持10条
- CI-73T2等高端型号:可支持20条免唤醒命令词
- 具体限制需查看对应型号的技术规格
3. 突破限制的方法
- 更换支持更多命令词的模块型号
- 使用分级触发机制(将命令分组)
- 优化命令词设计,减少条目需求
4. 替代方案
- 使用多级唤醒机制(唤醒词+子命令)
- 通过串口发送指令扩展命令数量
- 重新设计交互逻辑,用更少的命令实现功能
注意事项:
- 免唤醒命令词越多,识别准确率可能下降
- 建议优先使用最核心的命令作为免唤醒
- 可通过变量和条件判断实现复杂功能
- 选型时根据实际需求选择合适型号
CI-73T1麦克风拾音距离缩短且识别不灵敏怎么办?¶
问题描述:
使用CI-73T1模块时,麦克风拾音距离明显缩短(仅1-2米),识别不够灵敏,只有特定唤醒词能被识别,同时麦克风线被延长至4.5米。
解决方案:
问题分析:
-
麦克风线长影响
- 麦克风线延长至4.5米会严重影响信号质量
- 线缆过长会导致信号衰减和噪声增加
- 这是造成识别距离缩短的主要原因
-
识别不灵敏原因
- 部分唤醒词(如"花儿为我而开")可以识别,说明模块功能正常
- 其他命令词无法识别可能与信噪比下降有关
- 免唤醒命令词对信号质量要求更高
解决方法:
-
缩短麦克风线缆
- 将麦克风线缩短至推荐长度(建议不超过1米)
- 避免不必要的延长,保持信号完整性
- 如必须延长,使用带屏蔽的麦克风线
-
更换合适麦克风
- 使用54dB灵敏度的麦克风替代52dB麦克风
- 确保麦克风信噪比达到70dB或更高
- 选择匹配模块输入阻抗的麦克风型号
-
优化固件配置
- 重新生成固件,确保所有命令词正确配置
- 验证免唤醒设置是否生效
- 调整识别阈值以适应实际环境
注意事项:
- 麦克风线长强烈影响识别效果,应尽量避免超过2米
- 更换麦克风时注意极性正确,必要时需添加耦合电容
- 如必须使用长线缆,建议在麦克风端加前置放大器
- 批量生产前建议充分测试验证方案可行性
CI-73T1模块识别灵敏度不如其他模块怎么办?¶
问题描述:
使用CI-73T1模块时,感觉麦克风识别灵敏度没有之前使用的其他模块高,识别效果不如预期。
解决方案:
问题分析:
-
模块差异因素
- 不同型号模块的麦克风配置可能不同(单麦/双麦)
- 不同芯片的音频前端处理算法存在差异
- 硬件设计和电路布局也会影响识别效果
-
灵敏度差异可能原因
- CI-73T1为单麦克风版本,相比双麦克风模块抗噪能力较弱
- 使用环境噪声较大时,单麦克风识别效果会更明显下降
- 麦克风选型或电路设计可能与之前模块不同
优化建议:
-
确认硬件配置
- 检查麦克风型号和灵敏度参数是否与之前一致
- 确认麦克风电路连接正确,极性未接反
- 验证麦克风偏置电压是否在正常范围
-
调整固件参数
- 在平台中调整识别灵敏度至"高"
- 适当降低唤醒阈值以提高唤醒率
- 选择合适的应用场景模型
-
硬件优化
- 使用更高灵敏度的麦克风(推荐-32dB至-25dB范围)
- 优化麦克风开孔位置和大小
- 增加麦克风与喇叭之间的声学隔离
-
电源质量检查
- 检查模块电源纹波,建议控制在5%以下
- 电源纹波过大会严重影响麦克风识别效果
- 选用更大的语音模型可改善识别效果
-
环境改善
- 减少背景噪声干扰
- 调整用户与麦克风的距离(建议30-50cm)
- 确保麦克风孔未被遮挡
选型参考:
如对识别灵敏度要求较高,可考虑: - CI-03T2:双麦克风版本,降噪效果更好 - SU-32T:双麦克风阵列,高噪声环境识别率更高 - CI-73T2:与CI-73T1接口兼容,Flash容量更大
注意事项:
- 识别效果受多种因素影响,需综合评估硬件、固件和环境
- 建议使用官方推荐的麦克风型号和电路设计
- 更换模块型号时,需重新评估整体方案兼容性
CI-73T1是否支持声纹识别功能?¶
问题描述:
设备在识别到特定用户(如张三)后,其他用户无法成功唤醒设备,只有该特定用户能唤醒,询问是否存在记忆功能及问题原因。
解决方案:
功能说明:
-
CI-73T1不支持声纹识别
- CI-73T系列模块不具备声纹识别功能
- 不支持根据不同用户声音进行差异化处理
- 不存在针对特定用户的记忆功能
-
识别差异的可能原因
- 发音标准性:特定用户发音更标准,符合训练样本
- 音量和距离:不同用户说话音量或与麦克风距离不同
- 环境因素:识别时的背景噪声可能影响结果
问题分析与建议:
-
普通话标准化
- 确保所有用户使用标准普通话
- 避免地方口音影响识别
- 统一唤醒词的发音方式
-
使用环境优化
- 保持相同的说话距离
- 控制说话音量在合适范围
- 减少背景噪声干扰
-
提高识别成功率的方法
- 多个用户都进行标准发音训练
- 选择识别率较高的通用唤醒词
- 调整麦克风位置获得最佳收音效果
注意事项:
- CI-73T1对所有用户一视同仁,无特殊偏好
- 如需声纹识别功能,需选择支持该功能的其他型号
- 识别差异通常由发音或环境因素导致,非模块问题
- 建议让识别困难的用户调整发音或使用位置
连续语音播报为什么会自动中断?¶
问题描述:
在使用CI-73T2芯片进行连续语音播报时,播报在第三条(或3.5条)后自动中断,无法完成全部播报内容。
解决方案:
1. 播报限制确认
连续播报存在系统限制:
- 单次连续播报有数量限制
- 通常在3-4条语音后自动中断
- 这是系统保护机制,避免过长时间占用
2. 优化配置方法
通过系统设置优化播报:
- 在"优化配置"中开启"自动使能功放"选项
- 该选项位于系统设置的最下方
- 可改善播报连续性和稳定性
3. 分段播报策略
如果需要播报多条内容:
- 将长内容分成多个段落
- 使用定时器触发后续播报
- 每个段落控制在3条以内
4. 替代方案
优化播报逻辑:
- 合并相关内容为一条长语音
- 减少播报频率,增加信息密度
- 使用变量控制播报顺序
注意事项:
- CI-73T2的连续播报限制是系统特性
- 开启功放自动使能可能改善但无法完全解决
- 建议在设计阶段考虑播报长度限制
- 测试所有播报场景确保功能正常
如何配置多条件语音播报?¶
问题描述:
在CI-73T2模块中配置基于多个变量的语音播报时,遇到"打断播报"功能导致播报不完整,且无法实现多条件的"或"逻辑判断的问题。
解决方案:
1. 打断播报功能理解
- "打断播报"是新增功能,用于控制播报行为
- 启用后可能影响连续播报的完整性
- 该功能与AEC(回声消除)功能独立
2. 多条件"或"逻辑实现
由于平台不支持直接的"或"逻辑:
-
方法一:独立配置
- 每个变量状态创建独立播报规则
- 变量1为1时播报"A单元开"
- 变量1为0时播报"A单元关"
- 依此类推处理其他变量
-
方法二:使用拼接播报
- 将多个播报内容拼接为一个长语音
- 在"添加控制"中添加多个语音条目
- 注意拼接后的总时长限制
3. 配置优化建议
- 关闭"打断播报"功能以确保播报完整
- 使用定时器控制播报间隔
- 避免同时触发过多播报任务
4. 替代方案
如果配置过于复杂:
- 考虑使用CI-03T系列替代(无此限制)
- 通过外部逻辑处理条件判断
- 简化播报内容,减少配置复杂度
注意事项:
- CI-73T2的连续播报限制约10秒
- 多条件配置会增加规则复杂度
- 建议在设计阶段优化播报逻辑
- 保留配置文档便于后续维护
长时间播报导致队列溢出怎么办?¶
问题描述:
CI-73T2模块在进行长语音播报或拼接多条语音内容时,可能导致内部播报队列溢出,影响播报功能正常使用。
解决方案:
1. 队列溢出原因
- 长时间播报占用过多内存资源
- 拼接多条语音内容超出队列容量
- CI-73T2内存资源较为紧张
- 这是系统架构限制,不是配置错误
2. 规避方法
通过分段播报避免队列溢出:
-
方法一:分段播报
- 将长内容分成多个短段落
- 使用定时器控制播报间隔
- 每段控制在10秒以内
-
方法二:延迟触发
- 完成前一段播报后再触发下一段
- 利用变量状态管理播报进度
- 避免同时发送过多播报指令
3. 优化建议
设计播报内容时的考虑:
- 单条播报控制在10秒内
- 避免过度拼接语音内容
- 使用简洁明了的播报文案
- 合理规划播报顺序和逻辑
4. 替代方案
如果必须长时间播报:
- 考虑使用CI-03T系列(内存更大)
- 通过外部存储和分段播放实现
- 减少同时进行的其他操作
注意事项:
- 队列溢出是硬件限制,无法通过配置解决
- 平台更新可能改善但需要评估内存影响
- 建议在设计阶段考虑播报时长限制
- 保留足够的系统资源避免功能异常
声源定位角度输出精度是多少?¶
问题描述:
需要了解声源定位0-180度范围内的输出档位数量和角度步进精度,以及无需声源定位时的模块选型。
解决方案:
角度输出参数:
- 输出范围:0-180度
- 档位数量:具体档位数需查阅芯片规格书
- 步进精度:角度输出的最小变化单位
- 输出格式:数值形式(如0-180对应实际角度)
无需声源定位的选型:
推荐型号:
- CI-73T1:单麦克风,100条命令词,1M Flash
- CI-73T2:单麦克风,300条命令词,2M Flash
- 成本考虑:单麦方案成本更低
选型对比:
| 特性 | CI-03T双麦 | CI-73T系列 |
|---|---|---|
| 声源定位 | ✓ | ✗ |
| 麦克风数量 | 双麦 | 单麦 |
| 命令词数量 | 300条 | 100-300条 |
| 成本 | 较高 | 较低 |
| 适用场景 | 需要定位 | 仅需识别 |
使用建议:
-
仅需识别功能
- 选择CI-73T1(100条命令词)
- 成本最低,满足基本需求
- 后期可升级到CI-73T2
-
需要声源定位
- 必须选择CI-03T双麦版本
- 提供0-180度角度信息
- 适合定向交互应用
注意事项:
- 声源定位会增加模块成本
- 角度精度需参考具体型号规格书
- 单麦模块识别效果与双麦基本一致
- 根据实际需求选择合适方案