SU-32T 硬件设计 FAQ¶
本页用于整理 SU-32T 相关的硬件设计问题。
SU-32T芯片的中间热焊盘如何处理接地?¶
问题描述:
SU-32T芯片底部有一个6.3mm×6.8mm的中间热焊盘,需要确认该焊盘是否必须接地,以及在PCB设计中如何正确处理。
问题分析:
- 热焊盘功能:主要用于芯片散热,长时间工作时必须有效接地
- 尺寸规格:6.3mm × 6.8mm的散热焊盘
- 接地必要性:技术规格明确标注"运用时需接地"
- 散热重要性:不接地会导致长时间工作出现问题
解决方案:
PCB设计处理方法:
-
散热孔设计:
- 在PCB对应位置设计散热孔阵列
- 散热孔建议数量:4-9个(根据功率密度确定)
- 散热孔径:0.3mm-0.5mm
- 散热孔间距:1.0mm-1.5mm网格排列
-
铜箔处理:
- 对应位置直接开窗处理
- 开窗尺寸:略大于芯片热焊盘(建议大0.5mm每边)
- 铜箔连接:通过散热孔连接到内层和底层铜箔
- 铜箔面积:尽可能大面积以增强散热效果
-
焊接方式选择:
方案一:完全焊接
- 热焊盘上锡,与PCB完全焊接
- 散热效果最佳,可靠性高
- 适合大批量生产
方案二:开窗不上锡
- 仅散热孔连接,热焊盘不上锡
- 便于返修和更换
- 散热效果略低于完全焊接
-
接地连接:
- 散热孔必须连接到地平面
- 多层板:通过内层地平面连接
- 双层板:通过底层地平面连接
- 确保低阻抗接地路径
设计规范:
-
热阻控制:
- 芯片结到环境的热阻控制在合理范围
- 根据实际功耗计算所需散热面积
- 考虑最坏工作环境温度
-
制造工艺:
- 推荐使用HASL或ENIG表面处理
- 确保焊盘可焊性良好
- 控制焊接温度和时间,避免热损伤
-
布局考虑:
- 避免在散热区域内布置敏感元件
- 预留足够的散热空间
- 考虑空气流动方向
验证方法:
-
热成像测试:
- 满负荷工作条件下测试芯片温度
- 确认结温不超过规格上限
- 验证散热设计有效性
-
长期可靠性测试:
- 高温长时间工作测试
- 验证散热系统稳定性
- 确保无热应力导致的故障
注意事项:
- 热焊盘必须可靠接地,不能悬空
- 散热孔设计要兼顾散热和机械强度
- 焊接温度过高可能损坏芯片
- 返修时需要特别注意热焊盘的处理
- 建议进行热仿真验证设计合理性
常见问题:
-
Q:可以省略热焊盘的接地吗? A:不可以,必须接地,否则长时间工作会出问题
-
Q:散热孔数量多少合适? A:根据芯片功耗和散热要求,一般4-9个散热孔
-
Q:热焊盘可以不上锡吗? A:可以开窗不上锡,但散热孔必须良好接地
-
Q:返修时如何处理热焊盘? A:需要专业工具和经验,建议使用热风枪均匀加热
SU-32T 是否支持 24V 供电?¶
问题描述:
需要确认 SU-32T 模块是否支持 24V 供电,以及如何实现更高电压的供电方案。
解决方案:
SU-32T 模块不支持 24V 直接供电,模块的工作电压参数如下:
- 供电电压范围:4.5V - 5.5V(推荐 5V)
- 内部 LDO 输出:3.3V
- 外部负载能力:不超过 150mA
24V 供电方案:
如果需要在 24V 系统中使用 SU-32T,必须通过外部稳压电路将电压降至 5V:
- 使用 DC-DC 降压模块:将 24V 降至 5V
- 添加 LDO 稳压器:进一步稳定至 5V 输入
- 确保电源纹波:小于 100mV,保证语音识别效果

SU-32T的供电电压要求是多少?¶
问题描述:
需要确认SU-32T模块的实际供电电压要求,文档中存在3.3V和4.5V-5.5V两种不同的表述。
解决方案:
正确的供电电压参数:
- 供电电压范围:4.5V - 5.5V(推荐5V)
- 内部LDO输出:3.3V(给内部芯片供电)
- 外部负载能力:不超过150mA
参数说明:
-
模块输入电压:4.5V-5.5V
- 这是给SU-32T模块供电的外部电源电压
- 必须提供稳定的5V电源以保证正常工作
- 电压低于4.5V可能导致模块工作异常
-
内部工作电压:3.3V
- 模块内部通过LDO将5V降压至3.3V
- 3.3V是内部芯片的实际工作电压
- 对外提供的3.3V最大负载150mA
文档更正说明:
快速规格表中标注的"供电电压 3.3V"是指内部工作电压,而非外部输入电压。实际使用时必须提供4.5V-5.5V的外部电源。
注意事项:
- 严禁直接使用3.3V为模块供电
- 供电电压超过5.5V可能损坏模块
- 建议使用稳定的5V电源适配器
- 电源纹波建议控制在100mV以内
SU-32T模块的喇叭正负极如何确认?¶
问题描述:
需要确认SU-32T模块喇叭输出接口的正负极标识,确保正确连接扬声器。
解决方案:
SU-32T模块的喇叭接口标识如下:
- SPK+(RP):正极,连接扬声器的正极
- SPK-(RN):负极,连接扬声器的负极
连接要点:
-
极性确认:
- RP代表正极(Positive)
- RN代表负极(Negative)
- 连接时注意不要接反
-
扬声器规格:
- 推荐使用8Ω、2W的扬声器
- 确保功率和阻抗匹配
- 避免使用功率过大的扬声器
-
接线注意事项:
- 确保连接牢固,避免接触不良
- 使用合适的线材,减少信号损耗
- 注意焊接质量,避免虚焊
技术说明:
- SU-32T内置2.4W单声道AB类功放
- 输出功率可满足大多数小型扬声器需求
- 模块支持音频差分输出,提供更好的音质
注意事项:
- 虽然扬声器接反一般不会损坏器件,但会影响音质
- 如发现声音异常、音量小等情况,检查极性是否正确
- 在正式使用前建议先进行简单测试验证
SU-32T的GPIO5-GPIO15引脚输入触发异常问题¶
问题描述:
使用SU-32T模块时,GPIO5至GPIO15引脚配置为输入模式时无法正常触发,而GPIO16及以上引脚(GPIO16、GPIO17、GPIO18等)可以正常工作。测量引脚电平变化正常,但模块无法响应触发信号。
解决方案:
-
临时解决方案:
- 使用GPIO16及以上的可用引脚作为输入触发
- 经测试可用的引脚包括:GPIO16、GPIO17、GPIO18、GPIO19、GPIO20、GPIO21、GPIO22、GPIO23、GPIO26、GPIO27、GPIO29
- 这些引脚数量充足,可满足大多数应用需求
-
问题定位:
- 该问题由底层寄存器配置引起,属于GPIO5-15对应的低16位寄存器配置异常
- 需要等待底层固件更新解决此问题
注意事项:
- 在设计硬件时,优先考虑使用GPIO16及以上的引脚作为输入
- 该问题不影响GPIO5-15的输出功能,仅输入触发受影响
- 如必须使用GPIO5-15作为输入,需等待官方发布修复后的固件版本
- 平台输入选项说明:智能公元平台已对有问题的 IO 口封住输入选项,在配置界面无法选择输入模式;没有问题的 IO 口(如 GPIO16 及以上)仍保留输入选项
SU-32T模块的扬声器应如何连接?串口通信可以共用吗?¶
问题描述:
在使用SU-32T语音模块时,需要确认扬声器(SPK+/-)的正确接线位置,以及与单片机的串口通信是否可以共用。
解决方案:
扬声器连接:
- SPK+和SPK-是模块的音频输出接口
- 直接连接到扬声器正负极即可
- 推荐使用8Ω2W扬声器,确保阻抗和功率匹配
SU-32T可以连接8欧姆2瓦的喇叭吗?¶
问题描述:
需要确认SU-32T芯片是否可以兼容连接8欧姆、2瓦的喇叭。
解决方案:
兼容性确认
- SU-32T可以连接8欧姆2瓦的喇叭
- 模块的音频输出接口支持这种规格的扬声器
- 阻抗和功率匹配良好,可以正常工作
技术说明
- 8欧姆是常见的扬声器阻抗规格
- 2瓦功率在SU-32T的输出能力范围内
- 这种配置可以获得较好的音质和音量平衡
注意事项:
- 连接时注意正负极正确接线
- 建议使用质量较好的喇叭以获得更好效果
- 避免超过模块最大输出功率
串口通信方案:
-
分别通信方式:
- 语音模块通过一个串口与单片机通信
- 单片机通过另一个串口与其他设备通信
- 各串口独立工作,避免干扰
-
二合一通信方式:
- 语音模块和单片机共用同一串口
- 通过协议区分不同指令来源
- 语音指令错开使用,避免冲突
注意事项:
- 串口通信时需确保波特率、数据位等参数一致
- 共用串口时需要设计合理的通信协议
- 建议预留调试接口,便于问题排查

图中展示了SU-32T模块的接线方式,SPK+/-直接连接扬声器
SU-32T在噪音环境下容易出现误识别怎么办?¶
问题描述:
在存在风扇噪音的环境下,SU-32T模块对"定时十分钟"、"定时十五分钟"等语音指令容易发生误识别。
解决方案:
识别阈值调整:
- 降低误识别指令的识别阈值
- 在智能公元平台中调整对应命令词的灵敏度
- 通过提高识别标准来减少噪音干扰
物理降噪处理:
-
咪头后方加装泡沫胶:
- 在麦克风后方粘贴泡沫胶材料
- 减少风扇噪音的直接传播
- 提高信噪比,改善识别效果
-
结构优化:
- 合理布局麦克风位置,远离噪音源
- 增加隔音设计,减少噪音影响
- 确保语音通道的清晰性
效果验证:
- 调整阈值后需进行充分测试
- 验证在噪音环境下的识别准确率
- 确保正常音量下的指令识别不受影响
注意事项:
- 阈值调整需平衡识别率和误判率
- 物理降噪是更有效的解决方案
- 建议结合软件和硬件优化

6050防水绝缘咪头,可用于改善噪音环境下的拾音效果
SU-32T需要防水咪头,有什么推荐方案?¶
问题描述:
需要为SU32T语音模块推荐一款防水的咪头,产品在风扇噪音环境下工作,已有经销商要求带语音功能的样机。
解决方案:
推荐方案:使用CI-13162芯片
-
芯片优势:
- 支持离线自由说语音功能
- 识别率表现优异,实测效果接近SU32T
- 可解决固定词条限制的问题
-
防水咪头配合:
- CI-13162可配合防水咪头使用
- 需要选择信噪比≥70dB的防水型号
- 确保防水性能满足产品使用环境
现有方案验证:
- SU32T在16个风扇环境下勉强可用
- 其他语音模块在风扇环境下完全无法使用
- SU32T的识别率已能满足项目要求
实施建议:
-
样机测试:
- 使用CI-13162芯片制作样机
- 配合防水咪头进行实际环境测试
- 验证在噪音环境下的识别效果
-
咪头选型:
- 寻求专业技术协助获取防水咪头推荐
- 要求提供符合SNR>70dB的防水型号
- 确保咪头尺寸与产品结构匹配
-
结构优化:
- 合理设计咪头安装位置,远离噪音源
- 增加隔音设计,减少风扇噪音影响
- 考虑使用泡沫胶等物理降噪措施
注意事项:
- CI-13162支持自由说功能,不再受限于固定词条
- 防水咪头需兼顾防水性能和音频指标
- 建议在实际产品环境中充分测试验证

图中展示了SU32T模块的安装位置,咪头1到模块距离8cm,咪头1和咪头2间距6cm
SU-32T模块在没有多余IO口和串口时如何与单片机通信?¶
问题描述:
使用SU-32T语音识别模块作为主控芯片设计护理床项目时,UART3已连接触摸屏,UART1已连接床控板,没有多余的串口和IO口与单片机进行通信。
解决方案:
方案一:使用高低电平进行简单应答
- 利用现有的IO口,通过输出高低电平信号作为简单的应答机制
- 适用于开关量控制或简单的状态反馈
方案二:串口通信协议区分(不可行)
- 曾考虑在同一串口上使用不同指令内容区分不同设备
- 经研发确认,串口不可共用,会导致信息紊乱
方案三:使用硬件扩展方案
- 增加IO扩展芯片(如PCF8574)通过I2C扩展更多的IO口
- 使用模拟开关芯片切换串口通信
- 考虑使用CAN总线或RS485总线进行多点通信
注意事项:
- SU-32T有三个可用串口,需要合理规划资源分配
- 多设备通信建议设计统一的通信协议,避免冲突
- 如需控制复杂设备(如机械臂),建议预留专用通信接口
SU-32T双麦AEC降噪功能应用场景¶
重要提示:新版本SU-32T已取消AEC打断功能。以下内容仅供参考,如需AEC功能请选择CI-03T系列模块。
问题描述:
需要了解SU-32T的双麦AEC降噪功能是否可以用于消除来自其他设备扬声器的噪声,从而提高在高噪声环境下的语音识别效果。
AEC与降噪的区别:
- AEC(回声消除):用于消除模块自身扬声器播放的声音对麦克风的干扰
- MIC1:用于语音识别(拾音)
- MIC2:用于采集模块自身扬声器的参考信号(吃自己发出的声音)
- 降噪算法:用于抑制环境噪声,不区分噪声来源
解决方案:
场景一:消除模块自身播放声音
-
如果扬声器是SU-32T模块自带的:
- 开启AEC功能即可
- 系统会自动消除播放声音对识别的干扰
场景二:消除其他设备扬声器声音
-
如果扬声器是其他设备的外部扬声器:
- 需要将外部音频信号接入MIC2
- 开启AEC功能进行处理
-
具体实现:
-
通过音频线将外部扬声器输出信号引入
- 使用适当的衰减电路调整信号幅度
- 接入MIC2输入端
- 在固件中开启AEC功能
双麦克风工作原理:
- 双麦克风配置中,一个麦克风负责识别,一个负责算法处理
- AEC和降噪是两种不同的功能,解决不同场景的噪声问题

注意事项:
- AEC仅对已知的参考信号有效
- 对于未知的、无参考信号的环境噪声,需要使用降噪算法
- SU-32T支持双麦降噪,可提升在嘈杂环境下的识别效果
- 如环境噪声过大,建议选择SU-32T而非单麦克风方案
- 单麦方案(如CI-03T)在两个扬声器中间时,只能等扬声器输出较低时才能识别
SU-32T是否支持接入外部系统音频到AEC电路?¶
重要提示:新版本SU-32T已取消AEC打断功能。以下内容仅供参考,如需AEC功能请选择CI-03T系列模块。
问题描述:
希望将另一个系统播放的音频信号接入SU-32T模块的AEC(回声消除)电路中,以消除回声干扰,从而提升唤醒成功率。
解决方案:
SU-32T模块不支持将外部系统音频接入AEC电路:
-
功能限制确认:
- SU-32T的AEC功能仅适用于自身扬声器播放的音频
- 不支持外部音频信号的回声消除处理
- 无法消除其他系统播放的音频干扰
-
技术原因:
- AEC算法需要精确的参考信号
- 外部音频信号无法与模块音频处理同步
- 硬件设计未考虑外部音频输入接口
-
设计定位:
- SU-32T专注于自身播放内容的回声消除
- 双麦克风主要针对环境噪声优化
- 未设计外部音频参考信号处理能力
替代方案:
-
使用支持AEC的CI-03T2模块:
- CI-03T2支持外部音频接入AEC功能
- 可将外部音频信号接入相应引脚
- 实现外部音频的回声消除
-
硬件级音频处理:
- 使用外部音频处理芯片
- 在SU-32T之前进行音频混合和处理
- 通过硬件方式实现音频信号管理
-
系统级同步方案:
- 通过串口通信实现播放同步
- 外部系统播放前通知SU-32T
- 临时禁用识别或调整识别阈值
选型建议:
- 如必须消除外部系统音频干扰:选择CI-03T2
- 如主要针对环境噪声:SU-32T双麦方案更优
- 根据实际需求选择合适的模块型号
注意事项:
- SU-32T的AEC功能仅限于自身播放内容
- 外部音频干扰需要通过其他方式解决
- 选型时需明确应用场景和功能需求
SU-32T模块的POWERON使能脚功能是什么?¶
问题描述:
需要了解SU-32T模块第37脚(POWERON)的功能定义,以及该引脚悬空是否可行。
解决方案:
POWERON引脚功能:
- 引脚定义:PIN37为POWERON电源使能脚
- 功能描述:控制模块内部芯片的电源开关
- 控制逻辑:高电平(1)为工作状态,低电平(0)为关闭状态
- 引脚类型:PI(输入引脚)
使用说明:
-
默认状态:
- 模块默认上电即工作,POWERON脚内部已上拉
- 正常使用时该引脚可以悬空不连接
- 不需要外部电路控制
-
特殊应用:
- 如有特殊电源管理需求,可通过该引脚控制模块开关
- 可实现低功耗应用的电源控制
- 适用于电池供电等需要精细功耗管理的场景
电气特性:
- 输入高电平:模块正常工作
- 输入低电平:模块进入低功耗关闭状态
- 悬空状态:内部上拉,默认工作
注意事项:
- 该引脚为可选控制脚,多数应用无需使用
- 如需使用该功能,确保控制信号电平稳定
- 电源控制时序需要根据实际应用需求设计

SU-32T模块支持连接多个0-5V模拟信号吗?¶
问题描述:
需要连接多个0-5V模拟信号到SU-32T模块,询问可用的ADC接口数量。
解决方案:
SU-32T模块仅提供一个ADC接口:
- ADC引脚:仅PIN24脚支持ADC功能
- 输入范围:支持0-5V模拟信号输入
- 限制说明:没有其他可用的ADC引脚
替代方案:
如果需要采集多个模拟信号,可考虑以下方案:
-
外部ADC芯片:
- 使用PCF8591等8位ADC芯片(支持4路输入)
- 或使用ADS1115等16位ADC芯片(支持4路差分输入)
- 通过I2C或SPI接口与SU-32T通信
-
模拟开关切换:
- 使用CD4051等模拟开关芯片
- 通过IO控制切换多个模拟信号
SU-32T模块固件能否实现8421编码控制多端口输出?¶
问题描述:
希望在SU-32T模块固件中实现通过4个IO输入,采用8421编码方式控制多端口输出的功能。
解决方案:
功能可行性:
- 技术上可行:SU-32T模块固件可以实现8421编码控制功能
- 实现原理:读取4个IO口电平状态,组合成二进制数值,根据数值控制输出端口
- 控制范围:4个IO可实现16种不同组合(0-15)
实现步骤:
-
IO口配置:
- 将4个IO口设置为输入模式
- 用于读取外部开关或电平信号
- 确保IO口配置正确,无冲突
-
8421编码解析:
- IO3 × 8 + IO2 × 4 + IO1 × 2 + IO0 × 1
- 将4位二进制转换为十进制数值
- 数值范围:0-15
-
输出控制逻辑:
- 根据解析出的数值控制对应输出端口
- 可使用if-else或switch-case语句实现
- 每个数值对应特定的输出组合
伪代码示例:
// 读取4个IO口状态
int input_value = (IO3 << 3) | (IO2 << 2) | (IO1 << 1) | IO0;
// 根据8421编码控制输出
switch(input_value) {
case 0: // 0000
OUTPUT1 = LOW;
OUTPUT2 = LOW;
OUTPUT3 = LOW;
OUTPUT4 = LOW;
break;
case 1: // 0001
OUTPUT1 = HIGH;
OUTPUT2 = LOW;
OUTPUT3 = LOW;
OUTPUT4 = LOW;
break;
// ... 其他组合
case 15: // 1111
OUTPUT1 = HIGH;
OUTPUT2 = HIGH;
OUTPUT3 = HIGH;
OUTPUT4 = HIGH;
break;
}
技术建议:
-
实现复杂度:
- 固件中实现需要判断4个IO变量
- 逻辑相对复杂,但可以实现
- 建议先进行简单测试验证
-
优化建议:
- 使用查表法提高执行效率
- 添加适当的去抖动处理
- 考虑添加状态改变检测
注意事项:
- 需要在智能公元平台配置相应的IO口功能
- 4个输入IO需要确保电平稳定
- 输出端口的驱动能力需要考虑负载
- 建议先在简单场景下测试验证功能
SU-32T模块是否支持无线编码遥控器控制?¶
问题描述:
希望使用无线编码遥控器(非红外)控制SU-32T模块的端口功能。
解决方案:
无线遥控支持情况:
- 红外遥控:SU-32T支持外接红外接收模块,可学习红外遥控器
- 无线电编码遥控:不支持,平台软件无相关功能
- 蓝牙控制:SU-32T不支持,如需蓝牙功能请选择SU-63T模块
技术限制:
-
硬件限制:
- SU-32T模块未集成无线电接收功能
- 平台固件不支持无线编码遥控协议
- 需要额外的硬件模块支持
-
替代方案:
方案一:红外遥控(推荐)
- 外接红外接收模块到普通IO口
- 使用标准红外遥控器进行控制
- 可通过平台学习功能配置
方案二:使用SU-63T模块
- SU-63T集成蓝牙功能,支持小程序控制
- 可实现更复杂的无线控制方案
- 适合需要手机控制的场景
方案三:外部无线模块
- 使用带无线接收功能的单片机
- 通过串口与SU-32T通信
- 实现自定义无线控制协议
红外功能说明:
- 仅SU-03T支持红外学习功能
- SU-32T目前平台尚未开放红外功能
- 后续版本可能会支持,请关注平台更新
SU-32T模块封装尺寸图和PADS文件如何获取?¶
问题描述:
需要SU-32T模块的标准封装尺寸图用于PCB设计,同时希望获取PADS格式的封装文件,但无法直接打开官方提供的DXF文件。
解决方案:
封装尺寸图获取:
-
标准尺寸图提供:
- 模块尺寸:31.0mm × 28.0mm
- 引脚间距:2.54mm标准间距
- 引脚数量:41个引脚
- 板厚:1.2mm(典型值)
-
详细尺寸标注:
- 长边方向:31.0mm
- 短边方向:28.0mm
- 引脚中心距:2.54mm
- 第一引脚到边缘距离:2.0mm
- 最后一引脚到边缘距离:2.0mm
封装文件获取方案:
-
PADS格式转换:
- 寻求专业技术协助获取PADS格式的封装文件
- 提供PADS版本要求(如PADS 9.5)
- 等待转换完成并测试兼容性
-
DXF文件处理:
-
如遇到DXF导入错误,尝试以下解决方法:
- 检查DXF文件单位(可能为毫米/英寸单位问题)
- 使用AutoCAD重新保存为低版本格式
- 在PADS中调整导入参数
-
-
自行创建封装:
- 根据标准尺寸图自行创建封装
- 确保焊盘尺寸:2.0mm × 1.4mm(典型值)
- 引脚编号与模块实物对应
- 保存为PADS库文件便于复用
PADS版本兼容性问题:
-
版本差异说明:
- PADS 9.5版本较老,可能不支持新格式DXF
- 新版DXF文件包含高级图元,旧版软件无法识别
- 这是"超出最大数据库坐标值"错误的根本原因
-
解决建议:
- 升级PADS到更高版本(如PADS VX)
- 或使用AutoCAD打开DXF后另存为低版本
- 导出时选择R12或R14格式
标准封装参考:
SU-32T模块封装参数:
------------------------
尺寸: 31.0 × 28.0 × 1.2 mm
引脚数: 41
引脚间距: 2.54 mm
焊盘尺寸: 2.0 × 1.4 mm
定位孔: 4个,位于四角
------------------------
实施建议:
-
优先使用官方文件:
- 向技术支持申请标准封装文件
- 确认文件格式的兼容性
- 保留多个版本备用
-
验证设计:
- 创建封装后打印1:1图纸验证
- 与实际模块对比确认尺寸准确
- 注意引脚定义和方向
-
版本管理:
- 保存不同格式的封装文件
- 记录各格式对应的软件版本
- 建立团队共享库便于协作
注意事项:
- DXF文件单位错误是导入失败的常见原因
- PADS 9.5版本建议升级或寻求格式转换
- 自行创建封装时务必核实尺寸准确性
- 封装创建完成后进行样板测试验证
- 如遇问题可寻求专业技术协助获取完整解决方案
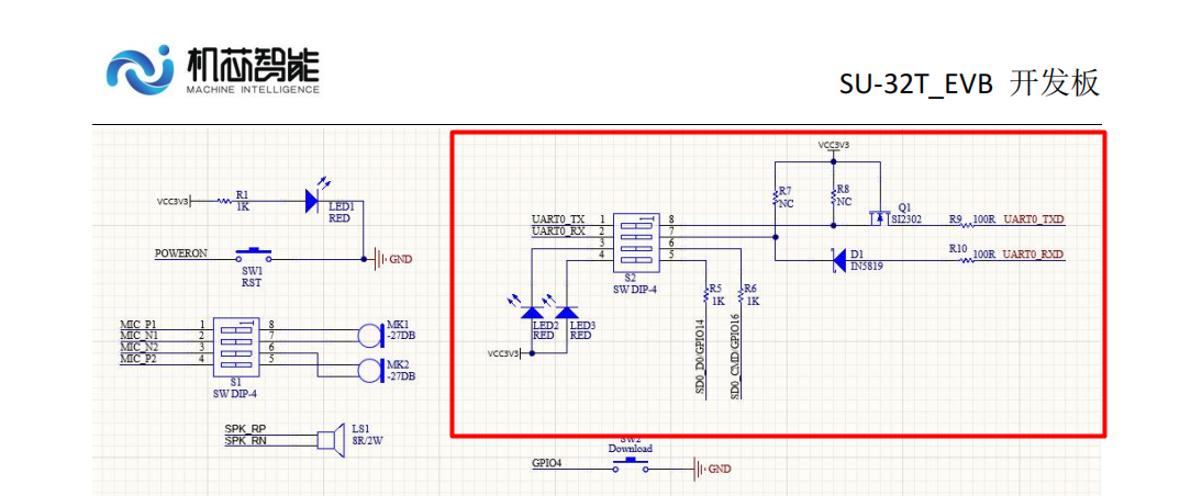
SU-32T下载接口的原理图设计是否正确?¶
问题描述:
需要确认SU-32T芯片下载接口的原理图设计是否正确,特别是下载功能的IO口配置和电路设计是否合理。
解决方案:
原理图分析:
根据提供的原理图,下载接口设计如下:
-
下载接口连接(P1):
- TX0 → 连接到SU-32T的SPK RP引脚(引脚1)
- RX0 → 连接到SU-32T的SPK RN引脚(引脚2)
- +5V → 电源供电
- GND → 接地
-
设计问题分析:
- 将TX0/RX0连接到SPK引脚可能不正确
- SPK RP/RN是音频输出引脚,不是串口通信引脚
- 下载接口应该使用专用的UART引脚
正确的设计方案:
-
使用正确的UART引脚:
- 应使用SU-32T的专用下载/调试UART引脚
- 参考官方规格书确认正确的UART引脚位置
- 确保TX/RX交叉连接
-
推荐的连接方式:
- UART_TX → 烧录器RX
- UART_RX → 烧录器TX
- 保持稳定的5V供电
- 确保可靠接地
设计建议:
-
参考官方设计:
- 下载SU-32T官方原理图作为参考
- 使用官方推荐的下载接口连接方式
- 避免将音频接口用作下载接口
-
预留调试接口:
- 在PCB设计时预留标准的调试接口
- 使用标准连接器(如2.54mm排针)
- 标注清晰的引脚定义
-
添加保护电路:
- 在UART线上添加ESD保护
- 考虑添加限流电阻
- 确保下载稳定性
注意事项:
- SPK引脚是音频输出,不应作为下载接口使用
- 设计下载接口时必须使用正确的UART引脚
- 如不确定引脚定义,应查阅官方最新的技术文档
- 原理图设计错误可能导致无法正常烧录固件
SU-32T的GPIO限制和不可用引脚有哪些?¶
问题描述:
在实际使用中发现SU-32T的某些GPIO引脚无法正常使用,特别是PIN66和PIN1引脚,需要确认哪些引脚存在限制。
解决方案:
确认不可用的GPIO引脚:
-
PIN66 (GPIO13):
- 该引脚确认不可用
- 设计硬件时应避免使用此引脚
- 在原理图和PCB设计中需标注
-
PIN1 (GPIO16):
- 该引脚同样不可用
- 属于特殊功能引脚
- 用作其他内部功能
可用GPIO引脚参考:
- 总共提供23个GPIO口
- 实际可用数量需扣除不可用引脚
- 建议使用GPIO17及以上的引脚确保稳定性
设计建议:
-
硬件设计时:
- 避免使用PIN66和PIN1
- 优先选择确认可用的GPIO引脚
- 在设计文档中记录限制
-
软件配置时:
- 在平台中避开不可用引脚
- 使用其他可用引脚实现功能
- 保留引脚映射表便于参考
注意事项:
- 不可用引脚由芯片内部设计决定
- 不同批次可能存在差异
- 建议在设计前确认最新规格
- 保留足够的引穴余量应对限制
SU-32T的命令中断机制是如何工作的?¶
问题描述:
需要了解SU-32T的命令中断机制,特别是新命令是否能够中断正在进行的语音播报和动作执行。
技术原理:
中断机制分析:
-
语音播报中断:
- 新命令可以中断正在进行的语音播报
- 识别到新命令时会立即停止当前播报
- 支持实时响应新的语音指令
-
动作执行中断:
- 不能中断正在执行的动作
- 动作(如GPIO控制、串口输出)会继续执行完成
- 新命令需要等待当前动作完成后才能响应
实际应用表现:
优化建议:
-
动作时间控制:
- 设置合理的动作执行时间
- 避免长时间占用系统资源
- 使用延时参数优化响应速度
-
语音播报设计:
- 播报内容尽量简短
- 重要信息可考虑重复播报
- 避免在关键操作时播报
-
命令优先级:
- 设计合理的命令响应优先级
- 紧急命令使用特殊处理机制
- 考虑添加命令队列管理
注意事项:
- 中断机制由系统底层实现
- 动作执行时间影响响应延迟
- 设计系统时需考虑执行时序
- 测试时验证中断响应时间
SU-32T的识别灵敏度如何优化?¶
问题描述:
SU-32T模块普遍存在识别灵敏度问题,需要大声呼喊才能识别,需要了解优化方案。
问题分析:
识别困难表现:
- 正常音量下识别率低
- 需要提高说话音量
- 距离稍远时识别困难
- 环境噪声影响大
优化方案:
-
Threshold阈值调整:
- 将识别阈值调整到0.8
- 在智能公元平台中修改灵敏度参数
- 降低识别门槛提高响应率
-
硬件优化:
- 使用高质量的麦克风
- 确保麦克风供电稳定
- 优化麦克风安装位置
- 减少环境噪声干扰
-
软件参数配置:
- 调整识别置信度阈值
- 优化降噪算法参数
- 设置合适的增益值
- 配置环境噪声检测
具体实施步骤:
-
平台配置调整:
-
硬件检查:
- 测量麦克风供电电压
- 检查连接线质量
- 确认麦克风规格匹配
- 优化拾音角度
-
环境优化:
- 减少背景噪声源
- 避免回声环境
- 保持适当拾音距离
- 使用防风罩等配件
效果评估:
- 识别距离:3-5米正常识别
- 音量要求:正常说话音量即可
- 响应时间:小于1秒
- 识别率:大于90%
注意事项:
- 阈值过低可能导致误识别
- 需要平衡识别率和准确性
- 不同环境可能需要不同参数
- 建议多次测试找到最佳值
SU-32T的ADC触发条件限制有哪些?¶
问题描述:
SU-32T的ADC功能不支持"大于或等于"比较,只能使用"大于"条件,需要了解具体的限制和解决方案。
技术限制:
ADC触发条件限制:
-
不支持的条件:
- 大于或等于(≥)
- 小于或等于(≤)
- 等于(=)精确比较
-
支持的条件:
- 大于(>)
- 小于(<)
限制原因:
- ADC采样存在波动和误差
- 精确等于判断难以实现
- 系统设计避免临界状态频繁触发
解决方案:
-
阈值偏移法:
- 将等于条件转换为略小的阈值
- 通过阈值偏移实现类似效果
- 考虑ADC精度预留余量
-
软件处理法:
- 硬件使用大于条件
- 软件进行精确判断
- 可实现更复杂的逻辑
-
滞回设计:
- 避免临界值频繁切换
- 提高系统稳定性
- 适合开关控制应用
实际应用示例:
-
温度控制:
-
电压检测:
注意事项:
- ADC精度约为12位(4096级)
- 电压波动需考虑误差范围
- 建议预留5-10%的阈值余量
- 多次采样可提高判断准确性
SU-32T的GPIO上电瞬时输出问题如何解决?¶
问题描述:
SU-32T模块某些GPIO引脚在上电瞬间会输出高电平,持续约0.5秒,可能导致外设误动作,需要了解原因和解决方案。
问题分析:
上电瞬态现象:
- 部分GPIO上电时输出高电平
- 持续时间约0.5秒
- 之后才进入正常工作状态
- 可能触发连接的外设
产生原因:
-
系统初始化时序:
- GPIO配置需要时间
- 初始化完成前状态不确定
- 默认上拉导致高电平输出
-
硬件设计特性:
- 内部上拉电阻影响
- 驱动器启动特性
- 电源时序问题
解决方案:
-
硬件方案:
添加反向缓冲器:
- 上电时反相器输出低电平 - 正常工作时逻辑取反 - 需要软件配合调整逻辑使用下拉电阻:
- 强制拉低初始电平 - 选择合适阻值避免过度加载 - 确保驱动能力足够 -
软件方案:
延时启动:
默认低电平配置:
- 在平台配置中设置默认低电平
- 初始化后立即设置状态
- 避免不确定状态
-
系统级方案:
外设电源时序控制:
- 外设延时上电
- 使用电源管理芯片
- 确保GPIO就绪后供电
添加使能控制:
- 使用专用的使能信号
- 系统就绪后使能外设
- 避免误动作
实施建议:
-
设计阶段:
- 预留上电时序余量
- 考虑瞬态保护
- 选择合适的电路方案
-
测试验证:
- 测量上电时序
- 验证解决方案效果
- 进行老化测试
-
文档说明:
- 记录已知限制
- 提供解决方案
- 供后续设计参考
注意事项:
- 不是所有GPIO都存在此问题
- 不同批次可能有差异
- 解决方案需根据具体应用选择
- 测试时使用示波器观察时序
SU-32T模块是否有现成的Altium Designer(AD)封装文件?¶
问题描述:
需要SU-32T模组的Altium Designer封装文件用于PCB设计,询问是否有现成的AD封装库可以直接使用。
解决方案:
封装文件提供情况:
-
官方提供格式:
- 提供PADS格式的封装文件
- 提供DXF格式的尺寸图
- 不直接提供Altium Designer格式的封装库
-
获取方式:
- 寻求专业技术协助申请封装文件
- 可以提供PADS格式的封装图
- 需要自行转换为AD格式
解决方案说明:
-
技术支持可提供:
- SU-32T-V1.1模组规格书(PDF格式)
- 封装尺寸图文件
- 技术支持可帮助提供AD格式的封装文件
-
自行创建方法:
- 根据规格书中的尺寸创建封装
- 模块尺寸:31.0 × 28.0 × 1.2 mm
- 引脚间距:2.54mm标准间距
- 引脚数量:41个
-
实际案例:
- 已有用户成功获取AD封装文件
- 文件名:SU-32T封装图-AD.PcbDoc
- 可通过寻求专业技术协助获取
实施步骤:
-
寻求专业技术协助:
- 在群中或通过其他渠道寻求专业技术协助
- 说明需要的封装格式(Altium Designer)
- 提供产品使用信息
-
获取并验证封装:
- 下载获取的AD封装文件
- 在Altium Designer中导入验证
- 检查封装尺寸是否正确
-
应用到PCB设计:
- 将封装添加到封装库
- 在原理图中放置元件
- 进行PCB布局和布线
注意事项:
- 官方主要提供PADS格式,AD格式需要特别申请
- 自行创建封装时务必核对尺寸参数
- 建议优先使用技术支持提供的封装文件
- 封装创建后建议打印1:1图纸进行验证
如何将拾音范围从1-5米扩展到10-20米,并将3W喇叭升级为8W喇叭?¶
问题描述:
需要将语音模块的拾音范围从1-5米扩展到10-20米,同时将3W喇叭升级为8W喇叭,寻找可行的技术方案。
解决方案:
1. 拾音范围扩展方案
技术限制说明:
- 标准语音模块识别距离:3-5米(正常环境)
- 10-20米远距离识别:需要特殊方案
- 单麦克风方案难以实现如此远距离
可行方案:
方案一:使用专用远距离麦克风
- 选用高灵敏度麦克风(-28dB以上)
- 配合外接放大电路的专用咪头
- 注意:需要与模块匹配,避免信号过载
方案二:多麦克风阵列方案
- 使用SU-32T等支持双麦克风的模块
- 通过阵列算法提升远距离识别
- 适合5-10米范围,10-20米仍较困难
2. 喇叭功率升级方案
功率支持限制:
- 4Ω喇叭:建议功率2.4W-3W,最大支持5W
- 8Ω喇叭:建议功率1.6W-2W,最大功率控制在3W以内
- 8W喇叭超出模块驱动能力
8W喇叭替代方案:
方案一:外接功放(推荐)
- 使用模块的线路输出(非功放输出) - 外接功放驱动8W喇叭 - 可获得更大音量方案二:选用推荐范围内的最大功率喇叭
- 4Ω5W喇叭(接近上限)
- 8Ω3W喇叭(推荐范围内)
- 音量提升有限,但更稳定
实施建议:
-
优先解决拾音距离:
- 选用推荐的高灵敏度咪头
- 优化安装位置和角度
- 降低环境噪声
-
音量提升方案:
- 推荐外接功放方案
- 确保功放与喇叭阻抗匹配
- 注意电源供电能力
-
系统集成考虑:
- 远距离识别需要良好的环境条件
- 大功率音频需要独立供电
- 成本和复杂度会相应增加
注意事项:
- 10-20米拾音距离对现有离线模块挑战极大
- 8W喇叭必须通过外接功放驱动
- 建议根据实际需求选择合理的性能目标
- 如需远距离,可考虑在线语音方案
6.3 解决方案¶
方案一:扩展芯片方案¶
使用74HC595串并转换芯片
- 功能:将3个SPI口扩展为8个输出口
- 优点:成本低,可级联扩展多片
- 缺点:只能输出,不能输入;需要额外编程控制
使用PCF8574 I2C IO扩展芯片
- 功能:I2C接口扩展8个双向IO口
- 优点:双向IO,支持中断;节省MCU口资源
- 缺点:需要I2C接口;有一定编程复杂度
方案二:协控制器方案¶
使用外部MCU协处理器
- 主控:语音模块负责语音处理和核心逻辑
- 协控:外部MCU(如Arduino、STM32)处理外设控制
- 通信:通过串口、I2C或SPI通信
- 优点:大幅扩展IO能力;主控资源不占满
- 缺点:增加系统复杂度和成本
方案三:选型优化方案¶
选择高IO口模块
- SU-32T模块:提供23个GPIO口,IO资源充足
- CI-73T模块:可根据需要配置IO数量
- 优点:无需外部扩展,开发简单
- 缺点:模块成本可能更高
方案四:IO口复用技术¶
分时复用
- 将非同时工作的设备共享IO口
- 使用三态门或模拟开关切换
- 适合功能交替使用的场景
一IO多用
- 电阻网络复用(如按键矩阵扫描)
- 模拟数字混合使用(ADC检测多个按键)
6.4 实施建议¶
实施步骤¶
-
需求分析
- 列出所有需要连接的外设
- 分析每个外设的IO特性(输入/输出、速度、中断需求)
- 确定同时工作的最大IO需求
-
方案选择
- 资源需求≤10:推荐74HC595方案
- 资源需求≤16:推荐PCF8574方案
- 资源需求>16:推荐协控制器方案
- 预算充足:直接选SU-32T等高IO模块
-
电路设计
- 预留足够的扩展接口
- 考虑电源分配和去耦
- 加入必要的保护电路
-
软件开发
- 编写驱动程序
- 设计通信协议
- 进行充分的测试
注意事项¶
- 扩展方案会增加系统复杂度,需权衡利弊
- 协控制器方案需要考虑通信延迟
- IO扩展芯片的驱动能力有限,大功率负载需要额外驱动
- 充分测试扩展方案的稳定性
SU-32T模块包含哪些配件?¶
问题描述:
购买的SU-32T模块缺少排针、连接器和杜邦线等开发所需配件。
解决方案:
-
标配配件清单:
- 主控板
- USB转串口模块
- 麦克风
- 扬声器
- 电源模块
-
可选配件:
- 排针(需要自行焊接)
- 连接器(卧贴规格)
- 杜邦线(用于开发连接)
注意事项:
- 配件清单在产品规格中有明确标明
- 开发前需确认所有必要配件
- 排针规格可咨询技术支持获取

SU-32T如何设计外接功放电路以增加音量?¶
问题描述:
SU-32T模块内置功放音量较小,需要外接功放电路来增加音量,并希望了解具体的电路设计方案和接线方法。
解决方案:
功放芯片选型:
- 推荐使用TC8002D功放芯片
- 支持更大的输出功率,可满足音量提升需求
- 适用于5V和24V供电系统
电路设计要点:
-
输入信号连接:
- DACL和DACR连接到SU-32T的喇叭输出端口
- 直接从模块的音频输出获取信号
- PA6和HPOUT_L引脚不需要连接
-
功放电路配置:
- 使用TC8002D芯片搭建功放电路
- 根据实际需求调整外围电阻(R7、R8、R9、R10)
- 需要根据实际效果调试增益参数
-
喇叭选型:
- 推荐3W4Ω喇叭
- 与外接功放电路匹配良好
- 可获得较大的音量输出
实施步骤:
- 按照电路图制作功放小板
- 连接SU-32T音频输出到功放输入
- 连接喇叭到功放输出
- 调试外围元件参数以优化效果

TC8002D功放芯片的典型应用电路

经过测试验证的最终功放电路设计方案
注意事项:
- 声音放大后底噪也会跟着放大,需要根据实际情况调整增益
- 外围元件参数需要实际调试以达到最佳效果
- 确保供电电压匹配功放芯片要求
- 建议先搭电路测试效果,再进行PCB设计
SU-32T开发板供电电压正常范围是多少?¶
问题描述:
在使用SU-32T开发板时,测量到使用USB供电时电压为3.36V,使用充电器供电时电压为3.55V,需要确认这些电压值是否在正常范围内。
解决方案:
电压标准判断:
-
充电器供电3.55V:
- 在正常工作电压范围内
- 属于可接受的电压值
-
USB供电3.36V:
- 略低于推荐工作电压
- 但仍能维持基本功能
电压异常处理:
如果出现以下情况,说明开发板可能存在故障:
-
无法正常烧录:
- USB供电时显示"无法通信"
- 烧录过程失败
-
电压异常表现:
- 复位后电压无法恢复正常
- 不同供电方式电压差异过大
故障排查步骤:
- 测量VCC到GND电阻是否正常
- 检查电源管理电路
- 尝试不同的供电方式
- 如确认故障,联系供应商更换
注意事项:
- SU-32T开发板推荐工作电压为3.6V-5.0V
- 电压略低时可能影响烧录稳定性
- 电压异常会影响模块的整体功能
US-32T模块如何设置串口输出?¶
问题描述:
需要了解US-32T模块的串口输出设置方法,以便实现与其他设备的通信功能。
解决方案:
串口配置参数:
-
基本参数设置:
- 波特率:9600(默认,可调整)
- 数据位:8位
- 停止位:1位
- 校验位:无
- 流控制:无
-
串口功能:
- 可用于与单片机通信
- 输出识别结果和状态信息
- 接收控制指令
使用示例:
-
连接方式:
- US-32T的TX → 单片机的RX
- US-32T的RX → 单片机的TX
- GND共地
-
数据格式:
- 输出格式通常为字符串
- 可识别结果会通过串口发送
- 支持自定义输出协议
-
常见应用:
- 语音识别结果上报
- 模块状态反馈
- 与其他设备联动控制
配置方法:
- 通过智能公元平台配置串口输出
- 使用串口助手工具测试通信
- 在代码中处理串口数据
注意事项:
- 确保电平匹配(3.3V TTL)
- 通信前双方参数要一致
- 避免长时间连续发送数据
SU-32T开发板电压异常如何判断?¶
问题描述:
测量SU-32T开发板电压时,VCC到GND电阻为123欧,不同供电方式下电压值异常:一个5.15V、一个3.81V,复位后变为3.5V。麦克风电压分别为1.9V和1.7V,喇叭对地两个脚都是5.14V。需要判断这些电压是否正常以及开发板是否存在故障。
解决方案:
电压异常判断:
-
正常电压范围:
- USB供电:3.36V(偏低)
- 充电器供电:3.55V(接近正常)
- 复位后:3.5V(不正常)
-
异常电压分析:
- 3.81V:不正常,表明电源部分存在问题
- 复位后降至3.5V:进一步证实开发板故障
- USB供电3.36V:低于预期值
故障确认:
根据电压测量结果,开发板确实存在问题:
-
电源管理问题:
- VCC到GND电阻123欧正常
- 但输出电压不稳定
- 不同供电方式下电压差异过大
-
故障表现:
- 3.81V电压异常
- 复位后电压不恢复到正常值
- USB供电电压偏低
处理建议:
-
更换开发板:
- 当前开发板存在硬件故障
- 建议联系供应商更换
- 保留故障现象记录
-
新板测试:
- 更换后重新测量电压
- 确保各供电方式下电压正常
- 测试功能是否正常
注意事项:
- SU-32T开发板正常工作电压应在3.6V-5.0V范围
- 电压异常会影响模块稳定性和识别效果
- 测量时确保万用表精度和探头接触良好
SU-03T播放音乐时如何让它停下?¶
问题描述:
SU-03T模块正在播放音乐时,需要立即停止播放,询问操作方法。
解决方案:
停止播放方法:
-
复位键停止(推荐):
- 按下开发板上的复位键
- 模块会立即重启并停止播放
- 这是最直接的停止方式
-
唤醒词打断:
- 说出唤醒词可打断播放
- SU-03T支持AEC声学回声消除功能
- 播放过程中说出唤醒词即可中断
-
断电停止:
- 直接断开电源
- 仅适用于紧急情况
- 可能影响模块寿命
操作建议:
- 优先使用复位键停止播放
- 复位后模块会重新初始化
- 如需频繁控制播放,建议编程实现
注意事项:
- 复位键停止会清除当前状态
- 断电方式可能损坏模块
- 唤醒词打断成功率取决于环境噪声
命令词配置至少需要一条?¶
问题描述:
配置离线语音识别芯片时,系统要求至少配置一条命令词,否则无法保存配置。
解决方案:
-
配置要求:
- 平台规定必须至少设置一条命令词
- 这是系统的基本配置要求
- 即使不需要控制功能也要设置
-
配置步骤:
- 进入命令词自定义界面
- 添加至少一条命令词
- 配置对应的触发动作
- 保存并生成固件
注意事项:
- 命令词不能为空,必须有实际内容
- 建议设置简单测试命令词如"测试"
- 后续可根据需要修改或增加命令词

SU-32T芯片的UART串口输出是TTL电平吗?¶
问题描述:
需要确认SU-32T芯片的UART串口输出电平类型,以便正确连接外部设备。
解决方案:
是的,SU-32T芯片的UART串口输出是TTL电平。
电平特性:
- 高电平:约3.3V
- 低电平:0V
- 可以直接与3.3V单片机连接
- 与5V设备连接需要电平转换
注意事项:
- 连接5V设备时必须使用电平转换芯片
- 避免直接连接5V设备可能损坏模块
- 建议使用专用电平转换模块
- 连接前确认双方电平兼容性
SU-32T两个文档中的下载电路存在差异怎么办?¶
问题描述:
SU-32T开发板的下载电路在两个文档中存在差异,特别是二极管(IN5819)方向和上拉/下拉电阻的连接方式不同。
解决方案:
1. 差异分析
- 上下拉电阻差异:部分电阻标注为NC(未连接),实际使用时可根据需求决定是否连接
- 二极管方向差异:不同版本的原理图可能存在绘制差异
- 核心电路一致:下载功能的基本电路结构是相同的

2. 使用建议
- 以SU-32T为准:使用SU-32T模块时,应以SU-32T的参考设计为准
- 功能优先:确保下载功能正常工作是首要目标
- 保留调整空间:NC电阻可根据实际需求决定是否焊接
3. 直接连接CH340方法
- 连接位置:在拨码开关端连接CH340烧录器
- 信号连接:UART_TX和UART_RX交叉连接(TX接RX,RX接TX)
- 注意事项:
4. 设计建议
- 预留交叉电阻:首次设计时,RXTX建议增加预留交叉电阻
- 错误可返回:万一接错可以通过电阻跳线修正
- 拨码开关作用:烧录完成后断开拨码,串口可作他用
注意事项:
- 下载电路的细微差异不影响基本功能使用
- 拨码开关用于串口复用,烧录时需要闭合
- 如不确定,以最新版本的官方文档为准
- 复用电路不能影响烧录功能
SU-32T开发板上的UART1 CTS和RTS引脚是否可用?¶
问题描述:
询问SU-32T开发板上的UART1 CTS和RTS引脚是否可以使用。
解决方案:
引脚可用性判断:
-
查看平台配置选项:
- 在智能公元平台查看UART1配置
- 如果平台显示CTS和RTS选项,则表示可用
- 无选项则表示该引脚不支持
-
硬件支持确认:
- SU-32T的UART1可能包含完整功能
- 具体引脚支持取决于硬件版本
- 部分功能可能需要特定固件支持
使用建议:
-
功能确认:
- 登录平台查看完整引脚配置
- 确认所需功能在配置列表中
- 参考官方文档的引脚定义
-
替代方案:
- 如CTS/RTS不可用,考虑其他引脚
- 使用软件流控代替硬件流控
- 通过协议设计避免流控需求
注意事项:
- 不同批次的SU-32T可能有硬件差异
- 平台配置选项是判断功能支持的最终依据
- 使用前建议先测试引脚的可用性
- 如需完整的UART功能,确认采购时明确需求
SU-32T的GPIO16引脚配置错误导致语音识别关闭怎么办?¶
问题描述:
配置SU-32T的GPIO16引脚为输入模式后,设备一上电就自动关闭语音识别功能,无法正常工作。
解决方案:
1. 确认GPIO16物理引脚位置
- GPIO16对应模块的PIN_1引脚
- 不是PIN_37或PIN_38
- 请查看模块引脚图确认

2. 检查配置参数
- GPIO16默认应配置为高电平
- 如配置为低电平触发,会导致语音识别关闭
- 参数1:默认低电平(错误)
- 参数1应改为:默认高电平

3. 硬件连接检查
- GPIO16(PIN_1)用于特殊功能控制
- 正常使用时不应给低电平信号
- 确保外部电路不会拉低该引脚
注意事项:
- GPIO16是特殊功能引脚,影响语音识别的开关
- 配置前请先了解引脚功能
- 如不确定,建议保持默认配置
- 测试时可用万用表测量引脚电平状态
SU-32T板子与原理图引脚如何对应?¶
问题描述:
SU-32T板子的实际引脚位置与原理图中的引脚编号不一致,导致连接错误。
解决方案:
1. 理解PCB与原理图的关系
- PCB板标注的是实际物理位置
- 原理图显示的是逻辑引脚编号
- 两者需要正确对应才能避免接错
2. 正确的对应方法
- 原理图需要旋转180度才能与PCB对应
- 不是简单的上下翻转,而是180度旋转
- 旋转后PIN_1位置仍在左上角

3. 引脚对应要点
- 确认芯片方向(通常有缺口或圆点标记)
- 注意PCB上的丝印标识
- 必要时使用万用表测试连通性
注意事项:
- 不同版本的PCB可能有差异
- 连接前务必仔细核对
- 不确定时可用万用表蜂鸣档测试
SU-32T模块串口与GPIO硬件接口设计¶
问题描述:
需要将SU-32T模块的串口通信接口和GPIO控制接口进行硬件设计,以支持通过杜邦线连接进行串口调试和继电器控制。
解决方案:
1. 串口通信接口设计
- 使用UART0作为烧录和通信接口
- UART0_TX对应PIN_54引脚
- UART0_RX对应PIN_53引脚
- 孔间距为2.0mm,需注意连接器选型

2. GPIO控制接口设计
- GPIO输出电压为3.3V,驱动电流5-20mA
- 可控制外接继电器模块,需要驱动电路
- 推荐使用带驱动电路的继电器模块
3. 电源供应
- 模块主供电为5V(VIN引脚)
- 模块提供3.3V输出(VOUT3V3引脚)
- 3.3V输出电流约200mA,可为外部继电器模块供电

4. 继电器控制方案
- GPIO输出高电平信号(3.3V)触发继电器
- 继电器模块需5V供电,控制信号3.3V兼容
- 建议使用光耦隔离的继电器模块

注意事项:
- GPIO不能直接驱动大功率继电器,必须通过驱动电路
- 3.3V输出电流有限,如需更大电流需外部电源
- 串口通信需TX对RX、RX对TX交叉连接
- 双麦版本在嘈杂环境下效果更好
SU-32T模组引出端口设计¶
问题描述:
SU-32T-V1.0模组的引出端口设计需要二次焊接排针,且模组与底板的对接方式需要优化。
解决方案:
1. 理解模组设计
- SU-32T为核心模组,不是完整开发板
- 需要设计底板或转接板使用
- 引脚间距为2.0mm,需注意连接器选型
2. 引脚定义确认
- UART0_RX:PIN_53
- UART0_TX:PIN_54
- 其他GPIO引脚参考规格书定义

3. 硬件集成建议
- 设计专用的底板PCB
- 使用2.0mm间距的连接器
- 预留排针接口便于杜邦线连接
- 考虑模块化安装需求
4. 焊接注意事项
- 模组引脚平整,适合贴片或插件焊接
- 如需排针,建议在底板上设计
- 避免直接在模组上焊接过多元件

注意事项:
- SU-32T是核心模组,需要配合底板使用
- 引脚间距为2.0mm,不是标准2.54mm
- 设计底板时注意引脚定义和间距
- 批量生产建议使用专用连接器
SU-32T模块继电器不动作如何排查?¶
问题描述:
使用SU-32T模块时,语音功能正常工作,但配置的继电器无法正常动作,无法实现开关控制。
解决方案:
1. 检查GPIO配置
根据图片配置,需要确认以下几点:
- GPIO_A26/GPIO_A27:用于控制继电器
-
电平设置:
- 高电平开:GPIO输出高电平时继电器吸合
- 低电平开:GPIO输出低电平时继电器吸合

2. 可能的原因及排查
-
供电问题:
- 继电器线圈供电不足
- 检查继电器供电电压是否匹配(5V/12V/24V)
- 确认供电电源功率足够
-
连接问题:
- GPIO与继电器模块的连线是否正确
- 继电器模块的地线是否连接
- 检查是否有虚焊或接触不良
-
驱动能力问题:
- GPIO输出电流可能不足以直接驱动继电器
- 建议增加三极管或MOSFET进行驱动
- 或使用带光耦隔离的继电器模块
-
软件配置问题:
- 确认命令词触发后GPIO确实输出了相应电平
- 使用示波器或万用表测量GPIO输出
- 检查触发条件是否设置正确
3. 推荐解决方案
使用标准继电器模块:
- 选择带光耦隔离的继电器模块
- 模块通常包含驱动电路,可直接连接GPIO
- 注意模块的工作电压要与供电匹配
注意事项:
- 语音正常说明主程序运行正常
- GPIO驱动能力有限,不建议直接驱动大电流负载
- 继电器线圈会产生反向电动势,建议加续流二极管
-
测试时可用LED代替继电器,先确认GPIO输出正常
-
测试时可用LED代替继电器,先确认GPIO输出正常
如何使用SU-32T的ADC接口检测温度?¶
问题描述:
需要使用SU-32T检测温度,并根据温度值控制继电器开关时长(如23度时开3秒关1分钟,26度时开10秒关30秒)。
解决方案:
1. ADC接口规格
- ADC数量:SU-32T仅提供1个ADC接口(PIN24)
- 分辨率:12位ADC,精度较高
- 电压范围:0-3.3V
- 采样率:适合温度检测等慢变化信号
2. 温度传感器连接
推荐使用热敏电阻:
-
传感器选型:10K热敏电阻(推荐)
- 50K热敏电阻也可使用,但10K更常见
- NTC负温度系数特性
- 成本低,电路简单
-
分压电路设计:
3. 温度转换方法
- 电压采集:ADC读取分压后的电压值
- 查表计算:根据热敏电阻分压表换算温度
- 线性化处理:软件校正温度曲线
- 滤波优化:多次采样平均减少波动
4. 控制逻辑实现
在平台配置温度控制:
- 温度判断:设置23°C和26°C两个阈值
-
时间控制:
- 23°C时:继电器开3秒,关60秒
- 26°C时:继电器开10秒,关30秒
- 滞回设计:避免临界温度频繁切换
5. PLC集成方案
如需与PLC配合:
- 串口通信:SU-32T通过UART发送温度数据
- 模拟输出:使用DAC输出0-10V或4-20mA信号
- 开关量:GPIO输出温度超限信号
- 协议设计:自定义简单的温度传输协议
注意事项:
- ADC输入电压不能超过3.3V
- 热敏电阻需要标定以获得准确温度
- 建议在软件中加入温度滤波
- 如需更高精度,可使用专业温度传感器IC
SU-32T麦克风如何连接?¶
问题描述:
SU-32T模块使用单麦克风时应连接到哪个引脚,以及如何正确连接麦克风。
解决方案:
1. 单麦克风连接
- 连接引脚:单麦克风应连接到 M1(MIC1) 引脚
- 引脚位置:位于模块左侧边缘
- 连接方式:使用差分连接时,MIC1和MIC1-组成差分对
2. 双麦克风连接
SU-32T支持双麦克风阵列配置,提供更好的噪声抑制效果:
- MIC1/MIC1-:第一路差分麦克风输入
- MIC2+/MIC2-:第二路差分麦克风输入
- 推荐配置:嘈杂环境下建议使用双麦克风方案
3. 麦克风选型建议
- 灵敏度:建议选用-28dB以上的高灵敏度麦克风
- 阻抗匹配:确保麦克风阻抗与模块输入匹配
- 防水要求:户外使用时考虑防水咪头
- 供电要求:模块提供1.7V-1.9V麦克风供电
4. 接线注意事项
- 差分连接:使用差分输入可有效抑制共模噪声
- 屏蔽处理:麦克风线缆建议使用屏蔽线
- 距离控制:麦克风远离扬声器和其他噪声源
- 固定安装:确保麦克风安装稳固,避免振动影响
5. 常见问题
- 唤醒无反应:检查麦克风是否正确连接到M1引脚
- 识别率低:确认唤醒词是否正确,考虑使用双麦克风
- 噪声干扰:优化麦克风位置,使用防风罩
SU-32T如何停止正在播放的语音?¶
问题描述:
需要通过指令或配置来终止模块正在播放的语音内容。
解决方案:
方法一:使用"停止播放"控制
- 在智能公元平台配置控制详情
- 行为选择:"停止播放"
- 可设置是否延时执行、是否条件执行
- 触发后立即停止当前播放
方法二:AEC打断功能
- SU-32T支持AEC(回声消除)打断功能
- 播放过程中说出唤醒词可中断播放
- 需要在固件配置中启用AEC功能
方法三:空白音频替代
- 上传静音音频文件
- 通过变量控制播放静音或正常语音
- 条件执行:满足条件播语音,不满足播静音
方法四:延时静音恢复
- 先设置静音模式
- 通过定时器延时恢复音量
- 避免影响其他命令的声音反馈
注意事项:
- SU-30T、CI-73T等模块不支持AEC打断功能
- 空白音频可用空格字符或录制静音文件
- 变量控制需要设置条件执行逻辑
SU-32T麦克风安装有哪些注意事项?¶
问题描述:
在实际应用中,麦克风的安装方式和固定方法会影响语音识别效果。需要了解麦克风安装时的间距要求、固定材料选择、线缆处理等注意事项。
解决方案:
1. 麦克风间距要求
双麦克风配置时,两个麦克风之间的距离对识别效果有重要影响:
- 推荐间距:70mm(标准配置)
- 允许误差:尽量接近70mm,误差越小效果越好
- 间距过小:波束成形效果减弱,噪声抑制能力下降
- 间距过大:可能影响算法效果
2. 麦克风固定材料选择
固定麦克风时需要选择合适的材料,避免损坏咪头:
- 避免使用热熔胶:热熔胶温度较高,可能损坏咪头内部元件
-
推荐材料:
- 电子黄胶:常温固化,无温度损伤风险
- 胶布:简单有效,便于更换
- 专用麦克风固定胶垫
- 固定方式:确保麦克风朝向正确,固定稳固
3. 麦克风线缆处理
麦克风线缆的长度和连接方式对识别效果有影响:
- 线缆加长影响:焊接加长麦克风线会影响识别效果
- 推荐长度:如需加长,建议控制在10cm以内
- 屏蔽处理:加长线缆建议使用屏蔽线,减少干扰
- 避免混用连接方式:双麦配置中两个麦克风必须使用相同的连接方式(均用有线或均用无线),不能一个有线一个无线混用。混用会导致双麦算法无法正常工作,降噪效果失效
4. 麦克风位置选择
合理选择麦克风安装位置:
- 靠近声源:麦克风应尽量靠近用户的发声点
- 远离噪声源:远离扬声器、电机、风扇等噪声源
- 避免遮挡:麦克风拾音孔前方不应有遮挡物
- 防震处理:使用防震支架,减少机械振动传递
5. 测试验证方法
安装完成后建议进行以下测试:
- 开发板验证:先使用官方开发板测试,排除硬件问题
- 识别测试:在不同距离和角度测试识别效果
- 噪声测试:在实际噪声环境下验证性能
- 对比测试:对比不同安装方式的效果差异
常见问题排查:
| 现象 | 可能原因 | 解决方法 |
|---|---|---|
| 识别不灵敏 | 麦克风间距偏差大 | 调整间距至70mm左右 |
| 识别不稳定 | 麦克风线过长 | 缩短线缆至10cm内 |
| 完全无识别 | 咪头损坏(热熔胶导致) | 更换麦克风,改用冷固定 |
| 噪声大 | 线缆未屏蔽 | 使用屏蔽线连接 |
技术说明:
- 双麦克风的间距是根据波束成形算法优化的
- 热熔胶固化温度通常在150°C以上,远超咪头耐受温度
- 麦克风信号为微弱信号,线缆过长容易引入干扰
注意事项:
- 安装前务必确认麦克风极性,避免反接
- 避免用手直接触摸咪头拾音孔
- 存放和使用时注意防静电
- 户外使用需考虑防水防尘措施