SU-03T 烧录与调试 FAQ¶
烧录方式概述¶
SU-03T 模块支持三种烧录方式,适用于不同的使用场景:
| 烧录方式 | 使用引脚 | 适用场景 | 特点 |
|---|---|---|---|
| 串口烧录 | B6/B7 | 开发调试、小批量生产 | 使用USB转TTL模块(如CH340),通用性强,操作简单 |
| 调试器烧录 | B0/B1 | 开发调试、空白芯片首次烧录 | 使用专用调试器(如蜂鸟M、AICE-MINI),支持断点调试 |
| 脱机烧录 | B2/B3 | 批量生产、现场维护 | 使用升级狗/脱机烧录器,可脱离电脑操作,效率高 |
烧录方式选择建议¶
- 开发阶段:使用串口烧录或调试器烧录,便于调试
- 小批量试产:串口烧录即可满足需求
- 批量生产:使用脱机烧录器,提高效率
- 现场维护:脱机烧录器更便携,无需携带电脑
注意事项¶
- 不同烧录方式使用的引脚不同,请根据实际方式选择正确的接口
- 空白芯片首次烧录需要使用调试器写入Bootloader
- 脱机烧录器需要单独采购
- 具体烧录操作请参考下方的详细FAQ
烧录口配置为串口对烧录功能的影响¶
将烧录口引脚配置为串口功能时,对不同烧录方式的影响如下:
| 烧录口 | 配置为串口 | 对烧录功能的影响 | 建议使用场景 |
|---|---|---|---|
| 串口烧录口 (B6/B7) | 可配置 | 不影响烧录功能 | 推荐用作主控通信串口 |
| 调试器烧录口 (B0/B1) | 可配置 | 会影响调试器烧录功能 | 仅用于开发调试通信 |
重要说明:
- 串口烧录口 (B6/B7):在平台配置中设置为串口功能后,不影响串口烧录功能,可正常用于固件更新
- 调试器烧录口 (B0/B1):配置为串口功能后,调试器烧录功能将无法使用,如需调试器烧录需恢复默认配置
- 串口引脚选择建议:如需与主控进行串口通信,建议直接使用 B6、B7 作为串口引脚

SU-03T模块串口引脚配置界面(B6/B7可作为UART1使用)
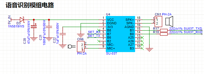
SU-03T烧录引脚说明¶
SU-03T模块的烧录引脚功能如下:
| 引脚 | 功能 | 说明 |
|---|---|---|
| B0/B1 | 调试器烧录 | UART1_TXD/UART1_RXD,用于专用调试器烧录和调试 |
| B6/B7 | 串口烧录 | 用于USB转TTL模块串口烧录 |
| B2/B3 | 升级狗/脱机烧录 | 用于脱机烧录器和量产烧录 |

重要说明:
- B0、B1是UART1串口引脚,同时作为调试器的烧录口
- 串口烧录请使用B6、B7引脚
- 生产批量烧录建议使用B2/B3升级狗方式
删除语音烧录词条后无法烧录怎么办?¶
问题描述:
之前通过语音烧录功能,不注意把语音烧录的词条删除了,导致拔线烧录功能无法正常使用。
解决方案:
语音烧录词条的删除确实会影响烧录功能,但可以通过以下方法解决。
1. 问题原因分析
-
语音烧录依赖:
- 语音烧录功能需要特定的命令词来触发
- 这些命令词是系统预置的关键词条
- 删除后会导致无法进入烧录模式
-
功能影响:
- 不影响语音识别的正常功能
- 仅影响通过语音进行固件更新的功能
- 拔线烧录仍可使用
2. 解决方案
方案一:使用拔线烧录
-
硬件连接:
- TX连接模块RX
- RX连接模块TX
- GND连接模块GND
- IO0(或特定引脚)连接到地
-
烧录步骤:
- 模块断电
- 连接好烧录线
- 特定引脚接地(参考具体模块手册)
- 模块上电进入烧录模式
- 使用烧录工具进行固件更新
方案二:重新配置语音烧录
- 在智能公元平台重新添加语音烧录词条
- 需要知道正确的命令词内容
- 建议联系技术支持获取帮助
3. 预防措施
- 不要删除系统默认的关键词条
- 重要功能词条做好备份
- 修改前记录原配置
- 使用拔线烧录作为备用方案
4. 常见烧录问题
-
连接问题:
- 检查杜邦线是否接触良好
- 确认引脚连接正确
- 尝试更换连接线
-
模式进入:
- 多次断电上电尝试
- 检查特定引脚是否正确接地
- 确认烧录工具设置正确
注意事项:
- 语音烧录功能是便利性功能
- 拔线烧录是更可靠的更新方式
- 建议掌握两种烧录方法
- 保留系统默认配置避免意外
CH340与SU-03T模块如何正确接线烧录?¶
问题描述:
使用CH340串口模块烧录SU-03T语音模块固件时,需要了解正确的接线方式和烧录步骤。
解决方案:
1. 硬件连接
-
CH340与SU-03T接线方式:
CH340引脚 SU-03T引脚 说明 5V VCC 供电正极 GND GND 供电负极 TXD B6 串口发送 RXD B7 串口接收 -
烧录软件:使用UniOneUpdateTool烧录软件
- 烧录文件:jx_su_03t_release_update.bin
2. 烧录步骤
- 步骤1:连接好线路(5V、GND、TXD→B6、RXD→B7)
- 步骤2:打开烧录软件,选择要烧录的目标bin文件
- 步骤3:点击烧录按钮
- 步骤4:拔掉5V供电线,1秒后重新插上
3. 触发下载模式的正确操作
- 操作时机:在点击烧录按钮后(软件显示等待设备时)进行拔插
- 拔插对象:5V电源线或GND线均可,推荐拔插5V
- 动作要领:快速拔出后立即重新插入,间隔约1秒
- 成功标志:软件显示检测到设备并开始传输进度

4. 使用开发板时的特殊接线
- 如果使用开发板,接线方式可能有所不同,请参考开发板说明书
- 开发板可能需要额外的跳线设置
注意事项:
- 确保接线牢固,杜邦线接触不良会导致烧录失败
- 使用2.0mm间距的连接器,避免使用2.5mm间距的杜邦线
- 杜邦线间距不匹配(2.5mm vs 2.0mm)是常见烧录失败原因
- 烧录过程中保持电源稳定
- 如使用开发板,注意开发板的特殊供电要求
SU-03T1烧录后语音功能完全失效?¶
问题描述:
CI-03T1烧录后语音功能完全无法使用,无法响应任何语音指令,仅能通过蓝牙连接。
解决方案:
问题特征:
- 烧录工具显示进度但未真正完成
- 烧录后无任何语音响应
- 蓝牙功能可以正常使用
- 提示可能需要多次烧录
烧录状态判断:
-
成功标志:
- 进度条显示100%完成
- 出现绿色成功提示
- 设备自动重启运行
-
失败状态:
- 进度停在62%(或其他非100%)
- 无成功提示信息
- 需要手动关闭
处理方法:
-
重新烧录:
- 使用相同固件再次烧录
- 确认等待100%完成
- 不要在未完成时断开
-
检查连接:
- 验证USB连接稳定
- 确认端口未被占用
- 尝试更换USB接口
-
模块检查:
- 排除虚焊问题
- 检查语音模块排针
- 确认麦克风和喇叭连接
注意事项:
- 烧录必须一次性完成到100%
- 62%进度不算成功
- 多次烧录无助于解决问题
- 如持续失败,可能是硬件问题
解决方案:
1. 访问智能公元平台
- 打开智能公元官方网站
- 登录账号(如需要)
- 进入语音模块固件下载页面
2. 下载调试固件
- 选择SU-03T模块对应的固件版本
- 下载调试版本的固件文件
- 确认固件文件与硬件版本匹配
3. 固件烧录
- 使用CH340或USB转串口模块连接SU-03T
- 使用UniOneUpdateTool烧录软件
- 选择下载的固件文件进行烧录
注意事项:
- 下载前确认模块型号(SU-03T)
- 选择正确的固件版本(调试版或正式版)
- 烧录前备份原有固件
- 烧录完成后测试语音功能是否正常
SU-03T模块连接不牢固导致无响应怎么办?¶
问题描述:
SU-03T模块连接后无法正常工作,排查发现是模块连接不牢固导致的。
解决方案:
1. 检查连接状态
- 确认模块是否插入到位
- 检查杜邦线或连接器是否接触良好
- 轻轻按压模块,确认是否有松动
2. 改善连接方式
- 重新插拔模块,确保完全插入
- 使用质量更好的杜邦线
- 考虑焊接连接以提高可靠性
3. 常见连接问题
- 插座松动:多次插拔可能导致插座弹力下降
- 杜邦线接触不良:2.0mm和2.54mm间距不匹配
- 焊接点虚焊:自行焊接的转接板可能存在虚焊
注意事项:
- 模块正常工作时略有发热是正常的(40-50℃)
- 如果温度过高,应立即断电检查连接
- 建议使用原厂提供的转接板或连接器
SU-03T开发板USB烧录¶
SU-03T开发板如何通过USB烧录?¶
问题描述:
使用SU-03T开发板时,需要了解如何正确通过USB线进行烧录操作。
解决方案:
1. 硬件连接
-
USB线连接:
- 使用USB A to B数据线连接开发板和电脑
- 确保使用质量良好的USB线
- 避免使用延长线或转接头
-
供电确认:
- SU-03T开发板通过USB供电
- 连接后观察电源指示灯
- 确认电脑识别到USB设备
2. 驱动安装
-
CH340驱动:
- 大部分SU-03T开发板使用CH340芯片
- 下载并安装CH340驱动程序
- 在设备管理器中确认COM端口识别
-
驱动验证:
- 打开设备管理器查看端口(Ports)
- 确认显示USB-SERIAL CH340(COMx)
- 如有感叹号,需要重新安装驱动
3. 烧录操作
-
选择烧录工具:
- 使用PACK_UPDATE_TOOL烧录软件
- 或使用厂家提供的专用工具
- 确保工具版本匹配
-
烧录步骤:
- 选择正确的COM端口
- 不勾选"鉴权文件"选项
- 选择要烧录的.bin文件
- 点击开始烧录
4. 常见问题处理
-
显示"打开串口失败":
- 检查USB线连接是否牢固
- 重新插拔USB线
- 更换USB端口测试
- 重新安装CH340驱动
注意事项:
- SU-03T开发板设计为USB烧录
- 不需要额外的USB转串口模块
- 烧录过程中不要断开USB连接
- 如驱动问题持续,尝试不同USB端口或电脑
资源下载与批量烧录¶
SU-03T固件文件大小有限制吗?¶
问题描述:
SU-03T固件文件大小为1.47MB,是否可以烧录到模块中,是否需要为Flash预留空间。
解决方案:
1. Flash容量说明
- SU-03T Flash大小:2MB(2048KB)
- 可用空间:全部可用于存储固件
- 无需预留:不需要为系统预留额外空间
2. 固件大小要求
- 最大支持:只要固件不超过2M即可下载
- 当前固件:1.47MB在支持范围内
- 空间余量:还有约0.53MB的剩余空间
3. 烧录建议
固件选择:
- 确认固件版本与硬件匹配
- 使用官方发布的稳定版本
- 避免使用测试版或定制版固件
烧录过程:
- 确保烧录过程中电源稳定
- 不要中断烧录过程
- 烧录完成后验证功能

注意事项:
- SU-03T不需要预留Flash空间
- 固件大小接近2M时仍可正常烧录
- 建议保留原厂固件备份
- 如固件过大,考虑精简功能或优化资源
SU-03T1烧录软件在哪里下载?¶
问题描述:
需要下载SU-03T1专用烧录软件,但不知道正确的下载地址。
解决方案:
-
官方下载地址:
- 访问智能公元帮助文档:https://help.aimachip.com/docs/offline_su03t/offline_su03t-1gbc6oj0b6e1l
- 在"开发包下载"部分找到烧录软件
- 下载对应的SU-03T烧录工具
-
软件说明:
- 云知声UniOne蜂鸟M烧录工具
- 专用于SU-03T系列模块
- 支持Windows操作系统
-
使用步骤:
- 下载并解压烧录工具
- 安装CH340驱动程序
- 连接USB转TTL模块
- 选择固件文件进行烧录
注意事项:
- 确保从官方渠道下载,避免使用来路不明的软件
- SU-03T和CI-03T使用不同的烧录工具
- 烧录前确认模块型号匹配
- 保留原厂固件作为备份
SU-03T和CI-03T烧录工具的区别是什么?¶
问题描述:
在查找烧录工具时,不确定SU-03T和CI-03T是否使用相同的烧录软件,需要了解两者的区别。
解决方案:
1. 软件名称不同
-
SU-03T系列:
- 软件名称:PACK_UPDATE_TOOL
- 开发商:云知声(ChipIntelli)
- 界面标识:UniOne蜂鸟M烧录工具
-
CI-03T系列:
- 软件名称:CI-03T串口烧录软件
- 界面标识:启英泰伦串口升级工具
- 版本:V3.9.6
2. 软件识别
- SU-03T烧录工具界面会显示"PACK_UPDATE_TOOL"
- CI-03T烧录工具界面会显示"CI-03T串口烧录软件"
- 两个软件不能混用
3. 下载方式
- 在智能公元官网选择对应型号
- 点击"详细文档"进入下载页面
- 确认下载的软件名称匹配模块型号
注意事项:
- 使用错误型号的烧录工具将无法识别模块
- 烧录前务必确认模块丝印型号
- 保留对应的烧录软件以备后续使用
- 注意:不要使用FlyMcu、MCUISP等STM32烧录工具,SU-03T需要专用工具PACK_UPDATE_TOOL
SU-03T烧录常见问题汇总¶
问题描述:
SU-03T在通过串口烧录固件时,遇到多种连接和通信问题,需要系统性的解决方案。
解决方案:
1. 串口连接失败
- 检查CH340驱动:确认设备管理器中显示正确COM口
- 拔插VCC操作:烧录工具显示"等待设备"时,快速拔插VCC电源
- 确认接线:B6(TX)、B7(RX)、VCC、GND四线必须正确连接
- 更换USB端口:尝试不同的USB端口或电脑
2. 烧录工具无响应
- 关闭其他程序:确保没有其他串口调试工具占用端口
- 重启烧录工具:关闭后重新打开,避免程序卡死
- 检查固件路径:避免使用中文路径,建议放在桌面
3. 设备状态异常
- 设备未识别:检查模块是否正常上电,红色指示灯应亮起
- COM端口错误:确认选择的COM口与设备管理器一致
- 通信失败:检查杜邦线接触,建议焊接连接
4. 烧录后模块无声音
- 检查喇叭连接:测量喇叭两端电压应为2.2-2.5V
- 检查喇叭线路:确认正负极没有接反
- 验证固件:重新生成固件并烧录
5. 注意事项
- 供电要求:使用5V稳定供电,避免电压不足
- 接触可靠:杜邦线容易接触不良,焊接更可靠
- 驱动兼容:使用官方提供的CH340驱动程序
- 备份数据:烧录前备份原有固件,方便恢复
SU-03T模块烧录后设备无响应如何处理?¶
问题描述:
SU-03T模块在烧录一次后,设备一直处于"等待设备"状态,多次尝试后仍无法正常工作。
解决方案:
1. 检查烧录顺序
- 先连接正极(VCC)、TX、RX引脚
- 点击烧录按钮
- 然后再连接负极(GND)
- 这种接线顺序可以解决烧录后无响应的问题
2. 硬件连接检查
- 确保VCC、GND、B6(TX)、B7(RX)四线正确连接
- 检查杜邦线接触是否良好
- 建议使用焊接连接提高可靠性
3. 电源管理
- 确保供电电压稳定在5V
- 避免使用电压不足的电源
- 检查电源线是否存在压降
注意事项:
- 烧录时严格按照顺序操作:先接VCC/TX/RX,点击烧录后再接GND
- 如果问题持续,尝试更换USB转串口模块
- 确保烧录工具没有选择"鉴权文件"选项
SU-03T烧录显示成功但上电仍是出厂固件怎么办?¶
问题描述:
SU-03T模块烧录新固件后,烧录工具显示烧录完成,但上电后仍播放出厂固件的语音播报,新配置未生效。
解决方案:
1. 检查平台功能选项配置
- 登录智能公元平台,检查产品的功能选项配置
- 确认所有需要的功能选项都已正确勾选
- 特别是控制功能、串口通信等关键选项
2. 重新生成固件
- 修正遗漏的功能选项
- 点击"生成新固件"重新编译
- 下载最新的固件文件
3. 重新烧录
- 使用更新后的固件重新烧录
- 烧录完成后断电重新上电
- 验证新固件是否生效
注意事项:
- 平台配置中的功能选项决定固件包含的实际功能
- 遗漏关键功能选项会导致固件行为异常
- 每次修改功能选项后必须重新生成固件才能生效
SU-03T固件包中有两个bin文件,烧录后无响应怎么办?¶
问题描述:
从智能公元平台下载的SU-03T固件包中包含两个bin文件:
- jx_su_03t_release.bin
- jx_su_03t_release_undata.bin
选择错误的文件烧录后,模块无响应或功能异常。
解决方案:
1. 固件文件说明
jx_su_03t_release.bin:包含完整数据和功能的固件,正常使用应选择此文件jx_su_03t_release_undata.bin:不包含用户数据的固件版本,用于特殊场景

SU-03T固件包中包含的文件,应选择release.bin文件进行烧录
2. 正确烧录步骤
- 登录智能公元平台,进入产品管理页面
- 等待固件生成完成(状态显示"已生成")
- 下载固件压缩包
- 解压后选择
jx_su_03t_release.bin文件 - 使用PACK_UPDATE_TOOL烧录工具进行烧录
3. SDK生成中状态的处理
- 如果平台显示"SDK正在生成,大约还需要XX分钟",需要等待生成完成
- 未完成生成的固件下载后可能不完整,导致烧录后无响应
- 生成完成后状态会变为"已生成",此时下载的固件才可用
注意事项:
- 固件生成需要等待,请勿在生成中状态下载使用
- 烧录前确认文件名是否包含
release.bin而非undata.bin - 如果已经烧录了错误的固件,重新选择正确文件烧录即可
- 固件包中的
uart文件夹和readme文档包含开发资料,可参考使用
SU-03T模块是否可以通过单片机实现实时数据播报?¶
问题描述:
需要了解SU-03T模块是否支持通过单片机发送数据实现实时语音播报功能。
解决方案:
- SU-03T模块支持通过串口通信实现实时数据播报
- 使用串口(UART)与单片机进行通信
- 单片机发送数据给模块,模块将数据转换为语音输出
注意事项:
- 确保串口通信参数配置正确(波特率、数据位、停止位)
- 数据格式需要符合模块的协议要求
- 建议在数据包中加入帧头帧尾和消息号,避免数据丢失
SU-03T模块添加PWM控制后无法唤醒如何处理?¶
问题描述:
在SU-03T模块上添加PWM控制功能后,设备无法被唤醒识别,且语音识别功能失效。具体表现为GPIO_B0至GPIO_B3配置为PWM输出(50Hz)后,唤醒词无响应。
解决方案:
1. 电源问题排查
- 检查是否因PWM驱动能力不足导致电源异常
- PWM输出可能造成过流,影响模块正常工作
- 建议在PWM输出端加驱动电路(如三极管或MOS管)
2. 硬件连接检查
-
确认舵机连接方式:
- 舵机信号线连接到模块GPIO引脚
- 舵机电源线(VCC和GND)应连接到外部电源
- 避免舵机直接由模块供电
3. 模块功能验证
- 烧录未添加PWM功能的固件测试麦克风是否正常
- 确认模块硬件没有损坏
- 检查PCB布线是否存在干扰
4. 逐步定位问题
- 先配置PWM,不连接舵机,测试语音功能
- 然后连接舵机,观察是否影响语音识别
- 逐个测试GPIO引脚,找出问题所在

注意事项:
- SU-03T模块的GPIO直接驱动能力有限
- 舵机等大电流负载需要外部驱动电路
- 电源纹波过大可能导致语音芯片工作异常
- 建议使用稳定的5V电源供电,避免使用升压电路
语音模块串口通信数据丢失问题如何处理?¶
问题描述:
语音模块通过串口与单片机通信时,发送数据量较大后出现通信卡顿和数据丢失问题,特别是在发送双精度浮点型数据时,语音模块无法正确接收,导致语音播报为0。
解决方案:
1. 通信协议优化
- 串口消息必须包含帧头帧尾和消息号
-
正确的通信协议格式:
- 帧头:AA 55
- 消息号:01
- 数据内容
- 帧尾:55 AA
2. 数据类型处理
- 在语音模块平台中,将变量和参数都定义为double类型
- 单片机端按照正确的字节序发送8字节的double数据
- 使用小端序格式(低位字节在前)

3. 调试建议
- 使用串口调试助手验证数据格式
- 检查波特率设置是否匹配
- 确认数据包长度计算正确
注意事项:
- 不要使用中文路径存放固件或工具
- 确保没有其他程序占用串口
- 9600波特率一般足够,不必过高
语音模块double类型数据播报为0如何解决?¶
问题描述:
向语音模块发送double类型数据(如28.5)进行语音播报时,播报结果为0,而相同数值的int或char类型可以正常播报。
解决方案:
1. 数据类型统一配置
- 在语音模块平台中,将变量定义为double类型
- 参数输入时也选择double类型
- 确保两端配置一致

2. 字节序处理
- double类型占8个字节
- 单片机端按小端序发送:
3. 替代方案
- 将整数和小数部分分开播报
- 使用条件判断处理不同数值类型
- 参考官方演示视频:https://www.bilibili.com/video/BV1Ms4y1a7RE/
注意事项:
- 必须先将参数值赋给变量,播报时使用变量
- 避免直接使用参数进行播报
- 可在单片机端处理数据格式,简化模块配置
- 小数位数限制:使用double类型变量播报时,只能播报小数点后两位,整数部分位数不限。如需播报更多小数位数,需在发送端预先处理为字符串或分段播报
如何实现语音模块播报队列功能?¶
问题描述:
需要在语音模块正在播报时,让新播报请求不被打断,而是等待当前播报完成后按顺序执行。
解决方案:
1. 利用事件触发机制
- 语音模块提供"播音开始"和"播音结束"两个事件
- 通过事件触发判断喇叭占用状态
- 实现播报队列的先进先出管理
2. 具体实现步骤
定义状态变量:
- 创建变量(如_busy)用于标识喇叭状态
- 播音开始时将变量置为1(占用)
- 播音结束时将变量置为0(空闲)
设置事件触发:
- 事件:播音开始
- 操作:变量_busy设置为1
- 事件:播音结束
- 操作:触发下一条播报或执行特定回复语

3. 队列管理逻辑
- 当新播报请求到达时,检查_busy变量
- 若_busy=0,直接执行播报
- 若_busy=1,将请求存入队列等待
- 播音结束后自动触发队列中的下一条
注意事项:
- 此功能需要手工修改SDK代码实现
- 平台暂未提供配置选项,后续会添加
- 可根据_busy变量判断是否需要进队列
- 建议在单片机端也实现简单的队列管理
SU-03T模块的1和2引脚用作TX/RX时如何烧录?¶
问题描述:
SU-03T模块的1和2引脚被配置为TX/RX通信功能,需要了解如何正确进行固件烧录。
解决方案:
SU-03T支持两种烧录方式:
1. 使用烧录器烧录
- 使用专用的硬件烧录器
- 通过模块的5、6脚进行烧录
- 1和2脚配置为其他功能时仍可烧录
2. 使用串口升级工具烧录
- 当1和2脚用作TX/RX通信时
- 7和8脚会自动切换为B6/B7功能
- 使用B6(TX)和B7(RX)进行串口烧录
注意事项:
- 1和2脚配置为其他功能后,无法使用烧录器下载固件
- 使用串口烧录时,确保接线正确:B6接TXD,B7接RXD
- 串口烧录需要先点击烧录,再接通VCC电源

CI-03T模块如何进行批量烧录?¶
问题描述:
需要对300个CI-03T模块批量烧录新固件,寻求高效的批量烧录方案。
解决方案:
1. 批量烧录方案选择
- 出厂前批量烧录:在模块未分板时,可由厂商批量烧录
- 已分板模块:需要逐个烧录,暂无自动化批量烧录工具
2. 提高烧录效率的方法
- 制作专用烧录夹具,使用2.0mm间距的测试夹
- 准备多个USB转TTL模块并行操作
- 编程简单的自动化脚本控制烧录流程
3. 烧录注意事项
- 确保每个模块的针脚接触良好
- 烧录过程中不要断开连接
- 记录每个模块的烧录状态和结果
注意事项:
- 批量烧录前建议先小批量测试
- 保持稳定的供电环境
- 为每个模块建立烧录档案,方便追踪
- 如需频繁批量烧录,建议联系厂商讨论定制方案
烧录基础教程¶
新手如何进行SU-03T模块烧录?¶
问题描述:
初次接触语音模块,不熟悉烧录操作,需要了解如何使用烧录工具对SU-03T模块进行固件烧录。
解决方案:
1. 准备工作
- 下载SU-03T专用烧录工具(Hummingbird-M-Update-Tool)
- 准备USB转串口模块(CH340或CP2102)
- 下载对应模块的固件文件(.bin格式)
2. 硬件连接
- SU-03T模块通过转接板连接电脑
- 确认拨码开关设置到正确位置
- 连接方式:USB→转接板→语音模块
3. 烧录步骤
- 打开烧录工具,选择正确的COM端口
- 点击"浏览"选择固件文件(.bin格式)
- 点击烧录按钮,等待进度条完成
- 烧录成功后断开USB连接
4. 注意事项
- 烧录过程中不要断开连接或关闭工具
- 确保供电稳定,避免烧录失败
- 烧录完成后将拨码开关拨回正常位置
- 首次烧录建议观看官方教学视频
学习资源:
- SU-03T转接板烧录视频教程:B站视频
- SU-03T官方文档平台:https://help.aimachip.com/docs/offline_su03t
- 所有文档资料和固件下载均可在官方文档平台获取
常见问题:
- 找不到COM端口:检查驱动安装
- 烧录失败:确认固件版本匹配
- 设备无响应:检查硬件连接
SU-03T1模块烧录需要连接哪些引脚?¶
问题描述:
需要了解SU-03T1小模块进行烧录时,必须连接哪些引脚才能正常完成固件烧录。
解决方案:
SU-03T1模块烧录时需要连接以下4个核心引脚:
必需连接的引脚:
- VCC:模块供电引脚(连接5V或3.3V,根据模块规格)
- GND:接地引脚(电源负极)
- B1/RX:串口接收引脚(连接USB转TTL的TX)
- B0/TX:串口发送引脚(连接USB转TTL的RX)
连接示意图:

SU-03T1烧录连接方式
连接步骤:
- 将USB转TTL模块的VCC连接到SU-03T1的VCC引脚
- 将USB转TTL模块的GND连接到SU-03T1的GND引脚
- 将USB转TTL模块的TX连接到SU-03T1的B1/RX引脚
- 将USB转TTL模块的RX连接到SU-03T1的B0/TX引脚
- 连接扬声器和麦克风(如需要测试语音功能)
- 使用烧录工具进行固件烧录
注意事项:
- 确保电源电压匹配,避免损坏模块
- 串口连接必须交叉(TX接RX,RX接TX)
- 烧录前确保模块已正确上电
- 使用质量良好的杜邦线,避免接触不良
设备识别与连接问题¶
SU-03T模块串口烧录无法识别设备怎么办?¶
问题描述:
使用串口工具烧录SU-03T模块固件时,上位机软件无法识别到设备,一直显示"等待设备.."状态。

解决方案:
-
检查接线方式:
- 使用CH340串口工具与SU-03T模块(UART1)连接
- 按照标准接线:5V→5V,RXD→TXD,TXD→RXD,GND→GND
- 确保烧录模式下B6、B7和GND接线正确且同源

-
硬件检查:
- 确认模块电源输入正确,单独5V供电
- 给模块通电后再点击烧录
- 检查杜邦线和串口工具是否正常
-
电路修改建议:
- 如果使用自制转接板,考虑修改上拉电阻
- R15、R16改小为100Ω
- 加个按键复位电源,改善烧录条件


-
其他排查方法:
- 关闭杀毒软件或以管理员身份运行
- 确认路径名没有使用中文
- 直接飞线连接进行烧录
- 更换电脑系统或USB端口
注意事项:
- SU-03T烧录脚为B6、B7
- 烧录失败时,可以接跳线出来单独烧录
- 电源开关按键在烧录时需要按下
- 杜邦线质量问题可能导致识别失败
- 建议使用官方提供的转接板
SU-03T转接板的复位按钮连接在哪里?¶
问题描述:
需要了解SU-03T模块转接板上的复位按钮连接到模组的哪个位置,以及串口烧录时是否需要每次都按下该按钮。
解决方案:
复位按钮连接说明:
-
硬件连接位置:
根据转接板原理图,复位按钮连接如下:

- 复位按钮一端接模块的RESET引脚
- 另一端接地
- 按下时将RESET引脚拉低
-
烧录时操作要求:
每次烧录都需要按下复位按钮:
- 进入烧录模式需要复位模块
- 确保模块处于正确的初始状态
- 避免因模块状态异常导致烧录失败
-
具体操作步骤:
原理图参考:
从原理图可以看到详细的连接关系:

- UART接口:通过CH340连接电脑
- 复位电路:按钮控制RESET引脚
- 电源管理:5V供电和3.3V稳压
注意事项:
-
复位时机:
- 必须在烧录开始前按下
- 烧录过程中可释放
- 模块正常工作时也可用于复位
-
常见问题:
- 忘记按复位 → 烧录失败
- 按钮接触不良 → 识别不稳定
- 复位电路故障 → 无法烧录
-
替代方案:
- 如复位按钮失效,可短接RESET引脚
- 使用镊子短暂接触RESET和GND
- 重新上电也能复位模块
开发包资源:
- 原理图文件:模块转接板;版本230514.SchDoc
- 包含完整的电路连接信息
- 可查看所有引脚连接关系
操作建议:
- 烧录前检查复位按钮功能是否正常
- 保持稳定的硬件连接
- 如频繁失败,检查复位电路焊接
- 建议使用官方标准转接板
SU-03T转接板烧录时不用按按钮直接开始是否正常?¶
问题描述:
使用 SU-03T 转接板和 CH340 烧录器进行烧录时,连接电脑后点击烧录就直接开始烧录了,不需要按转接板上的按钮,想知道这种操作是否正常。
解决方案:
这是正常现象。
1. 自动进入烧录模式的情况
使用转接板烧录时,某些情况下模块会自动进入烧录模式:
- 模块首次烧录:出厂状态或未烧录过固件的模块,上电后会自动进入烧录模式
- 断电后重新上电:模块断电后再上电,会自动检测并进入烧录模式
- 模块处于空闲状态:模块正常运行时,点击烧录也可能触发自动复位进入烧录模式
2. 不同烧录场景的操作差异
| 烧录场景 | 是否需要按按钮 | 说明 |
|---|---|---|
| 首次烧录/空片 | 不需要 | 模块上电自动进入烧录模式 |
| 断电后重新烧录 | 不需要 | 重新上电会自动检测 |
| 模块运行中更新 | 可能需要 | 部分情况下需要手动复位 |
| 连续多次烧录 | 可能需要 | 第二次及以后可能需要复位 |
3. 无需按按钮的原因
- CH340烧录器设计:部分烧录器支持自动复位功能
- 转接板电路:部分转接板设计了自动复位电路
- 烧录软件控制:烧录工具可能通过DTR信号自动控制模块复位
4. 何时需要手动按按钮
当出现以下情况时,需要手动按下转接板上的复位按钮:
- 烧录工具一直显示"等待设备..."
- 点击烧录后长时间无响应
- 模块运行中无法自动进入烧录模式
- 连续第二次烧录时失败
5. 操作建议
- 正常情况:如果点击烧录后能正常开始和完成,无需担心,直接使用即可
- 遇到问题:如果烧录失败,再尝试按下复位按钮后重新烧录
- 稳定操作:为提高成功率,建议每次烧录前都按一下复位按钮
注意事项:
- 直接能烧录成功说明硬件连接和驱动都正常
- 如果需要按按钮才能烧录,说明转接板不支持自动复位
- 两种情况都属于正常工作状态,无需特殊处理
SU-03T开发板烧录工具无法识别设备怎么办?¶
问题描述:
烧录工具无法识别 SU-03T 开发板,设备列表中虽然显示端口,但设备状态为空,工具提示"等待设备..."。

解决方案:
1. 检查语音模块连接方式
- 确认语音模块是否直接插在开发板上
- 如果模块是直接插上的,需要将模块拔下,使用 CH340 通过串口单独供电

2. 使用串口烧录模式
- B6/B7 是串口烧录脚
- B6 接 TX,B7 接 RX
- 单独给语音模块烧录试试
3. 检查供电和连接
- 确保 USB 连接正常
- 检查驱动是否正确安装
- 尝试更换 USB 端口
注意事项:
- 模块正常工作时略有发热是正常的(40-50℃)
- 如果烫手,应立即断电检查线路
- 确保使用正确的烧录工具版本
拨码开关设置¶
SU-03T开发板拨码开关被胶纸粘住无法拨动怎么办?¶
问题描述:
开发板上的拨码开关被胶纸覆盖,无法拨动到正确的烧录模式位置。

解决方案:
1. 撕开保护胶纸
- 小心撕开覆盖在拨码开关上的胶纸
- 开关需要拨到 ON 位置(英文一侧)才能进行固件下载
2. 拨码开关正确设置
- 烧录时:开关3拨到 ON 位置(串口烧录模式)
- 正常使用时:根据需要设置其他开关
3. 固件选择
- 在烧录工具中选择最下面的固件文件进行下载
- 确保固件版本与模块兼容
注意事项:
- 撕胶纸时注意不要损坏拨码开关
- 烧录完成后可将拨码开关拨回正常工作位置
- 如果不确定,可观看官方教学视频了解详细操作
GPIO 引脚配置¶
SU-03T开发板所有 GPIO 引脚都没有电平变化怎么办?¶
问题描述:
配置语音指令后,使用万用表测量所有 GPIO 引脚,均未检测到预期的高低电平变化。
解决方案:
1. 检查平台配置
- 确认在智能公元平台上的 GPIO 配置是否正确
- 检查命令词和输出引脚的对应关系
- 验证是否已将引脚配置为输出模式
2. 测量方法建议
- 万用表很难快速捕捉到短暂的电平变化
- 建议使用示波器进行测量
- 或者通过连接 LED 来直观观察电平变化
3. 配置示例
- 例如:喊"开灯"时,A25 脚应输出高电平
- 喊"关灯"时,A25 脚应输出低电平
- 不进行配置时,引脚默认为 GPIO 模式,输出低电平
注意事项:
- 确保已正确烧录配置好的固件
- 检查引脚是否与其他功能冲突
- 测试时可以使用简单的命令词进行验证
\n---
语音功能测试问题¶
SU-03T烧录2025.2固件后语音测试无法进行怎么办?¶
问题描述:
烧录2025.2版本新固件后,语音功能测试无法正常进行,需要确认烧录是否正确。
解决方案:
1. 确认固件烧录成功
-
检查烧录日志:
- 确认烧录过程无错误提示
- 验证固件文件完整性
- 检查MD5校验值是否匹配
-
重新上电测试:
- 断电后重新上电
- 等待3-5秒让模块完全启动
- 注意听是否有开机提示音
2. 验证固件配置
-
确认唤醒词配置:
- 2025.2固件支持自定义唤醒词
- 如配置"小爱小爱",请确认已正确设置
- 查看平台配置是否与固件匹配
-
测试基础功能:
- 先测试唤醒功能
- 喊出配置的唤醒词(如"小爱小爱")
- 观察模块是否有响应(LED指示灯变化)
3. 硬件连接检查
-
麦克风连接:
- 确认麦克风已正确连接
- 检查麦克风正负极是否接反
- 验证麦克风规格是否匹配
-
喇叭连接:
- 确认喇叭已连接到SPK+和SPK-
- 测试喇叭是否正常(可用万用表通断档测试)
4. 常见问题处理
-
完全无响应:
- 检查供电电压是否在3.3-5.5V范围
- 测量模块工作电流是否正常
- 重新烧录固件
-
能唤醒但无回复:
- 检查音量设置是否过低
- 确认回复语是否已配置
- 测试串口输出是否正常
注意事项:
- 2025.2版本固件优化了语音识别稳定性
- 首次使用新固件建议详细测试各项功能
- 如问题持续,可尝试下载平台提供的出厂模板测试
引脚定义与兼容性¶
SU-03T 模组为什么没有 GPIO-A0 引脚?¶
问题描述:
在 SU-03T 的引脚配置界面中找不到 GPIO-A0 引脚选项。

解决方案:
1. 确认模块规格
- SU-03T 模组确实没有 A0 引脚
- 这不是配置错误,而是硬件设计如此
2. 查看引脚图
- 查看官方提供的引脚布局图
- 图中显示了各个版本模块的完整引脚定义
- 可用的引脚包括 A2、A25 等

硬件损坏与短路问题¶
SU-03T1芯片VCC与GND短路导致无法烧录怎么办?¶
问题描述:
SU-03T1芯片在烧录时出现指示灯不亮、无法正常烧录的情况,经检测发现VCC与GND之间存在短路,导致芯片损坏。
解决方案:
1. 短路检测方法
-
万用表检测:
- 在不供电的情况下使用万用表
- 测量VCC与GND之间的电阻
- 短路时电阻值接近0欧姆
-
现象观察:
- 烧录器指示灯不亮
- 无法正常通信和烧录
- 模块无任何响应
2. 常见短路原因
-
喇叭引脚碰触:
- 喇叭的正负极(+/-)引脚不能碰GND
- 模块上的喇叭输出引脚意外短路
- 碰触瞬间即可造成芯片损坏
-
操作不当:
- 测试时不小心引脚相碰
- 焊接时导致焊点桥接
- 金属工具意外连接引脚

3. 预防措施
-
谨慎操作:
- 连接线路时确保引脚不接触
- 使用带绝缘的测试工具
- 避免金属物品放置在模块上
-
测试建议:
- 仅连接必要的电源和串口引脚
- 不使用时断开所有连接
- 首次使用前检查引脚间距
注意事项:
- SU-03T1芯片一旦因短路损坏,无法修复
- 短路损坏属于操作不当,不在保修范围内
- 建议在防静电工作台上操作
- 如有多颗芯片损坏,需立即检查操作方法
烧录连接问题¶
SU-03T模块接线正确但烧录失败怎么办?¶
问题描述:
购买的SU-03T芯片无法成功烧录,尽管接线正确,烧录工具连接正常,但烧录过程失败。
解决方案:
全面排查步骤
-
供电检查
- 确认使用3.3V供电(非5V)
- 检查电源稳定性,避免电压波动
- 使用主板USB口供电,避免延长线
-
接线验证
-
烧录操作流程
- 打开烧录工具,选择COM口
- 加载固件文件(Update.bin)
- 点击烧录,观察进度条
- 进度条变黄时快速重新插拔VCC
- 确保时序正确
常见问题及解决
-
电压不匹配
- SU-03T不支持5V TTL电平
- 必须使用3.3V供电
- 5V供电会导致烧录失败
-
时序问题
- 烧录需要在特定时机上电
- 观察工具提示,正确把握时机
- 多次尝试掌握规律
-
工具兼容性
- 建议使用云知声UniOne蜂鸟M工具
- 其他工具可能存在兼容性问题
- 更新到最新版本烧录工具
进一步排查
如果基础检查后仍失败:
-
模块检测
-
环境因素
- 排除强电磁干扰
- 确保良好接地
- 防静电操作
-
更换尝试
- 更换USB转串口模块
- 尝试其他电脑
- 更换固件文件重新下载
注意事项
- 首次烧录建议在专业人员指导下操作
- SU-03T对烧录时序要求较严格
- 如果反复失败,考虑联系技术支持
- 保存好购买凭证,可能需要售后
烧录进度问题¶
SU-03T模块烧录固件时卡在0%无法进行怎么办?¶
问题描述:
SU-03T模块在烧录固件时进度条一直停留在0%,无法正常进行烧录。模块之前可以正常烧录但无声音输出,现在完全无法烧录。
解决方案:
1. 检查接线连接
-
确认 CH340 与 SU-03T 的引脚对应关系正确:
- 5V → VCC
- GND → GND
- TXD → B6/RX
- RXD → B7/TX


2. 排查接触不良
- 检查杜邦线与排针之间是否接触不良
- 如果模块已焊接排针,尝试直接将线焊到模块对应引脚上
- 焊接时注意不要连锡短路

3. 检查模块状态
- 确认模块供电正常(5V)
- 测量模块工作电压是否稳定
- 如果模块异常发热,立即断电检查
4. 使用飞线焊接
- 如果排针接触不良,可从模块直接飞四根线下来
- 此操作需要一定的焊接技术
- 飞线后重新尝试烧录
5. 板载CH340与外部烧录器问题
-
板载CH340可能存在兼容性问题:
- 使用PCB板载CH340芯片进行串口烧录时,可能出现进度条卡在0%、无反应的情况
- 建议使用外部USB转串口模块(如独立CH340烧录器)进行测试
- 外部烧录器供电稳定,通信质量更好

UniOne蜂鸟M烧录工具界面,设备状态显示"app 0%",进度条无进展
-
排查建议:
- 使用外部CH340下载器代替板载CH340进行烧录测试
- 检查板载CH340电路设计是否符合规范(晶振、去耦电容等)
- 确认板载CH340的USB驱动是否正常安装
注意事项:
- 模块正常工作时略有发热是正常的(40-50℃)
- 如果烫手应立即断电检查
- 焊接飞线时注意安全,避免短路
- 可按照排查清单逐步检查问题
SU-03T模块烧录失败且无声音输出怎么办?¶
问题描述:
SU-03T模块无法烧录固件,且模块没有声音输出,需要排查烧录失败的原因。
解决方案:
1. 检查供电方式
-
供电电压确认:
- SU-03T模块不支持5V TTL供电
- 应使用3.3V供电进行烧录
- 检查USB转串口模块的电压输出
-
供电稳定性:
- 确保供电稳定充足
- 避免使用延长线或多级转接
- 直接连接到主板USB端口
2. 烧录操作技巧
-
上电时机:
- 点击烧录后等待进度条变黄
- 变黄后快速拔插一下VCC线
- 重新上电让烧录继续
-
接线检查:
- 按照烧录文档正确接线
- 确认B6/B7引脚连接无误
-
TX和RX需要交叉连接:
- USB转TTL的TX → 模块的B7
- USB转TTL的RX → 模块的B6
3. 模块状态判断
-
无声音输出:
- 可能是模块未正常工作
- 检查模块是否损坏
- 确认基础功能是否正常
-
烧录失败分析:
- 供电问题是最常见原因
- 接触不良也会导致失败
- 固件文件是否匹配
4. 进一步排查
-
更换设备测试:
- 更换USB转串口模块
- 使用不同电脑尝试
- 更换杜邦线连接
-
检查模块硬件:
- 观察模块外观是否有损坏
- 测量关键引脚电阻
- 确认晶振是否工作
注意事项:
- SU-03T对供电要求较严格,必须使用正确电压
- 烧录失败通常不是模块损坏,而是操作或设备问题
- 如多次尝试仍失败,建议录制完整操作视频供技术人员分析
- 参考官方提供的配置示例进行设置
SU-03T模块确认接线无误但仍无法烧录怎么办?¶
问题描述:
SU-03T模块无法烧录固件,已确认硬件接线正确,但烧录过程仍然失败。
解决方案:
1. 深入检查烧录流程
- 确认使用了正确的烧录引脚(B6/RX、B7/TX)
- 检查烧录工具的波特率设置是否正确
- 尝试在点击烧录后再给模块上电的时序
2. 排查常见问题
- 更换USB转串口模块(不同型号的驱动兼容性可能不同)
- 检查电脑USB端口供电是否稳定
- 尝试使用不同的COM端口
- 确认固件文件版本匹配且未损坏
3. 模块状态检查
- 测量模块工作电压是否在规定范围内
- 观察模块上电是否有语音提示
- 检查模块是否处于烧录模式
注意事项:
- 即使接线正确,也可能存在接触不良的问题
- 建议使用杜邦线重新连接,确保接触良好
- 如果问题持续,可能需要使用专业烧录器进行测试
烧录界面卡住问题¶
烧录固件时设备卡在烧录界面无法继续怎么办?¶
问题描述:
在烧录固件时,设备卡在烧录界面,无法继续进行烧录过程。
解决方案:
1. 检查接线
- 确认TX、RX、GND连接正确
- 必须断开VCC电源线,等待2秒后重新上电
2. 正确的烧录流程
- 先点击烧录工具的"下载"按钮
- 然后再给模块上电(断开VCC后重新连接)
-
TX和RX需要交叉连接:
- USB转TTL的TX → 模块的B7
- USB转TTL的RX → 模块的B6
注意事项:
- 断开VCC时,TX和RX线保持连接
- 重新上电后观察烧录进度是否开始
- 如果仍卡住,检查USB转TTL模块型号(CH340/PL2303等)
使用CH340烧录SU-03T时进度条停在黄条状态怎么办?¶
问题描述:
使用CH340给SU-03T烧录时,烧录软件一直停留在黄条状态,无法显示进度百分比,即使已将排针焊接到对应引脚。
解决方案:
1. 通信未建立
- 不显示%0说明烧录软件与模块未建立通信
- 检查硬件连接是否正确和牢固
- 确认模块供电正常
2. 硬件连接问题
杜邦线接触不良:
- 杜邦线间距2.5mm,模块为2.0mm
- 接触不良导致通信失败
- 建议直接将杜邦线焊接到模块引脚
接线检查:
- 确认使用B6/B7烧录引脚(非B2/B3)
- USB转TTL的TXD接到模块B6
- USB转TTL的RXD接到模块B7
3. 供电检查
- 先连接通信线,再接通5V电源
- 检查电源是否稳定
- 使用专用电源而非USB供电
4. 软件设置
- 选择正确的COM口号
- 波特率设置:921600(烧录时)
- 尝试重新插拔USB设备
5. 其他建议
- 购买带排针的模块版本
- 使用转接板避免接触问题
- 更换质量更好的USB转串口设备
注意事项:
- 焊接排针时要避免短路
- 烧录失败后需要完全断电重启
- 如果问题持续,建议使用专用烧录器
SU-03T专用烧录引脚说明¶
SU-03T烧录时应该使用哪些引脚?¶
问题描述:
使用USB转TTL工具烧录SU-03T时,不知道应该连接哪些引脚,错误连接到默认的RX/TX引脚导致烧录失败。
解决方案:
1. SU-03T烧录引脚
- SU-03T的烧录口是B6和B7引脚
- B6:RX(接收)
- B7:TX(发送)

2. 正确的接线方式
- USB转TTL的TXD → SU-03T的B6
- USB转TTL的RXD → SU-03T的B7
- 5V → VCC(供电)
- GND → GND(共地)

3. 烧录失败处理
如果烧录工具显示"打开串口失败":
- 检查是否使用了正确的COM端口
- 确认USB转TTL驱动是否正常安装
- 尝试更换USB端口
- 检查模块是否正常供电(VCC一开应该有语音播报)
注意事项:
- SU-03T的B0/B1是调试器烧录口,串口烧录必须用B6/B7
- B2/B3用于升级狗烧录或脱机烧录(生产使用)
- TX/RX接错不会烧坏模块,可以尝试两种接法

SU-03T串口引脚问题¶
SU-03T无法通过B5引脚发送串口数据怎么办?¶
问题描述:
使用SU-03T模块通过串口发送数据时,连接B5引脚但无法成功发送数据。
解决方案:

正确的串口引脚选择:
- B5引脚:不是串口TX功能引脚,无法用于串口数据发送
- B0引脚:才是正确的串口TX(发送)引脚
- B1引脚:是串口RX(接收)引脚
正确连接方式:
使用场景说明:
- 固件烧录:使用B6/B7引脚(专用烧录口)
- 串口通信:使用B0/B1引脚(UART1功能)
- 调试通信:必须连接到正确的串口引脚
注意事项:
- SU-03T的B0/B1是默认的UART1串口功能引脚
- B5是普通GPIO引脚,不具备串口功能
- 接线前务必确认引脚功能定义
- 错误连接会导致通信失败
USB转TTL烧录时引脚混淆怎么办?¶
问题描述:
使用USB转TTL模块烧录SU-03T时,文档说明与实际引脚功能不一致,导致烧录失败。文档显示使用PIN6(B6)/PIN5(B7),但实际B6/B7是串口1功能引脚。
解决方案:
1. 引脚功能确认
- B6/B7引脚:是UART1串口功能引脚,用于串口通信
- B1/B0引脚:才是烧录专用的RX/TX引脚
- 使用USB转TTL烧录时应该连接B1/RX和B0/TX

2. 正确的烧录接线方式
使用USB转TTL模块时的正确连接:
3. 烧录失败处理
如果使用B6/B7烧录失败:
- 立即更换到B1/B0引脚重新尝试
- 确认使用的是USB转TTL而非专用烧录器
- 检查烧录工具是否显示"打开串口失败"

4. 不同烧录方式的引脚选择
- 专用烧录器:使用B1/RXD和B0/TXD引脚
- USB转TTL烧录:同样使用B1/RX和B0/TX引脚
- 串口通信:使用B6/B7引脚(UART1功能)
注意事项:
- B6/B7仅用于烧录后的串口通信,不能用于烧录本身
- 文档中的PIN6/PIN5可能指的是物理位置编号,并非引脚名称
- 如果仍有疑问,以SU-03T技术手册v1.2为准
- 建议使用官方提供的CH340模块进行烧录
烧录工具兼容性与多次重试问题¶
问题描述:
使用USB转TTL模块烧录SU-03T时,烧录工具无法识别设备,或需要多次重试才能成功烧录。
解决方案:
1. 工具兼容性问题
- 部分USB转TTL模块不支持SU-03T所需的波特率
- 某些TTL工具的读写协议与SU-03T不兼容
- 建议使用官方提供的CH340模块
2. 重试策略
- 正确的烧录时序:先点击烧录按钮,再给模块上电
- 如失败,断开VCC电源1-2秒后重新上电
- 多次重试是常见现象,需要耐心操作
3. 波特率配置
- SU-03T烧录时使用较高波特率(921600)
- 部分USB转TTL模块可能不支持高速通信
- 可尝试降低波特率进行烧录
注意事项:
- 使用非官方TTL工具时,可能存在兼容性问题
- 烧录失败不是模块损坏,多为工具或时序问题
- 建议准备多个USB转TTL模块进行对比测试
查看波特率的方法:
- 烧录软件界面会显示默认波特率(921600)
- 日志输出与烧录使用相同波特率
- 确认串口助手波特率与烧录软件一致
SU-03T串口日志输出乱码怎么办?¶
问题描述:
使用串口工具查看SU-03T日志输出时,显示为乱码,无法正常阅读日志内容。
解决方案:
1. 波特率不匹配问题
- 最常见原因:串口工具波特率设置错误
- 日志波特率:SU-03T日志输出波特率为921600
- 区别:日志波特率(921600)与通信波特率(9600/115200)不同
2. 正确配置方法
- 打开烧录软件,查看界面显示的波特率值
- 将串口调试工具的波特率设置为相同值(921600)
- 数据位:8,停止位:1,校验位:无
3. 其他可能原因
- USB转串口驱动问题:尝试重新安装或更换驱动
- USB转串口模块质量:使用原装CH340或CP2102模块
- 线材问题:更换更短更优质的USB线
注意事项:
- 通信串口和日志串口可能使用不同波特率
- 烧录软件界面可查看默认波特率设置
- 确保串口工具与烧录软件显示的波特率一致
串口通信问题¶
通过串口给SU-03T发送消息没有响应怎么办?¶
问题描述:
通过串口助手给SU-03T发送消息时,设备没有任何响应,也无法接收到任何数据。
解决方案:
1. 检查基础连接
- 确认TX/RX交叉连接(TX→RX,RX→TX)
- 检查GND共地连接是否正确
- 验证USB-TTL驱动是否正常安装
2. 检查通信参数
- 波特率:默认115200(可根据固件配置调整)
- 数据位:8位
- 停止位:1位
- 校验位:无
3. 检查发送格式
- 十六进制发送:AA 55 开头的命令帧
- 字符串发送:需要勾选"发送新行"或手动添加\r\n
- 确认发送的数据格式符合模块协议
4. 排查步骤
- 先从模块发送数据到PC,测试模块是否正常工作
- 检查串口助手显示的接收数据是否正常
- 模块正常会发送心跳包或状态信息
注意事项:
- SU-03T的串口是3.3V电平,注意电平匹配
- 不要使用5V的USB-TTL直接连接,可能损坏模块
- 通信前确保模块已完成初始化
SU-03T串口通信连接成功后如何验证?¶
问题描述:
SU-03T模块通过B6/B7引脚与电脑建立串口连接后,需要验证通信是否正常工作。
解决方案:
1. 确认连接状态
- 烧录工具显示"开始烧录..."表明连接成功
- 串口调试助手能接收到模块发送的数据


2. 测试通信
- 模块上电后会自动发送数据
- 正常数据格式:十六进制显示(如 12 34)
- 使用串口助手发送测试数据验证双向通信
3. 常见问题处理
-
如果显示"打开串口失败":
- 检查COM端口是否被占用
- 确认B6/B7引脚连接正确
- 尝试重新插拔USB转TTL模块


注意事项:
- B6/B7是专用的UART1串口
- 后续与电脑通信也使用相同的引脚
- 不需要更换到B0/B1引脚
- 通信参数需与固件配置一致
模块过热问题¶
SU-03T模块通电后迅速烫手怎么办?¶
问题描述:
SU-03T模块通电几秒后变得非常烫手,使用串口助手可以接收到数据,但模块温度异常。
解决方案:
1. 立即安全处理
- 发现模块异常发热立即断电
- 等待模块完全冷却后再排查
- 不要触摸烫伤的模块
2. 检查数据收发
- 确认模块能正常发送数据到PC
- 检查接收的数据格式是否正确
- 正常数据格式:AA 55 xx xx xx 55 AA


3. 可能原因分析
- 固件问题:固件异常导致功耗过大
- 硬件故障:内部元件短路
- 供电问题:电压过高或不稳定
4. 排查建议
- 尝试烧录官方提供的标准固件
- 测试不同供电电压(5V或3.3V)
- 检查模块外观是否有明显损坏
注意事项:
- 模块正常工作温度应在40-50℃
- 异常发热可能是模块损坏的前兆
- 如果多次尝试仍然过热,建议更换模块
烧录问题¶
SU-03T串口烧录时GND引脚如何连接?¶
问题描述:
使用CH340模块进行SU-03T串口烧录时,对GND引脚的连接和线材颜色对应关系存在疑问。
解决方案:
- GND必须连接到GND,与线的颜色没有关系
- CH340的GND引脚应连接到SU-03T的GND引脚
- 线材颜色仅作参考,应以引脚标识为准
注意事项:
- 接线接触不良会导致芯片无法识别
- 确保所有引脚连接牢固,特别是GND引脚
- 模块方向:功放端(大芯片)应靠近蓝色开关

SU-03T烧录时应选择哪个模式?¶
问题描述:
使用烧录工具进行SU-03T固件烧录时,不确定应该选择哪个烧录模式选项。
解决方案:
烧录模式选择:
- SU-03T模块烧录时应选择 M2模式
- 这是在烧录工具中的正确选项
- 其他模式可能不兼容或导致烧录失败
操作步骤:
- 打开云知声UniOne烧录工具
- 连接SU-03T模块到电脑
- 在烧录模式选项中选择"M2"
- 选择对应的固件文件
- 开始烧录
注意事项:
- 确保选择正确的模块型号
- M2模式是SU-03T的专用烧录模式
- 如有其他烧录选项,请勿选择
SU-03T模块烧录失败如何排查?¶
问题描述:
SU-03T模块在烧录时失败,已尝试更换USB接口和拔掉其他COM端口仍无法解决。
解决方案:
基础排查步骤:
- 拔掉其他COM端口,只保留CH340串口
- 更换USB接口
- 使用其他正常工作的SU-03T模块进行交叉测试
硬件检查:
- 检查焊接是否存在虚焊或焊锡粘连
- 确认没有因电压过高或错误操作导致硬件电路损坏
- 验证接线是否正确
模块验证:
- 更换另一块SU-03T模块测试
- 若更换后可正常烧录,则原模块可能已损坏
注意事项:
- 模块在出厂前都经过严格测试,正常情况下不会出现硬件问题
- 焊接排针时需格外小心,避免静电或过热损坏芯片
- 新焊接的模块建议首先检查焊接质量
固件烧录后状态显示异常怎么办?¶
问题描述:
使用云知声UniOne平台生成的固件烧录后,设备状态显示为黄色(app 100%),且设备上电无任何反应,而官方提供的出厂固件烧录后状态为绿色(下载完成),设备可正常工作。
解决方案:
问题原因分析:
-
固件文件问题
- 自定义生成的固件可能存在配置错误
- 固件文件不完整或损坏
- 固件版本与硬件不匹配
-
烧录操作问题
- 选择的固件文件类型错误
- 烧录过程中断或异常
- 未正确进入烧录模式
处理方法:
-
使用官方固件测试
- 下载官方出厂固件进行测试
- 确认硬件本身工作正常
- 官方固件烧录后应为绿色状态
-
检查生成的固件
- 确认在平台中正确配置了所有参数
- 检查命令词、GPIO配置等是否设置
- 重新生成固件文件
-
烧录操作规范
- 使用正确的烧录工具和版本
- 确保烧录时选择正确的固件文件
- 烧录完成后再上电测试
固件文件类型说明:
- 出厂固件:包含完整的系统程序和配置
- 自定义固件:根据平台配置生成
- update固件:包含"update"后缀的为升级版本

官方固件烧录后的正常绿色状态

自定义固件烧录后的异常黄色状态
注意事项:
- 自定义固件必须正确配置所有必要参数
- 烧录前确认固件文件完整性
- 如多次尝试仍有问题,请检查平台配置
- 保留官方固件作为测试基准
固件文件命名有什么要求?¶
问题描述:
需要确认固件文件的命名规则,特别是针对不同产品的固件文件命名规范。
解决方案:
命名规则说明:
-
自定义命名
- 用户可以自定义固件文件的名称
- 例如:Tree1.bin、Tree.bin等
- 命名不影响固件功能和烧录
-
命名建议
- 使用有意义的名称便于识别
- 建议包含项目或产品信息
- 避免使用特殊字符
-
文件类型
- .bin:标准烧录文件
- _update.bin:升级版本固件
- .tar.gz:完整固件包
注意事项:
- 固件文件名只是便于管理,不影响功能
- 烧录时选择正确的文件类型即可
- 建议保留固件版本信息和生成日期
- 不同产品使用不同的命名便于区分
固件烧录困难怎么办?¶
问题描述:
在下载和烧录固件时遇到问题,无法成功将固件烧录到设备中,且烧录过程不进入自动播报状态。
解决方案:
问题原因分析:
-
复位操作问题
- 芯片未正确复位进入烧录模式
- 复位时机不准确
- 接线松动导致多次复位
-
烧录操作不当
- 未按正确的烧录流程操作
- USB接口接触不良
- 烧录工具设置错误
正确烧录步骤:
-
连接设备
- 正确连接SU-03T到电脑
- 确认COM端口号
- 选择正确的固件文件
-
进入烧录模式
- 点击烧录按钮
- 拔掉VCC电源2秒
- 重新插上VCC电源
-
确认进入状态
- 设备应进入烧录模式
- 烧录工具显示连接成功
- 开始自动烧录过程
常见问题处理:
-
设备只播报不烧录
- 说明复位未成功
- 检查VCC电源连接
- 重新尝试复位操作
-
线材接触问题
- 检查USB连接线
- 确保烧录时不要触碰
- 避免操作时造成多次复位
注意事项:
- 芯片复位后才会进行烧录
- 确保烧录工具版本正确
- 如仍有问题,可尝试更换USB端口或电脑
- 烧录成功后设备状态应显示为绿色
烧录时无法进入烧录模式怎么办?¶
问题描述:
使用云知声UniOne蜂鸟M烧录工具进行固件烧录时,无法成功进入烧录模式,设备在操作后仅进行自动播报,烧录过程未启动。
解决方案:
问题原因:
-
固件文件类型错误
- 下载了压缩包文件而非可直接烧录的固件
- .tar.gz文件需要先解压
- 烧录应使用.bin文件
-
复位操作不当
- 芯片未正确进入烧录模式
- 复位时机或方法错误
正确处理流程:
-
固件文件准备
- 从平台下载固件时选择正确文件
- 如下载的是.tar.gz压缩包,需先解压
- 找到解压后的.bin文件进行烧录
-
进入烧录模式
- 选择正确的.bin固件文件
- 点击烧录按钮
- 拔掉VCC电源2秒后重新插上
-
验证烧录状态
- 设备不应进行播报
- 烧录工具应显示开始下载
- 状态应为"下载完成"(绿色)

使用正确固件文件烧录成功后的状态

错误:下载了.tar.gz压缩包而非可烧录固件
注意事项:
- 不要直接使用.tar.gz压缩包文件烧录
- 必须解压后使用里面的.bin文件
- 芯片复位成功后不会进行语音播报
- 如仍有问题,检查是否使用了正确的固件文件
SU-03T1模块是否有串口脱机烧录器?¶
问题描述:
询问是否有适用于SU-03T1模块的串口脱机烧录器,用于产品批量烧录。
解决方案:
1. 脱机烧录器支持
- SU-03T1有专用的串口脱机烧录器
- 型号称为"升级狗"
- 其他型号暂不支持脱机烧录
2. 脱机烧录器特点
- 支持独立烧录,无需连接电脑
- 适合批量生产使用
- 提高生产效率
3. 使用方式
- 将固件文件预先下载到烧录器
- 通过串口连接目标模块
- 一键完成固件烧录
4. 批量生产建议
- 大批量生产建议采购脱机烧录器
- 可显著提升烧录效率
- 减少对电脑的依赖
注意事项:
- 脱机烧录器需要单独采购
- 仅SU-03T系列支持此功能
- 其他模块需使用在线烧录方式
SU-03T/SU-13T是否提供串口烧录协议?¶
问题描述:
希望了解SU-03T和SU-13T模块的串口烧录协议,以便自行制作脱机下载器进行批量烧录。
解决方案:
1. 官方烧录方案
- SU-03T:提供专用"升级狗"脱机烧录器
- SU-13T:暂无脱机烧录器,仅支持在线烧录
- 建议优先使用官方提供的烧录工具
2. 串口协议说明
- 不公开源代码:串口烧录协议不对外公开
- 技术保护:烧录算法和通信协议属于核心技术
- 防止滥用:避免不规范的烧录导致芯片损坏
3. 自制烧录器风险
- 协议不匹配:自行开发的协议可能与官方不一致
- 烧录失败:可能导致固件写入不完整
- 芯片损坏:错误的时序或参数可能永久损坏芯片
- 无法保修:使用非官方工具造成的损坏不在保修范围
4. 批量烧录建议
- SU-03T批量生产:采购多台官方升级狗
- SU-13T批量生产:使用多台电脑同时在线烧录
- 效率优化:制作专用测试夹具,快速插拔模块
替代方案:
-
采购官方烧录器
- 联系官方或授权代理商
- 获得完整的技术支持和保修
- 确保烧录成功率和稳定性
-
委托代工服务
- 寻找有官方烧录器的代工厂
- 提供固件文件,代为烧录
- 适合中小批量生产
-
更换支持脱机的型号
- 如必须批量脱机烧录,选择SU-03T
- 避免使用不支持脱机的SU-13T
注意事项:
- 串口烧录协议涉及底层硬件操作
- 不当使用可能导致不可逆的硬件损坏
- 建议使用官方工具确保可靠性
- 批量生产可联系官方获取技术支持服务
SU-03T1烧录时显示串口断开或等待设备怎么办?¶
问题描述:
在使用烧录工具烧录SU-03T1模块时,遇到"串口可能被断开"的错误提示,或一直显示"等待设备..."无法正常烧录。
解决方案:
1. 硬件连接检查
- 确认烧录接口位置:SU-03T1的烧录口在下方,不要接到SU-63T的接口上

SU-03T1烧录接口位置(红框标注)
-
检查引脚连接:
- B7引脚(UART1_TX)连接到USB转TTL的RX
- B6引脚(UART1_RX)连接到USB转TTL的TX
- 确保交叉连接(TX接RX,RX接TX)

B6/B7引脚功能定义表
2. 接线步骤确认
- 使用USB转TTL模块进行连接
- 检查模块引脚定义是否正确
- 确认连接线没有松动或接触不良
- 模块方向是否正确(检查是否插反)
3. 烧录操作要点
- 烧录前确保模块断电
- 正确连接后再上电
- 按下复位按钮后立即开始烧录
- 确保选择了正确的COM端口号
4. 常见问题排查
- 模块插反:检查模块是否完全插入且方向正确
- 接触不良:重新插拔连接线,确保良好接触
- 端口冲突:关闭其他串口软件,释放COM端口
- 驱动问题:确认CH340等USB转串口驱动已正确安装
注意事项:
- 烧录前务必确认接线正确,避免损坏模块
- 如多次尝试仍失败,建议更换模块或烧录工具测试
- 可以参考B站上的SU-03T烧录教程视频
SU-03T模块插反会导致什么问题?¶
问题描述:
SU-03T模块在烧录时无法正常通信,经排查发现是模块插反导致。
解决方案:
模块正确安装方法:
- 注意方向标识:模块上有丝印标记,指示正确安装方向
- 完全插入:确保模块所有引脚都正确插入接口
- 对齐位置:模块边缘与开发板边缘对齐
- 检查引脚:确保引脚数量和位置匹配
常见错误:
- 完全插反:模块旋转180度插入
- 部分插入:引脚没有完全对齐
- 错位插入:引脚偏离正确位置

模块插反示例(箭头指示正确方向)
插反的后果:
- 无法进行正常通信
- 烧录工具检测不到设备
- 可能损坏模块或开发板
- 供电异常导致硬件故障
预防措施:
- 插入前仔细查看模块和开发板的标识
- 确认引脚1(通常有圆点或三角标记)的位置
- 轻轻插入,避免用力过猛
- 插入后检查是否有倾斜或错位
注意事项:
- SU-03T模块不对称,有明确的安装方向
- 如不确定正确方向,请查看产品手册或丝印标记
- 插入前最好拍照记录原始状态,便于对比
SU-03T烧录后无声音且无法唤醒怎么办?¶
问题描述:
SU-03T模块烧录固件后无声音输出,无法唤醒,上电也没有开机播报。
解决方案:
1. 固件和唤醒词检查
- 固件兼容性:确认固件版本与模块匹配
- 唤醒词对应:检查固件中是否包含配置的唤醒词
- 音频文件完整性:确认音频文件正确打包到固件中
- 固件完整性验证:使用MD5等校验工具确认固件文件未损坏

固件文件MD5校验通过,确认文件完整性无误
2. 硬件连接检查
-
扬声器连接:
- 确认扬声器正确连接到音频输出端
- 检查扬声器阻抗是否为8Ω
- 测试扬声器是否完好(可用万用表测量)
-
电源供电:
- 确认供电电压在3.6-5.5V范围内
- 检查电源电流是否足够(建议500mA以上)
- 测量各引脚电压是否正常
3. 系统状态判断
- 上电播报:正常固件上电应有开机提示音
- LED指示:观察电源和状态指示灯
- 串口输出:如有条件,查看串口调试信息

烧录工具显示完成但设备无响应
4. 故障排查步骤
- 断电重启,再次测试
- 重新烧录确认无误的固件
- 更换扬声器测试
- 使用最小配置固件测试
- 如仍有问题,可能是硬件故障
注意事项:
- 正常烧录完成后应立即有声音输出
- 如无任何反应,首先检查硬件连接
- 建议保存一份正常工作的固件备份
- 硬件损坏可能是焊接不当或静电导致
SU-03T上电后喇叭发出卡塔卡塔异常声音怎么办?¶
问题描述:
模块上电后喇叭发出"卡塔卡塔"的异常声音,没有正常的语音播报。这是固件未正确烧录导致的典型现象。
解决方案:
1. 问题原因
- 固件未烧录或烧录不完整:部分模块出厂时固件可能未正确写入
- 固件文件损坏:烧录过程中固件数据写入不完整
- Flash数据异常:存储区域出现坏块或数据错误
2. 典型症状
- 上电后喇叭发出"卡塔卡塔"或"咔嚓咔嚓"的异常响声
- 无法进行正常的语音播报
- 唤醒功能可能无效
- 模块可能不响应任何指令
3. 解决方法
重新烧录固件:
- 使用烧录工具连接模块
- 选择正确的固件文件(.bin格式)
- 重新进行完整烧录
- 烧录完成后断电重启测试
4. 预防措施
生产端建议:
- 加强出厂固件烧录质量检测
- 增加烧录后的功能测试环节
- 使用MD5校验确保固件完整性
用户端建议:
- 收到模块后先进行功能测试
- 保留原厂固件备份
- 发现异常及时联系供应商
注意事项:
- 此问题通常不是硬件故障,重新烧录固件可解决
- 批量使用前建议先抽样测试
- 固件烧录路径避免使用中文字符
SU-03T1专用烧录器出现校验失败怎么办?¶
问题描述:
在使用专用烧录器烧录SU-03T1模块时,出现校验失败的烧录错误。
解决方案:
1. 烧录软件版本确认
- 必须使用专用调试器烧录软件v1.8版本
- 旧版本可能导致固件兼容性问题
- 从官方渠道下载最新版本烧录软件
2. 固件版本兼容性
- 检查固件生成时间
- 2024年10月25日之后生成的固件可直接使用
- 10月25日之前的固件需要从原生成版本继承并重新发布
3. 固件选择要求
- 使用专用烧录器时选择正确的固件文件
- 确认固件文件完整性
- 避免使用损坏或不完整的固件
4. 烧录操作规范
- 确保烧录器与模块连接稳定
- 烧录过程中避免断电或断开连接
- 校验失败时重新尝试烧录
注意事项:
- 专用烧录器包含喇叭、电源接口、咪头、烧录器和03T纯模块
- 固件版本升级后需要使用对应的烧录软件
- 如持续校验失败,可能需要更换烧录器或模块

SU-03T串口烧录失败如何处理?¶
问题描述:
使用云知声UniOne蜂鸟M烧录工具通过串口烧录SU-03T时,设备无法识别,工具显示"等待设备.."。
解决方案:
1. 硬件连接检查
- TX/RX连接:B6接TX,B7接RX(交叉连接)
- 供电检查:确保5V供电稳定,电流足够
- 共地连接:GND必须正确连接
2. 烧录步骤
- 芯片需要断电复位才能进入烧录模式
- 正确步骤:拔掉5V电源→重新上电→立即开始烧录
- 或者:拔插GND线实现复位
3. 常见问题排查
- 排针接触不良:SU-03T排针较小,确保接触良好
- USB转串口驱动:确认CH340等驱动已正确安装
- 串口号选择:在工具中选择正确的COM端口
4. 替代方案
- 使用专用烧录器(如FwLink2 Lite)
- 通过SWD接口烧录,更稳定可靠
- 适合批量生产和调试使用
注意事项:
- 烧录时不要触碰连接线,避免接触不良
- 确保供电稳定,不足会导致识别失败
- 烧录工具需要管理员权限运行
- 多次失败可尝试更换USB端口或电脑
串口烧录上位机显示"等待设备"怎么办?¶
问题描述:
使用串口烧录工具时,上位机持续显示"等待设备",无法完成SU-03T模块的烧录。
解决方案:
-
接线检查
- 确保没有接错线缆
- 重点检查5V电源线是否正确插入
- 确认B6、B7和GND接线正确且同源
-
电源供应
- 确保模块电源输入正确
- 使用单独5V供电,避免共享电源干扰
- 检查供电电流是否充足(建议500mA以上)
-
烧录时序
- 先给模块通电,再点击烧录按钮
- 如失败,尝试重新上电后立即烧录
- 或通过插拔GND线实现复位
-
软件环境
- 关闭杀毒软件或防火墙
- 以管理员身份运行烧录工具
- 确认文件路径不包含中文字符
-
硬件检查
- 检查杜邦线质量,建议更换短线
- 测试串口工具是否正常工作
- 必要时更换电脑系统尝试
-
最终方案
- 尝试单独飞线烧录
- 使用专用烧录器
- 参考串口烧录教程视频
注意事项:
- 接触不良是常见问题,确保连接可靠
- 供电不稳会导致识别失败
- 路径包含中文可能引起软件异常
- 可联系官方技术团队获取教程视频
烧录时出现"LOAD HELP BIN FAIL"错误怎么办?¶
问题描述:
使用烧录工具烧录语音模块固件时,出现"Cannot configure port, something went wrong. Original message: {"ErrorCode": "0003", "ErrorMsg": "LOAD HELP BIN FAIL"}"错误,导致烧录失败。
解决方案:
1. 错误代码分析
- ErrorCode 0003:端口配置失败
- LOAD HELP BIN FAIL:无法加载引导程序
- 通常表示通信异常或未进入烧录模式
2. 硬件连接检查
- 确认USB转串口模块连接正常
- 检查TX/RX线序是否交叉连接(模块TX→转串口RX)
- 验证供电是否稳定(5V)
- 尝试更换USB线或转串口模块

3. 烧录模式确认
- 确保模块已进入烧录模式
- 检查拨码开关位置(如有)
- 正确时序:先进入烧录模式,再连接烧录工具
- 尝试重新上电并再次进入烧录模式
4. 驱动和端口检查
- 确认CH340或CP210x驱动已正确安装
- 在设备管理器中查看COM口是否正常显示
- 关闭其他可能占用串口的程序
- 尝试更换USB端口
5. 常见解决方法
- 重新插拔USB连接
- 更换USB转串口模块
- 使用不同的电脑尝试
- 下载最新版本的烧录工具
烧录过程卡住不动怎么办?¶
问题描述:
烧录SU-03T模块时,进度条在某个位置停滞不前,显示"烧录中...请等待",无法继续完成烧录。
解决方案:
1. 检查通信连接
- 确认USB转串口连接稳定
- 检查串口线是否松动
- 尝试更换质量更好的USB线
- 避免使用USB延长线
2. 烧录环境优化
- 关闭其他占用系统资源的程序
- 暂时关闭杀毒软件和防火墙
- 更换到USB 2.0端口(不要使用USB 3.0)
- 尝试降低波特率设置
3. 模块状态检查
- 重新给模块断电上电
- 确认模块已正确进入烧录模式
- 检查供电是否稳定(建议使用外部5V供电)
- 尝试在模块电源并联电容(100μF)稳定电压
4. 烧录工具设置
- 重新选择COM端口
- 点击"Refresh"按钮刷新设备列表
- 降低烧录速度设置
- 使用管理员权限运行烧录工具
5. 应急处理
- 长时间无响应时强制关闭烧录工具
- 拔掉USB重新连接
- 重启电脑后再尝试烧录
- 使用另一台电脑测试
注意事项:
- 烧录过程中不要触碰连接线
- 确保模块供电稳定,电压不低于4.5V
-
如果多次失败,可能是模块硬件问题,联系官方技术团队
-
该错误通常是通信问题导致
- 确保模块已正确进入烧录状态
- 检查所有硬件连接是否牢固
- 如问题持续,联系官方技术团队获取帮助
SU-03T烧录进度卡在100%无法完成怎么办?¶
问题描述:
SU-03T芯片在烧录过程中,进度达到100%后卡住无法完成,设备无任何开机播报,无法正常工作。
解决方案:
- 烧录到100%后断开连接,重新上电测试
- 检查是否使用了正确的固件文件
- 确认烧录工具选择的COM端口和波特率正确


注意事项:
- 多次烧录失败可能是模块硬件问题
- 烧录完成后应有开机播报,无播报说明烧录未成功
- 建议录制视频用于问题分析
SU-03T与ESP8266串口通信问题¶
问题描述:
SU-03T模块通过串口连接ESP8266时,ESP8266的串口监视器无法接收到SU-03T发送的数据,即使使用串口调试工具可以正常看到数据输出。
解决方案:
1. 引脚连接检查
- SU-03T的TX连接到ESP8266的RX(GPIO3)
- SU-03T的RX连接到ESP8266的TX(GPIO1)
- 确保共地连接
- 注意不同开发板的引脚定义可能不同
2. ESP8266引脚确认
-
ESP-12E开发板的硬件串口:
- U0RXD(GPIO3):接收数据
- U0TXD(GPIO1):发送数据
- 部分开发板的D9/D10可能对应其他引脚
- 查看开发板引脚图确认正确引脚

3. 代码配置修正
#include <ESP8266WiFi.h>
#include <SoftwareSerial.h>
// 对于ESP-12E,使用正确的引脚
#define RX_PIN 3 // GPIO3 (U0RXD)
#define TX_PIN 1 // GPIO1 (U0TXD)
SoftwareSerial mySerial(RX_PIN, TX_PIN);
void setup() {
Serial.begin(115200); // 调试串口
mySerial.begin(9600); // SU-03T通信串口
Serial.println("Ready to receive data from SU-03T");
}
void loop() {
if (mySerial.available()) {
char incomingChar = mySerial.read();
Serial.print(incomingChar, HEX); // 十六进制显示
Serial.print(" ");
}
}
4. 数据格式处理
- SU-03T发送的是十六进制数据
- 需要正确解析数据包格式
- 典型格式:AA 55 01 02 55 AA
- 注意识别起始帧和结束帧
5. 常见问题解决
- 使用硬件串口:ESP8266的Serial对象与USB复用
- 波特率匹配:确认SU-03T的波特率设置
- 供电隔离:避免使用同一电源导致的干扰
注意事项:
- 不同厂家的ESP8266开发板引脚定义可能不同
- 建议先用串口调试工具验证SU-03T工作正常
- 如仍无法通信,检查是否有电平转换问题
- 长距离通信需要考虑电平匹配和信号完整性
烧录软件后无法识别串口怎么办?¶
问题描述:
烧录固件后,电脑无法识别SU-03T模块的串口,设备管理器中看不到对应的COM端口。
解决方案:
1. 驱动程序安装
- SU-03T模块使用标准USB转串口芯片(CH340或CP2102)
- 需要下载并安装对应的驱动程序
- CH340驱动下载地址:https://www.wch.cn/download/CH341SER_EXE.html
- CP2102驱动下载地址:https://www.silabs.com/developers/usb-to-uart-bridge-vcp-drivers
2. 串口配置检查
- 确认串口波特率设置正确(通常为9600)
- 数据位:8,停止位:1,校验位:无(8N1)
- 使用串口调试工具测试通信
3. 硬件连接检查
- 确保模块与电脑的USB连接正常
- 检查USB线是否完好
- 尝试更换USB端口
- 确保模块供电稳定(3.6-5.5V)
4. 开发包资源
- 驱动程序通常包含在SU-03T开发包中
- 查看开发包目录中的"CH340安装包"文件夹
- 从开发包直接安装驱动程序
注意事项:
- 驱动安装后需要重启电脑才能生效
- 如果仍无法识别,尝试重新安装驱动
- 确保使用原装或质量良好的USB线
固件文件解压失败提示内存不足¶
问题描述:
下载固件后是一个压缩文件,解压时提示"内存资源不足,无法完成操作"。
解决方案:
基础排查步骤:
- 确保系统可用内存充足,关闭其他占用内存的程序
- 尝试使用管理员权限运行解压程序
- 将压缩文件移动到路径更简单的位置(如桌面)
文件格式说明:
- 生成的固件文件可能是压缩格式(.zip或类似格式)
- 解压后会得到.bin固件文件用于烧录
- 如果解压成功但找不到.bin文件,请检查解压出的所有文件

烧录工具提示打开串口失败¶
问题描述:
使用云知声UniOne蜂鸟M烧录工具时,显示"打开串口失败",无法正常烧录。即使更换杜邦线后问题依旧存在。
解决方案:
串口选择确认:
- 在设备管理器中确认USB-SERIAL CH340对应的COM口号
- 选择正确的串口(如COM6),不要选择错误的COM口
- 点击"刷新"按钮重新检测可用串口
串口冲突检查:
- 确认其他程序未占用该串口
- 关闭所有串口调试工具
- 重启烧录工具重新检测串口
驱动和连接检查:
- 检查USB转串口驱动是否正确安装
- 在设备管理器中确认串口显示正常
- 检查CH340芯片驱动是否已安装
硬件连接确认:
- 确认烧录器与电脑连接正常
- 检查USB线是否完好
- 尝试更换USB端口
杜邦线兼容性问题:
- SU-03T模块使用2.0mm排针,而标准杜邦线是2.54mm接口
- 直接使用标准杜邦线会导致接触不良
-
解决方案:
- 使用2.54mm转2.0mm的转换杜邦线
- 或直接将模块焊接到PCB板上
- 连接时如果感觉松动,说明接口不匹配


烧录软件的路径是默认设置吗?¶
问题描述:
系统中显示的烧录软件路径是否为默认设置,该路径从何而来。
解决方案:
1. 路径说明
- 烧录软件显示的路径通常是默认安装路径
- 路径由安装程序自动设置
- 可以在软件设置中修改默认路径
2. 路径修改方法
- 打开烧录软件的设置菜单
- 找到"默认路径"或"文件路径"选项
- 浏览选择新的固件文件存储位置
- 保存设置使修改生效
3. 路径建议
- 选择英文路径,避免中文路径
- 使用简单的目录结构
- 确保路径所在磁盘空间充足
- 避免包含特殊字符的路径
注意事项:
- 默认路径通常在Program Files或Documents下
- 修改路径后需要重新打开软件
- 建议将固件文件分类存储便于管理
烧录时是否需要焊接模块?¶
问题描述:
使用杜邦线连接不稳定,考虑焊接模块但又担心无法插拔。
解决方案:
推荐做法:
- 最好将模块焊接到PCB板上以确保连接稳定
- 焊接可以完全避免2.0mm与2.54mm接口不匹配的问题
- 焊接后的连接更可靠,烧录成功率更高
焊接注意事项:
- 5V电源线不需要焊接在模块端
- CH340(USB转串口模块)端保持可插拔
- 只焊接模块的信号线(TXD、RXD、GND)
- 保留5V线的可插拔性,方便断电重启
临时解决方案:
-
如果暂时无法焊接,可尝试:
- 轻轻按压杜邦线确保接触
- 使用橡皮筋固定连接
- 购买专用的2.0转2.54转接线
芯片变黄后为何不能拔插5V电源?¶
问题描述:
烧录过程中芯片变黄(进入烧录模式),此时拔插5V电源会导致烧录失败。
解决方案:
正确操作流程:
- 芯片变黄表示已进入烧录模式
- 此时不要进行任何电源插拔操作
- 保持连接状态,等待烧录完成
- 如需重新烧录,应先完全断开电源,重新上电
注意事项:
- 进入烧录模式后,模块处于特殊状态
- 任何电源中断都会导致烧录中断或失败
- 建议烧录前确认所有连接稳定
SU-03T固件烧录时提示"ICEman connect failed, return!"¶
问题描述:
在使用蜂鸟M调试器烧录SU-03T固件时,烧录软件提示"ICEman connect failed, return!"错误,导致烧录失败。

解决方案:
- 检查是否使用了蜂鸟M调试器进行烧录
- 选择不带update后缀的bin文件进行烧录
- 确认调试器与模块的连接线路正确
- 检查串口驱动是否正常安装
注意事项:
- 蜂鸟M调试器需要使用特定的固件文件
- 如使用其他烧录工具,请选择对应的固件版本
- 确保烧录工具版本与固件兼容
串口1与烧录口冲突解决¶
问题描述:
需要使用串口1(B6/B7引脚)进行正常通信,同时需要通过串口进行烧录,担心串口冲突导致无法烧录。
解决方案:
配置方法:
- 烧录口可以配置为串口使用,不影响CH340烧录
- B6/B7引脚可以同时用于烧录和正常串口通信
- 在线配置时,选择"烧录器+串口"模式
操作步骤:
- 在平台配置时,将烧录口设置为串口功能
- 保持B6/B7引脚连接到烧录器
- 烧录完成后,B6/B7可直接用作串口通信
- 无需额外配置切换
注意事项:
- 此配置仅支持在线烧录方式
- 烧录时确保其他外围电路不影响B6/B7信号
- 配置完成后,同一引脚可复用为烧录和通信功能
SU-03T1与SU-03T有什么区别?¶
问题描述:
官网找不到SU-03T1的相关资料,不确定该型号与SU-03T的区别和功能提升。
解决方案:
型号说明:
- SU-03T1与SU-03T基本相同
- 可以直接当作SU-03T使用
- 无特殊功能差异
使用建议:
- 按照SU-03T的文档进行开发
- 使用相同的烧录工具和固件
- 引脚定义和功能完全一致
注意事项:
- SU-03T1不是新型号或升级版
- 无需专门寻找SU-03T1的资料
- 开发过程中直接参考SU-03T即可
SU-03T模块烧录失败怎么办?¶
问题描述:
SU-03T模块烧录失败,尽管接线正确,但无法成功下载固件。
解决方案:
基础排查步骤:
-
文件位置检查
- 将烧录文件(update.bin)放置在桌面
- 避免路径过深或含中文字符
- 确保文件权限正常
-
接线确认
- B6引脚接RXD(烧录器TX)
- B7引脚接TXD(烧录器RX)
- VCC接5V,GND接地
-
冷启动操作
- 断开5V电源线
- 重新插入5V电源(冷启动)
- 立即开始烧录操作
常见失败原因:
-
软件问题
- 使用最新版烧录工具
- 检查COM口驱动是否正常
- 关闭其他串口调试软件
-
硬件问题
- 检查杜邦线质量
- 确认无虚焊或接触不良
- 测量线路连通性
-
模块状态
- 确认模块未损坏
- 使用万用表测量关键点电压
- 检查3.3V输出是否正常
注意事项:
- 烧录必须冷启动,热插拔可能导致失败
- 文件路径建议使用桌面,避免权限问题
- 多次失败时重点检查硬件连接
芯片焊接到PCB后无法烧录怎么办?¶
问题描述:
芯片焊接到电路板后无法进行程序烧录,且供电电压超过5.5V时芯片无响应。
解决方案:
烧录失败处理:
-
检查外围电路影响
- 将芯片拆下单独测试
- 确认外围器件是否干扰烧录
- 检查A25、A26、A27等引脚连接
-
电压问题排查
- 测量实际供电电压
- 确认电压不超过5V(安全范围)
- 检查电源稳定性
供电要求:
- 工作电压:建议3.3V-5V
- 安全上限:不要超过5.5V
- 过压风险:超过5.5V可能永久损坏芯片
操作建议:
- 焊接前先测试芯片功能
- 使用LDO等稳压芯片供电
- 避免直接使用Hub扩展口供电
注意事项:
- 芯片过压损坏后无法修复
- 建议焊接前完成所有功能测试
- 外围电路设计需参考官方评估板
SU-03T模块烧录失败且烧录器显示红灯怎么办?¶
问题描述:
SU-03T模块烧录失败,烧录器指示灯为红灯,无法通过串口工具识别设备,同时模块上电后能正常响应唤醒词但无法进行固件烧录。
解决方案:
1. 接线确认
- SU-03T的正确引脚定义:B6是RX,B7是TX
- USB转TTL连接:TXD→B6(RX),RXD→B7(TX)
- 使用340芯片的USB转串口模块即可


2. 烧录器状态判断
- 红灯:无法识别设备或未进入烧录模式
- 绿灯:正常识别,可以开始烧录
- 红灯可能原因:接线错误、接触不良、未冷启动
3. 冷启动操作
- 烧录需要冷启动:断开电源重新上电
- 拔掉电源线再重新插入,触发烧录模式
- 冷启动时串口连接不能断开
4. 模块功能验证
- 模块出厂自带演示程序,可正常唤醒
- 出厂唤醒词为"你好小美"(不是"你好小桂")
- 可通过"你好小美"、"你好小智"、"小智精灵"、"吉祥如意"等唤醒

5. 常见问题排查
- 检查杜邦线是否断裂或接触不良
- 用万用表测量线路连通性
- 尝试更换USB转串口模块
- 检查COM端口驱动是否正常安装
6. 硬件选型建议
- 麦克风选择:注意灵敏度、信噪比参数
- 喇叭匹配:4Ω喇叭需>2.4W,8Ω喇叭需>1.6W


注意事项:
- 烧录失败多数是接线或接触问题
- 模块能正常唤醒说明硬件基本正常
- 冷启动是进入烧录模式的必要条件
- 多次尝试仍失败时考虑更换硬件
串口引脚配置¶
SU-03T哪两个引脚是全双工高速串口?¶
问题描述:
需要确认SU-03T模块的UART引脚配置,特别是全双工高速串口的位置。
解决方案:
1. UART引脚说明
- UART1_TX/RX引脚:B6/B7
- 最高速率:3Mbps
- 通信方式:全双工

2. 引脚功能
- B6 (TX):UART1发送引脚
- B7 (RX):UART1接收引脚
- 专用引脚:B6和B7是UART专用引脚,建议用于串口通信
3. 使用建议
- 高速通信时优先使用B6/B7引脚
- 确保波特率配置正确(最高支持3Mbps)
- 如需多串口,可使用其他UART引脚但速率可能较低
注意事项:
- B6/B7是专用UART引脚,不建议用作其他功能
- 使用其他引脚进行串口通信可能速率受限
- 连接时注意TX-RX交叉连接
串口通讯问题¶
为什么SU-03T接收到串口数据后无法语音播报?¶
问题描述:
向SU-03T模块发送串口数据后,模块无法实现语音播报功能。
解决方案:
电平信号要求:
- SU-03T模块只能接收TTL电平信号(3.3V)
- 不能直接接收RS232电平信号
- 需要使用RS232转TTL模块进行电平转换

正确连接方式:
- 信号转换
- 电脑/PLC的RS232接口 → RS232转TTL模块 → SU-03T模块
- 确保信号电平匹配

- 串口输出配置
- 在固件平台配置串口输出功能
- 设置控制方式为"端口输出"
- 配置控制类型为"UART1_TX"
- 数据格式为十六进制

注意事项:
- 232电平无法直接与SU-03T通信
- 必须进行电平转换后才能正常工作
- 通信参数需匹配(波特率、数据位等)
- 测试建议先使用串口助手验证连接
SU-03T与外部串口设备通讯失败怎么办?¶
问题描述:
SU-03T与外部串口开关通讯模块通讯时,串口助手XCOM和MODBUS POLL均无法接收信号,通讯超时。
解决方案:
-
检查电平匹配:
- SU-03T串口电压为3.3V
- 确认外部设备支持3.3V电平
- 如为5V设备需要电平转换
-
验证串口连接:
- 确认TX-RX交叉连接(SU-03T的TX接设备RX)
- 检查GND共地
- 使用示波器或逻辑分析仪验证信号
-
检查通讯协议:
- MODBUS RTU需要正确的设备地址
- 波特率、数据位、停止位、校验位需匹配
- 确认发送的数据格式正确
注意事项:
- SU-03T串口电压为3.3V,不能直接连接5V设备
- 通讯前确保模块已正常初始化
- 建议先使用简单指令测试连接

烧录问题¶
SU-03T固件烧录详细教程在哪里?¶
问题描述:
需要获取SU-03T板子的固件烧录详细教程。
解决方案:
官方教程链接:
- 访问智能公元帮助文档:https://help.aimachip.com/docs/tutorials-and-sample-firmware/tutorials-and-sample-firmware-1g9tpjpd8gfjt
- 包含完整的烧录步骤和注意事项
- 可根据实际需求选择性查看相关章节
基础烧录流程:
-
硬件连接
- B6引脚接RXD(烧录器TX)
- B7引脚接TXD(烧录器RX)
- VCC接5V,GND接地
-
烧录操作
- 使用UniOneUpdateTool.exe烧录工具
- 选择正确的COM端口
- 加载update.bin固件文件
- 点击烧录后立即进行冷启动(断电再上电)
注意事项:
- 官方教程包含各类问题的解决方法
- 烧录前确保文件路径不含中文字符
- 冷启动是成功烧录的关键步骤
SU-03T应该烧录哪个固件文件?¶
问题描述:
不确定应该选择jx_su_03t_release.bin还是jx_su_03t_release_update.bin文件进行烧录。
解决方案:
使用jx_su_03t_release.bin文件烧录。
-
烧录后功能:
- 开机播报:欢迎回家
- 唤醒词:小智小智
-
控灯固件:
- 有支持控灯功能的固件
- 需要单独提供或定制
注意事项:
- 确认烧录的是正确的.bin文件
- 烧录前确保文件路径无中文
- 保留原固件文件备份
SU-03T烧录工具显示通信失败怎么办?¶
问题描述:
使用云知声UniOne烧录工具对SU-03T模块进行固件烧录时,设备状态显示"通信失败",无法完成烧录。
解决方案:
1. 路径问题排查
- 检查镜像文件路径是否包含中文字符
- 中文路径会导致烧录工具无法正确识别文件
- 将update.bin文件复制到桌面或英文路径下

镜像文件路径包含中文字符,会导致烧录失败
2. 正确烧录流程
步骤1:板子按钮处于按下状态(不要松开)
步骤2:插上USB连接电脑
步骤3:烧录软件添加update.bin文件
步骤4:点击软件烧入按钮
步骤5:对应的COM口变黄后,按下板子按钮
步骤6:烧录进度条走完,显示烧录成功
3. 常见错误操作
- ❌ 按下按钮→插USB→点击烧入→2S松开按钮(错误)
- ✅ 按住按钮→插USB→添加文件→点击烧入→COM口变黄→松开按钮(正确)
4. 烧录失败排查
- 确认使用的是update.bin文件(非中文路径)
- 检查USB线和端口是否正常
- 尝试更换USB端口
- 确认模块供电稳定
注意事项:
- 烧录前必须将固件文件放在英文路径下
- 按钮的操作时机很重要,COM口变黄后才松开
- 如果持续失败,可能是硬件问题,需要返厂检修
使用SU-30T的烧录工具会导致SU-03T通信失败吗?¶
问题描述:
使用云知声UniOne蜂鸟烧录工具烧录SU-03T模块时,在COM5端口显示通信失败,更换串口后问题依旧存在。
解决方案:
1. 确认烧录工具来源
- SU-03T应使用专用烧录工具,而非SU-30T的工具
- 不同型号的烧录工具不通用
- 需从SDK或官方渠道获取正确的SU-03T烧录工具

烧录工具显示通信失败
2. 正确的烧录工具获取
- SU-03T的烧录工具位于SDK文件中
- 文档中的"01、烧录软件.zip"可能是SU-30T的工具
- SU-03T和SU-30T使用不同的烧录工具
3. 工具识别方法
- 检查工具支持的型号列表
- SU-30T工具不包含SU-03T选项
- 使用不匹配的工具会导致通信失败
4. 替代解决方案
- 下载完整的SU-03T SDK包
- 使用SDK中提供的下载工具
- 联系官方技术团队获取正确的烧录工具
注意事项:
- 各型号的烧录工具严格对应,不可混用
- 文档资料需确认对应的型号,避免误用
- 若使用了错误工具导致无法通信,更换为正确的专用工具即可
SU-03T烧录时设备无响应如何处理?¶
SU-03T V2.2黑色板串口烧录失败怎么办?¶
问题描述:
使用SU-03T V2.2黑色板时,通过云知声UniOne蜂鸟M烧录工具无法成功烧录固件,设备未响应烧录操作。
解决方案:
1. 连接检查
- 先连接RX、TX、GND三根线
- 点击烧录后再给VCC供电(上电时序)
- 确认COM端口选择正确

2. 硬件版本确认
- V2.2黑色板与V2.1绿色板烧录方式相同
- 确认使用的烧录工具版本
- 检查USB转串口驱动是否正常
3. 固件问题
- 重新生成固件文件测试
- 确认固件生成时间(近期生成的更兼容)
- 使用update版本固件进行测试

4. 烧录步骤
- 连接线但不供电
- 打开烧录工具选择固件和COM口
- 点击烧录按钮
- 立即给VCC供电(时序很重要)
注意事项:
- V2.2版本可能需要特定的上电时序
- 固件文件过期可能导致烧录失败
- 如持续失败,尝试更换USB端口或电脑
SU-03T烧录成功后无法正常工作,如何判断芯片状态?¶
问题描述:
SU-03T芯片在烧录后无法正常工作,需要判断芯片是否烧录成功,同时存在供电异常问题。
解决方案:
1. 芯片工作状态判断
- 发热情况:正常工作的芯片会有轻微发热
- 电流测量:使用万用表测量工作电流
- 引脚电压:检查关键引脚是否有正常电压输出
2. 供电问题排查
- 使用万用表测量VCC引脚电压
- 确认供电电压在3.6-5.5V范围内
- 检查电源输出电流是否足够
3. 烧录验证方法
- 重新烧录已知正常的固件
- 观察烧录过程是否顺利完成
- 烧录后立即测试基本功能
4. 芯片好坏判断
注意事项:
- 测量电流时需要串联万用表
- 确保测试环境供电稳定
- 多个芯片对比测试更容易判断问题
- 硬件损坏的芯片需要更换
SU-03T固件包不是bin文件,如何处理?¶
问题描述:
下载的固件包不是.bin文件,无法直接用于烧录工具,且烧录工具无法识别设备。
解决方案:
1. 固件文件解压
- 下载的固件包是压缩格式(.tar.gz或.rar)
- 需要解压两次才能获取.bin文件
- 第一次解压:解压.tar.gz或.rar文件
- 第二次解压:解压内层的压缩文件
2. 正确的烧录文件
- SU-03T需要使用带update的.bin文件
- 文件名通常为:update.bin
- 确保文件路径不含中文字符
3. 烧录工具使用
- 使用UniOneUpdateTool.exe烧录工具
- 选择正确的COM端口
- 导入解压后的update.bin文件
4. 设备识别问题
- 如果设备未识别,拔插一下VCC电源
- 确认USB转串口驱动正常
- 检查COM端口是否被占用

设备成功识别后的界面
注意事项:
- 固件文件必须放在英文路径下
- 解压后确认文件完整性
- 使用带update后缀的固件文件
- 烧录时确保连接稳定
SU-03T固件包需要解压两次才能使用吗?¶
问题描述:
下载的固件包不是bin格式,询问是否可以直接放入烧录工具使用。
解决方案:
1. 固件包格式
- 下载的固件包是压缩格式(.tar.gz或.rar)
- 不能直接用于烧录工具
- 必须解压后获取bin文件
2. 解压步骤
- 第一次解压:解压.tar.gz或.rar压缩包
- 第二次解压:解压内层的压缩文件
- 最终文件:获得update.bin文件用于烧录
3. 注意事项
- SU-03T需要使用update.bin文件
- 不能使用其他格式的文件烧录
- 解压后确认文件完整性
烧录文件是jx_firm.tar.gz压缩包怎么办?¶
问题描述:
尝试烧录时发现文件名为'jx_firm.tar.gz',显示为压缩存档文件夹,无法直接用于烧录。
解决方案:
1. 文件类型识别
- jx_firm.tar.gz是压缩包文件
- 烧录工具只能识别.bin文件
- 需要先解压获取固件文件
2. 正确解压步骤
-
解压tar.gz文件
- 使用7-Zip或WinRAR等工具
- 解压后得到jx_firm文件夹
-
查找bin文件
- 进入jx_firm文件夹
- 找到update.bin或类似名称的bin文件
- 这才是真正的烧录文件
-
烧录操作
- 选择解压出的.bin文件
- 确保文件路径不含中文
- 使用标准烧录流程操作
注意事项:
- 不要直接选择压缩包进行烧录
- 解压后确认bin文件完整性
- 建议将bin文件复制到简单路径使用
UniOneUpdateTool.exe是串口烧录工具吗?¶
问题描述:
询问文件夹中的UniOneUpdateTool.exe是否为串口烧录工具。
解决方案:
1. 工具确认
- UniOneUpdateTool.exe:是的,这是官方烧录工具
- 用于SU-03T等模块的串口烧录
- 支持通过COM端口进行固件更新

烧录工具所在文件夹内容
2. 使用方法
- 打开UniOneUpdateTool.exe
- 选择正确的COM端口
- 添加update.bin固件文件
- 点击烧录按钮开始烧录
注意事项:
- 确保USB转串口驱动已安装
- 选择正确的COM端口号
- 固件文件必须放在英文路径下
SU-03T串口配置错误导致语音无法播放?¶
问题描述:
通过串口发送指令后SU-03T模块语音无法播放,经检查发现是串口配置错误导致。
解决方案:
问题定位:
- 配置缺失:平台中未配置UART1_RX和UART1_TX为串口功能
- 端口误用:GPIO引脚被配置为其他功能而非串口
- 参数错误:串口参数(波特率等)设置不正确
正确配置步骤:
-
配置UART引脚:
- 进入GPIO配置界面
- 找到UART1_RX和UART1_TX
- 将这两个引脚功能配置为"串口模式"
-
设置串口参数:
- 波特率:9600
- 数据位:8
- 停止位:1
- 校验位:无
-
触发配置:
- 触发方式:选择"串口输入"
- 串口选择:UART1_RX
- 消息编号:设置唯一标识
-
测试验证:
- 使用串口助手发送测试数据
- 格式:AA 55 [消息号] [参数] 55 AA
- 确认模块能正确响应
注意事项:
- 必须将UART1_RX和UART1_TX配置为串口功能
- 通信参数要与下位机匹配
- 测试消息的数据长度必须足够才能触发
- GPIO_B6和GPIO_B7是UART专用引脚,不要用作其他功能
烧录了错误的固件文件导致无法开机怎么办?¶
问题描述:
烧录了错误的固件文件后,设备无法正常开机播报,且生成了多个不同格式的固件文件,需要确认正确的固件文件类型及烧录方法。
解决方案:
必须烧录带update的固件文件才能正常工作。
固件文件识别:
-
正确的固件文件
- 文件名包含"update"字样:如
jx_su_03t_release_update.bin - 这是可通过平台直接烧录的固件版本
- 包含完整的启动和运行代码
- 文件名包含"update"字样:如
-
其他固件文件说明
- 不带update的固件可能是调试版本或部分文件
- 不同烧录工具可能生成不同格式的文件
- 只有update.bin才能保证完整功能

烧录方法:
-
选择正确文件
- 确认使用
*_update.bin文件 - 避免使用调试或开发版本
- 固件应来自智能公元平台或官方渠道
- 确认使用
-
烧录注意事项
- 确保烧录工具版本匹配
- 检查硬件连接是否正确
- 烧录完成后再测试功能
问题预防:
- 保留原始出厂固件备份
- 记录正常工作的固件版本
- 烧录前确认固件来源和用途
- 避免频繁更换不同版本的固件
模块烧录时一直显示"等待设备"怎么办?¶
问题描述:
烧录时设备无法被识别,一直处于"等待设备"状态,即使使用开发板时按复位按钮可以烧录,但目标模块无法自动进入烧录模式。
解决方案:
模块无法自动进入烧录模式,需要通过复位或断电操作触发。
问题分析:
-
烧录模式说明
- 模块需要进入特定的烧录模式才能被识别
- 开发板有复位按钮,可手动触发
- 独立模块需要其他方式触发
-
常见原因
- 模块未正确进入烧录模式
- 串口连接问题
- 电源时序不正确



解决方法:
-
5V供电要求
- SU-03T烧录必须使用5V供电
- 3.3V供电可能导致无法进入烧录模式
- 确保供电电流足够(1A以上)
-
正确的接线方式
- CH340的5V → SU-03T的VCC
- CH340的RXD → SU-03T的B7
- CH340的TXD → SU-03T的B6
- CH340的GND → SU-03T的GND
-
烧录操作步骤
- 先连接好所有线路(除VCC)
- 打开烧录工具,选择固件和COM口
- 点击烧录按钮
- 立即接通5V电源(冷启动)
-
复位操作
- 点击烧录后,按模块复位按钮
- 等待设备识别成功
- 确认端口状态从灰色变为黄色
-
断电触发
- 先连接烧录线
- 打开烧录工具
- 点击烧录后快速断开再接通5V电源
注意事项:
- 烧录成功前保持供电稳定
- 复位时机很重要,点击烧录后立即操作
- 如仍无法识别,检查串口驱动和硬件连接
- 不同模块可能需要多次尝试才能成功
解压固件文件提示内存不足怎么办?¶
问题描述:
尝试解压asr.gz固件文件时遇到"内存资源不足,无法完成此操作"错误,而同目录下的wifi.gz文件可以正常解压。
解决方案:
这是电脑端的问题,需要检查系统资源或重启电脑。
问题分析:
-
错误原因
- 电脑内存不足或资源被占用
- 解压工具临时空间不够
- 系统资源分配问题
-
文件差异说明
- asr.gz文件可能较大,需要更多资源
- wifi.gz文件较小,能正常解压
- 不是文件本身的问题

解决方法:
-
系统操作
- 重启电脑释放内存资源
- 关闭不必要的程序
- 清理系统临时文件
-
替代方案
- 直接从压缩包中拖出文件使用
- 使用其他解压工具尝试
- 复制文件到其他位置再解压
-
注意事项
- 确保C盘有足够空间
- 检查解压工具是否正常
- 避免同时运行多个大型程序
预防措施:
- 定期清理系统垃圾文件
- 保持足够的硬盘空间
- 使用可靠的解压软件
- 避开太多后台程序
空的US516P6芯片无法串口烧录怎么办?¶
问题描述:
购买US516P6空芯片自行焊接后,无法通过串口正常烧录固件。
解决方案:
1. 空芯片限制
- 空芯片第一次无法通过串口烧录
- 需要先通过其他方式烧录引导程序
- 出厂已预烧录的芯片才能串口烧录
2. 购买建议
- 购买已预烧录固件的芯片
- 确认支持CH340烧录的版本
- 避免购买完全空白的芯片
3. 替代方案
- 使用SU-03T完整模块(含已烧录芯片)
- 购买支持串口烧录的版本
- 联系供应商确认芯片状态
注意事项:
- 空芯片需要专用烧录器,无法用串口烧录
- 自行焊接时要确保焊接质量
- 购买时确认芯片是否已预烧录固件
SU-03T使用5V供电触发烧录失败怎么办?¶
问题描述:
使用5V供电电压触发管脚2时,无法成功烧录SU-03T芯片。
解决方案:
1. 烧录方式说明
- SU-03T不支持5V供电触发烧录
- 烧录必须通过专用烧录工具
- 供电电压用于正常工作,不是烧录触发
2. 正确烧录方法
-
使用串口烧录
- 连接B6(RX)、B7(TX)到USB转串口
- 使用UniOneUpdateTool工具
- 通过冷启动进入烧录模式
-
供电要求
- 烧录时提供5V工作电压
- 确保供电稳定(1A以上)
- 不要尝试用高电平触发烧录
3. 注意事项
- 管脚触发是工作模式功能,不是烧录功能
- 烧录必须使用专用工具和协议
- 购买芯片时确认是否支持串口烧录
SU-03T串口烧录时接线错误怎么办?¶
问题描述:
使用串口烧录SU-03T模块时失败,经排查发现是将串口线接到了错误的引脚上。
解决方案:
1. 正确的引脚连接
使用CH340 USB转串口模块时,正确的连接方式为:
- CH340的5V → SU-03T的VCC
- CH340的RXD → SU-03T的B7
- CH340的TXD → SU-03T的B6
- CH340的GND → SU-03T的GND

CH340与SU-03T模块的正确接线方式
2. 常见接线错误
- ❌ 将RXD接到B8引脚(B8不是串口引脚)
- ❌ 将TXD接到其他非串口引脚
- ✅ RXD必须接B7,TXD必须接B6
3. 接线注意事项
- SU-03T需要5V供电(不是3.3V)
- B6/B7是专用串口引脚,不能接其他位置
- 确保GND良好接地
- 接线前确认模块型号和引脚定义
注意事项:
- 烧录前先断开电源,完成接线后再供电
- 如果烧录失败,首先检查接线是否正确
- 不同版本的SU-03T引脚定义可能略有差异
- 使用万用表验证接线连通性
串口命令发送间隔多久合适?¶
问题描述:
使用单片机给语音模块发送串口指令时,存在间歇性失败问题,即使增加50ms延时也无法稳定工作。
解决方案:
1. 间隔时间设置
- 建议间隔:200ms以上
- 测试方法:从200ms开始测试,根据实际情况调整
- 失败原因:间隔过短可能导致模块处理不过来
2. 调试步骤
-
验证串口通信:
- 使用串口助手连接单片机
- 确认数据发送正常
- 检查波特率等参数
-
检查触发配置:
- 确认串口输入触发已正确配置
- 验证消息编号匹配
- 检查是否有执行动作
-
测试不同间隔:
- 50ms:可能过短,容易失败
- 200ms:推荐起始值
- 500ms:如果200ms仍有问题可尝试
注意事项:
- 语音模块处理串口指令需要时间
- 建议间隔不少于200ms
- 确保每条指令完全处理完成再发送下一条
- 使用示波器或逻辑分析仪可帮助调试
SU-03T1模块烧录时无法识别串口怎么办?¶
问题描述:
烧录软件后无法识别SU-03T1模块的串口,需要相应的驱动程序支持。
解决方案:
1. 驱动程序安装
- CH340驱动程序位于开发包的"10. CH340安装包"文件夹中
- 从官方文档资源中获取对应驱动
- 根据操作系统选择对应版本(32位/64位)
2. 驱动安装步骤
- 解压CH340驱动安装包
- 运行对应系统的安装程序
- 安装完成后重启电脑
- 在设备管理器中确认COM端口显示
3. 串口识别验证
- 连接USB转串口模块到电脑
- 检查设备管理器中是否出现新COM端口
- 记录COM端口号(如COM3、COM4等)
- 在烧录软件中选择正确的COM端口
4. 常见问题处理
- 驱动安装失败:尝试以管理员身份运行
- 无法识别端口:更换USB接口或数据线
- 端口号异常:卸载驱动重新安装
注意事项:
- 不同操作系统需要对应版本的驱动程序
- 部分Windows 10/11系统可能需要禁用驱动签名
- 确保使用USB数据线而非充电线
- 如问题持续,尝试使用其他USB转串口芯片
SU-03T模块如何实现一个端口输出三个不同脉宽的脉冲?¶
问题描述:
询问SU-03T模块是否支持单个端口输出三个不同脉宽的脉冲信号。
解决方案:
实现方式确认
- SU-03T支持通过串口输入触发后输出特定脉冲
- 可以在不同状态下输出不同脉宽的脉冲
- 单个端口无法同时输出多个不同脉宽
具体实现方法
-
分时输出方案
- 在不同时间点输出不同脉宽
- 通过软件逻辑控制输出时序
- 适合时序要求不严格的场景
-
状态触发方案
- 根据模块不同工作状态输出
- 结合语音识别结果控制
- 实现条件化的脉冲输出
注意事项:
- 需要在固件平台中配置串口输出功能
- 脉冲宽度和频率需在允许范围内
- 建议使用逻辑分析仪验证输出波形
- 复杂的时序控制可能需要外部单片机协助
SU-03T烧录时显示多个COM口失败怎么办?¶
问题描述:
烧录SU-03T程序时,烧录工具显示多个COM口状态为"打开串口失败",无法正常烧录。
解决方案:
1. 检查硬件连接
- 供电检查:确认已进行VCC拔插操作
- COM口数量:多个COM口可能由驱动问题导致
- 硬件连接:检查USB转串口模块连接
2. 排查步骤
-
重新安装驱动:
- 卸载所有COM口驱动
- 重新安装CH340或对应驱动
- 检查设备管理器中的COM口状态
-
单一COM口测试:
- 拔掉其他USB设备
- 只保留烧录用的USB转串口
- 重新识别COM口
-
接线检查:
- 确认B6/B7接线正确
- 检查是否有接触不良
- 验证供电为5V
3. 注意事项
- 烧录前需要先断电再上电
- 避免使用USB延长线
- 确认模块型号与固件匹配
- 尝试更换USB端口或电脑
烧录时杜邦线接触不良怎么办?¶
问题描述:
使用杜邦线连接语音模块进行烧录时,出现接触不良问题,导致烧录失败。检查发现杜邦线间距(2.54mm)与模块排针(2.0mm)不匹配。
解决方案:
1. 问题原因
- 引脚不匹配:标准杜邦线为2.54mm间距
- 模块规格:SU-03T等模块使用2.0mm排针
- 接触不良:间距不匹配导致连接不可靠
2. 解决方法
-
焊接连接(推荐):
- 将排针直接焊到模块上
- 使用合适间距的连接器
- 确保焊接牢固无虚焊
-
使用转接板:
- 制作2.0mm转2.54mm转接板
- 或购买专用转接器
- 避免直接使用不匹配的连接线
-
临时方案:
- 小心调整杜邦线接触
- 确保每个引脚都接触良好
- 仅用于测试,不建议长期使用
3. 正确的烧录连接
- VCC:5V供电
- GND:共地
- TXD:连接B7(RX)
- RXD:连接B6(TX)
- PWR:连接PWR引脚

2.54mm杜邦线与2.0mm排针不匹配

建议直接焊接排针确保可靠连接
注意事项:
- 强烈建议焊接而非使用杜邦线
- 如必须使用杜邦线,要确保每个引脚接触良好
- 烧录前用万用表检查连通性
- 长期使用建议制作专用转接头
SU-03T烧录时需要剪断连接线吗?¶
问题描述:
在使用4针连接器进行烧录时,不确定是否需要对连接线进行剪断或修改。
解决方案:
连接线类型确认:
- 标准杜邦线接口为2.54mm间距
- SU-03T模块使用2.0mm排针
- 直接使用可能接触不良
处理方式:
-
检查连接器类型
- 4针白色连接器如果是2.54mm接口,需要剪断改接
- 如果是2.0mm专用连接器,可直接使用
-
线缆处理方法
- 剪断连接器一端,露出线芯
- 分别焊接到模块对应引脚
- 或购买2.0mm转2.54mm转接头
注意事项:
- 剪线前确认连接器规格
- 焊接时注意线序不要接错
- 保留未剪断的一端用于连接USB转串口模块
SU-03T烧录线需要如何处理?¶
问题描述:
使用普通杜邦线进行烧录时,需要对连接线进行特殊处理才能确保正常连接。
解决方案:
线缆处理方法:
-
剪断改接法
- 将杜邦线一端的连接器剪断
- 剥出线芯,分别焊接到模块引脚
- 确保焊接牢固,避免虚焊
-
接口适配方案
- 购买2.54mm转2.0mm转换头
- 使用专用烧录转接板
- 直接焊接排针到模块
注意事项:
- 剪线时保留足够长度用于焊接
- 确认线序对应,避免接反
- 焊接后用万用表测试连通性
普通杜邦线能直接用于SU-03T烧录吗?¶
问题描述:
使用普通杜邦线进行烧录时,不确定是否可以直接使用或需要特殊处理。
解决方案:
接口兼容性问题:
- SU-03T模块排针间距为2.0mm
- 标准杜邦线间距为2.54mm
- 直接使用会导致接触不良
使用建议:
-
短期测试
- 可尝试小心插入,确保每个针脚接触
- 用胶带或橡皮筋固定连接
- 仅用于临时测试
-
长期使用方案
- 焊接2.0mm排针到模块
- 购买专用转接线
- 制作转接板
注意事项:
- 接触不良可能导致烧录失败
- 长期使用建议焊接而非使用杜邦线
- 选择合适间距的连接器确保可靠连接
SU-03T烧录接口排针间距是多少?¶
问题描述:
需要确认SU-03T模块的烧录接口排针间距,以判断是否可以直接使用标准杜邦线。
解决方案:
接口规格说明:
- SU-03T模块接口排针间距为2.54mm
- 标准杜邦线间距为2.54mm
- 两者规格完全匹配,可以直接使用
直接连接方式:
-
无需焊接模块端
- 2.54mm间距的杜邦线可直接插入
- 接触良好,不需要焊接
- 方便插拔和重复使用
-
连接要点
- 确保杜邦线质量良好
- 插入时对准引脚,避免歪斜
- 检查每个引脚是否完全插入
注意事项:
- CH340端的连接器保持标准2.54mm
- 连接前断开电源
- 如接触不良,检查杜邦线是否老化
SU-03T烧录问题有哪些替代解决方案?¶
问题描述:
除了剪断改接烧录线外,询问是否有其他解决方案可以处理烧录连接问题。
解决方案:
替代方案选择:
-
购买专用烧录线
- 搜索2.0mm转2.54mm转接线
- 常见电子元器件渠道均有销售
- 选择质量可靠的成品线
-
使用开发板
- 购买SU-03T开发板
- 开发板自带转接板
- 可直接使用标准杜邦线
-
自制转接板
- 制作2.0mm转2.54mm转接PCB
- 焊接排针和排母
- 实现标准接口转换
方案对比:
- 专用线:最简单,成本较低
- 开发板:功能完整,便于调试
- 转接板:可重复使用,适合批量
注意事项:
- 选择方案时考虑使用频率
- 开发板方案适合长期开发
- 转接板需要一定DIY能力
SU-03T开发板包含哪些烧录配件?¶
问题描述:
询问开发板解决方案的具体内容,了解是否包含烧录所需的转接板。
解决方案:
开发板配件说明:
-
核心配件
- SU-03T开发板主体
- 内置转接板模块
- 标准烧录接口
-
接口规格
- 转接板提供2.54mm标准接口
- 兼容市面上所有杜邦线
- 无需额外改装即可使用
-
使用优势
- 即插即用,方便快捷
- 稳定可靠的连接
- 适合频繁烧录调试
购买建议:
- 购买时确认包含转接功能
- 选择完整开发套件
- 询问卖家配件清单
注意事项:
- 开发板成本高于单独模块
- 适合需要频繁调试的场景
- 保留原模块用于最终产品
SU-03T串口返回全00数据是什么问题?¶
问题描述:
SU-03T模块通过串口调试助手测试时,返回的数据全是十六进制的"00",不确定是配置错误还是模块故障。
解决方案:
1. 波特率不匹配
- 最常见原因是波特率配置错误
- SU-03T默认波特率可能不是当前设置的值
- 尝试不同的波特率:9600、115200等

串口调试助手显示返回的全00数据
2. 串口参数检查
- 确认数据位:8
- 确认停止位:1
- 确认校验位:无/None
- 与固件配置中的串口参数保持一致
3. 固件配置验证
- 检查固件中是否启用了串口输出功能
- 确认UART引脚配置正确
- 验证命令词触发后是否有串口输出动作
4. 模块状态判断
- 如果调整波特率后仍有问题
- 检查模块是否能正常响应语音命令
- 若语音功能正常,可能是串口配置问题
注意事项:
- 波特率不匹配是导致返回00数据的最常见原因
- 建议从9600开始,依次尝试标准波特率
- 确认使用的固件版本支持串口输出功能
ESP32无法接收SU-03T串口数据怎么办?¶
问题描述:
ESP32与SU-03T通过串口通信时,ESP32无法正常接收来自SU-03T的数据。代码中使用了缓冲区检查机制,但数据接收不完整。
解决方案:
1. 缓冲区管理问题分析
原代码存在问题:
void getSerialData() {
while (Serial.available()) {
unsigned char serialData = Serial.read();
if (recCount < 5) { // 防止缓冲区溢出
recBuffer[recCount] = serialData;
recCount++;
}
}
}
问题原因:
- 缓冲区大小限制过小(仅5字节)
- SU-03T返回的数据可能超过5字节
- 缓冲区检查导致后续数据被丢弃
2. 修改方案
移除缓冲区大小检查,直接读取数据:
void getSerialData() {
while (Serial.available()) {
unsigned char serialData = Serial.read();
recBuffer[recCount] = serialData;
recCount++;
}
}
3. 完整的接收逻辑
#define BUFFER_SIZE 64 // 增加缓冲区大小
unsigned char recBuffer[BUFFER_SIZE];
int recCount = 0;
void getSerialData() {
while (Serial.available() && recCount < BUFFER_SIZE) {
recBuffer[recCount] = Serial.read();
recCount++;
}
// 处理接收到的数据
if (recCount > 0) {
processData(recBuffer, recCount);
recCount = 0; // 重置计数器
}
}
4. 通信协议注意事项
- 数据格式:确认SU-03T发送的数据格式
- 结束符:检查是否有特定的结束标志
- 超时处理:添加接收超时机制
- 数据校验:必要时添加校验和验证
5. 调试建议
void debugSerialData() {
Serial.print("Received: ");
for (int i = 0; i < recCount; i++) {
Serial.print(recBuffer[i], HEX);
Serial.print(" ");
}
Serial.println();
}
注意事项:
- 确保串口参数配置一致(波特率、数据位、停止位)
- 检查硬件连接(TX-RX交叉连接)
- 合理设置缓冲区大小,避免溢出或浪费
- 考虑添加数据完整性检查机制
SU-03T烧录成功但串口无数据输出怎么办?¶
问题描述:
SU-03T模块烧录成功后,通过串口助手测试时无法接收数据,模块对语音指令无响应。
解决方案:
硬件连接检查:
- 基础连接
- 模块连接咪头和扬声器
- USB转串口(CH340)连接到电脑
- 确认COM口识别正常

- 串口配置
- 波特率:9600(与固件配置一致)
- 数据位:8
- 停止位:1
- 校验位:无

固件配置验证:
-
导入固件到平台
- 将生成的固件导入智能公元平台
- 查看唤醒词和命令词配置
- 确认串口输出功能已启用
-
引脚功能确认
- UART1_TX和UART1_RX配置为串口功能
- 命令词触发后通过UART1_TX发送数据
- 检查消息编号和参数设置

测试步骤:
- 连接硬件(咪头、扬声器、串口)
- 打开串口助手,配置参数
- 说出唤醒词(如"你好小智")
- 说出命令词(如"走两步")
- 观察串口数据输出
命令词配置示例:
- "走两步" → 发送 0x21
- "后退" → 发送 0x22
- "左转" → 发送 0x23
- "右转" → 发送 0x24

常见问题排查:
- 串口助手未勾选正确显示格式
- 命令词未在固件中正确配置
- 硬件连接错误或接触不良
注意事项:
- 确保使用正确的COM口
- 测试环境安静,避免干扰
- 串口助手需要打开对应COM口
单片机串口控制语音模块间歇性失败?¶
问题描述:
单片机发送指令给语音模块进行关键词识别,但存在间歇性失败问题,发送指令前后都添加延时也无法稳定工作。
解决方案:
1. 全面排查步骤
-
验证单片机输出:
- 使用串口助手连接单片机
- 确认每次都能正常发送数据
- 检查数据格式是否正确
-
检查模块响应:
- 确认模块接收到数据后触发动作
- 检查是否配置了正确的执行动作
- 验证消息ID是否匹配
2. 优化建议
-
增加间隔时间:
- 从200ms开始测试
- 如仍失败,尝试500ms或更长
- 观察间隔增加后的效果
-
检查配置完整性:
- 确认串口输入触发已添加
- 验证允许识别词动作已配置
- 检查消息编号与发送数据匹配
-
硬件检查:
- 确认串口连接牢固
- 检查波特率设置是否一致
- 验证共地连接
3. 调试技巧
- 使用逻辑分析仪监控通信
- 记录成功和失败时的数据差异
- 尝试简化测试场景
- 考虑环境干扰因素
注意事项:
- 模块处理指令需要一定时间
- 建议逐步增加间隔时间测试
- 确保发送格式为十六进制
- 检查是否有其他串口设备干扰
SU-03T串口数据接收不稳定怎么办?¶
问题描述:
SU-03T模块发送串口数据时,接收端(如STM32)大多数时间无法接收到数据,只有在连续发送数据时才能偶尔接收成功。
解决方案:
数据格式确认:
-
进制格式匹配
- SU-03T发送:十六进制数据
- STM32接收:必须设置为十六进制模式
- 两端格式必须完全一致
-
数据发送间隔
- 建议发送间隔不少于200ms
- 给模块足够的处理时间
- 避免连续快速发送
通信参数配置:
-
波特率设置
- 确保两端波特率一致(如9600)
- 检查数据位、停止位、校验位配置
- 验证硬件连接(TX对RX,RX对TX)
-
共地连接
- 确保SU-03T和接收设备共地
- 使用万用表验证GND连接
- 检查电源地线是否可靠
调试建议:
-
使用串口助手
- 先用串口助手代替STM32测试
- 验证SU-03T是否正常发送数据
- 排除接收端问题
-
检查发送逻辑
- 确认每次语音触发都生成了发送指令
- 检查触发条件是否正确配置
- 验证消息编号匹配
注意事项:
- SU-03T每次语音指令只发送一次数据
- 接收端需要准备好接收状态
- 通信失败多是格式或连接问题
- 建议增加重试机制提高可靠性
SU-03T能否将识别到的语音内容以文本形式通过串口发送?¶
问题描述:
需要SU-03T将识别到的语音内容(如识别到"你好"时)直接以文本形式"你好"通过串口发送出去,而不是发送16进制数据。
解决方案:
1. 串口输出格式限制
当前支持格式:
- SU-03T仅支持发送十六进制格式数据
- 不支持直接发送ASCII文本字符串
- 无法直接输出识别到的语音文本内容
技术原因:
- 模块固件设计为固定格式输出
- 串口通信协议采用十六进制数据帧
- 文本转换功能尚未实现
2. 可行的替代方案
方案一:映射固定十六进制值
方案二:接收端转换
// 接收端(如ESP32/STM32)代码示例
void processSerialData(unsigned char hexData) {
switch(hexData) {
case 0x01:
Serial.println("收到:你好");
// 执行相应动作
break;
case 0x02:
Serial.println("收到:打开");
// 执行相应动作
break;
case 0x03:
Serial.println("收到:关闭");
// 执行相应动作
break;
}
}
方案三:使用多字节协议
3. 配置示例
智能公元平台设置:
- 选择"串口输出"功能
- 设置输出格式为"十六进制"
- 为每个命令词配置唯一的十六进制值
- 设置适当的波特率(如9600)
实际应用场景:
- 语音控制家电:发送控制码而非文本
- 状态查询:发送查询指令,返回固定值
- 数据采集:触发传感器数据上传
注意事项:
- 当前版本固件限制,无法直接发送文本
- 接收端需要建立十六进制到文本的映射关系
- 可通过更新固件获取新功能(如有)
- 建议采用标准协议确保通信可靠性
SU-03T的红外遥控功能可以使用吗?¶
问题描述:
尝试配置SU-03T的红外遥控功能,但无法通过平台将红外接收指令映射到相应的GPIO输出口,导致红外遥控功能无法正常工作。
解决方案:
当前功能限制
- SU-03T的红外遥控功能暂时无法使用
- 平台配置功能尚未完全完善
- 研发部门正在解决此问题
技术原因
- IR_TX和IR_RX引脚已配置
- 需要连接外部红外接收头
- 平台无法将接收指令映射到GPIO输出
临时解决方案
-
等待功能完善
- 研发已在解决此问题
- 后续固件更新可能会支持
- 关注官方公告和更新说明
-
使用其他控制方式
- 改用串口控制
- 使用GPIO直接触发
- 考虑更换支持红外功能的模块
硬件连接说明
- IR_TX:红外发送(暂未启用)
- IR_RX:红外接收(需外接接收头)
- GPIO输出:可通过其他方式控制
注意事项:
- 目前平台配置不了红外遥控功能
- 外接红外接收头也无法正常工作
- 如急需红外功能,建议选择其他型号
- 问题解决后会第一时间通知
固件生成问题¶
SU-03T固件生成失败怎么办?¶
问题描述:
版本生成固件失败,系统检查配置未发现异常,需要排查原因并解决。
解决方案:
1. 平台问题排查
- 可能是平台临时问题
- 等待平台恢复或稍后重试
- 提供JSON配置文件供分析
2. 配置检查要点
- 确认所有配置项已正确填写
- 检查是否有配置冲突
- 验证固件版本兼容性
3. 解决步骤
- 导出JSON配置文件
- 使用平台故障排查工具分析
- 等待平台问题修复
- 使用"继承"功能重新生成
注意事项:
- 平台偶尔会出现临时性问题
- 保存好JSON配置文件备份
- 问题解决后及时重新生成固件
SU-03T和SU-03T1固件是否通用?¶
问题描述:
需要确认SU-03T和新款SU-03T1的固件是否可以通用。
解决方案:
1. 硬件差异说明
- SU-03T1是SU-03T的升级版
- 主要区别:Flash容量扩容
- 功能和引脚完全兼容
2. 固件兼容性
- 2024年11月后的固件:完全通用
- 2024年11月前的固件:需要继承升级
3. 升级方法
对于旧固件:
- 在平台使用"继承"功能
- 重新生成固件
- 即可用于SU-03T1
注意事项:
- 现在生成的固件基本都是通用的
- Flash扩容不影响使用体验
- 无需担心兼容性问题
SU-03T烧录时出现"发送异常"怎么办?¶
问题描述:
烧录SU-03T模块时出现"发送异常,COM10终止了本次传输活动"错误,导致烧录失败。
解决方案:
1. 硬件连接检查
- 断开其他不必要的COM端口设备
- 只保留CH340烧录器连接
- 检查USB接口接触是否良好
2. 接线检查
- 确认B6接TXD,B7接RXD
- 检查GND是否良好接地
- 验证VCC接5V电源
3. 接触不良处理
- 检查焊点是否有虚焊
- 对应焊点加锡重焊
- 确保连接牢固可靠
4. 其他注意事项
- 不要使用USB延长线
- 尝试更换电脑USB端口
- 重新安装CH340驱动程序
注意事项:
- 烧录前先断电再上电
- 接触不良是常见故障原因
- B6/B7是专用串口引脚,不能接错
SU-03T支持MODBUS RTU协议吗?¶
问题描述:
需要确认SU-03T模块是否支持MODBUS RTU协议或其他自定义协议进行通信。
解决方案:
1. 协议支持情况
- SU-03T可以通过串口配置实现MODBUS RTU
- 支持自定义协议(如简码协议)
- 需要在平台中配置帧头和帧尾
2. 配置方法
- 进入串口配置界面
- 设置帧头格式(如55 AA)
- 设置帧尾格式(校验位)
- 配置数据发送和接收规则
3. 通信示例
- MODBUS RTU:11 01 00 13 00 25 F9 C8
- 简码协议:55 AA 10 0B 00 1A
SU-03T接收串口数据后需要一定间隔才能正常响应?¶
问题描述:
单片机给SU-03T模块发送串口指令时,存在间歇性失败问题,即使增加50ms延时也无法稳定工作。
解决方案:
1. 间隔时间要求
- 建议间隔:200ms以上
- 失败原因:间隔过短可能导致模块处理不过来
- 起始值测试:从200ms开始测试,根据实际情况调整
2. 调试步骤
-
验证串口通信:
- 使用串口助手连接单片机
- 确认数据发送正常
- 检查波特率等参数
-
检查触发配置:
- 确认串口输入触发已正确配置
- 验证消息编号匹配
- 检查是否有执行动作
3. 检查不同间隔
- 50ms:可能过短,容易失败
- 200ms:推荐起始值
- 500ms:如果200ms仍有问题,可尝试更长间隔
- 1秒:如仍不稳定,使用1秒间隔
4. 其他建议
- 使用稳定的电源供应
- 避免长距离串口传输
- 检查单片机代码逻辑
- 确保每次指令完全处理完成再发送下一条
注意事项:
- SU-03T处理串口指令需要一定时间
- 建议在实际应用中测试并优化间隔时间
- 通信失败可能是多因素导致的,需要系统排查
SU-03T串口接收数据时CRC校验错误怎么办?¶
问题描述:
使用MODBUS RTU协议时,接收到的数据CRC校验失败,导致通信异常。
解决方案:
1. MODBUS CRC计算
MODBUS RTU使用CRC16校验:
- 多项式:x¹⁶ + x² + ... + x⁸
- 生成多项式:0xA001
- 初始值:0xFFFF
2. 常见错误类型
- CRC不匹配:接收数据计算CRC与校验码不符
- 数据帧损坏:传输过程中数据被篡改
- 接收超时:数据接收不完整
3. 问题排查
- 检查通信参数:波特率、数据位、停止位
- 验证数据格式:确认数据完整性
- 使用标准库:使用经过验证的MODBUS库
- 检查硬件连接:确保接触良好,共地可靠
4. 处理建议
- 重传机制:检测到CRC错误时请求重传
- 错误计数:记录错误次数,超过阈值告警
- 使用校验码:在帧尾添加CRC校验码
- 协议适配:根据从设备要求调整校验方式
注意事项:
- MODBUS RTU的CRC校验是协议可靠性的重要保障
- 建议使用标准实现而非自行计算
- 通信环境恶劣时增加错误检测和重传机制
- MODBUS RTU:11 01 00 13 00 25 F9 C8
- 简码协议:55 AA 10 0B 00 1A
4. 技术限制
- 仅支持通过串口通信
- 需要外部设备配合协议
- 模块本身不能直接实现复杂协议
注意事项:
- 接收功能需要进一步测试验证
- 协议配置需与通信设备匹配
- 建议先测试基础通信再开发功能
如何配置SU-03T串口发送不带帧头帧尾的MODBUS RTU报文?¶
问题描述:
需要配置SU-03T发送MODBUS RTU报文时,不包含帧头帧尾,只发送纯MODBUS RTU数据。
解决方案:
1. 直接发送MODBUS数据
- 发送数据格式:在串口输出配置中直接输入MODBUS RTU数据
- 示例:
01 03 00 0A 01 00 01(读取保持寄存器) - 不需要包裹:无需添加AA 55等帧头帧尾
2. 接收端配置
- 帧头帧尾设置:RX端可留空或不设置
- 或设置匹配的帧头:如需要可设置01 03等MODBUS功能码
3. 平台配置步骤
- 选择控制方式:"端口输出"
- 选择控制类型:"UART1_TX"
- 数据格式:十六进制
- 直接输入MODBUS RTU报文的十六进制值
4. 使用注意事项
- MODBUS RTU有完整的校验机制,不需要额外帧头
- 纯数据格式:确保数据格式正确(大端/小端)
- 波特率匹配:与从设备保持一致的波特率
5. 常见MODBUS RTU指令示例
注意事项:
- 接收功能需要进一步测试验证
- 协议配置需与通信设备匹配
- 建议先测试基础通信再开发功能
SU-03T1上电无语音播报怎么办?¶
问题描述:
SU-03T1模块上电后没有语音播报,需要排查原因并解决。
解决方案:
-
检查固件烧录
- 确认模块已烧录正确的固件
- 重新烧录出厂固件测试
-
检查硬件连接
- 确认扬声器已正确连接到SPK+和SPK-引脚
- 检查扬声器阻抗是否匹配(推荐4Ω或8Ω)
- 验证咪头连接是否正常
-
检查供电
- 确认供电电压为5V
- 测量供电电压是否稳定
注意事项:
- 新模块首次使用可能需要烧录固件
- 确保扬声器极性正确连接
- 供电不足可能导致无声或声音异常
烧录固件时如何选择正确的文件路径?¶
问题描述:
使用烧录工具时,不确定应该选择哪个文件夹下的固件文件,或遇到中文路径导致烧录失败。
解决方案:
-
固件文件位置
- 正确的固件文件位于
jx_firm/su_03t_1.5/Update.bin - 不要选择错误的文件夹(如"04、模块出厂固件")
- 正确的固件文件位于
-
路径要求
- 避免使用中文路径
- 将固件文件拖到桌面或简单的英文路径下
- 确保文件路径不包含空格或特殊字符
-
烧录步骤
- 打开云知声UniOne蜂鸟M烧录工具
- 选择正确的COM口
- 点击"选择镜像文件",选择Update.bin文件
- 点击开始烧录
注意事项:
- 必须选择Update.bin文件,其他文件无法烧录
- 中文路径可能导致烧录工具无法识别文件
- 烧录时确保模块连接稳定,避免断开
烧录时因文件路径包含中文导致读取失败怎么办?¶
问题描述:
烧录工具在尝试读取文件时,因文件路径包含中文字符而失败,提示"文件读取失败"。
解决方案:
问题原因
- 烧录工具不支持含中文的文件路径
- 中文路径可能导致字符编码错误
- 系统无法正确解析带中文的路径
解决步骤
-
检查文件路径
- 确认当前路径包含中文字符
- 查看错误提示中的乱码路径
-
移动文件到英文路径
-
创建英文工作目录
- 在桌面创建新文件夹(如 firmware)
- 将固件文件复制到该文件夹
- 确保文件夹名和文件名均为英文
-
重新烧录
- 打开烧录工具
- 选择英文路径下的固件文件
- 正常进行烧录操作
操作示例

路径包含中文导致文件读取失败

更改为英文路径后烧录成功
路径规范要求
- 文件夹名:仅使用英文字母、数字、下划线
- 文件名:使用原始的 Update.bin
- 路径深度:不宜过深,建议3级以内
- 特殊字符:避免空格、中文、特殊符号
临时解决方案
如果必须使用中文路径:
-
使用短路径
-
复制到临时目录
-
使用英文用户名
- 避免用户文件夹为中文
- 或使用管理员账户操作
注意事项
- 所有烧录工具都有类似限制
- 这是软件兼容性问题,非硬件故障
- 建议养成为英文路径的习惯
- 如问题持续,尝试以管理员身份运行工具
SU-03T的烧录引脚定义是什么?¶
问题描述:
在烧录SU-03T芯片时,对引脚定义(特别是RXD和TXD)存在疑问,需要确认正确的引脚对应关系。
解决方案:
-
标准烧录引脚
- CH340的TXD → SU-03T的B7
- CH340的RXD → SU-03T的B6
- VCC → 5V电源
- GND → 电源地
-
引脚对应表
-
注意事项
- B6和B7是SU-03T的专用串口引脚
- 连接时TX对RX,RX对TX(交叉连接)
- 确保供电电压为5V
烧录步骤:
- 正确连接烧录线
- 打开烧录工具
- 选择对应COM口
- 加载固件文件
- 开始烧录
注意事项:
- 引脚接错会导致烧录失败
- 不要在通电状态下插拔烧录线
- 使用专用烧录线避免接线错误
SU-03T烧录器按钮故障无法断开电路怎么办?¶
问题描述:
烧录器上的按钮在升起时无法断开电路,按下能启动但升起时不断开,怀疑开关故障。
解决方案:
问题诊断
-
万用表测试
- 设置到欧姆档或通断档
- 表笔分别接开关两端
- 按下按钮:应显示导通(0欧姆)
- 松开按钮:应显示断开(无穷大)
-
故障判断
处理方案
方案一:临时解决方案
-
手动断电
- 烧录完成后手动拔掉电源线
- 代替开关断开功能
- 确保完全断电再重新上电
-
短接处理
- 如确认开关损坏,可临时短接
- 使用导线连接开关两端
- 通过插拔电源线控制通断
方案二:开关更换
-
更换准备
- 购买相同规格的按钮开关
- 确认引脚间距和尺寸
- 准备电烙铁等工具
-
更换步骤
-
开关规格
- 类型:瞬时按钮开关
- 触点:常开(NO)型
- 引脚:2引脚或3引脚均可
- 电流:大于100mA
方案三:使用备用转接板
-
CI-03T开发包转接板
- 开发包内含转接板PCB
- 板上已集成复位电路
- 可直接使用,无需故障开关
-
转接板优势
- 稳定可靠的复位功能
- 避免开关接触不良
- 标准化的接口定义
注意事项
- 开关故障不影响烧录功能
- 可以手动控制电源通断
- 更换开关时需要基本焊接技能
- CI-03T开发包提供备用转接板
- 如不会焊接,建议购买新的烧录器
SU-03T串口通信引脚配置错误怎么办?¶
问题描述:
配置串口通信时,平台中显示UART1_TX为GPIO_B6、UART1_RX为GPIO_B7,但实际接线接在了B6、B7引脚上,导致通信失败。
解决方案:
1. 引脚对应关系
- UART1_TX实际对应GPIO_B2引脚
- UART1_RX实际对应GPIO_B3引脚
- GPIO_B6和B7是其他功能引脚,不是UART
2. 正确配置步骤
-
修改引脚配置
- 进入平台引脚配置界面
- 将UART1_TX设置为GPIO_B2
- 将UART1_RX设置为GPIO_B3
-
硬件接线
- 串口TX连接到B3引脚(RX)
- 串口RX连接到B2引脚(TX)
- 确保GND共地
3. 验证方法
- 配置完成后重新生成固件
- 烧录新固件到模块
- 使用串口助手测试通信
注意事项:
- B2/B3才是真正的UART引脚
- 配置时注意不要被GPIO编号迷惑
- 接线前先确认平台的引脚分配
SU-03T串口输出的数据格式是什么?¶
问题描述:
在配置控制指令时,对参数字段的数据类型存在疑问,需要了解SU-03T串口输出的数据格式。
解决方案:
1. 数据格式说明
SU-03T通过串口输出的是十六进制字符串格式,不是C语言的数据类型。
2. 格式要求
- 字符范围:使用十六进制字符(0-9,A-F)
- 数据单位:两个字符一组,代表一个字节
- 分隔方式:各组之间用空格分隔
- 最大长度:32个字符(16个字节)


3. 配置示例
发送包含字节 0xAA、0x55、0x01、0x01、0x55、0xAA 的指令:
4. 注意事项
- 不能出现连贯多字节连接(如AA5501)
- 必须以空格分隔每个字节
- 超过最大长度会被截断
- 参数必须使用有效的十六进制字符
SU-03T串口通信是否必须使用帧头帧尾?¶
问题描述:
询问是否可以直接发送十六进制数据(如01 02 0A),而不使用标准的帧头帧尾格式。
解决方案:
1. 数据发送格式
- 可以直接发送任意十六进制数据
- 不强制要求使用帧头帧尾
- 发什么收什么,直接透传
2. 自定义协议建议
- 可以自己定义帧头帧尾格式
- 便于接收端识别数据包
- 提高通信可靠性
3. 配置方法
- 在平台中配置串口输出
- 数据格式选择十六进制
- 直接输入要发送的数据
4. 示例说明
- 直接发送:01 02 0A(接收端收到同样数据)
- 带帧头格式:AA 55 01 02 0A(自定义)
- 接收端根据协议解析
注意事项:
- 串口通信是透传模式
- 数据格式由开发者自定义
- 建议使用简单协议便于解析
SU-03T的默认烧录口是哪些引脚?¶
问题描述:
询问SU-03T模块的默认烧录口引脚配置,确认是否为TX和RX引脚。
解决方案:
-
默认烧录引脚
- SU-03T默认烧录口是B6和B7引脚
- B6:UART1_RX(接收)
- B7:UART1_TX(发送)
-
引脚功能说明
- B6/B7是专用UART串口引脚
- 支持最高3Mbps通信速率
- 用于固件烧录和串口通信
-
硬件连接
注意事项:
- 虽然叫TX/RX,但要交叉连接
- B6/B7是烧录和通信的专用引脚
串口通信¶
SU-03T之间串口通信导致重复执行怎么办?¶
问题描述:
两个SU-03T模块通过串口连接后,发送一个语音指令会导致接收端重复执行开灯或关灯操作。
解决方案:
1. 问题原因分析
- A板发送指令后,B板会语音播报响应
- A板的麦克风会听到B板的播报内容
- 导致A板再次识别并发送串口指令
- 形成循环触发,重复执行操作
2. 硬件连接要求
- A板TX(B6)→ B板RX(B6)
- A板RX(B7)→ B板TX(B7)
- 必须共地连接(GND)
- 确保供电稳定(5V)


3. 解决方案
- 关闭B板语音播报:在B板配置中关闭串口触发后的语音播报
- 物理隔离:将A板和B板的麦克风物理隔开
- 降低音量:适当降低B板的播报音量
- 使用耳机:A板使用耳机输入,避免听到B板播报
4. 配置示例
A板发送配置:
- 命令词:开灯 → UART1_TX发送:AA 55 01 01 55 AA
- 命令词:关灯 → UART1_TX发送:AA 55 02 02 55 AA
B板接收配置:
- UART1_RX接收消息号1(AA)→ 执行开灯动作
- UART1_RX接收消息号2(AB)→ 执行关灯动作
- 关闭语音播报功能
注意事项:
- 共地是通信的基准,必须连接
- 问题根源是A板听到了B板的播报
- 最简单的解决方法是关闭B板的语音播报
- 测试时确保A板和B板有适当距离
串口触发与通信¶
SU-03T串口引脚可以直接连接单片机吗?¶
问题描述:
询问SU-03T模块的串口引脚是否可以直接连接到单片机引脚,还是需要通过CH340G等解码芯片进行信号转换。
解决方案:
可以直接连接,不需要额外的解码芯片。
1. 直接连接方式
- SU-03T的串口引脚可以直接连接到单片机的GPIO引脚
- 模块内部已经集成了串口通信电路
- 不需要外接CH340G等USB转串口芯片
2. 连接注意事项
- 电平匹配:确认单片机的串口电平(3.3V或5V)与SU-03T兼容
-
交叉连接:
- 单片机TX → SU-03T的B6(UART1_RX)
- 单片机RX → SU-03T的B7(UART1_TX)
- 共地连接:必须确保单片机和SU-03T共地
3. CH340G的使用场景
CH340G等芯片主要用于:
- USB转串口连接电脑进行调试
- 电脑没有串口时作为转接器
- 不是模块间通信必需的
注意事项:
- 直接连接时确保波特率设置正确(默认115200)
- 如需要通过电脑调试,才需要CH340G等转接芯片
- 长距离通信建议考虑使用RS232或RS485转换
如何通过MCU实现SU-03T串口输入触发功能?¶
问题描述:
需要通过MCU单片机实现SU-03T模块的串口输入触发功能,了解具体的实现方法和配置步骤。
解决方案:
-
参考教程资源
- 观看SU-03T串口教程视频:https://b23.tv/zDGrffx
- 视频详细介绍了串口触发的配置方法
- 包含实际的接线演示和代码示例
-
基本连接方式
- MCU的TX连接到SU-03T的B6(UART1_RX)
- MCU的RX连接到SU-03T的B7(UART1_TX)
- 确保两端共地(GND连接)
- 通信波特率默认为115200
-
测试准备工作
- 准备单独的咪头(麦克风)用于语音输入
- 将咪头连接到SU-03T的麦克风输入端
- 确保SU-03T固件已正确烧录并支持串口触发
-
串口触发配置
- 在智能公元平台配置串口输入触发
- 设置触发条件为UART0_RX接收特定数据
- 配置触发后执行的动作(如播放语音、控制GPIO等)
注意事项:
- 串口触发需要模块已烧录支持串口功能的固件
- 测试时必须连接麦克风,否则无法进行语音识别
- MCU发送的数据格式需与模块配置的触发条件匹配
- 建议先使用串口调试工具测试触发功能是否正常
SU-03T如何实现持续串口数据输出?¶
问题描述:
需要SU-03T在收到语音指令后,持续通过串口输出数据,直到接收到特定停止信号。
解决方案:
-
配置多个串口发送指令
- 在UART1_TX发送指令中添加多个发送项
- 设置不同的延时时间(如50ms、100ms)
- 每个发送项可以发送相同的数据
-
使用定时器功能
- 配置定时器实现周期性发送
- 通过语音指令启动定时器
- 设置定时器周期和发送内容
-
停止机制实现
- 监听串口接收到的停止信号(如数据"32")
- 收到停止信号后关闭定时器
- 停止所有串口数据发送
-
配置示例
注意事项:
- 持续发送会增加MCU的接收负担
- 确保MCU有足够的处理能力处理连续数据
- 定时器功能需要在固件中预先配置
- 停止信号的识别需要提前在协议中定义
SU-03T如何通过串口输出变量值?¶
问题描述:
需要在RX串口接收触发信号后,通过TX串口输出变量的值,而不是仅通过语音播报的方式获取变量信息。
解决方案:
1. 实现原理
- SU-03T芯片支持通过串口进行数据通信
- 可以在固件逻辑中实现变量的读取和串口发送功能
- 通过变量保存机制实现数据的传递
2. 具体实现步骤
-
接收触发信号
- 通过RX串口(UART1_RX)接收外部触发信号
- 设置特定的触发指令或数据包格式
-
变量保存
- 在接收到触发信号后,将需要输出的变量值保存到临时变量
- 可以使用系统变量或自定义变量存储数据
-
串口发送
- 使用TX串口(UART1_TX)发送变量值
- 将变量值转换为字符串格式后发送
- 配置适当的延时确保发送稳定
3. 配置示例
// 伪代码示例
int value = 123;
// 接收到RX触发信号后
if (rx_data_received) {
// 将变量值转换为字符串
char buffer[10];
sprintf(buffer, "%d", value);
// 通过TX串口发送
uart_send(buffer);
}
4. 平台配置方法
- 在智能公元平台中配置串口输入触发条件
- 设置触发后执行串口输出动作
- 在输出参数中指定要发送的变量
注意事项:
- 确保串口波特率设置正确(如9600、115200等)
- 波特率需与外部设备匹配
- 变量值需根据实际类型进行格式转换(如浮点数需使用printf格式化)
- 避免在串口发送过程中阻塞主程序
- 确保系统实时性不受影响
如何通过GPIO按键控制SU-03T模块功能?¶
问题描述:
需要通过地面板上的多个按键实现开关控制、定时器启动等功能,并了解如何发送通讯代码。
解决方案:
-
GPIO输入配置方法
- 将语音模块的IO口设置为输入模式
- 设置默认为低电平
- 按键按下时产生高电平信号触发
-
按键触发实现步骤
- 配置GPIO输入触发(如GPIO_A25高电平)
- 在触发后配置执行的动作
- 可以设置启动定时器、播放语音、发送串口数据等
-
多按键配置示例
-
串口数据发送配置
- 在UART1_TX中配置要发送的数据
- 设置延时确保数据正确发送
- 可以配置脉冲发送(如周期10次,次数1)
注意事项:
- 按键需要一端接GPIO,另一端接GND
- 确保GPIO口已配置为输入模式
- 按键消抖需要在硬件或软件中处理
- 不同IO口的功能请参考模块引脚定义
- GPIO开头的引脚为WiFi部分,P开头为离线部分
SU-03T模块突然无法烧录,提示烧录失败,无论尝试烧录哪个程序均出现相同问题¶
问题描述:
使用云知声UniOne蜂鸟M烧录工具时,SU-03T模块突然无法烧录,弹出烧入失败的提示,不管烧录哪个程序都是相同情况。
解决方案:
- 串口占用排查
- 检查是否有串口助手或其他程序占用串口
- 关闭所有可能占用串口的软件
- 重启电脑释放被占用的串口资源
烧录软件首次出现串口错误,重启后正常¶
问题描述:
首次使用烧录软件时出现串口错误,关闭软件后重新打开第二个烧录软件即可正常工作。
解决方案:
1. 软件冲突处理
- 关闭第一个出现错误的烧录软件
- 确保没有其他程序占用串口
- 重新打开烧录软件或启动第二个实例
- 建议使用最新版本的烧录工具
2. 串口资源释放
- 重启电脑彻底释放串口资源
- 拔插USB转串口设备重新识别
- 更换不同的USB端口
- 检查设备管理器中串口驱动状态
3. 操作流程优化
- 烧录前先确认串口处于空闲状态
- 避免同时打开多个烧录软件
- 完成一次烧录后等待串口完全释放
- 使用任务管理器确认相关进程已结束
注意事项:
- 串口被占用时软件无法正常通信
- 建议每次烧录前检查串口状态
- 频繁出现此问题可考虑重装驱动程序
CI-03T1烧录频繁出现串口错误¶
问题描述:
烧录CI-03T1模块时频繁出现串口错误,但串口连接正常,且SU-03T模块烧录正常。
解决方案:
1. 模块差异确认
- CI-03T1和SU-03T可能使用不同的烧录协议
- 确认使用的是对应型号的正确烧录软件
- 检查CI-03T1是否需要特殊的烧录参数设置
2. 硬件连接检查
- 确认CI-03T1的供电电压(通常为3.3V或5V)
- 检查烧录接线顺序是否正确
- 使用转接板时确保接触良好
- 尝试更换杜邦线或转接板
3. 软件设置调整
- 使用专门针对CI系列的烧录工具
- 检查波特率设置是否正确
- 尝试降低烧录速度
- 更新到最新版本的CI烧录软件
4. 对比测试方法
- 在同一电脑上交替测试SU-03T和CI-03T1
- 确认是模块差异还是软件兼容性问题
- 记录错误码和具体现象,联系官方技术团队
注意事项:
- 不同型号模块可能需要不同的烧录工具
- CI-03T1对供电要求可能更严格
- 持续出现错误建议更换模块测试
SU-03T1串口通信错误无法识别¶
问题描述:
SU-03T1模块串口通信出现错误,无法识别模块或串口被占用,导致语音识别功能无法正常工作。
解决方案:
1. 串口占用排查
- 检查设备管理器确认串口已正确识别
- 关闭所有串口助手、终端等可能占用串口的程序
- 重启电脑释放被占用的串口资源
- 使用任务管理器结束相关进程
2. 驱动程序检查
- 重新安装USB转串口驱动程序
- 尝试不同的USB端口
- 检查驱动是否与系统版本兼容
- 使用管理员权限安装驱动
3. 硬件连接验证
- 确认USB转串口设备工作正常
- 检查数据线是否支持数据传输(非仅充电线)
- 使用万用表测试串口信号线
- 更换已知正常的USB转串口模块
4. 软件配置
- 检查烧录软件的串口号选择是否正确
- 确认波特率等参数设置匹配
- 尝试不同的烧录软件版本
- 以管理员权限运行烧录程序
注意事项:
- 串口未识别通常是驱动或硬件问题
- 被占用需要关闭所有相关程序
- 多设备连接时注意串口号变化
- 优先使用原厂提供的USB转串口模块
SU模块串口被占用导致CI烧录失败¶
问题描述:
使用SU-03T模块后,串口被占用导致无法使用CI烧录软件进行固件烧录。
解决方案:
1. 释放串口资源
- 完全关闭SU系列烧录软件
- 通过任务管理器确认相关进程已结束
- 断开SU模块的物理连接
- 重启电脑彻底清理串口资源
2. 软件切换流程
- 先断开SU烧录软件的串口连接
- 等待3-5秒让系统释放资源
- 再打开CI烧录软件
- 选择正确的串口号
3. 设备管理技巧
- 拔插USB设备更新串口列表
- 禁用不需要的串口设备
- 使用固定USB端口避免串口号变化
- 记录不同模块对应的串口号
4. 预防措施
- 不同型号模块使用不同颜色转接线区分
- 给每个模块标记对应的串口号
- 建立标准操作流程避免混淆
- 使用USB集线器集中管理连接
注意事项:
- 串口是独占资源,同时只能一个程序使用
- 切换模块前务必完全释放上一个连接
- 建议每次只连接一个需要操作的模块
- 频繁切换可考虑使用多台电脑
CI-03T1重启后仍显示串口错误¶
问题描述:
重启电脑并仅打开CI烧录软件后,CI-03T1模块仍显示串口错误,无法正常连接设备。
解决方案:
1. 彻底清理系统
- 重启进入安全模式测试
- 使用系统文件检查器修复可能的问题
- 卸载所有串口驱动后重新安装
- 检查是否有启动程序占用串口
2. 硬件层面排查
- 更换不同的电脑测试
- 使用原装USB线而非延长线
- 测试CI-03T1模块是否正常
- 尝试不同的USB转串口模块
3. 软件兼容性
- 下载安装最新版CI烧录软件
- 以兼容模式运行烧录程序
- 临时关闭杀毒软件和防火墙
- 检查Windows更新是否影响串口
4. 替代方案
- 使用SU系列烧录软件测试兼容性
- 尝试其他烧录工具
- 使用专用编程器烧录
- 联系官方技术团队获取专用工具
注意事项:
- 持续出现错误可能是硬件问题
- 记录具体错误代码便于分析
- 保留操作日志用于问题诊断
- 必要时更换CI-03T1模块
CI烧录软件更新到最新版仍无法工作¶
问题描述:
CI烧录软件更新到最新版本后,语音识别功能仍然无法正常工作,烧录问题未解决。
解决方案:
1. 版本回退测试
- 尝试使用之前的稳定版本
- 下载官方提供的历史版本
- 对比不同版本的错误信息
- 记录哪个版本可以正常使用
2. 固件文件检查
- 确认固件文件完整无损坏
- 使用官方提供的原厂固件
- 检查固件版本与模块匹配
- 重新下载固件文件排除损坏
3. 系统环境优化
- 使用不同的电脑系统测试(Windows 7/10/11)
- 安装必要的运行库和框架
- 关闭所有后台程序
- 使用管理员权限运行软件
4. 综合排查方案
- 重装操作系统纯净环境
- 使用虚拟机测试
- 联系官方技术团队远程协助
- 寄回模块由厂商测试
注意事项:
- 最新版本可能存在兼容性问题
- 保留已知可用的软件版本
- 记录详细的错误现象和时间
-
持续无法解决需要更换模块
-
硬件连接检查
- B6接TXD,B7接RXD,GND接GND,VCC接5V
- 检查杜邦线是否有接触不良
- 确认连接线没有松动
- 点击烧录后需要拔插一下5V电源(进入烧录模式)
-
模块硬件测试
-
使用万用表测试模块是否损坏:
- 蜂鸣档测试VCC和GND是否击穿
- 给模块5V供电,测试3V3引脚是否有3.3V输出
- 测试麦克风正负电压(SU-03T应为2.4-2.5V)
- 测试喇叭正负对GND电压(应为2.2-2.5V)
-

注意事项:
- 如果各测试电压不正常,可能是模块烧坏或异常
- 确保线路接触良好,焊点加锡重焊
- 可以尝试更换杜邦线排除线路问题
- 如果硬件测试正常但仍无法烧录,可能需要更换模块
SU-03T烧录后无声音且功放芯片烧毁怎么办?¶
问题描述:
SU-03T模块烧录成功后无声音输出,测量喇叭输出端电压异常(约0.4-0.5V),模块功放芯片发烫,疑似功放烧毁。



解决方案:
1. 故障判断
- 正常电压值:喇叭输出端应为2.2-2.5V
- 异常情况:测量值仅为0.4-0.5V,且功放芯片发烫
- 结论:功放芯片已烧毁,需要更换模块
2. 功放烧毁原因分析
- 喇叭问题:使用不匹配的喇叭或喇叭质量不佳
- 供电异常:供电电压超过6V或电源纹波过大
- 短路故障:喇叭正负极短路
- 焊接问题:焊接时造成短路或静电损坏
3. 预防措施
- 电源要求:使用3.3V-5V稳定供电,避免超过6V
- 喇叭规格:使用8欧姆0.25W-0.5W小功率喇叭
- 功率要求:4欧姆喇叭需大于2.4W,8欧姆喇叭需大于1.6W
- 焊接注意:焊接后检查有无短路,通电前用万用表测试
- 逐步调试:建议先买官方套件测试,再使用自己设计的板子
4. 替代方案
- 更换模块:功放烧毁后需更换整个SU-03T模块
- 使用官方套件:包含经过测试的模块和外围元件,降低风险
- 外接功放:如需要大功率输出,可考虑外接独立功放
注意事项:
- 功放芯片较为脆弱,使用时需特别注意
- 不要为了节省成本使用不匹配的喇叭
- 焊接时要防静电,避免损坏芯片
- 使用锂电池升压供电时要严格控制电压
SU-03T外围硬件设计注意事项¶
问题描述:
DIY项目使用SU-03T模块时,因外围电路设计不当导致模块损坏或工作异常。
解决方案:
1. 电源设计
- 电压范围:严格控制在3.3V-5V之间
- 电源质量:纹波要小,建议先使用3.3V调试
- 避免升压:如使用锂电池,建议直接使用,不要升压到5V
2. 喇叭选型
- 阻抗:8欧姆
- 功率:0.25W-0.5W(最大不超过1W)
- 类型:小功率动圈喇叭,避免使用大功率喇叭
3. 焊接要求
- 检查短路:焊接后用万用表检查有无短路
- 焊接质量:确保焊点良好,避免虚焊
- 防静电:焊接时佩戴防静电手环
4. 调试建议
- 分步测试:先烧录基础固件测试硬件
- 电压测量:定期测量关键点电压
- 温度监控:注意模块是否异常发热
注意事项:
- 低成本设计时功放比较脆弱,需要特别小心
- 喇叭正负短路或供电超压会立即烧毁功放
- 建议新手购买官方测试套件
- 烧模块的成本可能超过购买套件的费用
定时器问题¶
PWM多步骤控制只执行第一步怎么办?¶
问题描述:
在天机平台配置PWM多步骤输出时(如先后设置占空比5→8→0),实际测试发现只执行第一个占空比设置,后续步骤不执行。
解决方案:
问题原因:
天机平台执行速度极快,连续的PWM设置会瞬间完成所有操作,肉眼无法观察到分步变化的效果。平台会在同一时刻将所有PWM设置应用到输出端。
解决方法:使用定时器加变量判断
-
添加定时器配置
- 在"定时器"标签页创建新定时器
- 设置定时器超时时间(如1000ms)
- 选择"重复触发"或"单次触发"模式
-
添加变量控制
- 创建数值型变量(如
pwm_step)用于记录当前步骤 - 每个步骤执行后更新变量值
- 创建数值型变量(如
-
配置定时器超时事件
- 触发方式:定时器超时
- 关联定时器:选择创建的定时器
- 根据变量值执行下一步PWM设置
-
配置流程示例
语音命令触发 → 设置PWM占空比5 → 启动定时器 定时器超时 → 设置PWM占空比8 → 更新变量 → 重启定时器 定时器超时 → 设置PWM占空比0 → 停止定时器

在连线中间添加定时器实现延时控制
参考教程:
注意事项:
- 定时器精度为毫秒级,可根据实际需求调整延时时间
- 变量命名避免与定时器名称冲突
- 多步骤控制时注意定时器资源的合理分配(SU-03T支持多个定时器)
SU-03T的定时器精度是多少?¶
问题描述:
SU-03T模块的定时器能否实现1ms以下的精确时间控制,用于点焊机的微秒级脉冲控制。
解决方案:
定时器精度说明:
- SU-03T平台支持配置0.1ms的延时输出
- 界面可以设置"延时0.1ms输出"
- 但实际效果能否实现如此精准的控制,有待验证
配置方法:
-
进入资源同步模式
- 在平台配置中找到资源同步选项
- 选择UART1_TX控制
-
添加控制配置
- 设置需要发送的数据:如"aa bb cc 06 05 05 00 00 00 00 01 0d 0a"
- 配置"是否延时输出"为"是"
- 设置延时时间:0.1ms
-
验证测试
- 实际测试延时精度
- 使用示波器测量实际输出
- 对比设置值与实际值
注意事项:
- 理论上支持0.1ms精度,但实际应用需要验证
- 用于点焊机等精密控制时,建议实际测试确认效果
- 如需更精确的时间控制,可考虑使用硬件定时器或专用PWM控制芯片
如何将SU-03T串口从B7/B6改为B1/B0?¶
问题描述:
SU-03T默认使用B7/B6作为串口,与烧录串口冲突,需要改为B1/B0。
解决方案:
1. 硬件限制说明
- SU-03T的烧录口固定为B6/B7
- B0/B1不能作为烧录口使用
- 通信串口可以配置为其他引脚
2. 配置方法
- 在平台配置时选择端口设置
- 将UART1端口从B7/B6改为B1/B0
- 生成固件并烧录

3. 注意事项
- 烧录时仍需使用B6/B7引脚
- 正常通信时使用配置的B1/B0引脚
- 确保硬件连接与配置一致
使用串口1烧录时,B0引脚可以配置为普通GPIO吗?¶
问题描述:
在使用串口1(B6/B7引脚)进行SU-03T芯片程序烧录时,想知道B0引脚是否可以配置为普通GPIO使用,以及是否需要特别配置。
解决方案:
B0引脚可以作为专用烧录脚或普通GPIO使用,具体取决于烧录方式:
- 使用串口1烧录时:B0引脚可以配置为普通GPIO使用
- 使用专用烧录器时:B0引脚作为烧录脚使用
配置方法:
-
在引脚配置界面中,B0引脚可以选择以下功能:
- SW_CLK:专用烧录器模式
- GPIO_B0:普通GPIO模式
- UART1_TX:串口发送功能

- 选择GPIO_B0即可将B0配置为普通输入输出引脚
注意事项:
- B0在硬件上也连接到扬声器正极(SPK1),使用时需注意避免与音频输出冲突
- 若使用专用烧录器烧录,需将B0恢复为SW_CLK模式
- 串口1烧录固定使用B6/B7引脚,不受B0配置影响
SU-03T连接无线接收模块后无法启动怎么办?¶
问题描述:
将四路433无线接收模块的接收输出引脚连接到SU-03T语音模块的B0和B1引脚后,语音模块无法启动,但若先通电再连接无线接收模块则正常工作。
解决方案:
- 更换引脚连接,避免使用B0和B1引脚连接外部设备
- SU-03T的B0/B1引脚可能影响模块启动时序
注意事项:
- 外部设备连接可能影响模块的正常启动
- 如必须使用无线模块,建议连接其他GPIO引脚
- 先上电后连接的方式能正常工作说明是启动时序问题
SU-03T连接ESP01S串口后不开机怎么办?¶
问题描述:
将SU-03T的B0B1引脚连接到ESP01S的串口但未接电源时,模块无法正常开机。
解决方案:
- SU-03T模块需要独立供电才能正常工作
- 仅通过串口连接无法提供足够的电源
注意事项:
- SU-03T工作时需要5V供电
- 串口通信不能替代电源输入
- 确保模块的VCC引脚正确连接到5V电源
使用错误的烧录工具找不到SU-03T型号怎么办?¶
问题描述:
使用ChipIntelli串口升级工具(V3.9.6)烧录SU-03T模块时,在CI110X系列中找不到SU-03T型号,且首次烧录成功后,再次烧录自己生成的固件失败。
解决方案:
1. 烧录工具选择错误
- 使用的工具:ChipIntelli串口升级工具(V3.9.6)
- 问题:该工具不支持SU-03T模块
- 正确工具:应使用Hummingbird-M-Update-Tool工具

ChipIntelli工具不支持SU-03T模块
2. 正确的烧录工具和流程
- 正确工具:Hummingbird-M-Update-Tool
- 模块确认:SU-03T模块+转接板
- 首次烧录:需要使用特定固件

SU-03T模块通过转接板连接
3. 首次烧录注意事项
-
首次烧录固件:
- 必须使用uni_app_release.bin或uni_app_debug.bin
- 固件位置:Hummingbird-M-Update-Tool文件夹
- 不能直接使用平台生成的自定义固件

SU-03T模块与转接板的连接方式
4. 烧录失败原因分析
-
路径问题:
- 烧录路径包含中文或特殊字符
- 导致文件读取失败
-
固件混淆:
- 平台生成的jx_su_03t_release.bin是黄色文件
- 首次烧录必须使用官方uni_app_release.bin

平台生成的固件文件,黄色.bin文件为用户固件
5. 正确烧录步骤
首次烧录:
- 使用Hummingbird-M-Update-Tool工具
- 选择uni_app_release.bin固件
- 完成首次烧录后,模块支持后续更新

首次烧录必须使用uni_app_release.bin
后续烧录:
- 可以使用平台生成的自定义固件
- 避免使用含中文路径
- 确认烧录工具选择正确

固件烧录进度显示
6. 常见错误处理
-
文件读取失败:
- 检查路径是否包含中文
- 确认文件存在且可访问
- 使用英文路径重新尝试

路径包含中文导致的读取错误
-
烧录失败:
- 确认使用了正确的烧录工具
- 检查硬件连接是否正确
- 验证固件文件是否匹配型号
注意事项:
- SU-03T必须使用Hummingbird-M-Update-Tool
- 首次烧录必须使用官方提供的uni_app固件
- 烧录路径不能包含中文字符
- B6/B7为烧录专用引脚,CH340 TXD接B7,RXD接B6
- 5V供电确保稳定性
SU-03T使用错误的烧录工具怎么办?¶
问题描述:
在烧录SU-03T模块时,使用了错误型号的烧录工具(ChipIntelli串口升级工具V3.9.6),导致找不到SU-03T型号选项。
解决方案:
1. 使用正确的烧录工具
- SU-03T必须使用专用的Hummingbird-M-Update-Tool
- 不能使用其他型号的烧录工具
- 烧录工具可从官网下载

2. 正确的烧录步骤
- 使用Hummingbird-M-Update-Tool工具
- 首次烧录需要使用uni_app_release.bin或uni_app_debug.bin固件
- 后续可使用自己生成的固件

3. 硬件连接
- 模块+转接板方式连接
- CH340 TXD接B7引脚
- CH340 RXD接B6引脚
- 使用5V供电
注意事项:
- SU-03T不在CI系列烧录工具的型号列表中
- 必须使用专用工具才能正确识别和烧录
- 烧录失败后检查是否使用了正确工具
SU-03T首次烧录成功后再次烧录自定义固件失败?¶
问题描述:
SU-03T模块首次烧录成功后,使用自己通过平台生成的固件进行二次烧录时出现失败现象。
解决方案:
1. 确认烧录文件类型
- 首次烧录必须使用官方提供的uni_app_release.bin或uni_app_debug.bin
- 后续烧录可使用平台生成的jx_su_03t_release.bin等文件
- 黄色.BIN文件为生产固件,可正常使用

2. 烧录失败排查
- 检查文件路径是否包含中文字符
- 确认硬件连接稳定
- 验证固件文件完整性
- 重新启动烧录工具尝试
3. 烧录流程
- 使用Hummingbird-M-Update-Tool
- 选择正确的串口号
- 加载固件文件
- 点击开始烧录并等待完成
注意事项:
- 首次烧录完成后,模块已具备正常启动能力
- 自定义固件必须通过官方平台生成
- 烧录失败时可尝试重新生成固件文件
- 确保固件文件与模块型号匹配
SU-03T焊在PCB上无法烧录怎么办?¶
问题描述:
SU-03T模块焊接到PCB后无法通过B6/B7下载端口烧录,但拆下模块后可以正常烧录。
解决方案:
问题分析:
- 外围电路影响烧录信号
- 某些引脚电平导致无法进入烧录模式
- 焊接后的电路负载改变
解决方法:
-
引脚电平控制
- B8引脚接高电平尝试烧录
- A25引脚接高电平尝试烧录
- A8引脚接5V电压尝试烧录
-
硬件开关设计
- 在B6/B7与外围电路间加开关
- 烧录时断开与其他元件的连接
- 使用跳线帽选择烧录/工作模式
-
测试建议
- 设计成可插拔的封装(如2.0排母)
- 方便拆下单独烧录
- 批量生产时考虑专用烧录夹具

注意事项:
- 5V电压测试时注意安全,烧录完断开
- 外围电路设计时预留烧录模式切换
- 批量生产建议制作专用测试板
SU-03T模块量产烧录需要专用夹具吗?¶
问题描述:
在使用SU-03T模块进行量产烧录时,询问如何快速连接模块与烧录器,以及是否提供烧录夹具。
解决方案:
1. 量产烧录服务选项
-
厂家预烧录服务:
- 100个起提供免费烧录服务
- 只需提供固件包即可
- 出货前完成烧录测试
-
自行烧录方案:
- 购买脱机烧录器进行量产
- 需要自行解决快速连接问题
2. 烧录夹具说明
- 厂家不单独销售烧录夹具
- 夹具通常为定制化工具
- 需要自行设计或找第三方制作
3. 快速连接方案
- 使用定制的测试夹具
- 设计弹簧探针接触模块引脚
- 批量生产建议使用自动化设备
注意事项:
- 量产烧录建议直接选择厂家服务
- 自行烧录需要投入人力成本
- 夹具制作需要一定的技术能力
SU-03T烧录时提示"ICEman connect failed"怎么办?¶
问题描述:
使用MV ADS downloader工具烧录SU-03T芯片时,在"checking cpu type"阶段失败,提示"ICEman connect failed, return!",且红灯熄灭。
解决方案:
问题分析:
- ICEman连接失败表示烧录工具与芯片通信异常
- 红灯熄灭说明设备连接中断
- 可能是平台配置或硬件连接问题
排查步骤:
- 检查平台烧录功能配置
- 登录智能公元平台
- 进入"版本详情"页面
- 确认"烧录功能"未配置为其他功能
- 如配置错误,修正后重新生成固件

- 硬件检测方法
- 使用万用表蜂鸣档测试VCC和GND是否击穿
- 给模块5V供电,测试3V3引脚是否有3.3V输出
- 测试麦克风正负电压(SU-03T应在2.4-2.5V范围)
- 测试喇叭正负对GND电压(应在2.2-2.5V范围)

-
软件环境排查
- 以管理员权限运行烧录工具
- 关闭其他可能冲突的程序
- 尝试不同的USB端口
-
驱动和兼容性
- 确认USB驱动正确安装
- 检查系统兼容性(Windows版本)
- 尝试在纯净系统环境测试
常见解决方法:
- 重新插拔USB连接
- 重启电脑和烧录工具
- 更换烧录工具版本
- 使用虚拟串口软件测试连接
注意事项:
- ICEman连接失败通常是通信协议问题
- 确保使用原装烧录器和配套软件
- 如问题持续,联系官方技术团队提供详细错误日志
- 保留好错误截图便于问题定位
SU-03T和SU-03T1有什么区别?¶
问题描述:
SU-03T生成的固件烧录到SU-03T1后无声音,但相同固件在SU-03T上正常工作,原始固件在两个模块上都能正常工作。
解决方案:
硬件版本差异:
- SU-03T:早期版本(v1.1),使用旧版烧录工具
- SU-03T1:新版本(v2.1),需要新版烧录工具
- 两个模块功能相同,但硬件版本不同

固件兼容性说明:
- SU-03T和SU-03T1本质上是相同的产品
- 固件文件本身兼容两个模块
- 问题主要出在烧录工具和烧录方法上
正确烧录方法:
-
使用正确的烧录工具
- SU-03T:使用标准版烧录工具
- SU-03T1:必须使用新版专用工具
- 工具版本不匹配会导致烧录失败或功能异常
-
烧录器选择
- 使用蜂鸟M调试器进行烧录
- 确认调试器版本支持目标模块
- 新版模块可能需要固件升级

故障排查步骤:
-
确认模块版本
- 查看模块PCB上的丝印标识
- v1.1为旧版,v2.1为新版
- 根据版本选择对应工具
-
硬件检测方法
- 使用万用表测量供电电压
- 测试麦克风正负电压(SU-03T应在2.4-2.5V范围)
- 测试喇叭正负对GND电压(应在2.2-2.5V范围)

- 交叉验证
- 将固件分别烧录到不同模块测试
- 使用官方固件验证模块硬件状态
- 更换烧录工具或电脑平台测试
注意事项:
- SU-03T1烧录必须使用新版工具
- 旧版工具可能显示烧录成功但实际功能异常
- 如问题持续,联系官方技术团队获取专用烧录工具
- 保留模块原始包装便于售后
SU-03T如何通过串口命令强制停止播放?¶
问题描述:
SU-03T模块正在播放语音时,希望通过串口发送命令来强制停止播放。
解决方案:
方法一:发送空白语音(推荐)
- 通过串口发送一段无声音的音频文件
- 模块接收到新的音频播放指令会打断当前播放
- 准备一个0秒的空白WAV文件或无声音频
- 将该音频文件配置为一个"行为",通过串口触发
方法二:发送十六进制控制命令
- 使用特定的十六进制命令帧强制停止播放
- 命令格式:
0x7E 0x06 0x04 0x01 0x00 0xEF -
命令帧各部分含义:
- 0x7E:帧头
- 0x06:帧长度
- 0x04:命令类型(控制命令)
- 0x01:功能码(停止播放)
- 0x00:参数
- 0xEF:校验和
操作步骤:
- 使用串口调试工具(如串口助手)
- 设置正确的串口参数(波特率、数据位等)
- 发送上述十六进制命令帧
- 模块接收后会立即停止当前播放
注意事项:
- 发送命令时确保格式正确,特别是校验和
- 空白语音方法更简单,不需要了解底层协议
- 建议优先使用空白语音方法,避免命令格式错误
- 如控制命令无效,检查模块固件版本是否支持
SU-03T模块上电无反应怎么办?¶
问题描述:
SU-03T模块上电后无任何反应,烧录时也无法正常工作。
解决方案:
1. 硬件检查
- 检查电源连接是否正确
- 使用万用表测量供电电压
- 确认所有接线接触良好
2. 烧录测试
- 使用专用烧录器测试
- 检查模块是否能正常进入烧录模式
- 验证串口驱动是否正常
3. 复位功能
- 如果有复位按键,尝试按下复位
- 没有复位键时可断电重启
- 复位后观察模块是否有反应
4. 故障判断
- 开发板测试正常说明模块是好的
- 烧录无反应可能是连接问题
- 多次测试仍无反应可能是模块损坏
注意事项:
- 出厂前模块都经过烧录测试
- 上电无反应通常是供电或连接问题
- 排除所有外部因素后再判断模块故障
- 保留模块的原始包装便于售后
SU-03T串口烧录时管脚配置如何对应?¶
问题描述:
串口教程中的管脚配置是芯片管脚,与模块的实际引脚不对应,无法正确进行烧录。
解决方案:
1. 了解芯片引脚与模块引脚的区别
- 教程中的管脚配置是芯片级别的引脚定义
- 模块引脚是经过板级设计后的外部接口
- 两者需要通过原理图进行对应

2. 串口烧录引脚选择
SU-03T支持以下串口作为烧录口:
- UART0串口:IO5/TX, IO6/RX
- UART1串口:TX1/TX, RX1/RX
- 两个串口都可以用于烧录

3. DEFAULT配置说明
- 管脚配置设置为"DEFAULT"时
- 系统会自动将引脚设置为log调试脚
- 这会影响正常的log调试功能
4. 烧录方法确认
- 确认使用的烧录软件和固件匹配
- 根据实际硬件连接选择正确的串口
- 具体烧录方式请参考烧录文档

注意事项:
- 芯片引脚和模块引脚是不同的概念
- 烧录时选择正确的物理引脚连接
- DEFAULT配置会影响调试功能,需根据实际需求设置
SU-03T烧录后无反应如何排查?¶
问题描述:
SU-03T模块最初测试时有反应,但焊接固定后无任何响应,即使重新烧录也无效。
解决方案:
1. 焊接检查
- 使用万用表检查焊接点
- 确认没有虚焊或短路
- 验证咪头和喇叭接线正确
- MIC+:接咪头正极
- MIC-:接咪头负极
- SPK+/SPK-:接喇叭(不分正负)
2. 供电验证
- 确认模块供电正常(LED亮)
- 测试供电电压是否稳定
- 检查电源纹波是否过大
3. 程序验证
- 使用调试固件测试
- 尝试烧录已知正常的固件
- 确认程序本身没有问题
4. 硬件损坏判断
- 焊接过程中可能损坏模块
- 静电击穿或过热损坏
- 长时间测试导致硬件老化
注意事项:
- 焊接时务必断电操作
- 使用防静电设备
- 避免烙铁温度过高
- 焊接时间不宜过长
SU-03T烧录时插上VCC后电源断开怎么办?¶
问题描述:
在进行SU-03T烧录时,插上VCC电源线后设备立即断开,此前烧录操作正常。
解决方案:
1. 烧录供电方法
- 需要在供电线路上加开关
- 烧录时需要通过开关控制通断
- 实现模块的复位进入烧录模式
2. 正确烧录流程
- 连接好所有线路
- 打开烧录软件,选择固件
- 点击烧录按钮
- 拔掉5V供电线
- 等待1-2秒
- 重新插上5V供电线
3. 问题原因分析
- 可能是供电瞬间电流过大
- USB口保护机制触发
- 线路接触不良导致

注意事项:
- 必须使用带开关的供电方案
- 烧录工具会自动检测模块进入
- 操作时要快、准、稳
- 如持续失败,检查CH340驱动
SU-03T烧录软件显示错误怎么办?¶
问题描述:
使用烧录软件对SU-03T进行烧录时,软件显示错误,无法完成烧录操作。
解决方案:
1. 驱动检查
- 确认CH340驱动已安装
- 检查设备管理器中COM口是否正常
- 如有黄色感叹号需重新安装驱动
2. 硬件连接
- 确保杜邦线接触良好
-
检查引脚对应关系:
- CH340 5V → 模块 VCC
- CH340 GND → 模块 GND
- CH340 TXD → 模块 B7 (RX)
- CH340 RXD → 模块 B6 (TX)
- 接线与颜色无关,按引脚标识连接

3. 烧录操作
- 连接好线路后打开烧录软件
- 选择正确的COM端口
- 点击烧录后立即断开5V再重连
- 观察软件进度变化

4. 常见错误处理
- 找不到设备:检查COM口和驱动
- 连接失败:检查线路接触
- 烧录中断:重复断电上电操作
- 进度异常:尝试更换USB端口
注意事项:
- CH340驱动需要从官网下载
- 某些系统需要禁用驱动签名
- 使用质量好的杜邦线
- 烧录时不要移动模块或线缆
其他烧录问题¶
SU-03T烧录时一直卡在0%怎么办?¶
问题描述:
SU-03T模块在烧录过程中一直卡在0%进度,无法完成烧录操作。
解决方案:
问题原因分析:
烧录卡在0%通常是由于杜邦线接触不良导致的:
- 规格不匹配:杜邦线是2.54mm间距,模块是2.0mm间距
- 接触不良:线规与模块引脚不匹配导致虚接
- 识别异常:工具能识别芯片但无法开始数据传输
解决方法:
-
按压测试:
- 用手按住杜邦线,确保良好接触
- 如果按压后能正常烧录,确认为接触问题
- 作为临时解决方案
-
使用转接板:
- 购买黑色转接板
- 将模块焊上排针后插在转接板上
- 使用标准2.54mm杜邦线连接
- 操作更简单,连接更可靠
-
接线检查:
- 确认所有线路连接正确
- 特别注意TX/RX交叉连接
- 检查GND是否可靠连接
烧录成功要素:
- 接线正确:严格按照引脚定义连接
- 接触良好:避免因间距不匹配导致的虚接
- 文件路径:确保固件路径无中文字符
- 操作规范:参考官方教程操作
烧录失败排查清单:

实际案例:

注意事项:
- 模块引脚间距为2.0mm,标准杜邦线为2.54mm
- 接触不良是最常见的烧录失败原因
- 建议使用转接板或定制线材
SU-03T命令词识别后串口回复延迟怎么解决?¶
问题描述:
SU-03T模块在识别命令词后,串口需要等待3-5秒才输出回复ID,影响系统响应速度。
解决方案:
指令发送间隔:
- 推荐间隔:20ms是可以实现的最小间隔
- 测试验证:可使用串口调试助手先进行测试
- 发送方式:指令是一条一条地发送,非批量发送
MCU无响应排查:
-
检查连接
- 确认串口连接正常
- 检查波特率设置(默认115200)
- 验证接地线连接
-
指令格式验证
- 确认指令格式正确
- 检查帧头帧尾是否完整
- 验证指令参数是否有效
-
延时设置
- 多条指令间至少间隔20ms
- 建议从20ms开始测试
- 可根据实际情况调整间隔时间
技术建议:
- 先用串口调试助手验证指令发送
- 确认MCU能正确接收单条指令
- 逐步测试减小指令间隔时间
- 使用示波器或逻辑分析仪检查信号质量
注意事项:
- 指令发送过快可能导致MCU处理不过来
- 20ms是经过测试的最小可靠间隔
- 之前使用的10ms间隔可能过短
- 如问题持续,检查MCU程序是否正确处理串口中断
SU-03T烧录后自学习功能只能使用两次?¶
问题描述:
烧录特定固件后,发现学习唤醒词和命令词的功能仅能使用两次。
解决方案:
1. 确认固件版本
- 这是固件设计的特性:某些固件版本将自学习次数限制为2次
- 目的是提高自学习成功率:减少因多次学习导致的干扰累积
2. 固件验证
- 检查烧录的固件文件是否为指定版本
- 使用MD5校验确认固件完整性
- MD5校验值:97d932b8ab290874f79874e52f0280e7(针对特定固件)
3. 使用建议
- 两次学习机会足够完成自学习配置
- 建议在安静环境下进行,确保成功率
- 如需重新学习,可考虑重新烧录固件
固件信息:
- 文件名:jx_su_03t_release.bin
- 固件编号:根据具体项目而定
- 功能确认:学习唤醒词和命令词各限制两次
注意事项:
- 固件限制是设计特性,非故障
- MD5校验确保烧录的固件文件完整性
- 保存好固件文件和对应的MD5值便于后续验证
- 固件文件大小异常时也需要重新验证
- 不同日期的相同命名固件可能有不同版本,需以MD5值为准
SU-03T固件命名规则和烧录信息如何确认?¶
问题描述:
需要确认产品使用的固件名称和烧录信息,以确保正确烧录固件,避免因固件错误导致产品功能异常。
解决方案:
1. 固件命名规范
- 路径格式:朗力德/窗帘电机/su-03t-V2.1/jx_su_03t_release.bin
- 固件编号:根据项目需求自定义(如"蓝精灵固件")
- 文件名:jx_su_03t_release.bin(固定格式)
2. 固件信息确认
- 开机播报:根据项目定制(如"欢迎使用智能语音窗帘控制系统,你可以使用蓝精灵唤醒我")
- 唤醒词:包含主唤醒词和命令词(如"蓝精灵|一号窗|二号窗|...")
- 回复语:简单响应(如"来了")
3. 烧录验证
- MD5校验:记录每次烧录的MD5值用于验证
- 示例MD5:b47a501ec367c94dea683a9dcc87fe18
- 另一版本MD5:54ca751ad021a5a9fbda2577f7457ae2(浙江西谷数字项目专用)
- 确认流程:烧录前核对固件编号,烧录后记录MD5
注意事项:
- 不能搞错固件版本,不同项目使用对应固件
- 生产烧录需要专人负责,避免错误
- 保留完整的固件和MD5记录便于追溯
- 如不确定,及时与技术人员确认
问题描述:
需要确认产品使用的固件名称和烧录信息,以确保正确烧录固件,避免因固件错误导致产品功能异常。
解决方案:
1. 固件命名规范
- 路径格式:朗力德/窗帘电机/su-03t-V2.1/jx_su_03t_release.bin
- 固件编号:根据项目需求自定义(如"蓝精灵固件")
- 文件名:jx_su_03t_release.bin(固定格式)
2. 固件信息确认
- 开机播报:根据项目定制(如"欢迎使用智能语音窗帘控制系统,你可以使用蓝精灵唤醒我")
- 唤醒词:包含主唤醒词和命令词(如"蓝精灵|一号窗|二号窗|...")
- 回复语:简单响应(如"来了")
3. 烧录验证
- MD5校验:记录每次烧录的MD5值用于验证
- 示例MD5:b47a501ec367c94dea683a9dcc87fe18
- 另一版本MD5:54ca751ad021a5a9fbda2577f7457ae2(浙江西谷数字项目专用)
- 确认流程:烧录前核对固件编号,烧录后记录MD5
注意事项:
- 不能搞错固件版本,不同项目使用对应固件
- 生产烧录需要专人负责,避免错误
- 保留完整的固件和MD5记录便于追溯
- 如不确定,及时与技术人员确认
连接与通信问题¶
SU-03T如何与单片机进行串口通信?¶
问题描述:
需要了解SU-03T模块与单片机(如STC89C52RC)的连接方式,以及串口通信的接线方法。
解决方案:
1. 串口连接方式
SU-03T通过UART串口与单片机通信:
- 模块TX → 单片机RX
- 模块RX → 单片机TX
- 双方GND相连
2. 电平匹配
- SU-03T串口电平:3.3V
- 单片机电平:通常是5V或3.3V
- 如单片机为5V,需要电平转换电路
3. 连接示例

SU-03T1模块通过CH340模块进行串口通信,VCC、GND、TXD、RXD的连接方式
4. 通信参数
- 波特率:9600-115200(双方需一致)
- 数据位:8位
- 停止位:1位
- 校验位:无(默认)
注意事项:
- 确保双方共地,否则通信不稳定
- 5V系统必须加电平转换,避免损坏模块
- 通信距离建议控制在30cm以内
- 使用屏蔽线减少干扰
SU-03T模块引脚间距与标准洞洞板不兼容怎么办?¶
问题描述:
SU-03T模块引脚间距为2.0mm,而标准洞洞板为2.54mm间距,无法直接焊接固定。
解决方案:
1. 问题分析
- SU-03T设计采用2.0mm排针间距
- 标准洞洞板/面包板为2.54mm间距
- 0.54mm的间距差导致无法直接对齐
2. 解决方案
方案一:飞线连接
- 使用细导线逐个连接引脚
- 导线长度尽量短(<5cm)
- 使用热缩管保护焊点
方案二:转接板方案
- 定制2.0mm转2.54mm的转接PCB
- 或使用现成的转接座
- 可靠性高,适合量产
方案三:特殊焊接
- 斜向焊接2.0mm底座到2.54mm焊盘
- 仅焊接部分关键引脚
- 需要一定焊接技巧
3. 实施建议
- 开发阶段推荐飞线方案
- 小批量生产建议定制转接板
- 焊接时使用25W以下烙铁
- 每个引脚焊接时间<3秒
注意事项:
- 2.0mm是SU-03T的固定设计,无法改变
- 强行对齐焊接会产生应力,可能导致损坏
- 长期使用建议制作专用转接板
- 采购模块时注意确认引脚间距规格
SU-03T烧录固件后无语音输出且无串口输出?¶
问题描述:
SU-03T芯片烧录固件后,设备既没有语音输出,也没有串口数据输出,无法验证功能是否正常。
解决方案:
1. 检查回复语配置
- 登录智能云平台,检查命令词配置中的"回复语"字段
- 确保每个命令词都设置了对应的回复语内容
- 回复语为空将导致设备不进行语音响应
2. 确认烧录成功
- 使用正确的烧录工具(UnisoundAssistant)
- 确认烧录过程显示"Congratulations, download success!"
- 如显示"ICEman connect failed, return!",说明烧录失败
3. 硬件连接检查
- 确保扬声器正确连接到SPK+和SPK-引脚
- 检查串口线连接到B2(TX)和B3(RX)
- 验证供电正常(5V或3.3V)
4. 重新生成固件
- 在平台中完善回复语配置
- 重新生成固件文件
- 使用正确的烧录口(B0、B1)进行烧录
注意事项:
- 烧录口(B0、B1)与串口通信口(B2、B3)是不同的接口
- 命令词的回复语必须配置,否则即使识别成功也不会有语音输出
- 测试时确保供电稳定,避免误触发
SU-03T应该使用哪个烧录软件?¶
问题描述:
尝试使用MV ADS Downloader软件烧录SU-03T时失败,但使用UnisoundAssistant可以成功,不确定应该使用哪个软件。
解决方案:
烧录工具与硬件对应关系:
- 升级狗(绿色PCB,USB接口)→ 使用 UnisoundAssistant
- 调试器(AICE MINI)→ 使用 MV ADS Downloader
正确烧录步骤:
- 确认使用的烧录硬件类型
-
选择对应的烧录软件:
- 升级狗:UnisoundAssistant_US516_US518版本
- 调试器:MV ADS Downloader v1.1.0
- 选择正确的芯片型号(US516P6)
-
使用正确的接口连接:
-
烧录口:B0(D+)、B1(D-)
- 通信口:B2(TX)、B3(RX)
成功标志:
- UnisoundAssistant显示"Congratulations, download success!"
- MV ADS显示烧录进度条完成并提示成功
注意事项:
- 两种硬件工具不能混用对应的软件
- 升级狗成本较低,适合量产烧录
- 调试器功能更强,适合开发调试
- 烧录失败时先检查硬件和软件是否匹配



SU-03T烧录时B0、B1接线错误怎么办?¶
问题描述:
SU-03T烧录时将B0接到D+、B1接到D-,导致烧录失败,需要确认正确接线方式。
解决方案:
正确接线方式:
- B0应连接到D-
- B1应连接到D+
- 与常规接线相反,需要特别注意
错误原因分析:
- 图片示例可能有误导
- 不同批次模块接线定义可能不同
- 未仔细查看技术文档
操作步骤:
- 断开所有连接
-
重新接线:
- B0 → D-
- B1 → D+
- 确认连接牢固
- 重新尝试烧录
注意事项:
- 烧录前务必确认接线正确
- 如多次失败,联系官方技术团队
- 保留错误接线照片以便分析
- 使用万用表测试通断


US516P6系列芯片烧录接线如何连接?¶
问题描述:
US516P6系列芯片烧录时,对B0、B1与D+、D-的接线方式存在疑问。
解决方案:
脱机烧录器接线标准:
常见错误:
- 错误将B0接到D+、B1接到D-
- 应该是B2接到D-、B3接到D+
- 接线错误会导致烧录失败
正确操作步骤:
- 断开所有连接
-
按照接线表重新连接:
- B2 → D-
- B3 → D+
- 检查供电(5V)
- 确认GND良好接地
- 重新尝试烧录
注意事项:
- US516P6包含SU-03T、CI-03T等型号
- 不同烧录器可能有不同接线定义
- 务必参考具体烧录器的接线说明
- 如多次失败,建议更换烧录器或接线方式


如何提高固件烧录效率?¶
问题描述:
单个模块烧录速度较慢,批量生产时需要更高效的烧录方案以提高生产效率。
解决方案:
批量烧录方案:
-
使用批量烧录治具
- 可同时烧录多个模块
- 大幅提高烧录效率
- 适合大批量生产场景
-
治具特点
- 支持多通道并行烧录
- 稳定可靠的连接接口
- 可定制数量的烧录位
效率对比:
- 单个烧录:每个模块需要独立连接和烧录
- 批量治具:可同时处理8-16个模块
- 效率提升:根据治具规格,可提升5-10倍效率

操作建议:
- 评估生产需求,选择合适规格的批量治具
- 治具到货后进行测试验证
- 制定标准作业指导书(SOP)
- 培训操作人员规范使用
注意事项:
- 批量烧录前仍需对每个固件进行MD5校验
- 确保治具连接良好,避免接触不良
- 定期维护治具,保持良好工作状态
- 小批量可考虑手动烧录,大批量建议使用治具
固件功能问题¶
烧录成功后只能响应一个唤醒词怎么办?¶
问题描述:
按照B站教程烧录固件,显示烧录成功,但设备只响应一个唤醒词,无法执行其他语音指令。
解决方案:
1. 确认固件文件
- 使用正确的固件文件(如uni_app_release_update.bin)
- 检查固件是否包含完整的命令词配置
- 确认固件版本与模块匹配
2. 验证命令词配置
- 确认在平台中配置了所有需要的命令词
- 检查每个命令词是否都设置了对应的回复语
- 验证命令词的拼音或文字是否正确
3. 重新烧录测试
- 尝试使用其他用户分享的测试固件
- 烧录后重新上电测试所有功能
- 逐个测试每个命令词的响应
4. 常见测试固件
- 唤醒词"你好小豆"
- 支持命令:前进、后退、左右转、蹲下、趴下
- 每个命令都有对应的回复词
注意事项:
- 确保使用与固件匹配的唤醒词
- 测试环境应相对安静,避免干扰
- 如果仅部分命令有效,可能是固件配置问题
串口与烧录口冲突¶
SU-03T的串口1(B6/B7)可以同时用于通信和烧录吗?¶
问题描述:
使用SU-03T模块时,串口1(B6/B7引脚)被用于正常通信,同时需要使用串口进行烧录,担心串口冲突导致无法烧录。
解决方案:
SU-03T的烧录口可以配置成串口使用,不影响CH340烧录器正常烧录。
使用方式:
-
B6/B7引脚可以同时用于两种功能:
- 烧录时:连接CH340烧录器进行固件更新
- 正常使用时:作为串口1进行数据通信
-
配置建议:
- 在平台中将烧录口配置为串口功能
- 这样既可以使用B6/B7进行烧录,也可以作为正常串口通信
操作步骤:
- 使用智能公元平台进行配置
- 将烧录口(B6/B7)设置为串口功能
- 生成并烧录固件
- 烧录完成后,B6/B7即可作为串口1正常使用
注意事项:
- 烧录时使用CH340连接B6/B7不影响正常通信功能
- 配置为串口后,仍可通过B6/B7进行固件烧录
- 不需要额外的硬件切换,两种功能可以共存
固件大小限制¶
SU-03T 固件生成失败提示"固件超大"怎么办?¶
问题描述:
生成固件时出现错误提示,显示"生成的固件超大(2806字节)",导致生成失败。

解决方案:
1. 减少固件大小
- 减少命令词数量
- 缩短回复语内容
- 减少自定义音频文件
2. 了解模块限制
- SU-03T 的 Flash 容量为 2M
- 需要将固件控制在 2M 以下才能生成成功
- 平台会根据模块限制进行校验
3. 优化配置策略
- 优先保留核心功能
- 合并相似的命令词
- 使用较短的回复语
注意事项:
- 不同模块的 Flash 容量不同
- 固件大小包含所有配置和音频数据
- 建议定期清理不必要的配置
SU-03T烧录失败需要提供哪些信息?¶
问题描述:
SU-03T芯片无法烧录进去,需要记录烧录过程以便排查问题。
解决方案:
需要提供的信息:
-
烧录过程记录
- 烧录软件的完整操作截图
- 错误提示信息(如有)
- 烧录过程的视频记录更佳
-
硬件环境信息
- 使用的USB转串口型号(CH340/CP2102等)
- 连接线的具体连接方式
- 电脑操作系统版本
-
模块状态信息
- 模块上电后的状态(LED指示灯)
- 万用表测量的电压值
- 是否有发烫等异常现象
自我排查步骤:
-
基础检查
- 确认烧录工具版本正确
- 检查COM端口识别正常
- 验证固件文件完整
-
连接检查
- TX/RX线是否交叉连接
- GND线是否可靠接地
- 供电电压是否为5V或3.3V
-
环境检查
- 关闭其他可能占用串口的程序
- 更换电脑USB端口测试
- 以管理员权限运行烧录工具
注意事项:
- 提供的信息越详细,越容易定位问题
- 建议保留正常的烧录环境作为对比
- 某些情况下可能是模块硬件故障
- 可准备备用模块进行交叉验证
SU-03T可以通过串口接收数据进行语音播报吗?¶
问题描述:
SU-03T芯片是否支持通过串口接收数据并进行语音播报,以及是否可以使用TTL转串口模块进行测试。
解决方案:
功能支持确认:
SU-03T支持通过串口接收数据进行语音播报。
实现方法:
-
硬件连接
- 使用TTL转串口模块连接SU-03T
- TX连接到SU-03T的B6(RX)
- RX连接到SU-03T的B7(TX)
- GND共地连接
-
平台配置
- 在智能公元平台配置串口输入触发
- 设置对应的播报内容
- 生成并烧录固件到模块
-
测试方法
- 使用串口调试助手发送测试数据
- 模块接收数据后会自动播报语音
- 可发送数字、文字等多种格式
获取测试固件:
- 访问智能公元平台:https://www.smartpi.cn/
- 在文档中心查找SU-03T开发包
- 开发包中包含出厂固件
- 烧录出厂固件可快速测试功能
注意事项:
- SU-03T的串口通信电压为3.3V
- 使用TTL转串口模块时注意电平匹配
- 测试时按照正确的波特率发送数据
- 出厂固件包含基础功能,适合快速验证
如何通过外部事件触发SU-03T唤醒?¶
问题描述:
需要通过外部事件(如触摸按键)触发SU-03T语音模块的唤醒,而不是通过语音唤醒。
解决方案:
实现方法确认:
SU-03T支持通过IO配置成输入,通过电平变化触发唤醒。
方法一:定时器轮询方案
- 配置启动定时器
- 在开机事件中添加定时器控制
- 设置超时时间50-100ms
- 选择重复模式

-
设置GPIO触发条件
- 添加触发条件:某个IO口为高电平
- 触发后执行语音播报动作
- 动作完成后将IO口设置为低电平
-
硬件连接
- 外部设备(如单片机)控制指定IO口
- 按键按下时输出高电平
- 松开时输出低电平
方法二:直接GPIO输入(如果平台支持)
-
添加GPIO输入触发
- 选择触发方式为GPIO输入
- 选择对应的GPIO引脚
- 设置触发条件(上升沿/高电平)
-
平台限制说明
- 部分版本可能显示GPIO选项为空
- 这是平台版本问题,不是硬件限制
- 可升级平台版本或使用定时器方案


操作建议:
- 推荐使用定时器轮询方案,兼容性更好
- 注意时序控制,避免重复触发
- 测试时可以使用简单的开关模拟输入
- 复杂应用建议先学习基础教程
注意事项:
- 定时器超时后要及时恢复IO状态
- 外部设备控制时注意电平匹配
- 如果GPIO选项不可用,是平台显示问题
- 建议先观看官方教程了解配置方法
首次烧录成功后再次烧录自定义固件失败怎么办?¶
问题描述:
首次烧录成功后,使用自己通过平台生成的固件进行第二次烧录时出现失败。
解决方案:
1. 确认烧录文件类型
- 文件路径包含中文字符导致读取失败
- 可能未正确完成首次烧录流程
解决方法:
-
检查文件路径
- 确保固件文件路径不包含中文字符
- 将文件移动到纯英文路径下
- 避免使用特殊字符
-
规范操作流程
- 步骤1:使用uni_app_release.bin进行首次烧录
- 步骤2:确认首次烧录成功,模块能正常工作
- 步骤3:使用平台生成的自定义固件进行二次烧录

文件路径包含中文字符会导致读取失败
预防措施:
- 将所有固件文件存储在英文路径下
- 烧录前检查文件名是否合法
- 建议使用短且不含空格的文件名
- 烧录过程中不要移动或重命名文件
注意事项:
- 首次烧录必须完整完成,不能中断
- 二次烧录前确保模块已正常启动过
- 如果持续失败,尝试重新生成固件文件
UART引脚配置问题¶
CI-03T1模块UART串口配置与实际接线不匹配导致无输出怎么办?¶
问题描述:
使用CI-03T1芯片模块时,按照平台配置的UART1_TX和UART1_RX引脚进行接线,但模块没有输出。
解决方案:
1. 确认实际接线与平台配置
- 检查模块实际连接的引脚位置
- 确认平台上配置的UART引脚地址
- 对比两者是否一致
2. 正确的引脚配置
- CI-03T1模块的UART1功能引脚是GPIO_B0(TX)和GPIO_B1(RX)
- B6和B7引脚实际是GPIO_A25和GPIO_A26,不是UART功能
- 平台配置必须与实际硬件接线对应
3. 修改平台配置
- 在智能公元平台的Pin脚配置中
- 将UART1_TX从GPIO_B7改为GPIO_B0
- 将UART1_RX从GPIO_B6改为GPIO_B1
4. 重新生成和烧录固件
- 继承当前配置版本
- 修改引脚配置后生成新固件
- 下载并烧录新固件到模块
注意事项:
- 接线前务必查看模块引脚图确认功能定义
- 平台配置的引脚必须与实际接线完全一致
- 烧录新固件后重新测试功能
SU-03T模块语音识别正常但串口输出数据不对怎么办?¶
问题描述:
模块语音识别功能正常,能够正确识别命令词,但配置的串口输出数据不正确,接收端收到的数据与预期不符。
排查步骤:
1. 检查串口参数配置
- 确认波特率、数据位、停止位、校验位参数设置正确
- 例如:波特率19200、数据位8、停止位1、奇校验
- 确保接收端串口调试助手参数与发送端完全一致
2. 确认平台配置与硬件接线匹配
- 检查智能公元平台Pin脚配置中选择的UART接口(如UART1_TX对应Pin 9)
- 确认实际硬件接线连接的是哪个串口引脚
- 重点排查:平台配置的UART1与实际硬件接线的串口是否为同一组
3. SU-03T模块串口引脚对照
SU-03T模块有两路串口:
| 串口 | TX引脚 | RX引脚 | 用途 |
|---|---|---|---|
| UART0 | Pin 15 (B6) | Pin 14 (B5) | 烧录/调试(115200波特率) |
| UART1 | Pin 9 | Pin 10 (A2/A3) | 用户通信(可配置波特率) |
常见问题:
- 平台配置的是UART1,但硬件接线接到了UART0的引脚位置
- 或者反之,导致数据从错误的串口输出
解决方案:
- 核对引脚定义:查看模块丝印或原理图,确认TX/RX引脚位置
- 修改平台配置:使配置的UART接口与实际接线一致
- 重新生成固件:修改配置后需重新生成并烧录固件
- 验证接线:使用万用表测试通断,确保TX-RX、RX-TX交叉连接正确
注意事项:
- UART0默认用于烧录,波特率固定115200
- UART1为用户自定义串口,波特率可在平台配置
- 串口通信必须TX接RX、RX接TX交叉连接
- 若使用下载器测试串口,确认下载器连接的是用户串口而非烧录串口
GPIO触发功能问题¶
SU-03T模块配置GPIO触发语音播报后无法响应怎么办?¶
问题描述:
在智能公元平台配置GPIO输入高电平触发语音播报功能,烧录SDK固件后,对GPIO口输入高电平无法触发语音播报。
解决方案:
1. 确认固件来源
- 必须使用智能公元平台生成的固件
- SDK文件需要经过平台编译生成固件
- 直接使用SDK文件无法正常工作
2. 正确的固件获取流程
- 在智能公元平台完成配置
- 点击生成固件按钮
- 下载生成的固件压缩包
- 解压后获得update.bin文件
3. 烧录正确的固件文件
- 使用update.bin文件进行烧录
- 不要直接烧录SDK源文件
- 确保烧录工具选择正确的文件
4. 验证GPIO配置
- 检查GPIO输入模式设置(默认低电平)
- 确认触发条件配置正确(高电平触发)
- 验证对应的语音播报内容已设置
注意事项:
- 平台配置修改后必须重新生成固件
- GPIO触发功能需要正确的固件支持
- 测试时确保供电稳定,避免误触发
如何测试SDK语音包的串口通信功能?¶
问题描述:
编辑的SDK语音包需要MCU通过串口发送数据才能播报声音,希望有软件工具可以直接测试或直接在软件上测试语音包。
解决方案:
测试方法:
-
使用串口调试助手测试
- 将烧录好固件的SU-03T通过USB转TTL连接电脑
- 打开串口调试助手
- 按照协议格式发送测试数据
- 观察模块是否正常播报语音
-
测试数据格式
- 确认通信参数:波特率9600,8N1
- 发送正确的帧格式(如AA 55开头)
- 数据内容符合在平台配置的协议
- 发送后观察模块响应
-
出厂固件快速测试
- 烧录官方提供的出厂固件
- 出厂固件包含基础测试功能
- 可快速验证模块硬件是否正常
- 避免自定义配置导致的问题
获取测试工具:
-
串口调试工具:
- 可使用任意通用的串口调试助手
- 支持十六进制发送功能
- 能显示接收数据的格式
-
官方测试程序:
- 查看智能公元平台文档
- 部分模块提供专门的测试工具
- 包含图形化界面便于测试
注意事项:
- 测试前确认硬件连接正确
- 串口电平需要匹配(SU-03T为3.3V)
- 如无响应,检查数据格式和波特率
- 建议先用出厂固件验证模块正常
PWM控制功能问题¶
SU-03T1出厂固件中"关闭灯光"指令无响应怎么办?¶
问题描述:
使用SU-03T1模块时,通过语音指令控制连接在B3引脚的LED灯,"打开灯光"指令正常,但"关闭灯光"指令无响应。经检查发现出厂固件中未配置关闭灯光的PWM4控制功能。
解决方案:
1. 问题定位
- 检查出厂固件配置文档,发现"打开灯光"对应PWM4占空比50%
- "关闭灯光"对应PWM4占空比0,但未添加控制指令
- 配置界面中"关闭灯光"指令的控制区域为空


2. 配置修复步骤
- 登录智能公元平台
- 找到"关闭灯光"指令配置
- 在"添加控制"区域配置PWM4控制
- 设置PWM4占空比为0(关闭状态)
- 重新生成并烧录固件
3. 验证功能
- 烧录新固件后测试"打开灯光"指令
- 确认LED灯正常点亮
- 测试"关闭灯光"指令
- 确认LED灯正常熄灭
注意事项:
- 出厂固件可能存在配置疏漏,使用前建议全面测试
- 每个语音指令都需要配置对应的控制动作
- PWM控制占空比0为关闭,50%或其他值为开启状态
- 修改配置后必须重新生成固件并烧录
串口通信协议兼容性¶
SU-03T与串口8位开关通讯模块通讯失败怎么办?¶
问题描述:
SU-03T与外部串口开关通讯模块通讯时,串口助手XCOM无法接收到信号,MODBUS POLL也报超时。
解决方案:
1. 确认串口配置
- 检查配置的是哪路串口(UART0/UART1)
- 验证波特率、数据位、停止位等参数设置
- 确认TX/RX线交叉连接正确
2. 协议兼容性检查
- MODBUS RTU协议需要专门的协议解析
- SU-03T默认串口通信可能不直接支持MODBUS
- AT指令需要模块固件支持相应命令集
3. 测试建议
- 先使用简单串口调试工具测试基础通信
- 发送AA 55开头的标准帧格式测试响应
- 逐步排查是硬件连接还是协议问题
注意事项:
- 串口8位开关的具体协议需要查看其技术文档
- 可能需要通过单片机做协议转换
- 确保两者工作电压和电平标准匹配
SU-03T如何确认模块已进入工作状态?¶
问题描述:
SU-03T1模块烧录成功后,仅连接VCC、GND和B6/B7引脚,模块上无指示灯,需要确认模块是否已进入工作状态并被唤醒。
解决方案:
1. 串口通信测试
- 通过串口发送测试命令给模块
- 观察模块是否有回复数据
- 正常工作时会发送心跳包或状态信息
2. 语音功能测试
- 连接喇叭和咪头到模块
- 使用预设唤醒词测试语音响应
- 有语音播报说明模块正常工作
3. 电气参数测量
- 测量模块工作电流
- 正常工作时应有稳定的功耗
- 异常发热可能是未正常进入工作状态
注意事项:
- SU-03T没有工作状态指示灯
- B6/B7是UART1串口,可用于通信测试
- 建议连接完整的外设进行功能验证
SU-03T1与串口8路开关板485通信问题¶
问题描述:
串口8路开关板485功能正常,但TTL串口不通,不确定能否与SU-03T进行通讯。
解决方案:
1. 接口类型确认
- 485接口和TTL串口是不同的电气标准
- 需要电平转换芯片才能互通
- 直接连接可能无法正常通信
2. 转换方案
- 使用MAX485等芯片进行485转TTL转换
- 或购买现成的485转TTL模块
- 确保转换方向和接线正确
3. 测试建议
- 先用USB转TTL模块测试SU-03T串口功能
- 确认SU-03T串口通信正常后再接转换模块
- 逐步排查各环节的通信问题
注意事项:
- 485是差分信号,TTL是单端信号
- 两种接口的电气特性完全不同
- 不建议直接连接,可能损坏设备
引脚复用配置¶
SU-03T的B6/B7引脚可以同时用于烧录和通信吗?¶
问题描述:
SU-03T模块的B6/B7引脚与单片机串口通信复用,想知道是否可以将B6/B7用于CH430烧录,同时将B2/B3用于单片机通信,实现烧录和正常通信互不干扰。
解决方案:
1. 引脚功能说明
- SU-03T模块只有一路串口
- 同一时间只能存在一个使用
- B6/B7是UART1串口功能引脚
- B2/B3也可配置为串口功能
2. 使用策略
- 烧录时:使用B6/B7连接CH430烧录器
- 正常通信时:使用B2/B3与单片机通信
- 烧录时不需要断开与单片机的通信连接


3. 配置方法
- 在平台中选择B2/B3为RX/TX
- 此配置不影响使用B6/B7进行烧录
- 烧录完成后固件会使用B2/B3进行通信
4. 操作步骤
- 使用B6/B7连接烧录器烧录固件
- 烧录完成后断开烧录器
- 将单片机连接到B2/B3引脚
- 系统即可正常通信工作
注意事项:
- 模块只有一路串口控制器,不能同时使用
- 烧录和通信分时使用,不会相互干扰
- B6/B7作为专用烧录引脚时具有优先级
- 烧录时不用管单片机连接,烧录完即可
MV ADS下载器问题¶
使用MV ADS下载器烧录SU-03T1时连接失败怎么办?¶
问题描述:
使用MV ADS下载器为SU-03T1模块烧录个性化语音文件时,连接失败,提示"ICEman connect failed, return!"。
解决方案:
1. 问题确认
- 检查下载器型号:是否为MV ADS专用下载器
- 确认模块型号:SU-03T1 v2.1
- 查看错误信息:No Bin file selected / ICEman connect failed


2. 可能原因分析
-
连接问题:
- 检查USB连接线是否正常
- 尝试更换USB端口
- 确认下载器驱动已安装
-
文件问题:
- 确认已选择正确的.bin文件
- 检查文件路径是否包含中文
- 验证固件文件完整性
-
权限问题:
- 以管理员权限运行下载工具
- 关闭杀毒软件拦截
- 检查端口占用情况
3. 解决步骤
- 重新插拔USB连接
- 检查设备管理器中的端口状态
- 选择正确的固件文件路径
- 使用管理员权限运行软件
- 尝试在设备管理器中重新安装驱动
注意事项:
- MV ADS是专用下载器,不同于CH340烧录器
- 确保使用与SU-03T1匹配的下载软件版本
- 如持续失败,尝试使用CH340烧录器作为替代方案
- 个性化语音文件需要按教程正确导出和选择
蜂鸟M使用v1.8调试软件烧录后仍有功能问题?¶
问题描述:
蜂鸟M(US516P6)芯片使用v1.8版本的调试软件烧录固件后,仍存在功能问题,需要确认烧录工具和固件包是否正确。
解决方案:
- 确认使用的是MV ADS downloader v1.8版本烧录工具
- 确保已更新到最新版本的调试软件和固件
- 新版蜂鸟M需要使用最新生成的固件包
- 如使用v1.8版本仍有问题,请提供具体的错误截图和固件信息用于分析
注意事项:
- 确保烧录工具界面显示的版本号为v1.8
- 烧录前检查固件文件是否选择正确(File not select表示未选择文件)
- 新版芯片需要配合新版SDK生成的固件使用
- 保留烧录界面截图便于问题排查
烧录方式选择¶
SU-03T1除了CH340还有其他烧录方式吗?¶
问题描述:
询问SU-03T1模块是否除了使用CH340烧录器外,还有其他烧录方式。
解决方案:
1. 支持的烧录方式
-
CH340串口烧录(推荐):
- 使用B6/B7引脚
- 通用USB转TTL模块
- 稳定可靠,兼容性好
-
MV ADS专用下载器:
- 专用下载工具
- 需配合特定软件
- 主要用于个性化语音文件
-
ST-Link/J-Link(不支持):
- SU-03T1不支持这些调试器
- 芯片接口不兼容
- 不能用于烧录
2. 烧录器选择建议
- 日常开发使用CH340即可
- 个性化语音可使用MV ADS
- 确保烧录器与模块匹配
- 不同烧录器不能混用
注意事项:
- 优先使用官方推荐的CH340方案
- 专用下载器可能有版本限制
- 烧录前确认驱动安装正确
- 不支持的烧录器强行使用可能损坏模块
串口灯异常与烧录失败¶
使用CH340烧录器时串口灯常亮或闪烁异常怎么办?¶
问题描述:
在使用CH340烧录器连接SU-03T模块时,串口灯(红灯)常亮或闪烁异常,无法完成固件下载。之前可以正常烧录,但重新插拔5V线后出现问题。
解决方案:
1. 检查串口通信电压设置
- SU-03T模块的串口是3.3V电平
- CH340烧录器上有电压选择跳线帽
- 将跳线帽从5V位置改到3.3V位置

2. 区分供电电压和通信电压
- 供电电压:使用5V给模块供电(接5V引脚)
- 通信电压:串口通信使用3.3V(跳线帽设置)
- 两者独立设置,不相冲突
3. 正确的接线方式
- CH340的5V → SU-03T的VCC(供电)
- CH340的TXD → SU-03T的B6(RX)
- CH340的RXD → SU-03T的B7(TX)
- CH340的GND → SU-03T的GND
- CH340的通信电压跳线帽设置在3.3V
4. 排查步骤
如果修改电压后仍无法烧录:
- 用万用表测量SU-03T的3V3脚电压,确认是否正常
- 检查杜邦线接触是否良好
- 尝试更换USB端口或电脑
- 确认烧录工具显示"开始烧录..."状态
注意事项:
- 蓝色指示灯为电源灯,红色为串口通信灯
- 烧录时红灯闪烁是正常现象
- 如果模块异常发烫,立即断电检查
- 长时间使用5V通信可能导致模块损坏
GPIO输出问题¶
SU-03T1烧录新固件后B3引脚LED不亮怎么办?¶
问题描述:
SU-03T1模块烧录新配置固件后,连接在B3引脚的LED灯不亮,语音功能正常。
解决方案:
1. 确认配置正确性
- 检查平台中是否配置了LED控制指令
- 确认B3引脚是否设置为输出模式
- 验证PWM输出占空比是否正确设置
2. 检查硬件连接
- LED正极确认连接到B3引脚
- LED负极连接到GND(共地)
- 检查LED极性是否正确
3. 测量引脚状态
- 使用万用表测量B3引脚电压
- 触发指令时观察电压变化
- 正常应有高低电平变化
4. 可能原因排查
-
配置未生效:
- 重新生成并烧录固件
- 确认使用正确的.bin文件
- 检查烧录过程是否成功
-
LED问题:
- 尝试更换新的LED
- 检查LED是否损坏
- 验证LED额定电压
-
引脚配置错误:
- 确认B3引脚未被其他功能占用
- 检查是否配置为PWM输出
- 验证输出电平范围
5. 测试步骤
- 使用简单指令测试(如"开灯")
- 观察串口是否有对应输出
- 测量B3引脚电平变化
- 更换LED再次测试
注意事项:
- 烧录后模块需要重新上电生效
- LED需要串联限流电阻(220-1KΩ)
- B3引脚最大输出电流有限制
- 确保固件配置已保存并正确烧录
串口读取char类型数据出错怎么办?¶
问题描述:
通过串口发送指令读取参数时,使用char类型接收数据,但系统返回错误信息。
解决方案:
1. 数据类型说明
语音模块串口通信的数据类型:
- char类型:有符号字符,范围-128到127
- uchar类型:无符号字符,范围0到255
- hex格式:十六进制数据传输
2. 问题原因
使用char类型读取可能出错的原因:
- 数据值超过127时,char类型无法正确表示
- 负数在某些系统中可能被误解
- 字符编码问题导致解析错误
3. 解决方法
改用uchar类型:
- 将接收参数类型改为uchar
- 确保接收缓冲区足够大
- 正确处理0-255范围内的数据
使用hex格式发送:
- 发送数据使用十六进制格式
- 示例:
AA 55 00 61 55 AA - 避免字符编码转换问题
4. 正确操作示例
读取 uchar 参数:
读取字符数据:
- 确认数据范围在可显示ASCII字符内
- 使用适当的编码方式
- 考虑使用字符串格式传输
5. 注意事项
- 不同模块对数据类型的支持可能不同
- 建议参考模块的串口协议文档
- 测试时使用标准的数据格式
- 保留完整的通信日志便于调试
故障排查:
- 确认指令格式正确
- 检查串口配置(波特率、校验位等)
- 验证模块返回的数据格式
- 使用串口调试工具辅助测试
烧录过程卡顿或超时怎么办?¶
问题描述:
在进行固件烧录时,烧录进度条长时间停滞,甚至超过一小时仍未完成。
解决方案:
1. 立即处理
- 暂停烧录:立即停止当前的烧录过程
- 断开连接:断开USB连接,避免长时间通电
- 刷新工具:关闭并重新打开烧录软件
2. 常见原因分析
硬件连接问题:
- USB线接触不良或质量不佳
- 转接板连接松动
- 串口模块驱动异常
- 供电不稳定
固件问题:
- 固件文件损坏
- 固件与模块型号不匹配
- 固件文件过大
3. 解决步骤
检查硬件连接:
- 重新插拔USB连接
- 更换质量好的USB线
- 确认转接板连接牢固
- 检查COM端口是否正常
验证固件文件:
- 重新下载固件文件
- 确认固件型号匹配
- 检查文件完整性
重新烧录操作:
- 断开所有连接
- 等待10秒让模块完全断电
- 重新连接硬件
- 刷新烧录工具
- 选择正确的固件重新烧录
4. 预防措施
- 使用原装或高质量的USB线
- 确保电脑USB端口供电稳定
- 烧录前关闭其他占用资源的程序
- 定期更新烧录工具版本
注意事项:
- 烧录时间通常在1-3分钟内完成
- 超过10分钟应视为异常
- 避免在烧录过程中进行其他操作
- 如反复失败,可能是硬件故障
固件生成时出现超时错误怎么办?¶
问题描述:
在智能公元平台生成固件时,持续出现生成超时的问题,导致无法获取固件文件。
解决方案:
1. 配置问题排查
生成超时通常由配置问题引起:
- 命令词过多:超过模块的处理能力
- 音频文件过大:包含过多或过长的音频
- 配置冲突:功能选项之间存在冲突
- 网络问题:网络连接不稳定
2. 逐步排查方法
减少配置复杂度:
- 先尝试生成最小配置的固件
- 逐步添加功能模块
- 定位导致超时的具体配置项
检查网络环境:
- 切换网络环境重试
- 避免使用网络高峰期
- 尝试使用有线网络
3. 常见原因和解决
命令词配置问题:
- 检查命令词是否有特殊字符
- 确认命令词发音不冲突
- 减少命令词数量到合理范围
音频文件问题:
- 删除不必要的自定义音频
- 压缩音频文件大小
- 使用较短的提示音
4. 优化建议
- 使用稳定的网络环境
- 简化初始配置,分步测试
- 保存配置模板,避免重复错误
- 定期清理浏览器缓存
注意事项:
- 生成时间与配置复杂度正相关
- 建议在工作时间人少时生成
- 如持续超时,联系官方技术团队协助
SU-03T支持的最大固件大小是多少?¶
问题描述:
需要了解SU-03T模块能够支持的最大固件容量,以便合理规划功能配置。
解决方案:
1. Flash容量说明
SU-03T模块内置Flash存储器的容量限制:
- Flash容量:2MB(2048KB)
- 最大固件大小:不能超过2MB
- 可用空间:实际可用空间略小于2MB(需扣除系统占用)
2. 固件组成
固件文件包含以下部分:
- 系统程序:语音识别算法、系统功能
- 声学模型:唤醒词、命令词的识别模型
- 配置数据:GPIO设置、串口参数等
- 音频文件:提示音、回复语音等
3. 容量规划建议
音频文件优化:
- 使用压缩格式存储音频
- 缩短提示音时长
- 减少不必要的音频文件
功能配置精简:
- 控制命令词数量在合理范围
- 合并功能相似的命令词
- 优先保留核心功能
4. 超限处理方法
当固件超过2MB限制时:
- 删除非必要的功能
- 压缩或缩短音频文件
- 考虑使用Flash容量更大的型号(如CI-03T系列)
注意事项:
- 固件大小接近2MB时可能导致生成失败
- 建议预留一定空间,避免达到容量上限
- 不同批次模块的Flash容量可能存在微小差异
焊接后烧录问题¶
SU-03T焊接到PCB后无法烧录怎么办?¶
问题描述:
SU-03T模块焊接到PCB后无法通过B6/B7进行固件烧录,但拆下模块后可以正常烧录。
解决方案:
1. 特定引脚接高电平
焊接在PCB上时,可通过以下引脚接高电平实现烧录:
- B8引脚接5V高电平:尝试B8接5V
- A25引脚接高电平:尝试A25接5V
- PA4引脚接高电平:部分方案提到PA4(需确认)
2. 操作步骤
- 确定模块上可用的引脚(B8或A25)
- 将选定的引脚临时连接到5V电源
- 使用CH340连接B6/B7进行烧录
- 烧录完成后断开高电平连接
3. 注意事项
- 此方法不需要拆下模块
- 烧录完成后必须断开高电平
- 不同批次的模块可能响应不同引脚
4. 电压说明
- 烧录时模块可使用5V供电
- 正常工作电压建议3.3V
- 避免长期超压使用
替代方案:
- 使用插接式封装设计
- 烧录时使用专用测试座
- 设计跳线帽控制引脚状态
PCB设计参考:

SU-03T模块在PCB上的引脚布局,B6/B7为串口烧录引脚
烧录工具无法加载BIN文件怎么办?¶
问题描述:
使用烧录工具时,点击"选择"按钮无法弹出文件选择对话框,导致无法加载BIN文件进行烧录。
解决方案:
1. 工具兼容性问题
- 检查烧录工具版本
- 确认操作系统兼容性
- 尝试以管理员身份运行
2. 文件路径问题
- 确保BIN文件路径不含中文
- 将文件放在根目录下
- 检查文件是否被其他程序占用
3. 常见解决方法
方法一:重新安装工具
- 卸载当前烧录工具
- 下载最新版本烧录工具
- 重启电脑后重新安装
方法二:使用备用工具
- 尝试使用其他烧录工具
- 如需特定版本,联系官方技术团队
方法三:检查文件完整性
- 确认BIN文件完整无损
- 重新下载固件文件
- 验证文件格式是否正确
文件类型说明:
jx_su_03t_release.bin:发布版本固件jx_su_03t_release_update.bin:升级版本固件- 通常使用release版本进行完整烧录
注意事项:
- 烧录前关闭杀毒软件
- 确保USB驱动正常安装
- 使用质量好的USB数据线
- 避免使用USB延长线


GPIO配置与编程¶
如何实现IO口低电平检测的延时防抖功能?¶
问题描述:
需要配置SU-03T的IO口(如B2)检测低电平信号,为防止误触发,要求检测到低电平后延迟几十毫秒再次确认电平状态,如果仍为低电平才触发语音报警。
解决方案:
实现思路: 通过变量设置和条件判断组合,实现延时防抖功能。
具体步骤:
-
第一层触发条件:
- 触发条件:B2口低电平
- 执行操作:变量设置(延时)
- 延时时间:根据需要设置(如100ms)
- 变量操作:将某个变量(如flag)置为1
-
第二层确认条件:
- 触发条件:变量等于1 并且 B2口低电平
- 执行操作:播放语音报警
- 变量操作:将flag清零(复位)
配置方法:
-
添加变量:
- 在配置软件中添加新变量(如flag)
- 变量类型:整数型
- 初始值:0
-
设置延时动作:
- 在控制操作中选择"变量设置"
- 勾选"是否延时设置"
- 设置延时时间(100ms)
- 选择要操作的变量
-
添加组合判断:
- 新增控制条件
- 使用"逻辑与"连接两个条件
- 条件1:变量flag = 1
- 条件2:B2口 = 低电平
代码逻辑示例:
注意事项:
- 延时时间根据实际需求调整(建议50-200ms)
- 变量需要及时复位,避免重复触发
- 确保IO口输入配置正确(上拉/下拉)
- 测试时验证防抖效果是否符合预期
替代方案:
如果上述方法复杂,可考虑:
- 使用外部硬件RC滤波
- 外接单片机做信号预处理
- 选用带硬件防抖的IO口模块
返厂烧录与版本管理¶
如何确认返厂烧录的固件版本?¶
问题描述:
需要确认用于返厂烧录的固件版本,确保烧录的程序与之前使用的版本一致。
解决方案:
1. 查看固件管理平台
- 登录固件管理平台查看版本列表
- 确认版本号和创建时间
- 选择状态为"已生成"的最新稳定版本

2. 固件版本确认方法
- 通过固件文件路径确认:
浙江红谱科技/红外手持产品/jx_su_03t_release/ -
检查配置内容是否匹配:
- 开机播报:红谱科技欢迎你
- 唤醒词:你好红谱/你好小谱/你好谱育
- 唤醒词回复:我在/你说/有什么可以帮到你
- 验证 MD5 值:
211070c002e2749d5d6fa3caa0c84668
3. 版本选择建议
- 优先选择最新稳定版本
- 如需与之前版本完全一致,使用相同的 MD5 值进行匹配
- 保留版本号记录,方便后续追踪
注意事项:
- 烧录前务必确认固件版本与产品型号匹配
- 保存固件版本信息,便于后续维护
- 建议使用最新版本以获得更好的性能和稳定性
返厂烧录后如何确认发货信息?¶
问题描述:
确认返厂烧录的固件版本后,需要明确新模块的发货地址和发货流程。
解决方案:
1. 确认发货方式
- 返厂烧录一般安排发新模块
- 也可选择寄回原模块(根据情况协商)
- 确认收货地址是否需要更新
2. 发货地址确认
- 收货地址:杭州市西湖区三墩镇紫宣路18号7号楼6层仓库浙谷深蓝中心
- 收货人:宁涛
- 联系电话:13456954360
- 备注:浙江红谱科技
3. 发货流程
- 确认固件版本和烧录内容
- 安排烧录并测试功能
- 包装发货并提供物流单号
- 收到模块后进行功能验证
注意事项:
- 确保地址信息准确无误
- 收到货后及时验货
- 如有问题及时联系处理
- 保留好发货记录便于追踪
SU-03T多次烧录后突然无法烧录且无反应¶
问题描述:
SU-03T芯片在正常烧录十几次后,突然无法进行烧录,模块开机也无任何反应,需要排查硬件故障原因。
解决方案:
- 断开外围电路测试:将模块从主控制板上取下,单独进行烧录测试
- 检查电源供电:确保使用电脑USB独立供电,电压稳定
- 测量模块引脚:使用万用表测量模块正负极,确认没有短路
-
检查硬件损坏:
- 喇叭或负极不小心碰到GND短路容易烧毁模块
- 测量各引脚对地电阻,判断是否有异常
- 参考异常检查文档:使用《桌宠控制板使用指导及异常检查-V1-JXZN.pdf》进行详细检测
注意事项:
- 模块一旦损坏通常无法修复,需要注意使用过程中的防静电和防短路措施
- 烧录时确保模块与外围电路完全断开,避免相互干扰
- 建议使用焊接连接而非杜邦线,减少接触不良导致的故障
是否提供固件烧录服务?¶
问题描述:
购买模块时是否可以委托厂商进行固件烧录,以及需要提供哪些信息。
解决方案:
厂商提供固件烧录服务,具体流程如下:
1. 烧录服务说明
- 支持批量烧录服务
- 只需提供固件文件和配置要求
- 烧录完成后发货
2. 提供信息清单
烧录前需要确认以下信息:
- 产品型号(如:SU-03T)
- 固件文件(.bin格式)
- 唤醒词列表
- 开机播报内容
- 唤醒词回复语
- 其他特殊功能要求
3. 质量保证
- 烧录前进行固件MD5校验
- 每批次保留烧录记录
- 出厂前进行功能抽检
注意事项:
- 烧录服务可能需要额外工时费,具体费用请联系官方客服评估
- 烧录服务包含固件MD5校验和功能测试
- 建议保留原始固件文件备份
- 收到产品后建议及时验证功能
SU-03T烧录的正确操作步骤是什么?¶
问题描述:
不清楚SU-03T烧录的具体操作步骤,特别是烧录完成后如何正确上电启动。
解决方案:
-
连接好线路(CH340与SU-03T)
CH340与SU-03T连接方式:
- CH340的3V3 → SU-03T的VCC
- CH340的GND → SU-03T的GND
- CH340的TXD → SU-03T的B7(RX)
- CH340的RXD → SU-03T的B6(TX)
- 麦克风连接到SU-03T的MIC+、MIC-
- 喇叭连接到SU-03T的SP+、SP-

-
打开烧录软件
- 选择要烧录的目标bin文件
- 点击烧录按钮
- 拔掉5V供电线
- 等待1秒后重新插上5V供电线
注意事项:
- 断电上电操作是进入烧录模式的关键步骤
- 1秒的时间间隔很重要,过短或过长都可能导致失败
- 烧录完成后模块会自动重启
- 确保使用CH340模块而非其他串口工具
- 连接时不要带电操作
发货前固件烧录需要做什么?¶
问题描述:
在产品发货前需要烧录定制固件,并确保固件完整性和一致性。
解决方案:
1. 固件准备与验证
- 确认提供的固件文件正确
- 使用哈希校验工具(如Hasher Lite)计算固件MD5值
- 保存MD5校验码用于留档和后续验证

2. 烧录信息记录
烧录前需确认以下信息:
- 项目名称
- 模组型号(如SU-03TV2.1)
- 固件文件名
- 开机播报内容
- 唤醒词设置
- 唤醒回复语
- MD5校验码
3. 烧录流程
- 按照标准烧录流程进行批量烧录
- 烧录完成后进行抽样测试
- 确认开机播报和唤醒功能正常
注意事项:
- 固件文件路径必须使用英文,避免中文路径导致烧录失败
- MD5校验码建议截图保存,便于后续追踪
- 烧录完成后才能安排发货
- 保留完整的烧录记录以备查验
收货后如何确认固件烧录正确?¶
问题描述:
收到产品后,需要确认固件烧录是否正确,特别是唤醒词和回复语是否已按要求更改。
解决方案:
收货检验步骤
-
核对固件信息
- 查看烧录记录中的MD5值
- 确认固件文件名和版本
- 验证烧录日期
-
测试功能
- 上电测试开机播报
- 测试唤醒词响应
- 验证回复语内容
-
MD5留档确认
- 使用Hasher Lite等工具验证固件MD5
- 截图保存校验结果
- 与烧录记录对比

示例验证记录
长益电子/afwa_20250707004/SU-03t-V2.1/jx_su_03t_release/ - 开机播报:无 - 唤醒词:你好小艾 - 回复语:我在/嗨~~~~~ - MD5:f8450b03a66b1a7c1349e86d6429acaa
注意事项:
- 收货后及时进行功能验证
- 如发现问题,立即联系供应商处理
- 保留MD5校验截图作为凭证
- 唤醒词更改后需要重新测试
如何验证烧录固件的完整性?¶
问题描述:
烧录固件后,需要确认固件文件是否正确写入,以及如何通过MD5码验证固件完整性。
解决方案:
固件烧录完成后,可以通过MD5校验码验证固件文件的完整性:
1. MD5值验证
- 烧录前记录原始固件的MD5值
- 使用Hash计算工具(如Hasher Lite)计算固件文件MD5
- 对比原始文件和烧录后文件的MD5值是否一致
2. 烧录参数记录
建议记录以下参数用于质量追溯:
- 产品型号:SU-03T V2.1
- 固件文件名:jx_su_03t_release.bin
- 开机播报内容
- 唤醒词配置
- MD5校验码:9d87ce11ba419b0d6893b9518fdb0bf0
3. 质量控制建议
- 批量烧录前先进行小批量测试
- 保留每批次的烧录记录和MD5值
- 建议每次烧录完成后进行功能抽检

使用Hasher Lite工具查看固件文件的MD5校验码
注意事项:
- MD5值是文件完整性验证的重要依据
- 固件文件在传输过程中可能损坏,建议重新下载
- 烧录失败后,建议重新检查固件文件的MD5值
- 保留完整的烧录记录便于问题追溯
烧录时上电瞬间电流过大导致芯片烧毁怎么办?¶
问题描述:
在烧录板子时,由于电源连接方式不当导致芯片烧毁,上电瞬间出现电流过大问题。
解决方案:
1. 正确的上电顺序
- 板子外部不能独立供电
- 应通过拔插GND或5V线来控制上电
- 推荐拔插GND线,更为安全
2. 电源连接注意事项
- CH340出来的电是用于烧录的
- 不要直接开关板子电源
- 避免在上电瞬间产生冲击电流
3. 操作规范
- 上电的一瞬间开始烧录
- 确保连接稳定后再上电
- 避免反复快速插拔

注意事项:
- 拔插GND或5V线效果相同,GND更保险
- 确保板子没有独立电源开关
- 如使用外部电源,需先断开
- 操作不当可能导致芯片永久损坏
烧录时上电瞬间电流过大怎么办?¶
问题描述:
在烧录板子上电瞬间出现电流过大问题,导致芯片烧毁,需要明确正确的上电和拔插顺序。
解决方案:
1. 正确的上电顺序
- 先连接通信线:将GND、TX、RX等串口线先连接好
- 再连接电源:最后才连接5V电源线
- 避免直接开关板载电源:不要通过板子自带的开关上电
2. 断电烧录方法
推荐使用以下两种断电方式:
- 拔插GND线:最安全的方法,通过断开地线来断电
- 拔插5V电源线:确保板子没有其他独立供电源
3. 供电注意事项
- 板子不能外接供电:使用CH340供电时,板子不能有其他电源输入
- 避免冲击电流:上电瞬间的大电流会损坏芯片
- 共地连接:确保所有设备共地

注意事项:
- 烧录工具打开即退出可能是电脑环境问题
- 不同芯片的烧录工具不能混用
- 如遇烧录工具异常,尝试更换电脑或重装系统
- 接触不良导致烧坏:烧录器或模块排针接触不良可能导致瞬间电流过大,从而烧坏模块。确保排针插紧、连接稳定后再上电,建议使用焊接连接或质量良好的烧录夹,避免使用松动的杜邦线
SU-03T串口发送数据时显示格式不正确怎么办?¶
问题描述:
配置SU-03T串口发送数据时,设置参数为'A',但串口助手收到的是'0A',与预期不符。
解决方案:
1. 十六进制显示原理
- 串口数据以字节为单位传输
- 一个字节等于8位二进制数
- 十六进制表示一个字节需要两位(00-FF)
- 字符'A'的ASCII码是0x41,十六进制显示为"41"
2. 配置格式要求
- 平台参数输入的是十六进制格式
- 支持的字符:0-9和A-F
- 最大长度:32字节
- 多字节之间用空格分隔,如:"98 A3 0B FE"
3. 单字符发送
- 发送单个字符'A'应输入:"41"
- 不能直接输入字符本身
- 必须转换为对应的十六进制值


注意事项:
- 串口调试助手需要设置相同的波特率
- 确认显示模式为十六进制(HEX)
- 如发送ASCII字符,需要在助手端切换显示模式
- 一个字节的十六进制必须用两位表示(如0A而非A)
烧录工具显示"等待设备"无法识别芯片怎么办?¶
问题描述:
使用烧录工具烧录SU-03T模块时,工具显示"等待设备.."状态,无法识别芯片,烧录无法进行。
解决方案:
1. 连接检查
-
确认接线:
- 模块VCC接CH340的5V
- 模块GND接CH340的GND
- 模块B5接CH340的RXD
- 模块B6接CH340的TXD
-
检查接触:
-
杜邦线是否接触牢固
- 引脚是否有氧化或污染
- 线序是否正确
2. 驱动和端口问题
-
CH340驱动:
- 确认已安装正确版本的CH340驱动
- 设备管理器中是否识别到COM端口
- 尝试重新安装或更新驱动
-
端口选择:
-
关闭其他可能占用串口的软件
- 尝试不同的USB端口
- 检查端口是否被其他程序占用
3. 模块状态检查
-
供电确认:
- 测量模块VCC引脚是否有5V电压
- 检查电源是否稳定
- 确认电源容量足够
-
复位操作:
-
按下模块上的蓝色复位键
- 或重新给模块断电上电
- 复位后立即尝试烧录
4. 环境因素
- 电脑重启:重启电脑后再次尝试
- 换台电脑:排除电脑系统或USB问题
- 系统兼容:Windows XP/7/8/10兼容性差异
5. 硬件故障判断
如以上检查都无效,可能是硬件问题:
- 模块串口电路损坏
- CH340转接板故障
- USB线或杜邦线损坏
注意事项:
- 烧录前确保所有连接正确
- 避免热插拔操作
- 使用原装或质量良好的连接线
- 多次失败建议寻求专业技术协助
SU-03T烧录时卡在"等待设备"状态怎么办?¶
问题描述:
SU-03T芯片在烧录过程中,烧录工具界面卡在"等待设备"状态,无法完成烧录。
解决方案:
1. 检查接线连接
- 确认USB转TTL模块与SU-03T的连接正确
- VCC接VCC(3.3V或5V)、GND接GND
- TXD接K-、RXD接K+


2. 检查烧录工具配置
- 波特率设置为115200
- 选择正确的COM端口
- 确认烧录工具版本兼容
3. 检查Pin脚配置
- 确认平台配置中烧录引脚(SW_CLK、SW_D)未被占用
- UART1_RX和UART1_TX引脚在烧录时必须保持空闲

4. 常见问题排查
- 重新插拔USB连接
- 更换USB端口
- 检查驱动是否正确安装
- 尝试更换USB转TTL模块
注意事项:
- 确保供电稳定,避免电压波动
- 烧录过程中不要断开连接
- 某些笔记本USB口供电不足,建议使用台式机
- 使用质量好的USB转TTL模块
在哪里购买烧录器?¶
问题描述:
需要购买专用的烧录器用于固件烧录,不确定哪里有销售。
解决方案:
1. 官方购买渠道
-
官方渠道:可通过官方渠道咨询获取烧录器与配套信息
-
产品类型:
- 蜂鸟M调试器/烧录器(专用烧录03T模块)
- 产品标注为"烧录03T模块专用烧录器"

2. 购买注意事项
-
型号匹配:
- CI-03T系列:使用CH340 USB转TTL烧录器
- SU-03T系列:使用专用蜂鸟M烧录器
- 确认烧录器支持对应模块型号
-
兼容性确认:
- 购买前与客服确认芯片型号兼容性
- 查看产品描述是否包含所需型号
- 保留购买凭证便于售后
3. 替代方案
-
通用USB转TTL模块:
- CH340、CP2102等常见芯片
- 需要配合杜邦线使用
-
专业烧录器:
- ST-Link V2编程器
- J-Link调试器
- 支持更多调试功能
注意事项:
- 优先购买官方专用烧录器,兼容性更好
- 通用烧录器价格便宜但可能需要额外配置
- 保留购买记录,便于出现问题时联系售后
使用第三方CH340烧录器有什么兼容性问题?¶
问题描述:
使用市面上购买的第三方CH340 USB转TTL模块烧录SU-03T时,出现烧录失败或无法连接的情况。
解决方案:
1. 兼容性问题说明
-
部分第三方CH340可能不匹配:
- 市面上存在多种品牌的CH340模块
- 部分模块使用的芯片方案可能与烧录工具不完全兼容
- 可能表现为无法识别COM口、烧录进度卡住、通信失败等
-
可能原因:
- 驱动程序版本不匹配
- 芯片方案差异(CH340/CH340G/CH340C等不同型号)
- 模块电路设计差异(电平转换、供电能力等)
- USB线材质量问题
2. 推荐解决方案
-
优先使用官方专用烧录器:
- 官方烧录器经过测试验证,兼容性最佳
- 可避免大部分兼容性问题
- 出现问题时可获得技术支持
-
使用第三方模块时的注意事项:
- 选择正规厂家生产的CH340模块
- 确认驱动程序正确安装
- 检查模块供电是否稳定(建议使用5V供电)
- 尝试更换USB线或USB接口
3. 故障排查步骤
如果使用第三方CH340模块出现问题,可按以下步骤排查:
- 检查设备管理器中是否正确识别COM口
- 尝试重新安装或更新CH340驱动程序
- 更换电脑USB接口(避免使用USB延长线或USB集线器)
- 检查接线是否正确(TX/RX交叉连接)
- 尝试使用另一个CH340模块进行对比测试
注意事项:
- 建议新手用户直接使用官方专用烧录器,减少调试时间
- 如果已购买第三方模块且无法正常使用,建议更换为官方烧录器
- 不同批次的CH340模块可能存在差异,即使同品牌也可能有兼容性问题
固件下载后找不到.bin文件怎么办?¶
问题描述:
下载并解压固件文件后,在文件夹中找不到.bin文件,无法进行烧录操作。
解决方案:
-
使用正确的解压工具:
- 推荐使用 WinRAR 解压固件文件
- 避免使用系统自带的解压功能
- 确保 WinRAR 完整安装并正常工作
-
解压步骤:
- 下载固件压缩包(通常为.tar格式)
- 使用 WinRAR 解压压缩包
- 进入解压后的文件夹(通常有 uart 文件夹)
- 在文件夹中查找 .bin 文件(如 jx_su_03t_release.bin)

注意事项:
- 固件文件通常包含在压缩包内的子文件夹中
- 解压工具不完整可能导致文件丢失
- SU-03T 固件通常包含两个.bin文件:主固件和升级固件
- 如果 WinRAR 未正确安装,先安装再尝试解压
PACK_UPDATE_TOOLS进度条卡住怎么办?¶
问题描述:
使用PACK_UPDATE_TOOLS工具烧录SU-03T模块固件时,进度条卡住无法下载,需要排查问题。
解决方案:
1. 导出配置文件用于排查
- 在产品管理平台找到对应项目
- 点击"导出"按钮获取配置文件(JSON格式)
- 保存配置文件便于技术人员分析问题
2. 进度条卡住的常见原因
- 连接问题:串口线接触不良或连接错误
- 驱动问题:CH340驱动未正确安装或版本冲突
- 端口占用:其他程序占用了串口
- 固件文件:文件路径错误或文件损坏
3. 排查步骤
- 检查串口连接:B6→RXD,B7→TXD,VCC→5V,GND→GND
- 重新安装CH340驱动程序
- 关闭其他可能占用端口的软件
- 确认固件文件完整且路径正确
4. 正确操作流程
- 连接好线路后打开PACK_UPDATE_TOOLS
- 选择正确的固件文件(.bin格式)
- 点击下载后观察进度条变化
- 如提示需要复位,及时断电上电
注意事项:
- 烧录时避免触碰连接线
- 进度条长时间无变化可能是通信中断
- 导出的配置文件包含所有设置信息
- 多次失败建议寻求专业技术协助
烧录需要使用什么类型的USB模块?¶
问题描述:
不确定烧录语音模块时需要使用哪种专门的USB模块。
解决方案:
-
使用CH340 USB转TTL模块:
- SU-03T等语音模块使用CH340芯片进行烧录
- 这是一个USB转串口(TTL)的转换模块
- 不是普通的USB数据线
-
模块功能:
- 将电脑的USB接口转换为串口信号
- 提供TX/RX/GND/5V等必要的引脚
- 支持Windows等操作系统
连接方式:
- USB端连接到电脑的USB口
- TTL端通过杜邦线连接语音模块
- 安装CH340驱动后系统会识别为COM端口
- 烧录工具通过该COM端口与模块通信
注意事项:
- CH340需要安装专用驱动程序
- 不同操作系统需要不同版本的驱动
- 确保购买的是CH340芯片而非仿冒品
- 模块通常带有指示灯显示工作状态
使用错误固件烧录SU-03T怎么办?¶
问题描述:
使用CI-03T的固件文件通过SU-03T烧录软件烧录,导致固件不匹配。
解决方案:
-
问题确认:
- CI-03T和SU-03T使用不同的固件
- 固件文件名包含模块型号信息
- 不能混用不同模块的固件
-
正确操作:
- 确认模块实际型号(查看模块丝印)
- 使用对应型号的烧录工具
- 生成对应模块的固件文件
- 确保固件和工具、模块三者匹配
-
处理步骤:
- 如烧录错误固件,重新用正确固件烧录即可
- 模块不会因为错烧固件而损坏
- 确保使用SU-03T专用的固件和工具
CI-03T和SU-03T的烧录工具有什么区别?¶
问题描述:
不确定CI-03T和SU-03T是否使用相同的烧录工具,还是需要分别下载对应版本。
解决方案:
-
工具区分:
- CI-03T:使用小扳手烧录工具
- SU-03T:使用云知声UniOne蜂鸟M烧录工具
- 两者工具不通用,需要分别下载
-
工具下载:
- CI-03T烧录工具可在智能公元平台下载
- SU-03T烧录工具在平台提供下载链接
- 确保下载与模块型号匹配的工具版本
-
操作差异:
- CI-03T:直接选择COM口和固件文件即可烧录
- SU-03T:需要等待工具变黄后拔插5V线进入烧录模式
- SU-03T的烧录流程相对复杂一些
注意事项:
- 绝对不能混用不同模块的烧录工具
- 烧录工具与固件文件、模块型号三者必须匹配
- SU-03T的烧录需要特殊操作进入下载模式
- 如果工具无法识别模块,检查连接和驱动是否正确
SU-03T烧录失败,一直显示"等待设备"怎么办?¶
问题描述:
使用云知声UniOne蜂鸟M烧录工具烧录SU-03T时,进度卡在98%后失败,工具一直显示"等待设备"状态。

解决方案:
-
基本排查:
- 检查USB转TTL模块连接是否牢固
- 确认CH340驱动正常工作
- 尝试更换不同的USB端口
- 重启烧录工具和电脑
-
供电问题排查:
- 确认模块供电稳定(5V)
- 检查USB端口供电能力
- 避免使用笔记本的省电模式USB口
- 尝试使用台式机后面板USB口
-
烧录流程优化:
- 烧录软件变黄后及时拔插5V线
- 等待设备识别完成后再开始烧录
- 烧录过程中不要移动连接线
- 降低波特率设置(如9600改为4800)
-
模块状态检查:
- 上电测试模块3V3引脚电压
- 测试麦克风正负电压(2.4-2.5V)
- 测试喇叭正负对GND电压(2.2-2.5V)
- 如电压异常,模块可能已损坏
注意事项:
- SU-03T对供电稳定性要求较高
- 烧录失败后先排查模块是否正常
- 避免在供电不足的情况下反复烧录
- 如确认模块损坏,需要更换新模块
烧录工具提示文件读取失败怎么办?¶
问题描述:
使用烧录工具烧录固件时,出现"文件读取失败"的错误提示,导致无法继续烧录。

解决方案:
1. 固件文件检查
- 确认固件文件名正确(如:jx_su_03t_release_update.bin)
- 检查文件大小是否正常(SU-03T固件约1.2MB)
- 验证文件扩展名为.bin
2. 文件路径处理
- 避免使用包含中文或特殊字符的路径
- 将固件文件放在简单路径下(如D:\firmware\)
- 确保文件没有被其他程序占用
3. 文件完整性验证
- 重新下载固件文件
- 对比文件大小是否与源文件一致
- 检查文件是否下载完整
注意事项:
- 烧录工具对文件路径有特殊要求
- 建议使用英文路径且不含空格
- 文件读取失败通常是路径或权限问题
示例:
- ❌ 错误:D:\语音识别\固件\update.bin
- ✅ 正确:D:\firmware\update.bin

中文路径导致文件读取失败且新模块无响应?¶
问题描述:
在使用烧录工具对CI-03T1芯片进行固件烧录时,文件路径包含中文字符导致"文件读取失败"错误,且新模块无法正常响应烧录操作。
解决方案:
1. 路径问题处理
- 问题原因:Windows系统下的中文路径可能导致烧录工具无法正确解析
-
解决方法:
- 将固件文件移动到纯英文路径
- 文件夹名避免使用中文、特殊字符和空格
- 建议放在根目录或简单路径下
2. 新模块无响应处理
-
硬件连接检查:
- 确认CH340与模块的4根线连接正确
- 检查供电电压是否正常(3.3V或5V)
- 验证串口端口识别正常
-
烧录操作规范:
- 使用CH340模块进行烧录(非普通串口线)
- 点击烧录后再拔插VCC电源进入下载模式
- 确保烧录工具版本匹配模块型号
-
模块兼容性:
- CI-03T1(绿色板):使用CI-03T烧录软件
- SU-03T(黑色板):使用PACK_UPDATE_TOOL
- 两种烧录工具不通用
注意事项:
- 路径中不能包含中文字符,包括文件夹名和文件名
- 如果遇到无法识别的模块,尝试更换USB端口
- 新模块首次烧录建议在断电状态下连接
- 保留原厂固件作为备份
固件烧录后模块无任何反应?¶
问题描述:
烧录自定义固件后,模块没有任何反应,即使设置了开机语音词也没有响应,但出厂默认固件工作正常。
解决方案:
1. 基础硬件检查
- 检查喇叭和咪头的接线是否正确
- 确认没有虚焊或接触不良
- 使用万用表测试模块3V3引脚是否有3.3V电压输出
2. 音频电路电压测试
-
直接测量麦克风正负电压是否在正常范围:
- CI-03T:1.6-1.7V
- SU-03T:2.4-2.5V
- 测量喇叭正负对GND电压应在2.2-2.5V范围内
如何使用万用表检测语音模块是否正常?¶
问题描述:
需要使用万用表检测语音模块各关键引脚电压,判断模块是否正常工作。
解决方案:
1. 准备工作
- 万用表调至蜂鸣档或电压档
- 模块断电状态下进行短路检测
- 准备5V直流电源
2. 短路检测(断电)
- 万用表调至蜂鸣档
- 测量VCC和GND之间是否短路
- 如果蜂鸣器响,说明模块已击穿损坏
3. 上电电压测试
- 给模块提供5V供电
- 使用万用表直流电压档测量以下引脚:
关键测试点:
- 3V3引脚:对GND电压应为3.3V
-
麦克风正负极:
- CI-03T:1.6-1.7V
- SU-03T:2.4-2.5V
- 喇叭正负极:对GND电压应为2.2-2.5V
4. 结果判断
- 所有电压值在正常范围内→模块正常
- 某个电压异常→对应电路可能损坏
- 3V3无输出→模块核心电路故障
- 麦克风电压异常→麦克风电路问题
- 喇叭电压异常→功放电路问题
注意事项:
- 测量时表笔要接触良好
- 避免表笔短路造成二次损坏
- 如模块已击穿,需要更换新模块
语音模块硬件接线设计¶
问题描述:
需要确认语音模块与 CH340 芯片的正确连接方式。
解决方案:
语音模块(U8)与 CH340 的标准连接方式:
- 电源连接:5V 和 GND
- 串口通信:RX(接收)和 TX(发送)交叉连接
- 麦克风连接:MIC+、MIC-、MCIN、MCIP
- 喇叭连接:SPK+、SPK-
注意事项:
- 确保 MIC 和 SPK 的正负极性正确
- 适当的上拉电阻和滤波电容有助于提高稳定性
- 建议使用标准化的连接器避免接错

SU-03T模块烧录专题¶
SU-03T烧录进度卡住如何处理?¶
问题描述:
使用 SU-03T 模块烧录时,进度卡在 9% 无法继续,或需要多次尝试才能成功。
解决方案:
- 直接使用 CH340 连接语音模块,不要通过开发板转接
- 关闭电脑蓝牙,避免串口冲突
-
按照以下步骤操作:
- 在蜂鸟烧录工具中选择正确 COM 端口
- 点击烧录,看到进度条出现后
- 耐心等待完成,不要中断过程
注意事项:
- 烧录时避免触碰模块,可能导致通信中断
- 如果第一次失败,可以多尝试几次
- 确认使用的是 SU-03T 型号,不是其他型号

SU-03T在下载器上无法烧录但在设备上可正常使用怎么办?¶
问题描述:
SU-03T模块在使用下载器烧录时无响应,但将模块安装到设备后可以正常工作。
解决方案:
1. 硬件环境排查
- 检查转接板是否正常工作
- 确认下载器与模块的连接线路
- 尝试不同的USB端口或电脑
2. 咪头和喇叭布局检查
- 将咪头移至远离喇叭的位置
- 避免咪头和喇叭距离过近导致音频干扰
- 测试时将咪头单独引出进行验证
3. 烧录环境优化
- 确保烧录环境安静,避免背景噪音干扰
- 检查电源供电是否稳定
- 使用官方推荐的转接板和连接线
注意事项:
- 咪头距离喇叭太近可能导致烧录时音频检测失败
- 建议在设备设计时合理布局咪头和喇叭位置
- 使用标准转接板可提高烧录成功率
烧录成功后模块无响应怎么办?¶
问题描述:
固件已成功烧录到模块,但模块上电后无任何声音或响应。
解决方案:
-
硬件连接检查:
- 确认喇叭正负极连接正确
- 检查电源供电是否稳定
- 验证音频线路连接良好
-
模块状态确认:
- 检查小芯片是否已烧录
- 确认主控芯片和语音芯片都已正确编程
- 观察电源指示灯状态
-
串口通信验证:
- 连接串口调试助手
- 发送测试指令验证模块是否响应
- 检查波特率设置是否正确
注意事项:
- SU-03T与单片机连接时,RX和TX需要交叉连接
- 确保使用合适的电源电压(3.3V或5V)
- 检查模块是否处于正常工作模式而非调试模式
有哪些类型的烧录器可以使用?¶
问题描述:
不确定有哪些烧录器可以选择,以及它们的使用场景和区别。
解决方案:
-
AICE-MINI 调试器:
- 杰理官方专用调试器
- 支持所有型号的语音模块
- 可用于在线调试和烧录
- 价格较高,适合开发调试使用

-
小扳手烧录器:
- CI-03T系列专用烧录器
- 操作简单,即插即用
- 主要用于固件烧录功能
- 价格相对较低
-
云知声UniOne蜂鸟M烧录器:
- SU-03T/SU-63T专用烧录器
- 支持SU系列所有型号
- 需要配合特殊操作流程
- 免费提供下载使用
-
自制烧录器:
- 可使用CH340模块自制
- 需要一定的电子技术知识
- 适合批量生产或个人项目
使用建议:
- 开发调试推荐使用AICE-MINI
- 单纯烧录推荐使用专用烧录器
- 批量生产可考虑自制方案降低成本
SDK生成失败提示固件超大怎么办?¶
问题描述:
生成SDK时出现错误提示"生成的固件超大(2096544字节),请删减配置项目,选用小模型或使用组合播报"。

解决方案:
-
问题原因:
- SU-03T模块Flash容量有限
- 个性化音频文件占用大量空间(如440KB的歌曲文件)
- 超出2MB限制导致生成失败
-
优化方法:
-
减少个性化音频大小:
- 如果音频旋律重复,可剪裁一半长度
- 使用定时器功能循环播放补全
- 降低音频采样率或压缩质量
-
精简回复语配置:
- 删除不必要的回复语
- 合并相似功能的回复
- 使用简短的回复内容
-
使用小模型:
- 选择更小的识别模型
- 平衡识别准确率和占用空间
-
-
操作步骤:
- 在平台中删除部分回复语
- 裁剪个性化音频文件长度
- 重新生成SDK
- 验证固件大小是否符合要求
注意事项:
- 个性化音频是占用空间的主要因素
- 可通过定时器功能实现长音频的循环播放
- 建议先备份原配置文件
- 如必须使用大文件,考虑更换更大Flash容量的模块
SU-03T烧录时显示"等待设备"怎么办?¶
问题描述:
使用云知声UniOne蜂鸟M烧录工具烧录SU-03T时,设备状态显示为"等待设备",无法正常烧录,且模块上电后发烫。
解决方案:
问题排查:
-
硬件连接检查
- 确认烧录器与模块的连接线序
- 检查TX、RX、GND、5V线是否正确
- 确保没有接反或接触不良
-
模块状态检查
- 模块发烫说明存在短路
- 短路会导致烧录工具无法识别
- 需要先解决短路问题
-
烧录工具设置
- 确认选择了正确的COM端口
- 检查波特率设置是否正确
- 尝试重新插拔USB连接
处理步骤:
-
断开电源,检查接线
- 使用万用表测量模块供电
- 确认没有短路再上电
- 排线按照标准连接图操作
-
更换模块测试
- 如果确认接线无误但仍然短路
- 说明模块可能已损坏
- 更换新模块再次尝试

注意事项:
- 模块发烫是严重故障信号,需立即断电
- 烧录前务必确保电路正常
- 短路的模块无法正常烧录
- 建议保留一个正常模块作为对比测试
严格按文档操作仍烧录失败怎么办?¶
问题描述:
按照文档严格操作,此前几次成功烧录,但当前无法烧录SU-03T模块。
解决方案:
可能原因:
-
硬件问题
- USB转串口芯片故障
- 连接线接触不良
- 模块本身损坏
-
软件问题
- 驱动程序异常
- 烧录软件配置错误
- 系统串口被占用
排查步骤:
-
硬件排查
- 更换USB转串口模块
- 检查连接线是否完好
- 使用万用表测试模块供电
-
软件排查
- 重新安装USB转串口驱动
- 关闭其他可能占用串口的程序
- 以管理员身份运行烧录软件
-
环境检查
如何判断模块是否因电压异常而损坏?¶
问题描述:
设备模块在供电后无法正常工作,需要判断模块是否因电压异常烧坏。
解决方案:
1. 使用万用表检测
- 转到蜂鸣档,测量VCC和GND是否被击穿
- 如无击穿,给模块单独供5V电压
- 测试模块3V3引脚是否有3.3V电压输出
2. 关键电压测试
- 测量麦克风正负电压是否在2.4-2.5V范围(SU-03T)
- 测量喇叭正负对GND电压是否在2.2-2.5V范围内
- 各测试电压如不正常可能是模块烧坏
3. 故障判断
- VCC/GND短路表明模块已损坏
- 3V3无输出说明内部电路故障
- 麦克风/喇叭电压异常表明相关电路损坏
注意事项:
- 电压异常是模块损坏的主要原因之一
- 建议在供电前确认电压正确性
- 损坏模块通常需要返修或更换
- 更换电脑USB端口
- 禁用防火墙和杀毒软件
- 重启电脑清理系统状态
建议:
- 保留一个已知能正常工作的环境配置
- 批量烧录时准备备用硬件
- 遇到问题优先更换硬件对比测试
- 如持续失败,联系专业技术人员
如何判断模块是否损坏?¶
问题描述:
多个模块都无法成功烧录固件,需要确认模块是否存在硬件故障。
解决方案:
1. 使用万用表检测模块
-
短路检测:
- 万用表调至蜂鸣档
- 测量VCC和GND是否短路
- 如蜂鸣器响,说明模块可能被击穿
-
供电测试:
- 给模块提供5V供电
- 测量3V3引脚是否输出3.3V电压
- 无输出说明电源部分可能损坏
-
关键电压检测:
| 测试点 | CI-03T正常范围 | SU-03T正常范围 | 喇叭正负对GND |
|---|---|---|---|
| 麦克风正负 | 1.6-1.7V | 2.4-2.5V | 2.2-2.5V |
2. 直接连接烧录方法
- 不使用转接板,直接用杜邦线连接
- 模块引脚直接连接到串口烧录器
- 通过拔插VCC线进行复位和进入烧录模式
3. 连接方式
4. 操作步骤
- 确保所有连接正确
- 先连接GND,再连接VCC
- 拔插VCC线触发复位
- 立即开始烧录操作
注意事项:
- 电压异常表明模块可能已损坏
- 不要带电插拔信号线,仅可插拔电源线
- 直接连接时注意线序,避免接反
- 建议使用带夹子的测试线提高接触可靠性
烧录后命令词识别但不执行动作怎么办?¶
问题描述:
SU-03T模块烧录后,能够识别命令词并回复,但无法执行相应的控制动作(如风扇不启动)。
解决方案:
1. 检查控制配置
- 默认情况下,模块只会回复命令词而不执行动作
- 需要在控制详情中添加对应的操作配置
- 确认控制类型选择正确
2. 控制逻辑配置步骤
- 进入命令词配置界面
- 选择需要执行动作的命令词
- 在控制详情中选择或添加相应操作
- 根据硬件连接方式设置控制参数
3. 硬件连接示例
以控制风扇为例:
- 风扇负极接地
- 正极连接到模块的GPIO引脚
- 在配置中设置该引脚输出高电平启动风扇
4. 控制类型选择
- GPIO输出:控制简单开关设备
- PWM输出:控制需要调速的设备
- 串口输出:通过串口发送控制命令
- 继电器控制:驱动大功率设备
5. 测试验证
- 烧录完成后重新上电
- 先说唤醒词激活模块
- 再说出具体命令词
- 观察设备是否执行相应动作
注意事项:
- 控制配置需要根据实际硬件连接进行调整
- 继电器等大功率设备需要独立供电
- 确保GPIO引脚电压和电流不超过规格
- 复杂控制逻辑可能需要编写自定义脚本
TTL烧录和串口烧录有什么区别?¶
问题描述:
使用TTL烧录方式烧录SU-03T芯片后,模块无法被唤醒,且烧录后无任何反应。
解决方案:
1. 理解烧录方式区别
- TTL烧录:通常指使用TTL电平的专用烧录器
- 串口烧录:通过USB转串口(如CH340)进行烧录
- SU-03T模块需要使用串口烧录方式
2. 正确的烧录工具选择
- 推荐使用USB转串口烧录器(CH340等)
- 确保烧录器支持标准的UART协议
- TTL专用烧录器可能不兼容SU-03T
3. 烧录操作步骤
- 连接USB转串口烧录器到电脑
- 正确连接TX、RX、GND、VCC线
- 使用标准串口烧录软件进行操作
4. 常见误区
- 误认为TTL和串口是同一种接口
- 使用了不兼容的专用烧录器
- 忽略了模块对电平的特殊要求
注意事项:
- SU-03T模块建议使用官方推荐的串口烧录器
- TTL烧录器虽然电平兼容,但协议可能不同
- 如使用TTL工具无反应,请更换为标准串口烧录器
- 烧录成功后要完全断电重启再测试
串口烧录失败如何处理?¶
问题描述:
SU-03T模块使用串口下载时失败,重新上电无反应。
解决方案:
-
常见原因:
- 喇叭被剪掉影响启动
- 固件文件路径过长
- 串口连接问题
- 模块硬件故障
-
解决步骤:
- 将bin文件拖到桌面
- 缩短文件名(如update.bin)
- 检查串口号是否正确
- 确保模块正常供电
-
验证方法:
- 烧录完成后重新上电
- 观察模块指示灯状态
- 测试语音识别功能
注意事项:
- 烧录前确保硬件连接正常
- 文件路径避免使用中文
- 多次失败需检查模块是否损坏

语音模块烧录后无反应且串口打开失败怎么办?¶
问题描述:
语音模块烧录时出现错误后,再次尝试烧录时模块无反应,烧录软件显示"打开串口失败"。
解决方案:
模块故障检测:
-
使用万用表检测:
- 转到蜂鸣档测量VCC和GND
- 检查是否存在短路(击穿)
- 如蜂鸣则模块已损坏
-
电压测试步骤:
- 给模块5V供电
- 测量3V3引脚是否有3.3V输出
-
测量麦克风两端电压:
- CI-03T:1.6-1.7V
- SU-03T:2.4-2.5V
- 测量喇叭两端对GND电压:2.2-2.5V
烧录操作要点:
-
正确接线方法:
- CH340的5V → 模块VCC
- CH340的RXD → 模块B7
- CH340的TXD → 模块B6
- CH340的GND → 模块GND

CH340 USB转TTL模块的引脚标识

语音模块与USB转TTL的连接方式

标准烧录接线方法示意图
-
进入烧录模式:
- 打开烧录软件
- 勾选要烧录的设备
- 点击"启动下载"后拔插VCC

连接完成的烧录线缆

烧录软件显示"打开串口失败"

检查VCC和GND连接是否牢固

确认系统识别到的串口设备
-
排查连接问题:
- 检查杜邦线是否接触良好
- 确认串口号选择正确
- 更换USB端口尝试
故障处理建议:
- 模块击穿需更换新模块
- 接触不良需重新压紧线缆
- 串口问题需检查驱动安装
注意事项:
- 烧录失败立即断开电源
- 不要反复尝试烧录故障模块
- 使用质量可靠的USB转串口模块
固件生成时间过长怎么办?¶
问题描述:
在使用串口固件生成工具时,固件生成时间过长(约98分钟),影响开发调试效率。
解决方案:
-
确认模块型号匹配
- 检查使用的模块型号(如SU-03T)
- 确保使用对应型号的固件生成工具
- 不同型号的固件生成时间可能不同
-
固件文件选择
- SU-03T模块应使用SU-03T的固件文件
- CI-03T模块应使用CI-03T的固件文件
- 混用固件会导致烧录失败

固件生成工具显示预计时间
- 烧录失败排查
- 如果出现"文件读取失败"错误,检查固件文件是否匹配模块型号
- 确认固件文件完整性,重新下载固件
- 使用正确的烧录软件(云知声烧录工具用于SU-03T)

文件读取失败错误提示
注意事项:
- 固件生成时间受词条数量和复杂度影响
- 快速发布版的生成时间相对较短
- 确保使用型号匹配的固件和烧录工具
SU-03T的UART串口配置与B6/B7引脚冲突怎么办?¶
问题描述:
SU-03T烧录使用B6/B7引脚,但与主控CPU通信时想使用B0/B1串口,发现语音无法正常输出,不确定是否必须使用相同的串口。
解决方案:
1. 理解引脚功能
- B6/B7默认配置为UART1(烧录功能)
- B0/B1可配置为UART2(通信功能)
- 两个串口可以独立工作,互不干扰
2. 配置方法
- 在语音平台配置PIN脚功能
- 将UART1_RX/TX配置到其他引脚(如B0/B1)
- 保留B6/B7用于烧录,烧录完成后恢复正常
- 或使用B6/B7作为通信,B0/B1用于其他功能
3. 实际应用示例
烧录时:B6(RX)/B7(TX) 连接烧录器
通信时:B0(RX)/B1(TX) 连接主控
或
烧录时:B6(RX)/B7(TX) 连接烧录器
通信时:B6(RX)/B7(TX) 连接主控(需重新配置)
4. 注意事项
- 烧录完成后,B6/B7可以当作普通串口使用
- 配置更改需要重新生成和烧录固件
- 建议保留专用的烧录接口,避免冲突
- 如引脚不足,可考虑使用I2C等其他通信方式
固件大小超出设备Flash容量怎么办?¶
问题描述:
使用烧录工具下载固件时,提示"固件大小超出该设备flash大小!",且固件文件大小大于1M,导致烧录失败。
解决方案:
-
确认模块型号与固件匹配:
- 检查所使用模块的Flash容量规格
- 确认固件文件是否为对应型号的专用固件
- 不同型号的固件文件通常不兼容
-
固件大小检查:
- CI-03T:支持1M以下固件
- CI-33T:支持更大容量固件(具体参考规格书)
- CI-73T:有特定的Flash容量限制
- SU-03T:支持标准容量固件
-
解决方法:
- 使用正确的固件生成工具重新生成
- 选择与模块匹配的固件版本
- 如需大容量,考虑更换支持更大Flash的模块

烧录工具提示"固件大小超出该设备flash大小!"
注意事项:
- 固件文件大小必须小于模块的物理Flash容量
- 生成固件时选择正确的目标模块型号
- 不同系列的模块固件通常不能混用
- 如不确定,联系专业技术人员确认具体参数
烧录线接错导致无法烧录怎么办?¶
问题描述:
因烧录线连接错误,导致无法正常烧录固件到模块。
解决方案:
-
检查引脚定义
- 确认烧录线的TX/RX与模块对应
- 查看模块或转接板的丝印标识
- 参考官方接线图
-
常见烧录引脚
- SU-03T系列:B6(TX)、B7(RX)
- CI-03T系列:对应串口引脚
- VCC和GND必须正确连接
-
接线验证
- 使用万用表验证连通性
- 确认没有短路或断路
- 检查电源极性是否正确
注意事项:
- 烧录线不同型号可能不通用
- 接线错误可能导致无法通信或损坏模块
- 建议使用官方提供的烧录工具
- 如不确定,先确认模块引脚定义
基础功能问题¶
SU-03T模块烧录后扬声器无声音怎么办?¶
问题描述:
SU-03T模块烧录完ASR语音部分后,扬声器无任何声音输出,包括唤醒播报和开机播报。
解决方案:
1. 检查固件版本
- 确认烧录的是正确的语音固件
- 使用官方提供的标准固件测试
- 避免使用自定义或修改版固件
2. 检查扬声器连接
- 使用2.0端子的扬声器
- 确保扬声器阻抗匹配(通常4-8欧姆)
- 检查连接线是否牢固,避免接触不良
- 使用万用表测试扬声器是否正常
3. 检查开发板设置
- 确认两个开关位置正确
- 检查电源开关是否打开
- 验证模块供电是否正常(3.3V或5V)
4. 音量设置检查
- 在平台中确认音量不为0
- 检查是否设置了静音模式
- 尝试调整到最大音量测试
注意事项:
- 烧录语音固件要选择正确的文件
- 使用质量良好的扬声器避免接触不良
- 确保供电电压稳定在规定范围内
- 如果硬件开关设置错误可能导致无输出
CH340烧录问题¶
烧录时出现"异常 -24"错误怎么办?¶
问题描述:
使用烧录工具更新固件时,出现"异常 -24"错误,提示"updater传输数据中出现异常"。
解决方案:
-
错误含义
- 异常-24表示传输数据异常
- 可能是Flash芯片问题
- 也可能是连接干扰导致
-
排查步骤
- 检查烧录连接线是否牢固
- 尝试更换USB端口
- 确认模块供电稳定
- 降低烧录波特率尝试
-
固件大小检查
- SU-03T的Flash只有2M
- 确认固件大小不超过2M
- 过大的固件会导致烧录失败
-
处理方案
- 重新生成固件尝试
- 使用更短和稳定的USB线
- 更换电脑环境测试
- 联系官方支持确认模块状态
注意事项:
- 进度条到100%时出现错误,可能是Flash问题
- 避免在烧录过程中移动设备
- 确保烧录环境无强电磁干扰
- 多次失败建议送修检测

SU-03T模块烧录不进去如何处理?¶
问题描述:
SU-03T模块在烧录固件时无法成功,多次尝试均失败。
解决方案:
1. 连接时序优化
- 采用GND先接触的插入方式
- 快速插入让5V产生垂直上升沿
- 这种方式容易触发内部复位进入烧录模式
2. 具体操作步骤
- 将排针稍微倾斜,GND引脚先接触
- 快速插入,让电源有个陡峭的上升沿
- 确保所有引脚接触良好
3. 注意事项
- 操作需要一定的熟练度
- 如果一次不成功,可以多尝试几次
- 确保连接线质量良好,避免接触不良
4. 备选方案
如果上述方法仍然无效:
- 检查COM口选择是否正确
- 验证模块供电是否稳定
- 尝试在其他电脑上进行烧录
- 考虑使用质量更好的USB转串口模块
云知声UniOne蜂鸟M烧录工具如何选择COM17?¶
问题描述:
使用云知声UniOne蜂鸟M烧录工具时,设备列表中显示COM17端口,但工具界面未显示该端口的设备状态、WIFI MAC和SN号等信息,无法进行烧录操作。
解决方案:
1. 端口识别问题
- UniOne蜂鸟M工具与机芯智能产品不完全兼容
- 该工具主要针对云知声自有芯片设计
- 使用时会出现端口识别异常
2. 正确的烧录工具
-
机芯智能专用工具:
- 使用智能公元平台提供的烧录软件
- CI-03T:使用PACK_UPDATE_TOOL.exe
- SU-03T:使用SU-03T专用烧录器
-
下载渠道:
- 智能公元平台文档中心
- 各模块的开发包页面
- 随产品附带的资料光盘
3. 操作建议
- 立即停止使用UniOne蜂鸟M工具
- 下载机芯智能官方烧录工具
- 使用与模块匹配的专用工具进行烧录
- 如有疑问,联系官方支持获取正确工具

注意事项:
- 不同品牌的烧录工具通常不兼容
- UniOne蜂鸟M是云知声品牌工具,不适用于机芯智能产品
- 使用不匹配的工具可能导致烧录失败或设备损坏
- 建议保留专用的烧录工具环境用于后续开发
US516P6芯片如何正确烧录?¶
问题描述:
US516P6(蜂鸟M)芯片无法通过串口直接烧录,需要了解正确的烧录流程和基础固件要求。
解决方案:
1. 烧录流程说明
- 首次烧录:必须使用专用烧录器通过B2、B3接口进行离线烧录
- 后续烧录:烧录过基础固件后,可通过CH340使用B6、B7串口烧录
- 空片限制:空片无法直接使用串口烧录,必须先用专用烧录器预烧录
2. 硬件连接方式
- 离线烧录:使用专用烧录器连接B2(时钟)和B3(数据)引脚
- 串口烧录:使用USB转TTL模块连接B6(TX)和B7(RX)引脚
- 电平要求:IO电平为3.3V,供电为5V
3. 烧录器选择
- 专用离线烧录器:用于首次烧录和基础固件烧录
- CH340模块:用于后续固件更新(需已烧录基础固件)
- 不支持工具:云知声UniOne蜂鸟M工具不兼容机芯智能产品
4. 服务选项
- 预烧录服务:厂商提供批量预烧录服务(需烧录费)
- 自行烧录:购买专用烧录器进行烧录
- 最小订单:100片以上可提供预烧录服务
注意事项:
- US516P6芯片发货时为空片,需要先烧录基础固件
- 串口波特率支持115200等其他速率
- 烧录时选择短的bin文件
- 如使用调试器直接烧录,确保选择正确的固件文件
5. 双芯片方案原理图
- 原理图获取:可参考SU-03T-V2.1电气原理图
- 包含内容:CI1302和US516P6双芯片完整电路设计
-
关键接口:
- 串口烧录接口:B6、B7引脚
- 离线烧录接口:B2、B3引脚
- 设计参考:包含电源、串口电平转换等必要电路

双芯片原理图说明:
- SU-03T-V2.1电气原理图包含CI1302和US516P6双芯片完整电路设计
- 可联系厂商申请获取原理图文件
- 原理图包含电源、串口电平转换等必要电路设计
- 设计双芯片PCB时可参考该原理图进行布局
语音芯片模块烧录方案有哪些?¶
问题描述:
需要了解语音芯片模块的烧录方式、烧录器选择和相关成本。
解决方案:
1. 烧录方式选择
-
模块烧录:
- 100片以上可由厂商预烧录
- 小批量需自行烧录
-
芯片烧录:
- 芯片以空片形式发货
- 需使用专用烧录器
2. 烧录器选择
-
CH340烧录器(用于模块):
- 获取方式:请通过官方渠道咨询
- 适用:已封装的模块烧录
- 特点:通过串口连接,使用简单
-
专用烧录器(用于芯片):
- 适用:裸芯片烧录
- 特点:专业设备,支持芯片级烧录
3. 常用型号参考
- SU-03T模块:如需选型与配套信息,请联系官方渠道确认
- 支持语音识别功能
- 适合简单语音控制应用
注意事项:
- 模块和芯片的烧录器不通用
- CH340烧录器仅适用于模块,不能烧录芯片
- 小批量建议采购模块而非芯片
- 首次烧录建议先购买少量测试
烧录服务与批量操作¶
SU-03T串口烧录后默认音量异常怎么办?¶
问题描述:
使用串口工具烧录SU-03T固件后,设备音量默认为最大音量,而非设置的最低音量。
解决方案:
问题分析:
-
烧录方式确认
- 使用串口工具进行固件烧录
- 烧录文件:moste_xiaolin_release_250114.bin
- 固件已配置默认最低音量
-
可能原因
- 串口烧录过程中数据传输异常
- 固件中的音量初始化代码问题
- 烧录工具或参数设置不当
解决方法:
-
更换烧录方式
- 尝试使用专用烧录器
- 使用B6/B7引脚连接烧录工具
- 避免使用串口直接烧录
-
检查烧录参数
- 确认波特率设置正确
- 验证数据位和停止位配置
- 使用官方推荐烧录工具
-
固件验证
- 重新生成固件确保配置生效
- 检查固件文件的MD5值
- 烧录后立即验证默认音量
-
替代方案
- 联系官方技术团队获取预烧录模块
- 由供应商直接烧录并测试
- 确保功能正常后再发货
注意事项:
- 串口烧录可能存在兼容性问题
- 建议使用官方推荐的烧录工具
- 烧录完成后必须进行功能验证
- 保留烧录记录便于问题追踪
CI1302 执行"退出唤醒"指令后无法正常退出唤醒状态¶
问题描述:
CI1302 芯片在生成的固件中,执行"退出唤醒"指令后无法正常退出唤醒状态,导致 MCU 接收到串口消息后,语音指令被重复识别。
解决方案:
该问题已确认是固件生成平台的 bug,可通过以下方式解决:
- 使用官方提供的修复后固件:jx_firm.tar.gz
- 重新在平台生成固件(平台已修复该问题)
- 临时绕过方案:通过设置变量条件来控制退出唤醒指令的执行
注意事项:
- 退出唤醒功能的目的是让命令词失效,只能通过唤醒词重新激活
- SU-03T(蜂鸟芯片)的退出唤醒功能正常,此问题仅影响 CI1302
- 如遇类似问题,建议联系官方技术团队获取最新固件
蜂鸟M调试器烧录问题¶
使用蜂鸟M调试器烧录SU-03T时出现Flash burn fail错误怎么办?¶
问题描述:
使用蜂鸟M调试器和MV ADS下载器烧录SU-03T芯片时,出现"Flash burn fail. Please reburn again."错误提示,导致烧录失败。
解决方案:
1. 烧录选项设置
- 使用MV ADS下载器时,不需要勾选"Verify"和"EraseAll"选项
- Verify表示验证,EraseAll表示擦除全部
- 如勾选这两个选项,会执行先擦除→烧录→验证的完整流程
2. 空芯片烧录流程
- 空白芯片:可以直接烧录自定义固件(不带update后缀的.bin文件)
- 已使用芯片:建议先烧录出厂固件,再烧录自定义固件
3. 固件文件选择
- 选择不带"update"后缀的固件文件进行完整烧录
- 如:jx_su_03t_release.bin(而非jx_su_03t_release_update.bin)
注意事项:
- 空白芯片无需先烧录出厂固件,可直接烧录自定义固件
- 烧录失败时,取消Verify和EraseAll选项重试
- 确保选择了正确的固件文件类型(非update版本)
- 如持续失败,检查硬件连接和驱动程序
SU-03T空芯片烧录出厂固件后不启动怎么办?¶
问题描述:
使用蜂鸟M调试器对SU-03T空白芯片烧录出厂固件,烧录工具显示"Burn Success",但芯片无任何反应,无法正常启动。
解决方案:
1. 硬件连接检查
- 检查喇叭和麦克风连接是否正确
- 确认供电电压稳定(5V)
- 验证所有接线牢固无松动
2. 电流异常排查
- 正常待机电流应为约60mA
- 使用万用表测量实际工作电流
- 如电流异常低(如27mA),可能模块存在问题
3. 电压测试方法
使用万用表进行以下电压测试:
- VCC-GND短路检查:使用蜂鸣档测量是否短路
- 3V3输出测试:给模块5V供电,测试3V3引脚是否输出3.3V
- 麦克风电压:应为2.4-2.5V(SU-03T)
- 喇叭电压:应为2.2-2.5V

4. 固件文件确认
- 确保使用正确的出厂固件文件
- 检查固件文件完整性
- 避免使用update后缀的固件进行首次烧录

注意事项:
- 多个芯片出现相同问题时,可能是调试器或烧录方法问题
- 电压测试异常(不满足规格范围)可能表明模块损坏
- 更换模块或芯片后仍无法解决时,建议联系官方技术团队
- 正常工作的模块应能播报出厂语音内容
SU-03T模块偶尔死机无法唤醒怎么办?¶
问题描述:
SU-03T模块在待机状态下偶尔出现死机现象,无法通过唤醒词唤醒,需要重新上电或说"取消静音"才能恢复正常。
解决方案:
-
排查静音功能影响
- 检查是否配置了静音控制指令
- 可能是在无人时误识别到静音命令导致
- 建议暂时移除静音控制,观察是否还有死机现象
-
供电质量检查
- 确认电源电压稳定在5V±0.5V范围
- 检查电源纹波是否过大
- 使用示波器观察上电和待机时的电压波形
-
提供测试工程
- 如问题持续出现,提供完整的工程文件
- 便于进行单模块测试
- 记录死机发生前的具体操作和环境
注意事项:
- 死机多发生在待机状态,可能和静音功能有关
- 问题描述越详细(发生时间、频率、环境)越有助于定位问题
- 建议保存出现问题的现场以便进一步分析
批量烧录时部分板卡失败或偶尔失灵怎么办?¶
问题描述:
在使用MV ADS downloader v1.8烧录工具批量烧录新固件时,部分板卡出现烧录失败或烧录后无法正常工作的问题。
解决方案:
- 对于烧录失败的板卡,可以重新进行烧录操作
- 烧录成功但偶尔失灵的板卡,可能是接触不良导致烧录不完整
- 新发布的固件版本可能需要适配,建议反馈具体问题
- 批量烧录时建议对失败和异常的板卡进行二次烧录验证
注意事项:
- 烧录过程中确保连接稳定,避免接触不良
- 新版固件首次使用时建议先进行小批量测试
- 记录失败板卡的数量和具体现象,便于问题分析
- 二次烧录仍异常的板卡建议单独标记和检测
US516P6烧录上位机缺乏校验机制怎么办?¶
问题描述:
US516P6烧录上位机软件在烧录过程中断开连接后,仍会继续运行并显示烧录成功,缺乏有效的校验机制,导致烧录结果不可靠。
解决方案:
- 烧录时勾选"verify"选项进行校验
- 确保烧录过程中连接稳定,避免中途断开
- 断开连接后软件会继续运行至100%,这是软件的已知问题
- 建议等待软件优化,增加连接断开检测功能
注意事项:
- 勾选verify选项可在烧录完成后进行数据校验
- 烧录异常(如唤醒不稳定)可能是接触不良导致
- 批量烧录时建议对每片板卡进行功能验证
- 如发现烧录后功能异常,重新烧录通常可解决问题
MV ADS烧录软件的verify选项有什么作用?¶
问题描述:
在使用MV ADS downloader烧录软件时,不理解界面上"verify"选项的功能和使用方法。
解决方案:
- "verify"选项用于在烧录完成后进行数据校验
- 勾选verify后,软件会在烧录完成后读取并校验数据
- 勾选verify可以确保烧录数据的完整性
- 建议烧录重要固件时勾选此选项
注意事项:
- verify选项会增加烧录时间,但能提高可靠性
- 使用MV ADS下载器时通常需要勾选verify
- eraseall选项表示擦除全部,根据需要选择
- 烧录失败时,verify选项能帮助发现问题
SU-03T烧录成功但电流异常低且无反应怎么办?¶
问题描述:
SU-03T模块使用蜂鸟M调试器烧录显示成功,但模块无反应,工作电流仅27mA(正常应为60mA左右)。
解决方案:
1. 详细电压检测流程
使用万用表按以下步骤检测:
- 短路检查:蜂鸣档测量VCC和GND是否短路
- 供电测试:模块5V供电下,测量3V3引脚输出3.3V
- 麦克风电压:直接测试麦克风正负极,应在2.4-2.5V
- 喇叭电压:测试喇叭正负对GND,应在2.2-2.5V范围
2. CH340串口烧录尝试
- 使用B6/B7引脚进行串口烧录
- 选择带"update"后缀的固件文件
- 确认烧录工具正确识别COM端口
3. 硬件状态评估
各电压测试结果含义:
- 所有电压正常:可能为固件问题,尝试CH340重新烧录
- 某项电压异常:对应电路可能损坏,模块存在故障
- 多个模块相同问题:可能是调试器或操作方法问题
4. 替换验证
- 更换新的SU-03T模块进行测试
- 如新模块正常工作,确认原模块损坏
- 如新模块问题相同,检查调试器和烧录流程
注意事项:
- 电流过低(27mA vs 60mA)是重要故障指标
- 电压测试是判断模块状态的关键方法
- 使用CH340串口烧录时选择update版本固件
- 更换模块前确保供电和接线正确
- 如连续多个模块异常,需要验证调试器功能
烧录工具提示"不能有中文路径"且卡在"等待设备"怎么办?¶
问题描述:
使用云知声UniOne烧录工具进行固件烧录时,遇到工具提示"不能有中文路径",且烧录过程一直卡在"等待设备"阶段,无法正常烧录。
解决方案:
-
路径问题处理:
- 将固件文件移动到英文路径下(如桌面或C盘根目录)
- 确保整个路径都不包含中文字符
- 使用xj_su_03t_release_update.bin文件进行烧录
-
接线检查:
- 确认使用正确的烧录引脚:B6(TX)、B7(RX)
- 检查TX/RX交叉连接:模块TX(B7)→工具RX,模块RX(B6)→工具TX
- 更换新的杜邦线,排除接线可靠性问题
-
时序操作:
- 点击烧录按钮后,快速拔插模块VCC电源
- 或在点击烧录前先给模块断电,点击后再上电
注意事项:
- B6/B7是串口烧录专用引脚,B0/B1是调试器烧录引脚
- 多个模块出现相同问题时,优先检查接线和烧录工具配置
- 中文路径会导致烧录工具无法正确识别固件文件

SU-03T模块GPIO延时控制导致LED长亮怎么办?¶
问题描述:
使用SU-03T模块进行GPIO输出控制时,在平台上配置多个连续的延时翻转操作,最后一次语音触发后出现LED长亮一下的现象,该问题在多次测试中反复出现。
解决方案:
-
问题原因分析:
- 平台上直接编写超过3个以上的延时语句会导致bug
- SU-03T芯片基于FreeRTOS操作系统,延时翻转操作可能会被系统阻塞
- 连续的延时操作容易受到系统调度影响,导致时序异常
-
使用定时器替代方案:
- 将延时翻转操作改为脉冲输出模式
- 使用平台的定时器功能来实现精确的时间控制
- 避免在平台上直接编写连续的延时语句

注意事项:
- GPIO控制逻辑设计时应避免使用多个连续延时
- 推荐使用脉冲输出或定时器来实现时序控制
- 如需要实现A→B→C→D轮流输出(每隔50ms),建议使用定时器中断方式
- 修改后的固件使用脉冲输出模式,可有效避免系统阻塞问题
SU-03T模块上电后无响应且无法识别?¶
问题描述:
模块上电后无法被烧录工具识别,更换串口模块后问题依旧,模块可能已损坏。
解决方案:
1. 紧急排查
- 立即断开电源,避免进一步损坏
- 检查电源电压是否过高(应使用5V)
- 测量模块供电回路是否有短路
2. 模块状态检查
- 上电时观察是否有异常发热
- 检查模块指示灯是否完全不亮
- 使用万用表测量电源输入端阻抗
3. 可能原因
- 电压反接导致芯片损坏
- 静电击穿敏感元件
- 电源浪涌造成永久性损坏
SU-03T烧录工具显示"等待设备"如何解决?¶
问题描述:
使用云知声UniOne蜂鸟M烧录工具烧录SU-03T时,设备列表中显示"等待设备..",无法识别连接的模块。

解决方案:
1. 检查硬件连接
- 确保模块已正确上电
-
检查CH340与模块的连线:
- CH340 5V → 模块VCC
- CH340 GND → 模块GND
- CH340 TXD → 模块B7(RX)
- CH340 RXD → 模块B6(TX)
2. 进入烧录模式
- 通电状态下,快速拔插GND线
- 或先接正极和信号线,点击烧录后再接GND
- 确保模块在烧录时处于复位状态
3. 驱动和端口检查
- 确认CH340驱动已正确安装
- 在设备管理器中查看COM端口号
- 烧录工具中选择正确的COM端口
注意事项:
- 烧录失败后断电重启再试
- 避免长时间连接导致模块发热
- 使用质量良好的USB转TTL模块
SU-03T如何与Arduino进行串口通信?¶
问题描述:
SU-03T模块烧录完成后,需要与Arduino开发板连接,通过串口通信实现语音识别控制功能。
解决方案:
1. 硬件连接
-
SU-03T端:
- B6(TX) → Arduino RX引脚(如2号引脚)
- B7(RX) → Arduino TX引脚(如3号引脚)
- VCC → 5V(或3.3V,根据模块要求)
- GND → GND
-
Arduino代码示例:
#include <SoftwareSerial.h> SoftwareSerial mySerial(2, 3); // RX, TX void setup() { Serial.begin(9600); mySerial.begin(9600); } void loop() { if (mySerial.available()) { String command = mySerial.readString(); Serial.println("收到命令: " + command); // 根据命令执行相应动作 if (command == "Kehuishoulaji") { // 控制可回收垃圾桶 } else if (command == "Youhailaji") { // 控制有害垃圾桶 } } }
接收16进制数据的代码示例:
当 SU-03T 在智能公元平台配置为发送16进制数据(如参数 01、02)时,模块发送的是单字节16进制数(0x01、0x02),需要使用 Serial.read() 读取单个字节:
#include <SoftwareSerial.h>
SoftwareSerial mySerial(2, 3); // RX, TX
void setup() {
Serial.begin(9600);
mySerial.begin(9600);
pinMode(13, OUTPUT); // LED指示灯
digitalWrite(13, LOW);
Serial.println("Ready. Waiting for commands...");
}
void loop() {
if (mySerial.available() > 0) {
byte cmd = mySerial.read(); // 读取单个字节(16进制)
// 调试输出
Serial.print("Received HEX: 0x");
Serial.println(cmd, HEX);
// 根据接收到的16进制命令执行动作
if (cmd == 0x01) {
digitalWrite(13, HIGH); // 点亮LED
Serial.println("LED ON");
}
else if (cmd == 0x02) {
digitalWrite(13, LOW); // 熄灭LED
Serial.println("LED OFF");
}
}
}
16进制数据接收说明:
- 平台发送参数为16进制格式(如
01、02)时,模块发送的是数值 0x01、0x02,不是字符串 "01" - 此时必须使用
Serial.read()读取单个字节,不能使用readString() - 平台参数格式:两个字符一组,空格分隔,例如:
98 A3 0B FE - 串口调试工具勾选"16进制显示"时,发送的也是16进制数值
2. 烧录原理说明
- 烧录是将程序指令通过特定工具输入到芯片存储单元中
- 烧录完成后,模块按照程序逻辑执行功能
- 通过串口发送识别结果给主控板


注意事项:
- 确保波特率设置一致(通常为9600)
- 交叉连接:TX接RX,RX接TX
- 共地连接是必须的
- 烧录和通信使用相同的引脚,不要同时连接
4. 预防措施
- 烧录前使用万用表确认电源极性
- 建议使用带过压保护的电源
- 操作时佩戴防静电手环
- 首次测试时串接电流限制电阻
注意事项:
- 模块损坏后无法自行修复,需要更换新模块
- 保存故障现象照片,便于分析损坏原因
- 规范操作流程,避免类似问题重复发生
烧录时需要选择固件文件吗?¶
问题描述:
使用烧录工具进行固件烧录时,发现"uni_app_release_update.bin"文件路径未选择,询问是否需要手动选择固件文件。
解决方案:
文件选择要求
- 必须手动选择固件文件
- 不选择时文件路径为空,无法进行烧录
- 需要选择正确的固件文件(.bin格式)
操作步骤
- 点击文件选择框
- 找到并选择需要烧录的固件文件
- 确认文件路径正确显示
- 进行烧录操作
注意事项:
- 空文件路径无法完成烧录
- 固件文件路径避免使用中文
- 建议将固件文件放在桌面或简单路径下
- 确认选择的固件文件与模块型号匹配

如何修改已烧录固件的唤醒词?¶
问题描述:
需要将SU-03T模块中原唤醒词"你好奔驰"修改为"你好伟昊",并询问是否可以为小批量模块进行同样的修改。
解决方案:
修改流程
-
平台重新配置
- 登录智能公元平台
- 找到原项目或创建新项目
- 修改唤醒词配置为"你好伟昊"
- 重新生成固件文件
-
固件烧录
- 使用烧录工具烧录新生成的固件
- 验证唤醒词识别功能正常
批量修改说明
- 最小批量要求:厂商提供100个起批量烧录服务
- 小批量处理:20个模块的修改可能无法接受
-
建议方案:
- 累积需求达到批量数量后统一处理
- 或自行购买烧录设备进行修改
注意事项
- 唤醒词修改需要重新生成整个固件
- 保存原配置信息以便后续参考
- 修改后的固件需要完整测试验证
固件版本差异¶
SU-03T1使用新固件后串口输入无法接收数据怎么办?¶
问题描述:
SU-03T1模块烧录新生成的固件后,串口输入功能无法接收数据,而使用旧版本固件时功能正常。
解决方案:
-
确认固件来源
- 使用智能公元平台生成的完整固件(.bin文件)
- 不要直接使用SDK中的固件文件
- SDK中的固件可能缺少完整的控制逻辑
-
固件生成方式
- 在平台中继承原有配置重新生成固件
- 确保所有串口输入相关的配置已正确设置
- 生成后下载完整的固件包
-
参考官方例程
- 在智能公元平台的"入门例程"中找到"SU-03T串口教程"
- 对照例程检查自己的配置
- 确保串口输入触发的配置正确

注意事项:
- 平台生成的固件和SDK中的固件是异步生成的
- SDK中的固件主要用于二次开发,逻辑可能不完整
- 必须使用平台生成的完整固件才能保证所有功能正常
为什么SDK中的固件串口输入功能不完整?¶
问题描述:
发现从SDK包中直接使用的固件,串口输出功能正常,但串口输入触发无法工作。
解决方案:
-
理解固件差异
- SDK中的固件:仅包含基础功能和声音模型
- 平台生成的固件:包含完整的控制逻辑
- 固件生成需要重新分配内存分区
-
正确使用流程
- SDK用于二次开发和定制化需求
- 完整功能必须通过平台生成固件
- 如无二次开发需求,直接使用平台生成的固件
-
二次开发场景
- 在虚拟机中编译定制化功能
- 完成开发后生成完整固件
- 烧录到模块进行测试
注意事项:
- 如果只需要基本功能,优先使用平台生成固件
- SDK固件缺少完整的控制逻辑,可能导致部分功能异常
- 进行二次开发时需要具备相关技术能力
新固件串口触发功能异常怎么办?¶
问题描述:
使用新版本固件时,串口触发功能异常,无法通过串口输入触发指令,而老固件可以正常工作。
解决方案:
-
确认配置完整性
- 检查串口输入触发是否正确配置
- 验证消息编号与发送数据匹配
- 确认触发后已配置执行动作
-
平台更新影响
- 2025年3月26日平台进行过服务器升级
- 更新主要是增加生成分组以提高固件生成速率
- 并非修复串口输入相关bug
-
硬件验证
- 使用测试转接板验证功能
- 转接板的串口为直接连接,无特殊修改
- 确认模块硬件正常

注意事项:
- 平台更新不会影响已有功能
- 确保使用平台生成的完整固件
- 如问题持续,需要检查具体配置差异
CI-03T1使用不同版本固件串口功能表现不同?¶
问题描述:
CI-03T1芯片烧录新版本固件后,发现串口输入功能无法触发语音播报,而使用老版本固件则正常。
解决方案:
-
版本兼容性确认
- 新购买的模块建议使用平台生成的新版本固件
- 老版本固件可能在部分新模块上兼容性不佳
- 固件版本与模块硬件版本需要匹配
-
问题定位步骤
- 先用新版本固件在平台上重新生成
- 继承原有配置确保功能一致
- 测试确认串口输入功能是否恢复
-
固件选择原则
- 优先使用平台生成的最新版本固件
- 如遇问题可在平台继承旧版本重新生成
- 避免混用SDK和平台的固件文件

注意事项:
- 固件版本不同可能导致功能差异
- 新版本固件通常修复了已知问题
- 确保烧录的是完整的固件文件(带update后缀)
烧录进度始终为0%怎么办?¶
问题描述:
在使用PACK_UPDATE_TOOLS工具进行固件烧录时,烧录进度始终停留在0%,无法成功烧录,且已确认串口和供电正确。
解决方案:
-
硬件连接检查
- 确认使用5V供电(非3.3V)
- 检查USB转TTL模块连接
- 验证RX/TX接线正确性

-
故障排查步骤
- 重新上电尝试
- RX/TX互换接线
- 拔插GND线而非5V线重启

-
常见原因
- 杜邦线接触不良
- USB转TTL模块故障
- 串口电平不匹配
-
解决方案
- 更换质量更好的杜邦线
- 使用3.3V电平的USB转TTL模块
- 避免主控干扰,烧录脚独立飞线
注意事项:
- 烧录前确保模块断电重启
- 使用短而稳定的USB线
- 5V供电是烧录成功的关键
MCU固件更新¶
如何通过MCU对SU-03T模块进行固件更新?¶
问题描述:
需要通过MCU对SU-03T模块进行语音固件更新,希望了解是否有类似OTA的烧录协议或接口文档可供参考。
解决方案:
1. SU-03T模块特性说明
- SU-03T是离线语音模块,本身不支持网络OTA功能
- 如需OTA功能,需要额外搭配WiFi模块联网
2. MCU更新方案
- 可通过MCU将语音文件手动传输到模块
- 需要实现串口通信协议进行数据传输
- 提供有OTA示例代码供参考(需自行研究实现)
注意事项:
- OTA操作需要自行研究实现
- 建议参考提供的示例代码了解实现方法
- 需要确保MCU与模块的通信协议正确实现
SU-03T通过串口烧录的流程是什么?¶
问题描述:
需要了解SU-03T模块通过串口进行固件烧录的完整流程,以及可用的烧录工具。
解决方案:
1. 串口烧录流程
完整的烧录流程包括以下步骤:
- 模块重启
- 接收特定字符'2'
- 发送命令'c'
- 获取数据
- 验证Xmodem 1K协议
- 擦除并写入Flash
- 检查数据写入状态
- 成功启动新固件或提示更新失败

2. 烧录工具参考
- 有用户开发的串口烧录工具示例(m_SerialBurning-master)
- 可参考该工具了解具体实现方法
- 示例工具展示了完整的串口通信和烧录协议
注意事项:
- 烧录口为模块的B6和B7引脚
- B6:RX(接收)
- B7:TX(发送)
- 与电脑串口下载使用同一个接口
SU-03T的烧录引脚可以修改吗?¶
问题描述:
希望将SU-03T模块的烧录引脚从默认的B6和B7修改为B0和B1,以便在使用这两个引脚进行通信的同时,也能通过串口进行固件刷写。
解决方案:
1. 烧录引脚说明
- SU-03T的默认烧录引脚是B6和B7
- 这两个引脚是固定的烧录接口,无法修改
2. 其他烧录方式
- 可以使用调试器烧录方式
- 调试器使用专用引脚,但这些引脚只能用于烧录,不能复用
3. MCU烧录建议
- SU系列模块不建议使用主控进行固件刷写
- 如需主控刷写功能,建议选择CI系列模块
注意事项:
- 使用UniOneUpdateTool工具时,烧录引脚固定为B6和B7
- 无法通过软件配置修改烧录引脚位置
- B0和B1引脚不能用于固件烧录
SU-03T串口触发语音播报功能无法实现怎么办?¶
问题描述:
配置了串口输入触发语音播报功能,发送正确的数据格式(AA 55 01 01 55 AA)后,模块无法触发语音播报。
解决方案:
1. 检查串口触发配置
- 确认触发方式设置为"串口输入"
- 验证串口选择为UART1_RX
- 检查消息号是否与发送数据匹配(消息号1对应数据01)
- 确认参数类型设置为unsigned char

2. 验证串口通信参数
- UART1_RX和UART1_TX波特率设置为9600
- 数据位:8,停止位:1,校验位:无
- 确保硬件连接使用正确的串口引脚

3. 排查常见问题
- 检查触发配置列表中是否有重复或错误的配置项
- 删除原本为命令词或回复语后改为串口输入的错误配置
- 使用"检查配置"功能验证配置正确性

4. 测试验证
- 使用串口调试助手发送测试数据:AA 55 01 01 55 AA
- 观察模块是否正常触发语音播报
- 如仍无法触发,可能需要重新生成固件
注意事项:
- 串口触发需要模块支持相应功能
- 从命令词修改为串口输入时,建议删除原配置项后重新添加
- 配置修改后必须重新生成固件才能生效
SU-03T平台配置检查失败怎么办?¶
问题描述:
在固件平台进行配置时,配置检查未通过,特别是当存在由命令词修改为串口输入的配置项时。
解决方案:
1. 删除错误的配置项
- 找到原本是命令词或回复语,后改为串口输入的配置项
- 直接删除该配置项,而不是尝试修改
- 重新创建正确的串口输入配置

2. 使用检查配置功能
- 在唤醒词自定义页面点击"检查配置"
- 系统会自动检查配置的合理性
- 根据检查结果修正相关问题

3. 正确的配置流程
- 删除原有的命令词配置
- 点击"添加触发"
- 行为选择对应的触发动作
- 触发方式选择"串口输入"
- 设置正确的串口、消息号和参数
注意事项:
- 串口输入配置不建议在原有命令词基础上修改
- 配置检查失败通常是因为配置项存在冲突
- 继承为新版本后才能保存修改的内容
使用蜂鸟M升级狗烧录SU-03T时部分指令无法识别怎么办?¶
问题描述:
使用蜂鸟M升级狗对SU-03T芯片(US516P6)进行固件升级时,部分新添加的语音指令无法被识别,且新版本中已移除的免唤醒词仍可触发,尽管烧录工具显示烧录成功。
解决方案:
1. 确认烧录操作
- 使用升级狗烧录时选择"仅升级Flash"模式
- 确保烧录软件版本为V1.3.7
- 烧录成功后芯片版本号会正常更新

2. 使用CH340烧录器
- 如果升级狗烧录后出现问题,尝试使用CH340烧录器
- CH340烧录器可能更稳定可靠
- 提供单独供电避免烧录失败
3. 正确的烧录连接
使用升级狗时需要正确连接:
- D+连接芯片的GPIO_B3脚
- D-连接芯片的GPIO_B2脚
- GMD连接芯片的GND
- 使用CH340单独给芯片供电(5V到VCC,GND到GND)



4. 烧录失败的原因分析
- 烧录工具显示成功不代表功能完全正常
- 可能是供电不稳定导致数据写入不完整
- 建议使用更稳定的烧录方式
注意事项:
- 烧录十几台出现2台异常属于较高概率
- 建议每台都进行功能测试
- 出现问题时可尝试更换烧录工具
烧录后芯片功能不全怎么办?¶
问题描述:
固件烧录成功后,芯片版本号更新正常,但部分语音指令无法识别,烧录器常亮绿灯。
解决方案:
1. 检查指令配置
- 确认新添加的指令词已正确配置
- 检查指令列表中是否有空白的命令词
- 验证指令的触发动作是否设置正确
2. 重新烧录验证
- 使用相同固件重新烧录一次
- 检查是否是烧录过程中的问题
- 多次烧录仍无效则可能需要更换芯片
3. 对比正常芯片
- 取一台正常工作的芯片对比测试
- 记录两台芯片的差异现象
- 分析是否是个别芯片问题
4. 寄回分析
- 如果批量出现问题,建议寄回给厂商分析
- 提供详细的故障描述和测试数据
- 包含问题芯片和正常芯片各一台
注意事项:
- 烧录器常亮绿灯仅表示通信正常
- 不代表固件数据完全正确写入
- 生产测试需要覆盖关键功能点
固件文件路径有中文导致烧录失败怎么办?¶
问题描述:
固件文件存放在包含中文和特殊字符的文件夹路径中,导致烧录工具无法正确识别或烧录失败。
解决方案:
1. 移动固件文件
- 将固件文件移动到简单的英文路径下
- 建议路径如:C:\firmware\ 或 D:\test\
- 避免使用中文、空格或特殊字符
2. 检查文件完整性
- 确认BIN文件大小正确(正常应为几百KB到几MB)
- 检查文件是否损坏或不完整
- 重新生成固件文件

3. 使用烧录日志
- 观察烧录工具的输出信息
- 记录具体的错误提示
- 根据错误信息调整操作
注意事项:
- Windows系统对中文路径支持可能有问题
- 建议所有开发工具都使用英文路径
- 保留固件文件的备份
平台配置与选择¶
SU-03T烧录失败及固件生成流程如何操作?¶
问题描述:
使用SU-03T模块时遇到烧录失败问题,显示"打开串口失败",在修改命令词后无法成功生成和下载固件,且出现"无法保存文件,请确认你... 内存不足"的错误提示。
解决方案:
1. 烧录失败排查
- 检查模块供电是否稳定(使用5V电源)
- 确认USB转TTL驱动已正确安装
- 检查COM端口选择是否正确
- 避免使用中文路径存放固件文件

2. 内存不足处理
- 关闭不必要的程序释放内存
- 将固件下载到英文路径(建议放在桌面)
- 重新启动电脑清理内存
- 使用管理员权限运行烧录工具

3. 命令词修改流程
- 在平台中点击"继承一个新的版本"
- 点击"编辑"进入命令词配置界面
- 修改所需的命令词内容
- 如不需要使用变量,可以不设置
- 变量只有在使用到时才需要编辑,未使用的变量可以保持不动


4. 固件生成与下载
- 编辑完成后点击"检查配置"
- 确认无问题后点击"保存"
- 选择"快速发布版本"
- 发布成功后点击"下载固件"


5. 固件烧录步骤
- 解压下载的固件压缩包
- 找到update.bin文件(通常命名为jx_su_03t_release_update.bin)
- 使用烧录工具选择该文件进行烧录
- 烧录过程中不要断开电源
注意:需要的是update.bin文件,不是其他文件
注意事项:
- 固件文件路径必须使用英文,不能包含中文字符
- 烧录时确保模块正常上电(Power指示灯亮起)
- 如显示"打开串口失败",尝试重新插拔USB或更换COM口
- 变量只在需要使用时才设置,未用到的变量可以不修改
- 平台配置修改后必须重新生成固件才能生效
固件下载后如何正确找到并烧录update.bin文件?¶
问题描述:
下载固件压缩包后,不知道如何正确找到update.bin文件进行烧录,对固件文件结构和烧录工具使用不熟悉。
解决方案:
1. 固件文件识别
- 解压下载的固件压缩包
- 查找名为update.bin或jx_su_03t_release_update.bin的文件
- 这是包含更新固件的主要文件


2. 烧录工具使用
- 使用UniOneUpdateTool.exe烧录工具
- 将update.bin文件拖到桌面便于选择
- 打开烧录工具,选择该文件


3. 烧录操作步骤
- 确保模块正确连接(使用转接板)
- 选择正确的COM端口
- 点击开始烧录
- 烧录完成后模块会自动重启
4. 常见问题处理
- 如果找不到update.bin:检查是否解压完整
- 如果烧录失败:确认COM口和驱动
- 烧录时不要断电或拔插连接线
注意事项:
- 固件文件路径必须使用英文
- 确保使用正确的update.bin文件
- 保留原固件作为备份
SU-03T模块烧录失败且显示"打开串口失败"如何解决?¶
问题描述:
使用UniOneUpdateTool.exe工具烧录SU-03T模块时,遇到烧录失败问题,设备状态显示"打开串口失败",多个COM端口都显示同样的错误状态,不确定烧录成功的判断标准。
解决方案:
1. 串口连接排查
- 检查USB转TTL驱动是否正确安装(CH340驱动)
- 确认COM端口选择与设备管理器中显示的一致
- 检查杜邦线连接是否牢固,建议焊接连接更可靠

2. 烧录环境检查
- 关闭其他可能占用串口的程序
- 使用管理员权限运行烧录工具
- 确认模块正常上电(Power指示灯亮起)

3. 烧录成功判断
- 烧录过程中芯片指示灯会变黄(进入烧录模式)
- 烧录完成后工具显示成功提示
- 模块自动重启并能响应命令词
4. 常见问题处理
-
如果显示"打开串口失败":
- 尝试更换USB端口
- 重新安装驱动程序
- 使用短接的USB线
-
烧录过程中不要断开电源
- 避免使用中文路径存放固件


注意事项:
- 使用原厂提供的烧录工具和驱动
- 确保供电稳定(5V)
- 保留原固件备份便于恢复
- 烧录时耐心等待,不要中断过程
SU-03T使用串口调试软件无法正常通信怎么办?¶
问题描述:
使用SU-03T串口模块时,无法通过串口调试软件正常通信,需要排查连接和配置问题。
解决方案:
1. 检查硬件连接
- 确认串口线连接到正确的引脚
- TX连接到模块的RX引脚(如B3)
- RX连接到模块的TX引脚(如B2)
- 确保VCC供电正常(5V)

2. 配置串口调试软件
- 使用XCOM等串口调试软件
- 波特率设置为4800(根据固件配置调整)
- 数据位:8,停止位:1,校验位:None
- 必须勾选RTS和时间戳选项

3. 常见问题处理
- 连接错误:仔细检查引脚标识,避免B3和B8等相似引脚混淆
- 串口被占用:关闭其他可能占用串口的程序
- 驱动问题:确保USB转串口驱动正确安装
注意事项:
- SU-03T串口电平为3.3V,注意与外部设备的电平匹配
- 使用XCOM软件时必须勾选RTS和时间戳才能正常通信
- 硬件连接是首要检查项,多数问题源于接线错误
SU-03T1 模块焊接排针的配置选项有哪些?¶
问题描述:
SU-03T1 语音模块提供焊接排针和不焊接排针两种配置,需要了解两种配置的区别和选择建议。
解决方案:
1. 配置选项说明
-
焊接排针版本:
- 工厂已焊接好排针
- 可直接插入杜邦线使用
- 适合快速原型开发
- 方便模块更换和调试
-
不焊接排针版本:
- 仅提供焊盘,无排针
- 需要自行焊接排针
- 适合量产项目
- 可根据需要定制焊接
2. 选择建议
| 项目类型 | 推荐配置 | 理由 |
|---|---|---|
| 样品开发 | 焊接排针 | 方便快速测试和调试 |
| 小批量试产 | 不焊接排针 | 降低成本,按需焊接 |
| 量产项目 | 不焊接排针 | 成本最优,可贴片生产 |
| 教学演示 | 焊接排针 | 便于反复使用 |
3. 注意事项
- 焊接要求:不焊接版本需要自行焊接2.54mm排针
- 成本差异:不焊接版本成本更低
- 供货情况:请以官方渠道反馈为准
- 交货周期:不焊接版本通常交货更快
4. 焊接指导
如选择不焊接版本,自行焊接时注意:
- 使用适当的烙铁温度(约350°C)
- 焊接时间不宜过长,避免损坏焊盘
- 确保排针垂直焊接,保证插入质量
- 焊接后清理多余助焊剂
SU-03T 新旧模块的引脚定义有差异吗?¶
问题描述:
SU-03T 模块存在新旧版本,引脚定义可能存在差异,需要了解是否会影响现有产品的使用。
解决方案:
1. 版本差异说明
-
旧版本模块:
- 引脚定义与现有教程匹配
- 兼容当前的开发板设计
- 无需修改现有硬件
-
新版本模块:
- 引脚定义可能与旧版不同
- 需要更新硬件设计
- 部分功能位置有调整
2. 识别方法
- 查看丝印:模块上的版本标识
- 确认批次:询问供应商发货批次
- 测试验证:上电测试引脚功能
3. 选择建议
| 项目状态 | 推荐选择 | 理由 |
|---|---|---|
| 现有量产产品 | 旧版本模块 | 避免重新设计硬件 |
| 新开发项目 | 新版本模块 | 获得最新功能和优化 |
| 维修替换 | 旧版本模块 | 保证兼容性 |
| 全新设计 | 新版本模块 | 面向未来兼容性 |
4. 处理策略
如收到新版本模块但需要旧版本:
- 联系供应商:说明兼容性需求
- 申请更换:提供具体订单信息
- 临时方案:设计转接板适配差异
- 长期方案:评估升级硬件设计的可行性
注意事项:
- 新旧版本的核心功能基本相同
- 主要差异在引脚定义和布局
- 建议项目定型后锁定硬件版本
- 大批量采购前务必确认版本规格
SU-03T模块与CI-73T模块的识别与区别¶
问题描述:
收到的新款模块无法烧录,引脚接线与预期不符,实际收到的模块型号与SU-03T不匹配。
解决方案:
1. 模块识别方法
- 查看丝印标识:模块上会清晰标注型号
- SU-03T:显示"SU-03T"或"SU-03T1"
- CI-73T:显示"CI-73T"及版本号(如V1.1)
- 确认引脚定义:不同型号的引脚功能不同
- SU-03T:烧录使用B6(TX)、B7(RX)
- CI-73T:引脚定义与SU系列不同
2. 烧录兼容性说明
- 固件不通用:SU-03T的固件无法用于CI-73T
- 烧录工具不同:需使用对应型号的专用烧录工具
- 引脚不兼容:硬件接线需按各型号规格调整
3. 处理步骤
如发现模块型号错误:
- 停止烧录:避免使用错误工具损坏模块
- 记录证据:拍照留存模块丝印标识
- 联系供应商:提供订单信息和实物照片
- 申请更换:要求更换为正确型号
注意事项:
- 收货时务必先确认模块型号再进行烧录
- 不同系列模块(SU系列 vs CI系列)通常不兼容
- 保留包装和标签便于后续维权
- 批量采购前建议先索取样品确认

批量烧录时如何进行MD5校验留档?¶
问题描述:
批量烧录SU-03T模块时,需要记录固件的MD5校验码,以确保固件一致性和质量追溯。
解决方案:
-
使用Hasher Lite工具进行MD5校验:
- 烧录完成后,使用Hasher Lite等校验工具查看固件文件的MD5值
- 记录完整的MD5校验码(如:26f83b3c6652d44fd307e69040634e54)
- 将MD5码与烧录数量、日期等信息一同存档
-
固件配置信息记录格式:
- 公司名称/产品名/SU-03T-V2.1/固件文件名/开机播报:XXX/唤醒词:XXX|回复语:XXX/MD5-XXXXXX
- 示例:深圳市铭威芯科技有限公司/智能桌/SU-03T-V2.1/jx_su_03t_release/开机播报:无/唤醒词:你好小艺|回复语:我在/你说/有什么可以帮到你/MD5-26f83b3c6652d44fd307e69040634e54

注意事项:
- 每批次烧录都应保留MD5校验记录
- 建议建立烧录台账,记录日期、数量、固件版本和MD5码
- 如遇问题,可通过MD5码追溯固件批次
- 保留固件原文件至少6个月,以备查验
- 不同项目的固件应分别记录,避免混淆
SU-03T烧录时是否必须重新上电?是否有复位脚?¶
问题描述:
在使用SU-03T模块进行程序烧录时,希望了解是否可以通过复位脚实现复位,而无需断电重启,以简化烧录操作。
解决方案:
1. 复位方式说明
SU-03T模块的复位机制:
- 无专用复位引脚:SU-03T模块没有提供专用的复位引脚
- 烧录复位方式:必须通过重新上电来完成复位
- 单片机复位无效:单片机的内部复位仅影响单片机本身,与SU-03T模块无关
2. 烧录操作流程
正确的烧录步骤:
- 完成固件下载或程序编写
- 断开模块电源
- 重新给模块上电
- 模块自动进入烧录模式
- 执行烧录操作
3. 操作建议
为方便烧录操作:
- 可以设计电源控制电路,通过控制模块供电来实现"复位"效果
- 使用带开关的USB转TTL模块,方便断电重启
- 避免频繁插拔连接线,减少接口磨损
注意事项:
- SU-03T的B6/B7虽然是烧录脚,但不可用作复位功能
- 确保断电后有一定间隔再重新上电,避免电源不稳定
- 烧录过程中不要断电,可能导致程序损坏
新平台固件烧录遇到"读取失败"怎么办?¶
问题描述:
在新版本平台上进行SU-03T模块固件烧录时,遇到"读取失败"错误提示,同时发现新平台界面中没有"编译固件"功能按钮。
解决方案:
1. 读取失败原因分析
常见的读取失败错误:
- 文件路径问题:固件文件路径包含中文或特殊字符
- 文件权限问题:文件被其他程序占用或权限不足
- 平台版本问题:使用了旧平台的操作流程

2. 新旧平台区别
平台版本的主要差异:
- 旧平台:有"编译固件"按钮,需要手动编译
- 新平台:无需手动编译,平台自动处理固件生成


3. 新平台使用方法
新平台的正确操作步骤:
- 产品定义:配置模块的基本信息和功能
- 版本配置:设置语音命令、播报内容等
- 发布版本:生成可用的固件文件
- 下载固件:获取最终的固件进行烧录
注意事项:
- 新平台已自动处理编译步骤,无需手动操作
- 如遇到读取失败,尝试将固件文件移至英文路径下
- 确保固件文件完整且未损坏
- 新平台教程暂未发布,可参考旧平台的操作逻辑
4. 中文路径问题处理
烧录工具提示"文件读取失败"的常见原因:
- 问题现象:路径包含中文字符导致无法读取bin文件
- 错误信息:显示具体路径并提示文件读取失败


解决方案:
- 将bin文件移动到纯英文路径下(如C:\firmware\)
- 确保路径中不包含空格和特殊字符
- 建议将固件放在桌面根目录或简单路径下
注意事项:
- 云知声烧录工具不支持中文路径
- 路径层级不宜过深,建议不超过3层
- 避免使用系统用户名含中文时的默认路径
烧录工具显示"打开串口失败"如何解决?¶
问题描述:
使用云知声UniOne蜂鸟M烧录工具时,工具显示"打开串口失败",无法正常烧录固件,即使更换USB连接线问题依旧存在。
解决方案:
1. 硬件连接检查
-
USB连接确认:
- 使用质量良好的USB A to B线
- 避免使用延长线或转接头
- 确保USB线是4芯线(支持数据传输)
-
端口识别:
- 在设备管理器查看是否识别到设备
- 检查是否有USB Serial CH340设备
- 注意COM端口号是否正确显示
-
供电检查:
- 确认开发板供电正常
- 观察电源指示灯状态
- 测试USB端口电压是否稳定
2. 驱动问题排查
-
重新安装驱动:
- 卸载旧的CH340驱动程序
- 从官方渠道下载最新驱动
- 重启电脑后重新安装
- 安装时选择"始终信任此驱动程序"
-
驱动验证:
- 设备管理器中查看端口(Ports和LPT)
- 确认USB-SERIAL CH340无黄色感叹号
- 右键查看设备属性确认驱动正常
3. 软件设置调整
-
管理员权限:
- 右键点击烧录工具图标
- 选择"以管理员身份运行"
- 关闭杀毒软件和防火墙
-
端口选择:
- 如果多个COM端口,逐一尝试
- 检查端口是否被其他程序占用
- 使用设备管理器禁用其他串口设备
4. 其他解决方案
-
更换电脑测试:
- 在不同电脑上测试烧录
- 排除特定系统或USB端口问题
- 对比不同操作系统的表现
-
使用其他工具:
- 尝试使用ST-Link等替代烧录工具
- 通过命令行方式进行烧录
- 联系技术支持获取专用工具

注意事项:
- CH340驱动问题是最常见原因
- USB 3.0端口可能供电不足,尝试USB 2.0
- 某些Windows版本需要禁用驱动签名强制
- 如果问题持续存在,可能是硬件故障
SU-03T烧录卡在黄色进度条怎么办?¶
问题描述:
烧录时进度条一直显示黄色,连0%都不显示,烧录软件无法识别芯片。
解决方案:
1. 检查硬件连接
-
接触问题排查:
- 检查USB线连接是否牢固
- 尝试更换质量更好的USB线
- 如使用杜邦线连接,检查杜邦线接触是否良好
- 重新插拔USB线确保连接稳定
2. 设备识别检查
-
串口识别确认:
- 打开设备管理器查看COM端口
- 确认USB-SERIAL CH340正常显示
- 如无显示,需要重新安装CH340驱动
3. 烧录操作优化
-
操作步骤:
- 确认设备管理器中已识别COM端口
- 打开烧录软件选择正确的COM口
- 点击烧录前确保设备已连接
- 观察烧录软件是否能正常通信
注意事项:
- 黄色进度条通常表示接触不良或驱动问题
- 建议使用原装或质量可靠的USB线
- 避免使用USB延长线或转接头
- 如问题持续,尝试更换电脑或USB端口测试
SU-03T烧录时提示"下载错误,文件读取失败"怎么办?¶
问题描述:
烧录时显示"下载错误,文件读取失败",无法正常进行烧录操作。
解决方案:
1. 文件路径检查
-
路径要求:
- bin文件路径中不能包含中文、空格、括号等特殊字符
- 文件夹名称建议使用字母、数字、下划线组合
- 避免使用深层目录结构
-
解决方法:
- 将bin文件直接放在电脑桌面
- 或创建简单的英文路径(如C:\firmware\)
- 确保文件名不包含特殊字符
2. 文件权限检查
-
管理员权限:
- 右键点击烧录工具,选择"以管理员身份运行"
- 确保对文件和文件夹有完整的读写权限
3. 其他注意事项
-
文件完整性:
- 确认bin文件下载完整,没有损坏
- 对比文件大小是否与官方提供的一致
- 必要时重新下载固件文件
-
防病毒软件:
- 临时关闭杀毒软件和防火墙
- 将烧录工具添加到白名单
注意事项:
- 路径问题是最常见的烧录失败原因
- 建议养成使用简单英文路径的习惯
- 如仍有问题,尝试更换电脑或用户账户操作
SU-03T烧录失败导致芯片无法工作怎么办?¶
问题描述:
烧录一次失败后,芯片无法正常工作,多次尝试烧录均失败,设备变成"砖块"状态。
解决方案:
1. 问题原因分析
- 烧录中断:烧录过程中断导致程序部分写入
- 芯片保护:异常写入触发芯片保护机制
- 通信失败:串口通信异常导致无法擦除原有程序
2. 恢复尝试
-
标准方法:
- 检查USB线连接,确保接触良好
- 长按复位键进入下载模式
- 使用管理员权限运行烧录工具
-
调试器方法:
- 使用专用调试器(如ST-Link)
- 通过硬灌方式强制写入程序
- 需要专业操作,建议联系技术支持
3. 最终解决方案
-
更换硬件:
- 如上述方法均无效,芯片可能已损坏
- 更换SU-03T模块或芯片
- 联系供应商进行售后处理
注意事项:
- 烧录过程不要中断,确保电源稳定
- 使用质量可靠的USB线避免通信异常
- 建议在烧录前备份原有固件
- 非专业人员不要尝试焊接更换芯片
SU-03T在新平台烧录固件时遇到"读取失败"如何解决?¶
问题描述:
在平台进行SU-03T模块固件烧录时,遇到"读取失败"的错误提示,并且在新版本平台上找不到"编译固件"功能,导致无法完成固件更新。
解决方案:
1. 读取失败原因分析
- 文件路径问题:路径包含中文或特殊字符
- 文件权限问题:文件被其他程序占用
- 平台版本问题:使用了旧平台的操作流程

2. 新旧平台区别
- 旧平台:有"编译固件"按钮,需要手动编译
- 新平台:自动处理编译,无需手动操作
- 操作流程:新平台更简化,使用更便捷

3. 正确烧录步骤
新平台操作流程:
- 产品定义:配置模块基本信息
- 版本配置:设置功能参数和命令词
- 发布版本:平台自动生成固件
- 下载固件:获取可烧录的固件文件
4. 解决读取失败的方法
- 使用英文路径:确保固件文件路径不含中文
- 检查文件完整性:重新下载固件文件
- 关闭占用程序:关闭可能占用文件的软件
- 使用管理员权限:以管理员身份运行烧录工具
5. 烧录注意事项
- 新平台已自动优化编译流程
- 如遇问题,可尝试刷新页面或更换浏览器
- 确保网络连接稳定,避免下载中断
- 保留旧版本固件作为备份
SU-03T烧录时是否可以通过复位脚复位?¶
问题描述:
SU-03T模块在烧录程序时是否可以通过复位脚实现复位,而无需断电重启,以提高烧录效率。
解决方案:
1. 复位脚说明
SU-03T模块没有独立的复位引脚,无法通过外部信号实现软件复位。
2. 烧录复位方式
- 必须重新上电:烧录完成后需要断开电源重新上电
- B6/B7限制:虽然是固定烧录脚,但无法用作复位功能
- 芯片特性:这是芯片硬件设计限制
3. 上电复位原理
- 冷启动:断电后重新上电实现完全复位
- 初始化流程:上电后芯片自动启动固件程序
- 复位时间:通常需要1-2秒完成初始化
4. 烧录操作建议
- 手动断电:烧录完成后手动拔掉电源线
- 等待1秒:确保电容完全放电
- 重新上电:恢复供电启动新固件
注意事项:
- 不要尝试用单片机控制模块复位(无效)
- B6/B7引脚在烧录时有特殊功能
- 频繁断电可能影响模块寿命
- 建议使用带开关的供电方便操作
固件版本与MD5管理¶
SU-03T固件版本未更新导致无法烧录怎么办?¶
问题描述:
尝试烧录新固件时,发现固件版本未更新,仍为旧版本(如2024年10月3日),导致新模块无法烧录。
解决方案:
- 确认收到的固件包是否为最新版本
- 检查固件文件的修改时间,确认是否为新生成的版本
- 如固件版本过旧,联系技术支持获取最新固件
- 临时解决方案:使用与固件版本匹配的旧模块进行烧录
注意事项:
- SU-03T V2.1模块对固件版本有严格要求
- 新模块可能无法烧录旧版本固件
- 建议在平台不繁忙时及时更新固件版本
- 保留各版本固件的MD5记录,便于版本管理
SU-03T固件MD5校验标准流程是什么?¶
问题描述:
需要对SU-03T固件进行标准化MD5校验,确保每次烧录的固件版本正确且可追溯。
解决方案:
- 使用Hasher Lite等MD5计算工具
- 烧录前计算固件bin文件的MD5值
- 将MD5值与生产说明中的值进行对比
- 建立MD5档案,记录格式:
项目名/产品名/SU-03T-V2.1/jx_su_03t_release/开机播报内容/唤醒词/回复语/MD5-值
注意事项:
- SU-03T固件文件大小通常在1.65-1.69MB之间
- 不同配置的固件MD5值不同,这是正常现象
- 建议每次烧录都截图保存MD5校验结果
- MD5值是判断固件是否被篡改的重要依据

SU-03T开机播报内容缺失如何处理?¶
问题描述:
SU-03T固件烧录后,开机播报内容不完整,缺少部分功能描述(如"AI"字样)。
解决方案:
- 核对固件生成时的配置文件
- 确认生产说明中的开机播报内容
- 如发现内容缺失,重新生成完整固件
- 测试新固件的所有功能项
注意事项:
- 开机播报内容需要准确反映产品功能
- 固件生成时注意检查所有文本字段
- 建议保留标准播报模板,避免遗漏
- 功能描述变更时要及时更新固件
SU-03T固件版本记录¶
以下是SU-03T一些固件版本的MD5值示例(仅供参考):
-
2024年8月版本:91234c7a4f0f91a6ea22439db5a5e815
- 开机播报:您的健康我为您保健护航,今天又是活力满满的一天
- 唤醒词:你好小荟|小荟小荟|小荟同学
-
2024年9月版本:915c06585e927012896ab8d8eaacfd14
- 开机播报:您的健康我为您保健护航,今天又是活力满满的一天
- 唤醒词:你好小荟|小荟小荟|小荟同学|小荟你好|小艾小艾|小洛小洛
-
2024年10月版本:f4d4e6d549c3d4f50bf92fc5d38d8d11
- 开机播报:欢迎使用智能语音识别系统,请叫小美小美或小莉小莉唤醒我
- 唤醒词:你好小美|小美同学|你好小莉|小莉小莉
-
2024年11月版本:ed3752e02d8749c6c87f7fea09fc8f5e
- 开机播报:欢迎使用AI生物细胞共振舱,请叫小马小马唤醒我!
- 唤醒词:你好小马|小马小马
-
2024年12月版本:d950c9cd3b71f16491524e590e175791
- 开机播报:您的健康我为您保健护航,今天又是活力满满的一天
- 唤醒词:你好小荟|小荟小荟|小荟同学|小荟你好|小艾小艾|小洛小洛|你好小洛|小朔小朔|你好小朔|小朔同学|小宣小宣|你好小宣|小宣同学
注意事项:
- 每个配置变更都会产生新的MD5值
- 实际使用时以当前收到的固件MD5为准
- 建议建立自己的MD5数据库,便于管理
- 不同项目、不同批次的固件要分别记录
固件MD5校验与留档¶
串口通信问题¶
SU03T无法通过串口发送变量¶
问题描述:
SU03T设备无法通过串口发送变量,而CI03T设备可以正常发送变量。
解决方案:
-
检查固件版本
- 确认使用的是SU03T专用固件
- 不同型号的固件不可通用
-
验证串口配置
- 检查串口波特率、数据位、停止位设置
- 确认硬件连接正确
-
对比配置差异
- 参考CI03T的配置设置
- 注意SU03T和CI03T在串口协议上的差异
注意事项:
- SU03T和CI03T在硬件和固件上存在差异
- 串口功能实现方式可能不同
- 建议使用型号对应的配置文档
SU03T固件生成失败¶
问题描述:
配置检查无误,但在生成固件时提示失败,可能由配置问题导致。
解决方案:
-
重新生成固件
- 在平台右侧点击"更多"选项
- 选择"重新生成固件"
- 多尝试几次生成操作
-
导出工程检查
- 如多次生成仍失败
- 导出工程文件
- 由技术支持检查配置
注意事项:
- 有时生成失败是临时性问题
- 建议在不同时间段重试
- 保留工程配置便于问题排查
SU-03T烧录进度条停滞不前¶
问题描述:
在使用SU-03T模块进行固件烧录时,即使更换电脑、安装驱动、检查电源和连接,烧录进度条仍停滞在0%,无法完成烧录。
解决方案:
-
检查硬件连接
- 确保模块VCC接CH340的5V,GND接GND
- TXD接B6引脚,RXD接B7引脚
- 烧录时只需连接喇叭、咪头和4根烧录线
-
排查接触问题
- 拔掉其他所有连接线,只保留必要连接
- 检查转接板上的蓝色开关:按下是上电,弹起是断电
- 确保开关处于按下状态
-
验证供电正常
- 用万用表确认线路连通性
- 可在5V和GND之间连接风扇测试供电
注意事项:
- 芯片引脚密集,直接插排针不焊接不易成功
- 如问题持续,建议寄送模块和转接板给厂商验证
- 新模块出厂有固件,上电后应有开机播报
SU-03T烧录后无开机播报¶
问题描述:
新SU-03T模块烧录固件后无开机播报,需要指导如何正确烧录固件以使模块正常工作。
解决方案:
-
正确接线方式
- CH340的5V接模块的VCC
- CH340的GND接模块的GND
- TXD接模块的B6引脚
- RXD接模块的B7引脚
-
烧录步骤
- 安装CH340驱动(解压安装包后双击安装)
- 解压串口烧录软件
- 选择目标bin文件,点击烧录
- 按转接板蓝色开关重新断电上电
-
验证步骤
- 烧录完成后关闭烧录软件
- 重新拔插CH340连接电脑
- 模块应播放开机提示音
注意事项:
- 确保转接板蓝色开关在烧录时正常工作
- 如仍无播报,检查烧录文件是否正确
- 新模块原本就有出厂固件,正常上电即有播报
SU-03T模块上按钮的作用是什么?¶
问题描述:
SU-03T模块上有一个蓝色按钮,不确定其具体功能和作用。
解决方案:
-
按钮功能说明
- 该按钮是一个电源开关
- 可以控制模块断电和上电状态
- 用于模块的电源管理
-
使用方法
- 按下按钮:模块上电,开始工作
- 弹起按钮:模块断电,停止工作
- 便于快速开关模块而无需插拔电源
注意事项:
- 按钮主要用于电源控制,非复位功能
- 正常使用时应保持按下状态(上电)
- 如模块无反应,先检查按钮状态
SU-03T烧录时无进度显示怎么办?¶
问题描述:
SU-03T模块在烧录程序时无法进行,点击烧录后无进度百分比显示,复位后仍无法烧录,但电脑能识别到串口。
解决方案:
-
检查硬件连接
-
确认CH340与模块的4根线连接正确:
- CH340的5V → 模块VCC
- CH340的GND → 模块GND
- CH340的TXD → 模块B6
- CH340的RXD → 模块B7
- 检查转接板上的蓝色开关是否按下(上电状态)
-
-
排查接触问题
- 杜邦线间距可能不匹配(模块是2.0mm,杜邦线是2.54mm)
- 尝试调整排线位置,确保接触良好
- 可考虑焊接排针以确保稳定连接
-
烧录操作流程
- 打开烧录软件,选择正确的COM口
- 选择要烧录的bin文件
- 点击烧录按钮
- 快速拔插电源线(约1秒间隔)进入烧录模式
注意事项:
- 模块IO驱动能力较弱(不足20mA),无法直接驱动风扇等大负载
- 如多次尝试仍失败,可能是接触不良导致芯片未识别
- 新模块出厂有固件,正常上电应有开机播报
SU-03T1烧录时出现校验失败¶
问题描述:
使用MV ADS downloader软件烧录SU-03T1模块固件时,烧录进度显示100%并提示"Burn Success.",但随后出现"Verify fail !!!"错误信息,最终提示"Flash burn fail. Please reburn again."

解决方案:
-
更新烧录软件
- 使用的MV ADS downloader软件版本过旧
- 需要更新到专用调试器烧录软件v1.8或更高版本
-
检查固件版本
- 确认固件生成时间是否在2024年10月25日之后
- 如果固件生成时间较早,需要从原生成版本继承并重新发布
-
重新烧录操作
- 使用最新版本的烧录软件
- 选择正确的固件文件
- 确保硬件连接稳定
注意事项:
- 烧录软件版本不匹配可能导致校验失败
- 建议始终使用官方提供的最新版本烧录工具
- 固件文件需要与当前烧录软件版本兼容
SU-03T1烧录器连接问题¶
问题描述:
使用烧录器烧录SU-03T1模块时出错,需要检查JTAG接口的连接。电路图中的ASR_TCK和ASR_TMS是用于烧录和调试的关键信号引脚。

解决方案:
-
检查JTAG接口连接
- ASR_TCK信号连接到电阻R105
- ASR_TMS信号连接到电阻R106
- 确保这些引脚正确连接到烧录器
-
使用专用烧录器
- 推荐使用SU-03T1专用烧录器套装
- 套装包含:03T纯模块、喇叭、电源接口、咪头和烧录器
- 专用烧录器能确保连接稳定性和兼容性
-
排查连接问题
- 检查烧录器型号是否匹配
- 确认固件文件生成时间是否为最新
- 录制烧录过程视频以便技术支持分析
注意事项:
- JTAG接口是烧录和调试的关键接口
- 错误的连接会导致烧录失败
- 使用专用烧录器可以避免大多数连接问题
SU-03T1固件版本更新规则¶
问题描述:
SU-03T1模块语音识别功能异常,需要确认是否因固件版本过旧导致,并了解如何正确升级固件。
解决方案:
-
检查固件生成时间
- 登录智能公云平台查看固件管理界面
- 检查固件生成时间是否在2024年10月25日之前
- 旧版本固件可能导致功能异常
-
固件更新流程
- 如果固件生成时间在2024年10月25日之前
- 需要从原生成版本继承配置
- 重新发布生成新固件

- 固件兼容性说明
- 新旧固件可能存在兼容性问题
- 建议使用最新生成的固件文件
- 确保烧录软件版本与固件匹配
注意事项:
- 固件生成时间是判断版本新旧的重要依据
- 旧固件需要通过继承和重新发布来更新
- 不要直接使用过期的固件文件进行烧录
SU-03T1旧版本芯片是否会影响固件烧录?¶
问题描述:
使用去年生产的SU-03T1模块,担心芯片未升级导致无法烧录固件。
解决方案:
-
芯片版本不影响烧录
- 旧版本芯片不会导致固件无法烧录
- 烧录失败通常与软件版本或固件文件有关
-
更新烧录软件和固件
- 下载最新版本的烧录软件
- 重新生成或下载最新固件文件
- 确保软件和固件版本匹配
-
检查烧录环境
- 确认硬件连接正确
- 检查串口驱动是否正常安装
- 验证供电稳定性
注意事项:
- 芯片生产时间不影响固件烧录功能
- 建议始终使用官方最新版本的烧录工具
- 如仍无法烧录,检查硬件连接和驱动程序
SU-03T1通电后不亮灯¶
问题描述:
SU-03T1模块通电后LED指示灯不亮,需要确认模块是否正常工作。
解决方案:
-
确认电源连接
- 检查VCC和GND连接是否正确
- 确保供电电压为5V
- 验证电源稳定性
-
检查模块状态
- SU-03T1模块正常工作时LED会亮起
- 如LED不亮,可能是电源或模块本身问题
- 新模块出厂时应带有固件
注意事项:
- LED不亮表示模块可能未正常供电
- 如确认供电正常仍不亮灯,可能是模块故障
- 建议使用万用表测量电压确认供电情况
SU-03T烧录成功但唤醒词不反应且板子发烫¶
问题描述:
SU-03T芯片烧录成功后,唤醒词无响应,板子亮红灯且发热,需要排查功能异常原因。
解决方案:
-
检查供电电压
- 使用烧录器5V供电时,VCC应为5V左右
- 3V3引脚应输出3.3V电压(正常范围3.28V左右)

-
测试麦克风功能
- 使用串口助手发送命令测试
- 发送"你好,小智"命令测试语音识别
- 发送"摇尾巴"命令测试特定功能
- 串口助手接收模式需设置为十六进制(Hex)

-
检查喇叭工作状态
- 正常工作时,喇叭正负引脚对GND电压应为2.2-2.5V
- 如电压异常(如4.59-4.60V),表明功放电路有问题

注意事项:
- 模块工作温度在60°C以内属于正常范围
- 功放芯片损坏可能导致喇叭电压异常和发热
- 如确认功放损坏,需要更换功放芯片

SU-03T功放芯片损坏排查方法¶
问题描述:
SU-03T模块功放芯片烧毁,更换后喇叭仅有电流声且发烫,需要确认故障原因和解决方案。
解决方案:
-
故障原因分析
- 喇叭正负极对GND短路是功放芯片损坏的主要原因
- 短路会导致功放芯片瞬间烧毁
- 即使轻微触碰都可能造成短路损坏
-
功放芯片更换
- 可单独更换功放芯片(非整个模块)
- 更换后需重新测试喇叭功能
- 更换后如喇叭仍有电流声且发烫,需进一步检查
-
预防措施
- 连接喇叭前先测量阻抗
- 确保喇叭正负极不会接触到GND
- 避免使用可能短路的喇叭连接方式
注意事项:
- 功放芯片损坏通常由外部短路引起
- 更换芯片后仍需排查短路问题
- 建议使用专用工具更换芯片,避免造成二次损坏
平台配置与选择(舵机控制)¶
SU-03T无法控制舵机怎么办?¶
问题描述:
使用SU-03T1模块、STM32和麦克风实现语音控制9g舵机旋转功能,但无法正常工作。
解决方案:
硬件连接检查:
-
舵机连接方式
- 信号线:连接到模块的GPIO引脚
- 电源线(VCC):连接外部5V或6V电源
- 地线(GND):与外部电源共地
-
模块配置验证
- 确认GPIO已配置为PWM输出
- 检查PWM频率设置(推荐50Hz)
- 验证命令词与GPIO动作的关联
-
功能测试步骤
- 测试GPIO是否能正常输出PWM波形
- 使用万用表或示波器检查输出
- 先测试固定角度,再测试语音控制
参考教程:
可参考舵机控制教程视频学习详细操作方法。
注意事项:
- 舵机不能直接由模块供电,必须使用外部电源
- 确保所有设备共地连接
- 9g舵机工作电流约100-200mA,需保证电源容量
- PWM周期应为20ms(50Hz)
SU-03T一接电就发烫烧毁怎么办?¶
问题描述:
SU-03T模块一接电就严重发烫,甚至冒烟,两个模块都出现相同问题。
问题排查:
1. 喇叭检查
- 使用万用表测量喇叭阻抗
- 检查喇叭是否有短路
- 8Ω喇叭正常,短路会导致烧毁
2. 功放IC状态
- 拆下功放IC(8脚芯片)后测量
- 如拆下后不再短路,说明功放已烧毁
- 功放烧毁原因可能是喇叭短路
预防措施:
-
正确连接喇叭
- 确保正负极不接触
- 使用质量可靠的喇叭
- 避免接线松动导致短路
-
供电检查
- 使用电池供电测试,避免电源问题
- 不要直接使用电脑USB口供电
- 确保供电电压稳定
-
测试流程
- 焊接底座先检查有无短路
- 使用电池测试,确认正常后再接其他电源
- 共地连接,避免电压差
注意事项:
- 功放IC烧毁后需要更换模块
- 喇叭短路是主要原因,必须仔细检查
- 使用蜂鸣档测试喇叭时会响,这是正常现象
- 建议购买多个模块,方便故障排查

功放IC烧毁特写,橙色圆圈标记处为损坏的8脚芯片
ST-LINK V2可以烧录SU-03T吗?¶
问题描述:
希望使用ST-LINK V2仿真器烧录SU-03T模块固件,不确定是否支持。
解决方案:
ST-LINK V2不能直接用于SU-03T模块烧录。
1. 烧录工具说明
- ST-LINK V2是STM32专用仿真器/编程器
- SU-03T需要使用USB转TTL工具(如CH340)
- 两者的通信协议和接口不兼容
2. 正确的烧录工具
- 使用USB转TTL模块(CH340、PL2303等)
- 连接4根线:VCC、GND、TXD、RXD
- 配合专用烧录软件使用
3. 连接方式
- CH340的5V → 模块VCC
- CH340的GND → 模块GND
- CH340的TXD → 模块B6/RX
- CH340的RXD → 模块B7/TX
注意事项:
- ST-LINK适用于STM32系列芯片
- SU-03T使用专用烧录协议
- 建议购买专用的烧录转接板
- TTL转串口工具价格便宜,几块钱即可购买
烧录时显示"等待设备"怎么办?¶
问题描述:
SU-03T模块烧录时始终显示"等待设备",无法识别到设备,即使更换电脑、安装驱动、检查电源和连接,问题依旧存在。
解决方案:
1. 检查硬件连接
-
确认CH340与模块的4根线连接正确:
- CH340的5V → 模块VCC
- CH340的GND → 模块GND
- CH340的TXD → 模块B6/RX
- CH340的RXD → 模块B7/TX
- 确保转接板蓝色开关处于按下状态(上电)
2. 排查接触问题
- 杜邦线与模块引脚可能不匹配(模块2.0mm,杜邦线2.54mm)
- 尝试调整排线位置,确保良好接触
- 检查是否有引脚接触不良或虚焊
3. 烧录操作流程
- 打开烧录软件UniOneUpdateTool
- 选择正确的COM端口
- 选择要烧录的bin文件
- 点击烧录按钮
- 快速拔掉5V供电线,1秒后重新插上(进入烧录模式)
4. 常见问题处理
- COM口选择错误:逐一尝试所有可用COM口
- 驱动问题:重新安装CH340驱动程序
- 线路问题:使用万用表测试连通性
- 供电不足:确认电源输出稳定
注意事项:
- 模块出厂有固件,正常上电应有开机播报
- 如多次尝试仍失败,可能需要焊接排针
- 软件显示多个COM口是正常现象
- 烧录失败通常是接触不良导致芯片未识别
烧录后如何使用Arduino开发板?¶
问题描述:
SU-03T模块通过烧录器完成程序烧录后,是否可以通过Arduino开发板替代原USB接口进行后续操作。
解决方案:
1. 烧录完成的确认
- 烧录完成后,程序已存储在模块Flash中
- 断开烧录器连接,模块仍可正常运行程序
- 正常上电应播放开机提示音
2. 使用Arduino开发板的连接方式
- Arduino可通过数字IO口控制SU-03T的相应引脚
- 需要根据具体应用需求连接对应的控制线和信号线
- Arduino主要用于控制交互,不是替代烧录功能
3. 引脚连接说明
- 如果开发板引脚布局与模块不一致,使用杜邦线转接
- 确认模块上的引脚定义,按需连接
- 主要连接:电源、地线、控制IO口
4. 注意事项
- Arduino不能替代烧录器的程序下载功能
- 烧录和运行是两个不同的阶段
- 开发板主要用于应用层控制,不是固件下载
非CH340的USB转TTL模块可以烧录吗?¶
问题描述:
使用非CH340的USB转TTL模块(如HLK-FPM383C等其他型号)是否可以烧录SU-03T模块。
解决方案:
1. 烧录器兼容性说明
- 虽然很多USB转TTL模块都能实现串口通信功能
- 但烧录功能对时序和协议有特殊要求
- 不同芯片的烧录协议可能不兼容
2. 官方支持情况
- 目前官方只支持CH340芯片的烧录器
- 使用非CH340模块可能导致烧录失败或数据错误
- 即使是兼容的USB转TTL模块,也不保证烧录成功
3. 推荐做法
- 购买专用的CH340烧录器
- 确保烧录工具和硬件的兼容性
- 避免因不兼容导致的烧录失败
注意事项:
- USB转TTL功能不等于烧录功能
- 烧录失败可能损坏模块固件
- 建议使用官方推荐的烧录工具
SU-03T烧录连接详细指导¶
问题描述:
需要SU-03T模块烧录时的详细连接接线图和完整的烧录操作步骤指导。
解决方案:
1. 硬件准备
- CH340 USB转TTL模块
- 杜邦线(公对母)
- SU-03T模块和转接板
- 电脑(已安装CH340驱动)
2. 连接步骤
3. 烧录流程
-
安装CH340驱动
- 下载驱动程序并解压
- 双击安装文件
- 在设备管理器中确认COM口
-
连接硬件
- 按照上述接线图连接4根线
- 确保转接板蓝色开关按下(上电)
- 只连接喇叭、咪头,不连接其他外设
-
烧录操作
- 打开UniOneUpdateTool烧录软件
- 选择正确的COM端口
- 点击"浏览"选择要烧录的bin文件
- 点击"烧录"按钮
- 快速拔掉5V电源线,1秒后重新插上
- 等待进度条走完
-
验证完成
- 关闭烧录软件
- 重新拔插CH340连接电脑
- 模块应播放开机提示音
4. 注意事项
- 确保烧录文件路径全为英文,不含中文
- 如进度条一直不动,检查接触是否良好
- 模块引脚间距2.0mm,可能需要调整杜邦线位置
- 新模块出厂有固件,正常上电应有播报
杜邦线间距不匹配导致接触不良怎么办?¶
问题描述:
使用标准杜邦线(2.54mm间距)烧录SU-03T模块时,由于模块引脚间距为2.0mm,导致接触不良,烧录软件显示"等待设备"或无法识别芯片。
解决方案:
1. 问题分析
- SU-03T模块引脚间距:2.0mm
- 标准杜邦线间距:2.54mm
- 间距不匹配导致接触不良或虚接
2. 解决方案
方案一:调整杜邦线位置
- 将杜邦线针脚倾斜一定角度插入
- 对准模块引脚,确保接触良好
- 用胶带或夹子固定,防止移位
方案二:使用专用转接板
- 购买SU-03T专用烧录转接板
- 转接板已解决间距匹配问题
- 提供稳定的连接和操作便利性
方案三:焊接排针
- 在模块上焊接2.54mm间距的排针
- 一劳永逸解决连接问题
- 需要一定的焊接技能
方案四:定制线材
- 定制2.0mm间距的杜邦线
- 或使用IDC连接器改接
- 成本较高但连接可靠
3. 操作技巧
- 连接前清洁模块引脚
- 使用放大镜检查对准情况
- 轻柔操作,避免损坏引脚
- 连接后轻推测试,确认接触良好
注意事项:
- 接触不良是烧录失败的常见原因
- 如多次尝试仍失败,建议购买专用转接板
- 焊接排针时要小心,避免短路
- 长期使用建议投资专用工具
CH340烧录时连接超时怎么办?¶
问题描述:
使用CH340 USB转TTL模块烧录SU-03T固件时,频繁插拔电源导致连接超时,烧录软件显示"等待设备连接",无法完成烧录。
解决方案:
1. 正确操作流程
烧录模式进入:
- 保持四根线连接(VCC、GND、TXD、RXD)
- 观察烧录软件界面指示灯
- 当黄色指示灯对应到正确端口时,快速拔插电源线(约2秒间隔)
- 其他信号线保持不动,只操作电源线
2. 连接检查
硬件连接确认:
- CH340的TXD连接模块的RXD
- CH340的RXD连接模块的TXD
- VCC接3.3V或5V(根据模块要求)
- GND可靠接地
软件设置检查:
- 选择正确的COM端口
- 确认CH340驱动已安装
- 检查波特率设置是否正确
3. 常见问题处理
显示"等待设备连接":
- 确认模块已正确上电
- 检查串口线是否松动
- 尝试更换COM端口
- 重新安装CH340驱动程序
烧录失败处理:
- 确保进入烧录模式时机正确
- 不要频繁拔插,按2秒间隔操作
- 检查电源电压是否稳定
- 尝试使用不同的USB线
4. 注意事项
- 操作时保持其他线缆不动
- 电源插拔要快速果断
- 如果多次失败,建议购买专用烧录板
- 烧录成功前不要断开任何连接
建议:
- 初学者建议使用扩展板,避免连接问题
- 扩展板提供稳定连接和操作便利性
- 长期使用建议投资专用工具
烧录文件路径包含中文怎么办?¶
问题描述:
将烧录文件放在中文路径或包含中文字符的文件夹中时,烧录软件无反应,LED灯常亮,无法正常完成烧录。
解决方案:
1. 路径要求
- 烧录软件不支持包含中文字符的路径
- 必须确保bin文件所在路径全为英文字符
- 避免使用特殊符号和空格
2. 正确做法
- 将bin文件放置在纯英文路径的文件夹中
- 可以创建在C盘或D盘的根目录下
- 文件夹名称建议使用简单的英文单词
3. 操作示例
- 正确:
C:\firmware\module.bin - 错误:
C:\固件\模块.bin - 正确:
D:\test\su03t.bin - 错误:
D:\测试\SU-03T固件.bin
注意事项:
- 桌面自动创建的文件夹如果是中文命名,需要手动修改
- 不是必须放在桌面,任何英文路径都可以
- 即使放在英文文件夹中,也要确保上级路径不包含中文
- 建议在烧录前检查完整路径是否包含中文字符
SU-03T1 V2.1版本的原理图如何获取?¶
问题描述:
需要获取SU-03T1 V2.1版本的原理图,但官网开发包中的原理图版本与实际PCB版本不一致。
解决方案:
1. 版本确认
- 当前出货的SU-03T模块为V2.1版本
- 开发包中可能包含较旧版本的原理图
- 需要获取与V2.1硬件匹配的最新原理图
2. 获取方式
官方渠道:
- 智能公元平台提供SU-03T开发包下载
- 包含原理图、模块规格书、技术手册等
- 网址:http://help.aimachip.com/docs/offline_su03t/su_03t_kfb
版本更新:
- V1.8版本的原理图已更新,与V2.1硬件匹配
- 可通过技术支持获取最新版本的原理图文件
3. 原理图内容确认
- MCU接口引脚定义图:包含18个引脚的功能定义
- 麦克风输入电路图:展示MIC接口的连接方式
- PCB布局图:与V2.1版本硬件一致
4. 注意事项
- 确保下载的原理图版本与硬件版本匹配
- V2.1与旧版本在引脚定义上可能存在差异
- 如有特殊需求,可联系技术支持获取定制化资料
- 量产前务必确认原理图版本的准确性
SU-03T模块PCB与原理图版本不一致如何确认?¶

CI-03T和SU-03T的烧录时间有差异吗?¶
问题描述:
比较CI-03T和SU-03T两个模块的程序烧录速度,了解哪个型号烧录更快。
解决方案:
在连接正确的情况下,CI-03T和SU-03T的程序烧录时间基本相同。
- 两个模块使用相同的烧录接口和协议
- 烧录速度主要取决于固件大小和波特率设置
- 实际烧录时间差异可以忽略不计
注意事项:
- CI系列固件生成速度较快,但这不影响实际烧录时间
- 确保烧录线连接良好,避免因接触不良延长烧录时间
- 建议使用921600bps波特率以提高烧录效率
US516P6空片如何进行首次烧录?¶
问题描述:
购买的US516P6芯片为空片(未烧录固件),无法通过串口进行程序烧录,需要了解首次烧录的方法以及具体操作步骤。
解决方案:
空片烧录说明:
- US516P6芯片出厂时为空片状态,内部无任何程序
- 空片无法通过串口(CH340等)直接烧录
- 必须使用专用调试器进行首次烧录
首次烧录流程:
-
使用AICE MINI调试器:
- 准备AICE MINI V1.3调试器(或其他兼容调试器)
- 连接调试器到芯片的B0(SWDIO)、B1(SWCLK)引脚
- 下载并安装蜂鸟调试器烧录软件
- 使用调试器烧录引导程序
-
获取固件文件:
- 下载SU-03T开发包
- 进入"04、模块出厂固件"→"01、出厂固件"→"jx_firm"文件夹
- 选择较短的BIN文件:jx_su_03t_release.bin(不含update字样)
-
后续更新(串口烧录):
- 完成首次烧录后,芯片支持串口下载功能
- 可使用CH340等串口工具进行固件更新
- 配合智能公元平台生成的固件文件
- 使用B6(RX)、B7(TX)引脚进行通信
关于通用调试器:
- US516P6芯片无法使用J-Link或DAPLink等通用调试器
- 芯片内部架构与通用ARM内核不同
- 必须使用专用调试烧录器进行烧录
注意事项:
- 空片必须先通过专用调试器烧录引导程序
- 引导程序只需烧录一次,后续可通过串口更新固件
- 烧录时确保B0、B1、B6、B7引脚已正确引出
- 选择固件文件时,使用不带update的版本进行首次烧录


固件烧录时路径包含中文导致失败怎么办?¶
问题描述:
在使用固件烧录工具时,因固件文件路径包含中文字符而导致烧录失败,工具提示"文件读取失败"错误。
解决方案:
1. 路径要求
- 烧录工具路径必须使用纯英文
- 不支持中文路径和中文文件名
- 所有文件夹和文件名都需要使用英文
2. 解决步骤
-
移动固件文件:
- 将固件文件移动到纯英文路径
- 例如:
D:\firmware\或C:\work\firmware\ - 确保路径中不包含任何中文字符
-
修改路径名:
- 如果文件夹名是中文,重命名为英文
- 将文件名改为英文或拼音
- 避免使用特殊字符和空格
-
重新尝试烧录:
- 在烧录工具中重新选择文件
- 确认路径显示为纯英文
- 开始烧录操作
常见错误提示:
-
云知声UniOne蜂鸟M烧录工具:
- "下载错误:F:\新文件夹\jx_firm\jx_su_03t_release_update.bin 文件读取失败!"
-
MV ADS downloader:
- "Error: can't open file F:/新文件夹 (2)/SU-03T开发包: 版本V2.1.1/02、模块烧录资料/04、模块出厂固件/01、出厂固件/jx_firm/jx_su_03t_release.bin"
错误示例:
- ❌ 错误路径:
C:\用户\文档\固件\test.bin - ❌ 错误路径:
D:\新文件夹\固件文件.bin - ❌ 错误路径:
F:\新文件夹 (2)\SU-03T开发包\jx_firm\ - ✅ 正确路径:
D:\firmware\test.bin - ✅ 正确路径:
C:\work\firmware\module.bin
注意事项:
- 烧录工具对中文路径支持有限,这是软件本身的限制
- 建议将常用固件文件夹设置为英文
- 如路径问题持续存在,尝试更换其他磁盘或用户目录
- 移动文件后需要更新烧录工具中的文件选择


- 使用其他浏览器下载避免文件损坏
- 验证文件完整性
-
环境变量检查:
- 检查PATH环境变量
- 确保系统临时目录权限正常
- 清理系统临时文件
替代方案:
- 使用其他电脑尝试运行
- 在虚拟机环境中安装使用
- 联系技术人员获取其他版本
注意事项:
- 软件闪退通常与环境配置有关
- 记录错误代码便于技术人员定位问题
- 保留软件版本号和系统信息
烧录器和烧录板是否与SU-03T型号通用?¶
问题描述:
需要确认烧录器和烧录板是否与SU-03T型号通用,以便不同型号间共享烧录设备。
解决方案:
通用性确认:
- 烧录器和烧录板与SU-03T、CI-03T、CI-33T等型号通用
- 烧录板设计支持多种模块的脚位标识
- 可以通过同一烧录设备烧录不同型号的固件
烧录板特点:
-
多模块支持
- 板上标注了不同型号的脚位
- 包括SU-03T、CI-03T1、CI-03T2等标识
- 方便识别不同型号的引脚位置
-
统一接口设计
- 使用标准的USB转串口方案
- 引脚布局兼容各型号的烧录接口
- B6/B7作为通用烧录引脚
烧录器兼容性:
- 硬件通用:标准的USB转串口烧录器
- 驱动兼容:CH340等通用USB串口芯片
- 软件支持:官方烧录工具支持多型号
使用方法:
-
模块定位
- 根据模块型号对准烧录板位置
- 确保引脚与标识对应
- 避免错位导致烧录失败
-
连接方式
- 模块的烧录引脚对准烧录板的B6/B7
- 注意方向和极性
- 确保良好接触
注意事项:
- 烧录前确认模块型号和位置
- 不同型号的烧录接口完全相同
- 烧录板的标识有助于快速定位
- 保管好烧录设备避免损坏

购买的已烧录模块无法唤醒怎么办?¶
问题描述:
购买的已焊接好底板并集成咪头和喇叭的成品模块,烧录后无法唤醒,且主板大块区域不亮。
解决方案:
1. 确认产品类型
- 确认购买的是已烧录好的成品模块
-
检查是否为SU-03T1已焊好底板模块(含咪头+喇叭)

2. 硬件检查
- 检查主板是否有明显烧毁痕迹
- 观察主控芯片附近区域是否正常发热
- 确认电源指示灯是否正常亮起
3. 可能故障原因
- 虚焊问题:焊接时接触不良导致断路
- 短路损坏:焊接时不慎短接烧毁元件
- 元件过小:零件太小导致焊接困难
- 静电损坏:操作时未做好防静电措施
4. 排查步骤
- 测量关键点电压,判断供电是否正常
- 检查咪头和喇叭连接是否正确
- 尝试重新烧录新的固件
5. 解决方案
- 如确认硬件损坏,联系售后补发零件
- 焊接困难建议购买已焊接好的模块
- 使用尖头烙铁进行精细焊接
注意事项:
- 已烧录模块通常无需再次烧录即可使用
- 主板大块不亮通常是电源或主控问题
- 自行焊接需要具备一定的焊接经验
- 元件密集时容易造成短路或虚焊
如何批量烧录SU-03T1模块并测试功能?¶
问题描述:
需要为300个SU-03T1模块烧录指定固件,并测试输出电平和功能是否符合要求。
解决方案:
批量烧录流程:
-
固件准备
- 获取指定固件文件
- 使用Hasher等工具计算MD5校验值
- 解压固件包确认文件完整性
-
烧录设置
- 使用标准烧录工具和CH340等下载器
- 配置正确的串口参数(波特率115200)
- 设置数据位8、停止位1、校验位无
-
批量操作
- 准备多个烧录工位提高效率
- 记录每个模块的烧录时间和状态
- 保持稳定的烧录环境和供电
功能测试要求:
-
语音命令测试
- 开机播报:"已为你打开好心情,小雨陪你度过快乐每一天"
- 唤醒词:"小雨小雨"
- 测试命令:"全开"、"全关"
- 版本查询:"版本号"→回复:"四路语音手动2.12版本"
-
输出电平测试
- "全开"命令:A26、A27、B2、B3输出高电平
- "全关"命令:A26、A27、B2、B3输出低电平
- 使用万用表或示波器验证电平变化
- 确认继电器驱动正常工作
质量管控:
- 烧录MD5留档:MD5-4c37dc4922c822f52f753b417efc4e8
- 每个模块记录烧录时间和测试结果
- 不合格产品重新烧录或标记返工
- 保留10%样品用于后续抽检
注意事项:
- 输出电平可通过配置工具自定义设置
- 烧录过程中避免频繁断电连接
- 建议小批量测试后再进行大批量烧录
- 保留完整的烧录记录和MD5校验值
- 测试时注意防静电保护
SU-03T固件烧录流程¶
问题描述:
需要批量烧录SU-03T模块,了解标准的烧录流程和注意事项。
解决方案:
烧录准备:
-
获取固件文件:
- 确认固件版本和配置
- 下载对应的.bin文件
- 验证文件完整性(检查MD5值)
-
烧录工具:
- 使用Hasher Lite等烧录工具
- 确认烧录器连接正常
烧录步骤:
- 连接烧录器到SU-03T模块
- 打开烧录软件,选择固件文件
- 确认CRC32、MD5等校验值
- 开始烧录,等待进度达到100%
- 验证烧录结果
注意事项:
- 烧录前最好先测试样品确认功能正常
- 批量烧录建议做好记录和标识
- 保留烧录成功的截图作为凭证
- 当天确认的固件可能无法当天发货,请合理安排时间
烧录时"打开串口失败"如何解决?¶
问题描述:
烧录工具显示多个COM口设备,但都提示"打开串口失败",无法进行烧录。
解决方案:
-
检查烧录引脚连接
- SU-03T的烧录引脚为B6和B7
- 确认RXD连接到B7,TXD连接到B6
- 重新按正确引脚图连接
-
串口管理
- 检查设备管理器确认COM口状态
- 关闭占用串口的其他程序
- 重新插拔USB设备
接线图示:
- 5V/VCC → 芯片VCC
- RXD → 芯片B7引脚
- TXD → 芯片B6引脚
- GND → 芯片GND

CI-03T和SU-03T烧录软件选择错误怎么办?¶
问题描述:
烧录时使用了错误的烧录软件,导致烧录失败。例如使用CI系列的软件烧录SU-03T模块,或使用SU系列的软件烧录CI-03T模块。
解决方案:
1. 正确的软件选择
-
CI-03T:使用PACK_UPDATE_TOOL烧录软件
- 界面显示"CI-03T串口烧录软件"
- 支持CI-03T系列模块
-
SU-03T:使用小扳手(串口烧录软件)
- 也称为UniOne蜂鸟M烧录工具
- 专门用于SU系列模块
2. 软件获取方式
- CI-03T软件:可从官方渠道获取PACK_UPDATE_TOOL
- SU-03T软件:使用"串口烧录软件(小扳手).zip"
3. 硬件损坏检查
如多次烧录失败,可能是硬件损坏:
- CI-03T损坏:主控IC和功放可能烧坏
- SU-03T损坏:功放部分可能损坏
- 需要专业维修或更换模块
注意事项:
- 不同系列模块的烧录软件不兼容
- 烧录前确认模块型号和对应软件
- 硬件损坏通常需要返厂维修
- 建议保留原包装和购买凭证
SU-03T脱机烧录器部分模块无法烧录怎么办?¶
问题描述:
使用脱机烧录器对SU-03T模块进行烧录时,出现部分模块可以正常烧录,而另一部分模块无法烧录的情况。即使使用相同的接线方式和供电条件,成功率也不稳定。
解决方案:
1. 烧录器版本兼容性检查
- 确认烧录器版本:老版本烧录器可能与新固件不兼容
- 官方推荐版本:使用V3.0.1及以上版本的蜂鸟M升级狗
- 避免使用非官方烧录器:第三方或老旧版本烧录器可能导致烧录失败

官方推荐的蜂鸟M升级狗(固件版本V3.0.1)

老版本烧录器(FSH_Bumer_Lite_V1.3),可能存在兼容性问题
2. 供电和接线优化
- 独立供电:使用外部USB电源(如充电宝)为烧录器供电
- 避免使用电脑USB供电:电脑USB端口可能供电不足或不稳定
- 共地处理:确保所有设备共地,避免电平差影响通信
- 线缆长度:尽量缩短连接线,避免信号衰减

脱机烧录器的标准接线方式,使用独立供电并确保正确连接
3. 接线规范
- B2/B3连接:将烧录器的数据线直接连接到SU-03T的B2、B3引脚
- 独立接线:B2、B3引脚线缆应独立布线,避免接触其他引脚
- 5V供电:可使用数据线中的5V和GND为模块供电
- 不依赖CH340:脱机烧录时不需要使用CH340转换器
重要提示:
- B2/B3被占用时脱机烧录可能失败:如果B2/B3引脚在固件中被配置为普通GPIO(输入/输出)功能,脱机烧录的成功率会大幅降低
- B0/B1引脚限制:B0/B1是专用调试器烧录口,当这些引脚被配置为其他功能时,也可能影响烧录
- 替代方案:当B2/B3被用作普通IO时,建议改用B6/B7串口烧录方式(使用CH340和UniOneUpdateTool工具)
4. 故障排查步骤
- 更换模块测试:用确认可以烧录的模块测试烧录器功能
- 更换烧录器:使用官方最新版本烧录器进行对比测试
- 检查固件版本:确认要烧录的固件与烧录器版本兼容
- 清洁接口:确保模块引脚和烧录器接口无氧化、无污损
5. 批量烧录建议
- 先小批量测试:大批量烧录前先进行小批量验证
- 记录烧录参数:记录成功烧录的条件和参数
- 准备备用烧录器:准备多个烧录器以提高生产效率
- 稳定环境:在静电防护良好的环境中进行烧录操作
技术说明:
脱机烧录器部分模块无法烧录的问题通常与以下因素有关:
- 烧录器固件版本过旧,不支持新版本的通信协议
- 供电不稳定,导致烧录过程中断或失败
- 接触不良或接线错误,影响数据传输
- 模块个体差异,某些模块对烧录条件更敏感
注意事项:
- 使用非官方或老旧烧录器可能无法获得技术支持
- 烧录失败时不要强行反复尝试,避免损坏模块
- 如问题持续存在,建议联系厂商获取技术支持
- 量产前建议使用官方推荐的烧录设备和流程
SU-03T固件版本兼容性¶
SU-03T/SU-03T1固件兼容性问题如何解决?¶
问题描述:
烧录固件时出现传输中断、烧录到一半失败等问题,特别是使用老版本固件在新模块上时。
问题分析:
-
Flash扩容导致的兼容性问题:
- 新款SU-03T1模块进行了Flash扩容操作
- 2024年11月之前制作的固件可能不兼容新模块
- 老固件在新模块上可能烧录到一半时断开传输
-
固件版本识别:
- 在智能公元平台可以看到固件的生成时间
- 2024年11月之后制作的固件可直接用于新模块
- 老固件需要在平台上继承升级重新生成
解决方案:
1. 检查固件版本
-
查看固件生成时间:
- 登录智能公元平台
- 在固件管理页面查看固件生成日期
- 确认是否为2024年11月之后生成
-
模块版本识别:
- SU-03T V2.1:老版本模块
- SU-03T1:新版本模块(Flash扩容)
2. 固件兼容性处理
-
老固件升级:
- 在智能公元平台导入原有工程
- 使用"继承升级"功能重新生成固件
- 下载新固件进行烧录
-
直接使用新固件:
- 2024年11月后制作的固件无需处理
- 可直接在新模块上烧录
3. 烧录注意事项
- 完整烧录:确保烧录一次性完成到100%
- 避免中断:烧录过程中不要断开连接
- 验证功能:烧录完成后测试所有功能
常见问题:
Q:为什么老固件在新模块上烧录到一半会失败? A:新模块更换了内置Flash,老固件不兼容,需要在平台继承升级。
Q:如何判断模块是老版本还是新版本? A:查看模块上的版本标识,V2.1为老版本,SU-03T1为新版本。
**Q:继承升级会影响原有功能吗? A:不会,继承升级只是让固件兼容新硬件,功能保持不变。
Q:只有bin文件没有json文件可以继承升级固件吗? A:不可以。固件继承升级需要在智能公元平台的固件管理界面进行,需要json工程文件才能导入和修改。如果只有bin文件,无法完成继承操作。需要联系原固件提供方获取完整的固件包(包含json配置文件)。
预防措施:
- 采购模块时确认版本信息
- 保留固件的工程文件,便于后续升级
- 大批量生产前先进行小批量测试
- 建议使用官方提供的最新固件
脱机烧录器常见问题补充¶
脱机烧录器烧录卡住或断开如何处理?¶
问题描述:
脱机烧录过程中出现进度停滞、卡在某个百分比不动,或烧录到一半突然断开连接。
可能原因:
- 杜邦线接触不良(最常见原因)
- 烧录器供电不足
- 接线松动或线缆过长
- 模块与烧录器版本不匹配
解决步骤:
1. 检查和更换连接线
-
更换杜邦线:
- 使用质量更好的杜邦线
- 确保线缆与连接器匹配(2.0mm间距)
- 避免使用老化或接触不良的线缆
-
检查连接:
- 确保每根线都牢固插入
- 检查是否有氧化或污损
- 重新插拔确保接触良好
2. 优化供电
-
使用独立供电:
- 用外部USB电源(充电宝)为烧录器供电
- 避免使用电脑USB端口供电
-
电压检查:
- 确保供电电压稳定
- 避免电压波动影响烧录
3. 烧录操作改进
-
复位操作:
- 烧录卡住时尝试拔插地线
- 复位时尽量拔插地线触发烧录模式
-
观察进度:
- 能看到百分比数字表示可以正常烧录
- 卡住通常是接触不良导致传输中断
4. 版本兼容性确认
-
检查烧录器版本:
- 2021/2022年老版本可能存在兼容性问题
- 建议使用官方最新版本烧录器
-
确认模块版本:
- V2.1版本为老模块
- 可能需要特定版本的烧录器
成功标志:
- 烧录进度能正常进行到100%
- 烧录完成后设备有正常响应
- 多个模块能稳定烧录成功
技术提示:
- "卡住了就是接触不良"是经验总结
- 更换杜邦线是解决此类问题的最有效方法
- 烧录环境要避免振动和干扰
SU-03T烧录进度条显示100%黄色但不变绿怎么办?¶
问题描述:
烧录固件时进度条达到100%但一直是黄色的,没有变成绿色,设备无法正常工作。
解决方案:
问题原因分析:
-
固件型号不匹配:
- 使用了CI-03T的固件烧录到SU-03T模块
- 不同型号的固件不兼容
- 固件与硬件芯片不对应
-
识别方法:
- 查看固件文件名:包含"ci-03t"或"c1_03t"的是CI-03T固件
- SU-03T固件文件名通常包含"su-03t"或"jx_su_03t"
- 检查平台生成固件时选择的模块型号
解决方法:
-
确认模块型号:
- 查看模块上的丝印标识
- SU-03T使用US516P6芯片
- CI-03T使用CI130X系列芯片
-
重新生成固件:
- 在智能公元平台确认选择SU-03T模块
- 重新生成正确的固件文件
- 下载对应的SU-03T固件
-
重新烧录:
- 使用正确的SU-03T固件文件
- 确保烧录工具选择正确的COM端口
- 完成烧录后进度条应显示为绿色
预防措施:
- 烧录前务必确认固件与模块型号匹配
- 保留原始固件备份
- 建议将不同型号的固件分文件夹存放
SU-03T固件更新后新老唤醒词都能同时响应怎么办?¶
问题描述:
SU-03T模块更新固件后,新固件和老固件的唤醒词都能唤醒设备并执行动作,导致功能混乱。
问题现象:
- 更新固件后,两个不同的唤醒词都能响应
- 新老唤醒词不一样(如"你好,净化舱"和"你好,小康")
- 两个唤醒词都能触发对应的动作
解决方案:
1. 问题原因分析
这种情况通常是由于:
- 固件更新不完整,部分旧数据残留
- flash存储区域未完全擦除
- 语音识别模型未完全覆盖
2. 解决方法
方法一:烧录出厂固件覆盖
-
获取出厂固件:
- 从SU-03T开发包中获取出厂固件
- 联系技术支持获取标准出厂固件
-
完全擦除后烧录:
- 使用USB-TTL线连接模块
- 烧录前选择"擦除全部"选项
- 烧录出厂固件进行完全覆盖

方法二:重新配置唤醒词
-
在智能公元平台重新配置:
- 删除所有自定义唤醒词
- 重新添加需要的唤醒词
- 生成新的固件
-
验证配置:
- 确保只保留了必要的唤醒词
- 测试确认只有配置的唤醒词响应

3. 预防措施
- 更新前备份:记录原有配置信息
- 完全擦除:更新固件时选择完整擦除选项
- 验证更新:更新后立即测试所有功能
- 保留出厂固件:始终保留一份出厂固件用于恢复
注意事项:
- 烧录时确保供电稳定
- 使用原装或质量可靠的USB-TTL线
- 烧录过程中不要断开连接
- 如果问题持续,可能需要多次擦除烧录
为什么现在生产的固件里没有串口烧录文件?¶
问题描述:
发现最新生产的SU-03T固件中没有update相关文件,询问如何进行串口烧录。
解决方案:
1. 问题确认
经过验证,最新SU-03T开发包中确实包含带有update的固件文件。请检查:
- 下载完整开发包:确保从官方渠道下载完整的SU-03T开发包
- 检查文件列表:在固件文件夹中查找包含"update"字样的文件

2. 串口烧录方法
使用USB-TTL线烧录:
-
硬件连接:
- CH340的TXD → SU-03T的B6引脚
- CH340的RXD → SU-03T的B7引脚
- CH340的GND → SU-03T的GND引脚
- CH340的5V → SU-03T的VCC引脚
-
烧录步骤:
- 安装CH340驱动程序
- 打开UniOneUpdateTool烧录软件
- 选择正确的COM端口
- 加载固件文件(.bin格式)
- 点击开始烧录
-
注意事项:
- 确保连接牢固
- 供电稳定(推荐使用5V)
- 烧录过程中不要断开连接
3. 固件获取途径
- 官方下载:从机芯智能官方网站或指定渠道下载
- 开发包包含:SU-03T完整开发包中包含所有必需的固件文件
- 技术支持:如无法找到,请联系技术支持获取
4. 烧录工具准备
- 驱动程序:CH340驱动(根据操作系统版本选择)
- 烧录软件:UniOneUpdateTool
- 连接线材:USB-TTL模块(如CH340)
- 杜邦线:用于连接模块和烧录器
常见问题排查:
- 如果找不到固件文件,请确认下载的是SU-03T而非其他型号的开发包
- 烧录失败时检查接线是否正确
- COM端口识别问题请重新安装驱动
SU-03T串口通讯偶尔失灵怎么办?¶
问题描述:
SU-03T模块在使用过程中偶尔出现串口通讯失灵的现象,语音唤醒和指令应答都正常,但串口不发送数据,需要重启电源才能恢复。
问题分析:
-
偶发性故障
- 出现几率较低,难以重现
- 语音功能正常,仅串口通信异常
- 可能是模块内部串口程序异常
-
可能原因
- 模块内部程序异常
- 串口通信协议冲突
- 电源不稳定导致模块异常
解决方法:
-
数据抓取分析
- 在问题出现时,保持不断电
- 拆机接收模块串口数据
- 直接从模块引脚抓取原始数据
- 分析数据包完整性
-
单模块测试
- 使用单模块独立测试
- 排除外部电路干扰
- 观察是否还会出现同样问题
-
预防措施
- 确保供电稳定
- 检查串口连接可靠性
- 考虑添加看门狗电路自动恢复
排查步骤:
- 记录故障发生时的具体现象
- 检查电源电压是否稳定
- 验证串口接线是否牢固
- 使用示波器检查串口信号波形
- 必要时联系技术支持提供固件升级
SU-03T程序可以读取出来吗?¶
问题描述:
需要从已烧录的SU-03T模块中读取出程序,用于分析或复制功能。
解决方案:
SU-03T不支持程序读取功能
- 芯片安全设计:SU-03T使用的US516P6芯片具有安全保护机制,不支持读取已烧录的程序
- 知识产权保护:这是为了保护固件的知识产权,防止程序被非法复制
- 行业惯例:大部分语音芯片厂商都采用类似的安全保护措施
替代方案:
-
保留源文件
- 在智能公元平台生成的固件文件需要妥善保存
- 建议建立完善的版本管理机制
- 保留原始配置文件和项目设置
-
备份固件
- 使用烧录工具可以备份生成的固件文件(.bin格式)
- 但备份的固件只能用于相同型号的模块
- 新旧版本模块的固件不兼容
-
文档记录
- 详细记录产品配置参数
- 保存项目配置截图
- 记录特殊功能的实现方法
注意事项:
- 无法从模块中提取源代码或配置信息
- 丢失固件文件需要重新在平台生成
- SU-03T1新版本模块需要使用新版本固件
- 建议定期检查库存模块版本并准备兼容固件
SU-03T唤醒后串口持续发送数据怎么办?¶
问题描述:
SU-03T模块在语音唤醒后,串口不停发送固定数据(如 AA 03 01 AE),只有重新上电才能停止,一旦唤醒又开始持续发送。
问题分析:
-
数据特征
- 持续发送固定格式的十六进制数据
- 只有断电重启才能暂时停止
- 唤醒后问题立即重现
-
可能原因
- 配置问题:串口输出配置错误,导致循环触发
- 电源问题:供电不足或不稳定导致模块工作异常
- 固件问题:生成的固件存在逻辑错误
- 未识别转发:开启了"未识别转发"功能,导致持续输出
解决方法:
-
检查配置问题
- 登录智能公元平台检查该固件的配置
- 查看串口输出配置是否存在循环触发
- 检查是否有重复的串口发送动作
-
单模块独立测试
- 将模块单独供电,不连接其他外部设备
- 仅连接串口调试工具观察输出
- 排除外部电路干扰因素
-
电源检查
- 确保供电电压稳定(5V或3.3V,根据模块规格)
- 检查电源输出电流是否足够(建议至少500mA)
- 使用万用表测量唤醒后的电压波动
-
固件重新生成
- 检查是否有未录入的命令词或特殊词
- 删除不必要的配置项后重新生成固件
- 尝试使用官方例程修改测试
排查步骤:
- 导出当前固件配置,检查串口相关设置
- 使用官方例程烧录测试,确认是否为配置问题
- 单独供电测试,排除电源问题
- 检查是否开启了"未识别转发"功能
- 必要时联系技术支持分析配置文件
SU-03T通过USB转TTL发送串口指令无反应怎么办?¶
问题描述:
SU-03T模块固件烧录成功后有开机播报,但通过USB转TTL模块连接B6/B7引脚发送串口指令时,模块没有任何反应。
问题原因:
- 串口通信参数配置不匹配(波特率、数据位、停止位)
- 串口引脚接线错误(TX/RX接反)
- 固件中未启用串口通信功能
- 发送的指令格式不符合模块协议要求
解决方案:
-
检查接线是否正确
- USB转TTL的TX连接模块的B6引脚
- USB转TTL的RX连接模块的B7引脚
- 确保GND共地
-
确认串口参数配置
- 波特率:默认9600(具体以固件配置为准)
- 数据位:8
- 停止位:1
- 校验位:无
-
检查固件串口配置
- 在平台配置中确认串口功能已启用
- 确认B6/B7引脚配置为UART功能
- 检查串口波特率设置与调试工具一致
-
验证指令格式
- 确认指令格式符合模块通信协议
- 检查帧头帧尾是否正确
- 尝试发送简单的测试指令
-
使用串口助手监控
- 打开串口助手的数据接收显示
- 观察是否有任何返回数据
- 检查模块是否在发送指令后有LED或其他响应
注意事项:
- SU-03T的B6/B7是串口烧录口,也可用于串口通信
- 固件必须配置串口通信功能才能响应指令
- 开机播报正常说明固件已运行,但不代表串口功能已启用
- 建议使用官方串口例程固件进行测试
通过手机蓝牙APP发送十六进制数据到SU-03T串口无响应怎么办?¶
问题描述:
使用iPhone或Android手机的蓝牙串口助手APP,通过蓝牙模块向SU-03T发送十六进制数据(如 AA 55 02 55 AA),模块无法接收。使用USB转TTL模块发送时模块可以正常接收。
问题原因:
- 蓝牙APP数据格式问题:部分蓝牙串口助手APP对数据格式处理不当,将十六进制数据按ASCII字符发送
- 蓝牙模块编码问题:蓝牙模块可能将数据编码为其他格式(如Base64)或自动添加额外字符
- 波特率不匹配:蓝牙模块与SU-03T的波特率设置不一致
- 未启用十六进制发送模式:APP未勾选"十六进制发送"选项
解决方案:
-
使用支持十六进制发送的蓝牙APP
- 确认APP支持"HEX"或"16进制发送"模式
- 在发送设置中勾选"16进制发送"选项
- 输入数据时使用空格分隔(如
AA 55 02 55 AA)
-
检查蓝牙串口模块设置
- 确认蓝牙模块的波特率与SU-03T串口配置一致
- 检查蓝牙模块是否支持透传模式(不改变数据格式)
- 部分蓝牙模块需要配置AT指令设置数据格式
-
验证数据发送方式
- USB转TTL正常说明SU-03T模块本身无问题
- 问题出在蓝牙模块或APP的数据格式处理上
- 建议使用已知可用的蓝牙串口APP进行测试
-
常见问题排查
- 数据格式错误:APP提示"数据非16进制格式"时,需检查输入格式
- 空格处理:十六进制数据中的空格会被发送,需确认接收端是否处理
- 大小端问题:部分设备对字节序有要求
图片参考:

蓝牙串口助手提示"数据非16进制格式"

正确勾选"16进制发送"选项后才能正常发送十六进制数据
注意事项:
- 不同品牌的蓝牙串口APP界面可能不同,但核心是找到"HEX发送"或"16进制发送"选项
- 蓝牙模块(如HC-05、HC-06、BLE模块)需要配置为透传模式
- 建议先用USB转TTL验证SU-03T串口功能正常,再排查蓝牙链路
- 部分APP在Hex模式下仍需去除空格或特殊字符
SU-03T串口发送数据与设置不一致怎么办?¶
问题描述:
在平台配置串口发送参数(如0x02)后,使用XCOM等串口调试工具接收到的数据与设置不一致(如收到0x00)。
问题原因:
- 波特率不匹配:模块串口波特率与调试工具设置的波特率不一致
- 显示进制错误:调试工具未勾选"十六进制显示",导致数据以ASCII形式显示
- 数据格式配置错误:平台中串口发送的格式配置不正确
- 串口引脚选择错误:连接到了错误的串口引脚(如使用了B0/B1而非配置的串口)
解决方案:
-
检查串口调试工具设置
- 确保勾选"十六进制显示"选项
- 确认波特率设置与平台配置一致(如9600、115200等)
- 检查数据位、停止位、校验位设置(通常为8N1)
-
确认平台配置
- 检查串口输出配置中的数据格式是否正确
- 确认发送的参数类型(十六进制/ASCII)
- 验证串口通道选择是否与硬件连接一致
-
检查硬件连接
- SU-03T的B0/B1是UART1,可用于串口通信
- SU-03T的B6/B7是串口烧录口,也可配置为串口通信
- 确保TX/RX交叉连接(模块TX接调试器RX,模块RX接调试器TX)
-
测试验证
- 使用已知数据(如0xAA)进行测试
- 同时勾选调试工具的"十六进制发送"和"十六进制显示"
- 对比平台配置与实际接收数据
注意事项:
- 串口通信双方必须使用相同的波特率、数据位、停止位和校验位
- 十六进制数据(如0x02)在ASCII模式下会显示为不可见字符或乱码
- XCOM等调试工具必须同时勾选"十六进制显示"和"十六进制发送"才能正确处理Hex数据
- 如仍无法解决,建议使用示波器或逻辑分析仪检查串口信号
SU-03T烧录到一半报通信断开错误怎么办?¶
问题描述:
烧录SU-03T模块时,进度进行到一半时突然报错,提示通信断开或无反应。尝试烧录多块板子都出现相同问题。
解决方案:
1. 问题原因分析
- 接线接触不良:烧录过程中断开是硬件接线接触不良的典型表现
- 供电不稳定:供电电压波动或电流不足导致烧录中断
- 杜邦线问题:杜邦线质量差或间距不匹配(2.0mm vs 2.54mm)
2. 排查步骤
-
检查接线牢固性:
- 重新插拔所有连接线
- 确保每根线都接触良好
- 使用质量更好的杜邦线或焊接连接
-
验证供电稳定:
- 确认USB接口供电充足
- 检查5V和GND连接是否牢固
- 避免使用电流不足的USB集线器
-
交叉验证测试:
- 先用出厂固件测试,确认硬件没问题
- 再测试自定义修改的固件
- 如果出厂固件正常,说明硬件连接良好
3. 常见错误操作
-
不要烧压缩包:
- 固件文件是解压后的.bin文件
- 不要直接烧录.gz或.tar压缩包
- 使用UltraEdit等工具确认文件格式
-
串口引脚配置说明:
- 将B6/B7配置为串口功能不影响烧录
- 串口烧录脚改为其他功能不影响烧录
- 烧录功能由芯片内部Bootloader控制
4. 测试建议
- 使用烧录转接板测试可重复烧录
- 多块板子同时失败大概率是连接器或杜邦线问题
- 更换测试环境(不同电脑、USB口)排查
SU-03T烧录错误文件后无法烧录怎么办?¶
问题描述:
误烧录了非二进制格式的文件(如.json、.tar.gz等压缩文件或非bin格式),导致模块上电后无反应,无法正常烧录。
解决方案:
1. 问题确认
- 烧录中断表现:烧录进度进行到约80%时突然停止
- 模块状态:重新上电后完全无反应,无开机播报
- 烧录工具状态:无法识别设备,一直显示"等待设备"
2. 硬件检查
- 检查模块是否损坏:
- 使用万用表测量VCC和GND之间是否存在短路
- 测量3.3V引脚是否有正常电压输出
-
检查模块外观是否有烧毁痕迹
-
确认供电正常:
- 确认USB转串口模块供电能力充足
- 检查5V和GND连接是否牢固
- 尝试更换USB接口或电脑
3. 尝试恢复烧录
- 多次尝试断电烧录:
- 完全断开电源(拔掉VCC线)
- 等待几秒后重新上电
- 在烧录工具显示"等待设备"时快速拔插VCC线
-
多次尝试(10次以上)
-
检查连接和模式:
- 确认使用B6/B7作为烧录引脚
- TXD接B7,RXD接B6
-
确保模块进入M2烧录模式
-
尝试单独烧录:
- 如果模块焊接到PCB上,尝试将模块拆下单独烧录
- 排除外围电路干扰的可能性
4. 判断模块状态
- 如果多次尝试仍无法烧录:
- 可能芯片底层代码已被破坏
-
这种情况下可能需要更换模块
-
不影响硬件的情况:
- 单纯烧录错误文件通常不会损坏硬件
- 大多数情况下可以通过正确方法重新烧录恢复
5. 预防措施
- 确认固件格式:
- 烧录前确认文件是.bin格式
- 不要烧录.json、.tar.gz等压缩文件
-
使用文本编辑器或Hex工具确认文件内容
-
固件文件来源:
- 仅使用智能公元平台生成的固件
-
确认下载的固件文件完整未损坏
-
烧录前检查:
- 检查固件文件大小是否合理
- 使用Hex编辑器查看文件头部是否正确
注意事项:
- 烧录错误文件后不要频繁尝试,避免损坏模块
- 如果芯片底层代码正常,重新选择正确文件烧录即可恢复
- 多次尝试仍无法烧录可能需要更换模块或联系技术支持