CI-33T 烧录与调试 FAQ¶
本页用于整理 CI-33T 相关的烧录与调试问题。
CI-33T模块如何配置烧录和固件生成?¶
问题描述:
需要了解CI-33T模块的烧录配置方法,以及与CI-03T模块的配置差异。
解决方案:
配置方法说明:
CI-33T与CI-03T的配置方法基本相同:
-
配置流程相同
- 左侧导航栏选择"烧录教程"
- 参考CI-03T的配置教程
- 配置步骤和操作方式一致
-
主要差异点
- 存储容量:CI-33T(500条词条)>CI-03T(300条词条)
- 其他功能:基本相同,无显著差异
-
配置平台
- 推荐使用智能公元在线平台
- 平台地址:https://smartpi.cn/
- 支持所有型号模块的统一配置
操作步骤:
- 访问在线平台并登录
- 选择对应的模块型号(CI-33T)
- 按照教程完成语音配置
- 生成固件并下载
- 使用烧录工具烧录固件
注意事项:
- CI-33T的配置方法与CI-03T基本一致
- 主要差异仅在于存储容量大小
- 无需专门查找CI-33T的专用配置教程
CI-33T使用什么烧录软件?¶
问题描述:
在烧录CI-33T固件时,使用了错误的烧录软件导致烧录后设备无法正常工作。
解决方案:
CI系列模块使用专用的烧录软件,与SU系列不同:
-
烧录软件区分
- CI系列:使用CI专用烧录工具
- SU系列:使用SU专用烧录工具
- 不能混用,否则会导致设备无响应
-
烧录操作要点
- 确认使用CI-33T对应的烧录软件
- 烧录进度条到100%表示成功
- 烧录完成后取消勾选避免重复烧录
-
固件兼容性
- CI-33T和CI-03T使用相同的烧录软件
- 固件文件必须与模块型号匹配
- 测试固件可用于验证烧录工具是否正常
故障排查:
如果烧录后设备无法工作:
- 检查是否使用了正确的烧录软件
- 确认固件文件是否为CI-33T版本
- 使用官方测试固件进行验证测试
- 检查硬件连接是否良好
注意事项:
- CI系列模块不能使用SU系列的烧录工具
- 烧录成功但设备不工作,通常是固件不匹配
- 建议保留官方测试固件用于故障排查
烧录成功后设备无响应怎么办?¶
问题描述:
固件烧录显示100%成功,但设备上电后无任何响应,怀疑是固件问题。
解决方案:
按以下步骤排查问题:
-
验证烧录软件
- 确认使用的是CI系列专用烧录工具
- CI-33T不能使用SU系列的烧录软件
- 下载最新的CI系列烧录工具
-
使用测试固件
- 下载官方CI-33T测试固件
- 使用测试固件烧录验证
- 如果测试固件正常,则原固件有问题
-
检查硬件连接
- 确认烧录线连接良好
- 检查电源供电是否稳定
- 重新上电测试设备
-
固件文件检查
- 确认固件文件完整性
- 检查文件是否为CI-33T专用
- 重新生成固件文件尝试
-
晶振配置确认
- 检查模块硬件版本(带晶振/不带晶振)
- 不带晶振的模块必须使用内部晶振模式配置固件
- 如果固件配置为外部晶振模式,会导致程序无法启动
- 重新生成固件时,在平台配置中选择正确的晶振模式
处理流程:
注意事项:
- 烧录工具错误是常见问题
- 保留测试固件作为验证标准
- 多次烧录失败需检查硬件
- 晶振配置与硬件不匹配是导致无法启动的常见原因,务必确认固件配置与模块硬件版本一致
CI-33T模块上传程序时出现System.OverflowException错误怎么办?¶
问题描述:
在使用CI-33T模块的开发环境上传程序时,出现System.OverflowException错误,提示值对于Int32太大或太小,导致上传失败。
解决方案:
1. 问题分析
- 错误类型:System.OverflowException
- 原因:数据值超出Int32类型的表示范围
- 影响:无法通过开发环境上传程序

2. 推荐方案
- 使用智能公元在线平台进行配置
- 平台地址:https://smartpi.cn/
- 在线配置更简单,无需本地开发环境
3. 开发环境使用注意
- 确认使用CI-33T专用的开发包
- 检查开发环境版本兼容性
- 避免使用过时的开发工具





注意事项:
- System.OverflowException通常是开发环境兼容性问题
- 建议优先使用在线平台配置固件
- 如必须使用本地开发环境,请联系技术支持获取正确版本
CI-33T上电后持续发送异常数据怎么办?¶
问题描述:
CI-33T模块上电后,串口工具持续接收到重复的异常十六进制数据(如0x04、0x03、0x9C等)。
解决方案:
1. 现象分析
- 模块未能正常启动进入工作状态
- 可能是固件加载失败或通信协议异常
- 数据流重复出现,表明模块处于异常循环状态
2. 排查步骤
- 重新烧录固件:使用正确的固件文件重新烧录
- 检查供电:确保电压稳定,推荐使用5V供电
- 串口连接:确认串口线序正确(TX-RX交叉连接)
3. 解决方案
- 使用智能公元平台重新生成和下载固件
- 选择与CI-33T匹配的正确固件版本
- 使用官方推荐的烧录工具进行烧录
- 烧录前先断电复位模块
注意事项:
- 异常数据通常表示固件未正常运行
- 烧录时选择带"update"后缀的固件文件
- 如问题持续存在,可能是硬件故障
CI-33T通电后持续自动复位怎么办?¶
问题描述:
CI-33T模块通电后持续自动复位,并发出哒哒哒的响声。
解决方案:
1. 排查步骤
-
分离测试:
- 将模块从转接板上拔下
- 只保留CH340烧录器连接
- 测试是否能正常烧录
-
直接连接测试:
- CH340直接连接到CI-33T模块
- 不使用转接板
- 检查是否能正常工作
2. 接线检查
-
正确接线方式(与CI-03T相同):
- CH340的5V → CI-33T的VCC
- CH340的GND → CI-33T的GND
- CH340的RXD → CI-33T的TXD(B6)
- CH340的TXD → CI-33T的RXD(B7)
- CH340的3V3 → CI-33T的3V3
- CH340的PWR → CI-33T的PWR
- CH340的PB5 → CI-33T的PB5
- CH340的PB6 → CI-33T的PB6

3. 故障判断
-
正常通电也响:
- 可能是模块硬件问题
- 需要更换新模块测试
-
USB端口保护:
- 频繁插拔可能导致USB端口保护
- 出现"USB端口上的电涌"提示
- 需要等待一段时间恢复


注意事项:
- CI-33T与CI-03T接线方式相同
- 仅Flash容量不同(33T支持500条,03T支持300条)
- 检查是否有短路导致USB保护
- 如问题持续存在,建议更换模块
CI-33T固件烧录时如何进行MD5校验?¶
问题描述:
在烧录CI-33T固件时,需要确认烧录的固件文件MD5校验码是否正确,并希望将校验码留档以供后续参考。
解决方案:
MD5校验方法:
-
使用Hasher Lite工具:
- 下载并安装Hasher Lite校验工具
- 打开工具并选择固件文件
- 查看生成的MD5校验值
-
校验步骤:

小灵版本固件的MD5校验结果

小驭版本固件的MD5校验结果
-
校验码对比:
- 将实际生成的MD5值与提供值对比
- 确认一致性后再进行烧录
- 记录校验结果存档
固件信息记录管理:
-
建立烧录档案:
项目信息 内容 公司名称 深圳市亿龙特电子有限公司 产品名称 航空座椅 模块型号 CI-33T V1.3 固件版本 中英文双模型 开机播报 无 中文唤醒词 小领小领/小玉小玉 回复语 我在呢 MD5校验码 [记录对应值] -
批次管理:
- 每个烧录批次记录对应MD5
- 保留烧录数量和日期
- 建立质量追溯机制
批量烧录建议:
- 预烧录验证:批量烧录前先验证少量模块
- 过程抽检:烧录过程中定期抽检验证
- 留档备份:保存所有版本的固件和校验记录
- 问题追溯:出现问题时可根据MD5快速定位
注意事项:
- MD5校验确保固件文件完整性,防止文件损坏
- 不同版本固件的MD5值不同,需分别记录
- 保留完整的校验记录便于后续维护
- 建议使用专用MD5校验工具避免手动错误
CI-33T固件烧录时如何进行模块标记管理?¶
问题描述:
在烧录CI-33T固件时,未在模块上标记固件信息,导致生产时无法区分两个不同固件的模块,存在混料风险。
解决方案:
模块标记管理方案:
-
物理标记法(推荐):
- 在模块一边做标记记号(如点胶、贴标签)
- 不同固件版本使用不同标记位置
- 便于生产时快速区分
-
标记位置设计:
- 副驾座椅版本:在A角标记
- 左侧座椅版本:在B角标记
- 右侧座椅版本:在C角标记
- 标记要清晰且不影响焊接
-
标签管理:
- 为每个版本制作专用标签
- 标签包含版本信息、唤醒词、日期等
- 贴在包装袋上便于识别
固件信息记录:
-
建立版本档案:
-
批次管理:
- 每个生产批次记录对应的固件版本
- 保留烧录数量和良品率统计
- 建立质量问题追溯机制
生产流程建议:
-
烧录前检查:
- 确认固件版本与标记位置匹配
- 检查模块外观避免误用标记版本
- 首件验证标记的清晰度
-
过程控制:
- 不同固件使用不同的烧录工位
- 定期抽检确保标记正确性
- 发现混料立即隔离处理
-
质量保证:
- 建立首件检验制度
- 记录各版本的良品率数据
- 定期统计标记错误率
问题处理流程:
-
发现混料时:
- 立即停止使用该批次模块
- 重新检查库存并分离
- 联系厂家确认处理方案
-
标记不清时:
- 使用放大镜仔细查看模块
- 必要时通过功能测试确定版本
- 建立更清晰的标记标准
成本控制建议:
- 标记材料成本计入生产成本
- 预留标记不良品处理费用
- 优化标记流程提高效率
- 定期评估标记方法的成本效益
注意事项:
- 物理标记是最可靠的区分方法
- 建议在模块设计时就考虑标记需求
- 保持标记记录与生产批次的对应关系
- 优先选择不影响焊接和使用的标记方式
CI-33T烧录后能唤醒但命令词无声怎么办?¶
问题描述:
CI-33T模块重新烧录固件后,设备能够正常唤醒,但命令词没有声音反馈。即使恢复初始固件后问题依旧存在。
解决方案:
问题排查步骤:
-
检查喇叭硬件:
- 确认喇叭连接正确,正负极没有接反
- 测试喇叭本身是否完好(可用万用表蜂鸣档测试)
- 检查喇叭线材是否有断裂或接触不良
-
验证功放电路:
- 测量功放芯片供电电压是否正常
- 检查功放使能信号(PA6引脚)是否正确输出
- 确认功放输出到喇叭的通路完好
-
测试唤醒音和命令词音量:
- 唤醒有声音说明功放基本正常
- 命令词无声可能是音量设置问题
- 检查固件中是否单独设置了命令词音量
可能原因分析:
-
固件配置问题:
- 命令词回复音量被设置为0或最小值
- 命令词回复语文件缺失或损坏
- 音频输出通路配置错误
-
硬件连接问题:
- 喇叭接触不良或阻抗不匹配
- 功放电路部分元器件损坏
- 音频输出线路存在短路或开路
-
模块版本兼容性:
- 使用的固件版本与模块硬件不匹配
- 特定批次模块存在硬件差异
- 需要使用对应的固件版本
解决方法:
-
重新生成固件:
- 在智能公元平台检查命令词回复语设置
- 确认已录制或选择了合适的回复音
- 重新生成固件并烧录测试
-
检查硬件连接:
- 重新焊接喇叭连接线,确保接触良好
- 测试使用其他喇叭验证模块功能
- 检查功放电路关键元器件
-
使用官方测试固件:
- 下载官方出厂固件进行测试
- 如果出厂固件正常,说明是自定义固件问题
- 联系厂家获取正确的测试固件
预防措施:
- 烧录前测试喇叭和功放电路
- 保留完好的固件备份版本
- 建立功能测试清单,逐项验证
- 记录正常工作的固件版本和配置
注意事项:
- 唤醒音正常而命令词无声,通常是软件配置问题
- 硬件问题一般会导致所有音频功能异常
- 恢复出厂固件后问题依旧,需要重点检查硬件
- 如多块模块出现相同问题,可能是批次性质量问题
CI-33T模块如何烧录不同固件并进行分类管理?¶
问题描述:
同一批CI-33T模块需要烧录两种不同的固件(家庭终端和酒店主终端),要求在烧录和发货时进行明确区分,避免混淆。
解决方案:
固件信息确认:
-
家庭终端固件:
- 开机播报:我是供氧精灵小峰,很高兴为您服务,请用"小峰小峰"或者"小峰在不在"唤醒我
- 唤醒词:小峰小峰、小峰在不在
- 回复语:小峰在这儿、主人请讲、主人,有什么可以帮到你
- MD5校验值:99645bac369faf4f0f2f08ecec580c12
-
酒店主终端固件:
- 开机播报:您好,欢迎使用酒店有氧房间智能终端,请用微信扫码开启供氧功能,祝您旅途愉快
- 唤醒词:小峰小峰、小峰在不在
- 回复语:小峰在这儿、主人请讲、主人,有什么可以帮到你
- MD5校验值:08dded467b76eb638401a89e650fda68

家庭终端固件的唤醒词配置界面

家庭终端固件的命令词配置界面

酒店主终端固件的唤醒词配置界面
烧录管理流程:
-
批次规划:
- 明确各型号的烧录数量(如:酒店主终端750套、家庭终端450套)
- 按批次分时段进行烧录,避免同时操作造成混淆
-
烧录记录管理:
固件类型 烧录数量 MD5值 烧录日期 标记方式 家庭终端 450 99645bac... 2025-07-10 标签A 酒店主终端 750 08dded46... 2025-07-10 标签B -
物理标记方法:
- 使用不同颜色的标签贴在包装袋上
- 在模块本体边缘做标记(如点胶位置区分)
- 建立烧录清单,记录每个模块的序列号和固件类型
-
发货管理:
- 按固件类型分开包装
- 在外包装上明确标注"家庭终端"或"酒店主终端"
- 提供发货清单,注明各型号数量
注意事项:
- 烧录前务必确认MD5校验值正确
- 建议先烧录小批量测试,确认无误后再大批量烧录
- 保留完整的烧录记录,便于后期追溯
- 不同固件的模块要严格分开存放,避免混料
CI-33T烧录时需要注意哪些开关设置?¶
问题描述:
CI-33T开发板上有8个小开关,烧录前需要了解正确的开关设置,否则会导致烧录失败。
解决方案:
开关设置要求:
烧录前必须将开发板上的8个小开关拨到正确位置:
- 拨动方向:将开关拨到靠近字母的一侧
- 远离数字:即远离数字标识的一端
- 错误操作:如果开关位置错误,会一直报错导致烧录失败
操作步骤:
-
检查所有开关位置
- 确认8个开关都在字母侧
- 不要有任何开关留在数字侧
- 轻拨开关,避免用力过猛
-
连接烧录器
- 使用正确的烧录接口
- 确保连接稳固
- 检查供电电压
-
开始烧录
- 开关位置正确后才能正常烧录
- 观察烧录进度条
- 等待烧录完成提示
常见错误:
- 开关拨错方向导致无法识别
- 部分开关未拨到位
- 烧录工具显示连接失败
注意事项:
- 烧录前务必检查所有开关位置
- 这是CI-33T烧录的必要条件
- 烧录成功后开关位置不影响正常使用

CI-33T烧录失败怎么办?开发板开关注意事项¶
问题描述:
在使用CI-33T芯片进行烧录时,烧录失败,需要了解正确的烧录操作注意事项,特别是开发板上开关的正确设置。
解决方案:
烧录失败常见原因:
-
开关设置错误:
- CI-33T开发板上有8个小开关
- 烧录前必须将所有开关拨到正确位置
- 错误的开关设置会导致烧录一直失败
-
正确开关设置:
- 将8个开关全部拨到靠近字母的一侧
- 同时要远离数字的一端
- 这个设置是进入烧录模式的必要条件
操作步骤:
-
开关设置:
- 检查开发板上的8个DIP开关
- 确认所有开关都在字母侧(远离数字侧)
- 如有开关在错误位置,烧录会一直报错
-
烧录连接:
- 使用正确的串口连接方式
- 确保电源稳定供应
- 检查接地连接良好
-
烧录执行:
- 打开烧录软件
- 选择正确的固件文件
- 开始烧录过程
开关位置说明:
开关示意图:
[开关1] [开关2] [开关3] [开关4]
[开关5] [开关6] [开关7] [开关8]
正确设置(烧录模式):
OFF(字母侧)OFF(字母侧)OFF(字母侧)OFF(字母侧)
OFF(字母侧)OFF(字母侧)OFF(字母侧)OFF(字母侧)
错误设置(正常模式):
ON(数字侧)ON(数字侧)ON(数字侧)ON(数字侧)
ON(数字侧)ON(数字侧)ON(数字侧)ON(数字侧)
注意事项:
- 烧录前务必检查所有8个开关的位置
- 开关设置错误是导致烧录失败的常见原因
- 烧录完成后,可根据需要将开关拨回工作位置
- 保留开关设置说明,便于后续批量生产使用

CI-33T开发板烧录注意事项:将8个小开关拨到靠近字母一侧,远离数字的一端
其他排查要点:
-
连接检查:
- 确认TX/RX线没有接反
- 检查GND线连接牢固
- 验证供电电压在规定范围内
-
软件设置:
- 选择正确的芯片型号(CI1303)
- 设置合适的波特率
- 确认固件文件完整且未损坏
-
环境因素:
- 避免在强电磁干扰环境下烧录
- 使用质量良好的USB连接线
- 确保电脑USB端口供电稳定
CI-33T内存装满会导致烧录失败和部分功能失效吗?¶
问题描述:
使用4M Flash的CI-33T模块时,如果内存装得太满,是否会导致烧录失败,以及部分口令无法正常工作。
问题描述:
CI-33T模块在内存装满的情况下确实会出现问题,包括烧录失败和部分功能无法正常使用。
解决方案:
问题分析:
-
内存容量限制:
- CI-33T总Flash容量为4MB
- 系统程序占用一定空间
- 剩余空间用于存储语音资源和配置数据
-
装满影响:
- 烧录过程可能失败或中断
- 生成成功但激活口令异常
- 其他口令执行失败
具体表现:
- 烧录过程:可以成功完成固件生成
- 激活测试:唤醒词功能正常
- 功能缺陷:其他命令词无法正确响应
解决方法:
-
减少内容占用:
- 删除不必要的语音文件
- 减少命令词数量
- 优化语音资源压缩
-
分批测试验证:
- 先配置少量功能进行测试
- 确认基本功能正常后再逐步添加
- 记录内存占用情况
-
版本差异考虑:
- 测试版本与正式版本可能存在差异
- 两个版本的编译配置可能不同
- 建议使用相同的生成环境
预防措施:
-
内存规划:
- 预留系统程序的内存空间
- 计算语音资源的存储需求
- 控制总内存使用在80%以内
-
资源优化:
- 使用更高效的音频编码
- 删除重复或冗余的语音内容
- 合理配置采样率和音质
-
分阶段开发:
- 核心功能优先配置
- 扩展功能后续添加
- 每个阶段都进行充分测试
测试验证建议:
- 在删减部分内容后重新烧录测试
- 逐个验证所有命令词的响应
- 记录成功配置的内存占用情况
- 保留最终版本的配置备份
注意事项:
- CI-33T虽然支持500条词条,但实际配置需考虑内存限制
- Flash接近满载时,系统稳定性会下降
- 建议定期清理无用内容,保持足够余量
- 生产前务必进行完整的功能验证测试
固件生成失败提示内存不足怎么办?¶
问题描述:
在智能公元平台生成固件时,提示"生成失败,生成的固件超大,请删减配置项目,选用小模型或使用组合播报"。
解决方案:
问题原因:
- 配置的命令词或功能过多,导致固件文件超出Flash容量限制
- 语音模型占用空间较大
- 播报音频文件占用过多存储空间
解决方法:
-
删减配置项目:
- 减少命令词数量,只保留核心功能
- 删除不常用的播报内容
- 简化控制逻辑,避免重复功能
-
选用小模型:
- 在平台中选择占用空间较小的语音识别模型
- 权衡识别效果和资源占用
- 必要时考虑升级更大容量的模块
-
使用组合播报:
- 将固定播报内容拆分为多个小段
- 通过组合方式生成完整播报
- 减少单个音频文件的存储占用
操作建议:
- 优先保留核心功能,次要功能可考虑分阶段实现
- 如需完整功能,建议使用CI-33T等更大容量的模块
- 测试固件时先验证核心功能正常

固件生成工具提示内存不足的错误信息
注意事项:
- 不同模块的Flash容量不同,需根据实际硬件选择合适的配置
- 固件大小通常需要预留20-30%的空间作为余量
- 建议分阶段配置功能,避免一次性添加过多特性
固件生成时提示超过3276000字节怎么办?¶
问题描述:
在生成固件时,系统提示"生成失败,生成的固件超大(3276000字节),请删减配置项目,选用小模型或使用组合播报"。
解决方案:
问题分析:
3276000字节约3.12MB,这个大小已经接近或超过了某些模块的Flash容量上限,特别是对于配置了讲故事等长文本内容的项目。
具体解决方法:
-
删减配置项目
- 减少命令词数量,只保留核心功能
- 删除不必要的播报内容,特别是长文本
- 简化控制逻辑,避免重复功能
-
使用小模型
- 在平台中选择"安静环境"等小型语音识别模型
- 小模型Flash占用可从1.3M降至0.6M
- 权衡识别效果和资源占用
-
采用组合播报
- 将长篇内容(如故事)拆分为多个小段
- 通过组合方式实现完整播报
- 显著减少单个音频文件的存储占用
-
更换大容量模块
- 如需要完整功能,考虑升级到CI-33T(500条词条)
- 或使用4MB Flash的CI-1303模块
- 根据实际需求选择合适的硬件

生成失败提示固件超过3276000字节
实际案例:
配置讲故事功能时容易出现此问题,因为:
- 故事内容通常较长,占用大量音频存储空间
- 多个故事叠加会快速消耗Flash容量
- 建议先测试短内容,确认功能后再添加更多
优化建议:
- 优先实现核心功能,长内容功能可后期迭代添加
- 考虑使用TTS合成替代录音播报
- 评估是否真的需要离线存储所有内容
注意事项:
- 固件大小超出限制时无法生成,必须减少内容
- 不同模块的Flash容量差异较大,选型时需考虑功能需求
- 建议在项目初期就规划好功能优先级
烧录时进度卡在0%怎么办?¶
问题描述:
使用PACK_UPDATE_TOOLS工具烧录CI-33T固件时,烧录进度一直卡在0%,无法继续进行,怀疑是固件过大导致。
解决方案:
1. 检查固件与芯片匹配
- 确认使用的是CI-33T的固件文件
- 文件名通常包含"jx_ci_33t_firmware"标识
- CI-33T需要使用1303芯片,不能用在其他模块上
2. 更新烧录工具版本
- 下载最新版本的PACK_UPDATE_TOOL.exe
- 旧版本工具可能存在兼容性问题
- 技术支持提供的链接:https://smartpi-shop-1300587620.cos.ap-beijing.myqcloud.com/mcrm/2024/0814/0953/1723600420177866bc0e242b684.exe
3. 正确选择芯片型号
- 在烧录工具中选择"CI1303"芯片型号
- 不要选择其他错误的芯片型号
- 芯片型号必须与固件文件匹配

烧录工具界面,注意选择正确的芯片型号

必须选择CI1303芯片型号才能正常烧录
4. 重新上电操作
- 点击烧录开始后,快速重新给模块上电
- 不要关闭软件,保持软件运行状态
- 重新插拔模块的电源线即可
5. 检查硬件连接
- 确认B6/B7串口连接正确(TX-RX交叉)
- 检查供电电压是否稳定在5V
- 使用质量良好的连接线
注意事项:
- 固件文件过大不是导致卡住的主要原因
- 芯片型号与固件不匹配会导致烧录失败
- CI-33T必须使用CI1303选项进行烧录
- 如果多次尝试失败,考虑更换烧录环境或电脑
CI-33T无法获取日志输出且无开机语音怎么办?¶
问题描述:
在使用CI-33T芯片时,无法获取日志输出,且烧录固件后无开机语音响应。同时在SDK编译中屏蔽了日志串口配置,导致串口输出为无意义符号。
解决方案:
1. 检查日志引脚配置
- B5、B6引脚默认为日志输出口
- 在平台配置中,确保P14和B6、P15和B7引脚配置正确
- 如果将B5/B6用作普通串口,则不会有日志输出

平台配置中P14和P15引脚被设置为烧录功能引脚,但默认为日志输出口
2. 启用日志功能
- 在SDK编译时,不能屏蔽
CONFIG_CI_LOG_UART宏定义 - 确保
platform_init函数中的ci_log_init()被正确调用 - 如果日志功能被禁用,串口会输出无意义符号
3. 使用正确的烧录方法
- 使用PACK_UPDATE_TOOLS工具进行烧录
- 确保选择正确的串口号和芯片型号
- 烧录完成后检查固件校验码

PACK_UPDATE_TOOLS烧录界面,显示固件信息和烧录进度
4. 新旧版本兼容性注意
- SU-03T1新版本与旧版本固件不兼容
- 早期二次开发固件在新版本上不可用
- 必须使用平台新生成的固件

SU-03T1新旧版本固件兼容性对比
注意事项:
- B5/B6引脚用作串口时,日志功能会被占用
- SDK开发时如需调试,务必保持日志功能开启
- 新版硬件必须使用对应版本的固件和烧录工具
- 烧录前检查所有硬件连接和配置设置
CI-33T配置自定义协议后串口无输出怎么办?¶
问题描述:
在CI-33T模块中配置了指令触发和GPIO输出,唤醒识别正常,GPIO也能正常拉高,但串口没有收到预期的协议消息。
解决方案:
1. 检查配置参数
- 确认UART1_TX和UART1_RX已正确配置
- 波特率设置为115200,数据位8,停止位1,校验位无
- 检查消息模板的Checksum字段是否正确设置


2. 验证固件兼容性
- 目前自定义协议功能仅对JX-12F WiFi模块开放
- CI-33T等其他模块暂不支持自定义协议功能
- 可使用串口配置格式或固定协议替代
3. 使用串口配置格式
- 将协议内容改为直接的串口输出格式
- 不使用消息模板,直接输出16进制数据
- 示例:发送AA 02 00 00 BB


4. 导出模型进行调试
- 在平台中导出模型文件(.json格式)
- 技术支持可通过模型文件分析问题
- 导出位置:产品管理→选择产品→点击导出

注意事项:
- CI-33T的GPIO输出正常说明识别部分工作正常
- 串口无输出可能是协议配置与固件不兼容导致
- 建议先用固定格式测试串口功能
- 如需自定义协议,考虑使用JX-12F WiFi模块
CI-33T如何实现远程固件更新?¶
问题描述:
CI-33T模块需要通过ARM设备(如RV1126B)进行远程固件更新,现场设备没有Wi-Fi但具有网口,希望了解可行的更新方案。
解决方案:
CI-33T更新限制:
- CI-33T是离线模块,不支持OTA在线升级
- 只能通过离线方式更新固件
- 无法直接通过网络接口进行烧录
可行的解决方案:
-
大批量预烧录方案:
- 在出厂前批量烧录所需固件
- 适合大批量部署的场景
- 任意模块都支持此方案
-
使用支持OTA的模块:
- JX-A7T:支持远程在线升级,可通过微信小程序OTA
- JX-12F:可借助微信小程序进行升级
- 性能与CI-33T基本相同,只是增加了在线升级功能
-
定制开发方案:
- 购买JX-A7T模块走定制开发
- 根据具体需求定制适合的产品
- 需要联系技术支持评估费用
现场更新建议:
- 如果设备必须现场更新且数量众多
- 建议选择支持OTA的模块型号
- 或者在产品设计中预留物理更新接口
注意事项:
- CI-33T无法通过ARM设备串口直接烧录
- 空芯片无法通过串口调试器烧录
- 批量更新需求建议在产品设计阶段就考虑模块选型

CI-33T连接到RV1126B系统的典型应用
CI-33T串口每十秒自动输出信息怎么办?¶
问题描述:
CI-33T模块串口每十秒自动输出一堆信息,疑似模块在自动重启。
解决方案:
- 确认是否使用的是出厂固件
- 检查是否自行烧录过其他固件版本
- 如使用非出厂固件,建议重新烧录官方固件
注意事项:
- 出厂固件默认不会周期性输出信息
- 定期输出信息通常表示固件异常或配置不当
- 保留原始固件备份,便于问题排查时恢复
CI-33T是否有STM32测试例程?¶
问题描述:
需要了解是否有STM32与CI-33T语音模块配合使用的测试例程代码。
解决方案:
目前没有提供STM32与CI-33T配合的专用测试例程。
- 单独的CI-33T模块测试例程是存在的
- 如需与MCU配合使用,可参考单模块例程进行开发
- 建议根据具体应用场景自行编写适配代码
注意事项:
- 开发时可参考CI-33T的通信协议文档
- 注意串口通信的波特率和数据格式设置
- 建议先使用单模块例程验证功能正常
CI-33T烧录TTS固件后每十秒自动重启怎么办?¶
问题描述:
烧录CI-33T开发包中的TTS文字转语音固件后,模块每十秒自动重启。
解决方案:
-
问题原因:
- 模块没有授权
- TTS固件需要特殊授权才能使用
- 未授权模块会持续重启无法正常工作
-
解决方法:
- 购买已授权的模块
- 联系销售商确认授权状态
- 使用普通语音识别固件替代TTS固件
-
功能限制:
- TTS和语音识别不能共存
- 授权后也只能使用TTS功能
- 无法同时使用语音命令识别
注意事项:
- TTS功能需要专门的授权版本
- 购买时确认模块是否已授权
- 保留购买凭证便于售后支持
CI-33T使用jixin_tools.exe软件无响应怎么办?¶
问题描述:
烧录出厂固件后,使用jixin_tools.exe软件进行语音合成时,点击开始合成后没有任何响应。
解决方案:
-
故障排查:
- 检查串口线是否正确连接
- 确认COM端口选择正确
- 检查模块是否已正常启动
- 验证波特率设置是否匹配
-
可能原因:
- 模块固件异常或未完全启动
- 串口通信参数不正确
- 模块与软件版本不匹配
- 模块硬件故障
-
解决方法:
- 重新烧录官方出厂固件
- 使用其他串口调试工具测试通信
- 更换串口线或USB转TTL模块
- 在另一台电脑上测试
注意事项:
- 操作记录只显示发送命令说明通信异常
- 确保模块处于正常工作状态
- 保留故障时的截图便于分析问题
CI-33T烧录时提示"无法打开固件文件"怎么办?¶
问题描述:
使用烧录工具打开固件文件时,提示"无法打开固件文件!",需要排查固件文件路径、文件名和软件使用问题。
解决方案:
1. 检查固件文件
正确文件名:
- 标准固件文件名:
jx_ci_33t_firmware.bin - 错误示例:
Firmware_V2.0.0.bin - 文件必须是从智能公元平台生成的.bin文件
文件路径检查:
- 避免路径中包含中文或特殊字符
- 确保文件完整下载,没有损坏
- 检查文件权限是否可读

2. 烧录软件问题
MV ADS downloader错误:
- 错误提示:"Error: No downloader.exe found"
- 解决:重新安装烧录软件或解压完整压缩包
- 确保所有文件在同一目录下
3. 正确的烧录流程
步骤一:获取固件
- 在智能公元平台完成配置
- 生成固件文件并下载
- 解压得到固件包
步骤二:准备烧录
- 解压固件包找到
jx_ci_33t_firmware.bin - 确保烧录工具版本匹配
- 正确连接硬件(B6/B7引脚)

步骤三:执行烧录
- 选择正确的固件文件
- 配置串口参数(波特率115200)
- 点击开始烧录
4. 常见问题及解决
文件选择错误:
- 不能选择自定义命名的文件
- 必须使用平台生成的标准文件名
- 注意区分不同模块的固件文件
软件环境问题:
- 使用管理员权限运行软件
- 关闭杀毒软件的实时防护
- 检查.NET框架是否安装完整
注意事项:
- 固件文件名包含模块信息,不能随意更改
- 烧录失败后需要断电重启模块
- 不同批次的模块可能需要不同版本的烧录工具
- 保留完整的错误截图便于技术支持分析
CI-33T串口通信时16进制数据显示不一致怎么办?¶
问题描述:
在配置CI-33T串口通信参数时,发送的16进制参数(如0x11)与接收窗口显示的数据不一致,导致通信异常。
解决方案:
问题分析:
- 发送端已设置为16进制发送模式
- 接收端可能未设置为16进制显示模式
- 数据实际传输正确,只是显示格式问题
解决方法:
-
检查串口工具设置:
- 确认发送设置:已勾选"发送16进制数"
- 检查接收设置:需勾选"16进制显示"
- 两个设置必须同时启用

-
XCOM等调试工具配置:
-
验证通信正常:
- 发送0x11应显示为11(HEX格式)
- 其他数据如FD、FE FF FC等为正常通信数据
- 如需发送ASCII字符,取消16进制发送选项
常见错误:
- 只设置发送为16进制,接收仍为ASCII
- 接收数据显示乱码(实际是HEX数据以ASCII显示)
- 误认为通信故障,实为显示格式问题
注意事项:
- 串口通信时发送和接收的格式必须匹配
- 16进制模式下,每个字节显示为两个十六进制字符
- 通信协议中的特殊帧头帧尾在HEX下更容易识别
- 建议保存配置以便下次使用
CI-33T固件大小超出Flash容量怎么办?¶
问题描述:
烧录CI-33T模块时,烧录工具提示"固件大小超出该设备flash大小",导致无法完成烧录。
解决方案:
1. 检查Flash容量
CI-33T规格说明:
- Flash容量:1MB(实际可用容量略小)
- 保留空间:部分Flash用于系统信息
- 最大固件:约980KB-1000KB
容量计算:
- 系统占用:约20-50KB
- 用户可用:950KB-1000KB
- 超出部分:无法烧录
2. 固件大小优化
减少词条数量:
- CI-33T标准支持:500条词条
- 实际建议:控制在400条以内
- 每条词条:约2KB存储空间
优化音频文件:
- 使用较低采样率(16kHz即可)
- 缩短播报音频时长
- 压缩音频质量(6-8kbps)
3. 其他优化建议
精简配置:
- 减少不必要的控制命令
- 优化唤醒词设置
- 移除未使用的功能模块
分段烧录:
- 如必须使用大量词条
- 考虑使用CI-73T(2MB Flash)
- 或采用外部存储方案
4. 验证方法
检查固件大小:
- 生成固件后查看.bin文件大小
- 确保在可用容量范围内
- 预留10%的缓冲空间
注意事项:
- Flash容量是硬件限制,无法通过软件突破
- 不同固件版本占用空间可能略有差异
- 建议定期清理不需要的词条和音频
- 设计阶段应考虑容量限制,合理规划功能
CI-33T模块的串口通信设置方法是什么?¶
问题描述:
需要了解CI-33T模块的串口通信参数和设置方法,以及与外部设备的连接方式。
解决方案:
CI-33T模块使用TTL电平串口通信,主要参数和设置方法如下:
通信规格:
- 通信电平:TTL(3.3V)
- 接口类型:UART
- 波特率:可配置(默认通常为9600)
- 数据格式:8N1(8位数据,无校验,1位停止)
通信设置说明:
-
不可自定义设置:
- 串口参数无法在后台页面自定义设置
- 使用固定的通信协议
- 需要外部设备适应模块的设置
-
TTL转485方案:
- 如需485通信,需自行添加转换电路
- 可使用TTL转485模块(如MAX485芯片)
- 注意隔离和抗干扰设计
常见通信失败原因:
-
线路连接问题:
- RX/TX接反(应交叉连接)
- 地线未连接
- 接触不良
-
参数不匹配:
- 波特率设置错误
- 数据格式不一致
- 未使用HEX格式发送
-
电平不匹配:
- 直接连接5V设备
- 未做电平转换
注意事项:
- 确保通信双方电平一致
- 使用交叉连接(TX对RX,RX对TX)
- 串口通信失败先检查物理连接和参数设置
CI-33T串口通信异常(串口'睡觉')怎么办?¶
问题描述:
CI-33T芯片在使用过程中出现串口通信异常,表现为串口无响应或'睡觉'状态,之前的解决方案也无法完全解决。
解决方案:
问题现象:
- 串口突然无响应,如同进入休眠状态
- 重新上电后问题可能暂时消失
- 使用固定格式也无法完全避免问题复发
临时解决方法:
-
重新创建固件项目:
- 在智能公元平台新建项目
- 重新配置所有语音指令和串口参数
- 生成全新固件替换现有固件
-
使用串口1替代:
- 将数据通信改到串口1
- 串口1相对更稳定
- 需要修改硬件连接
-
排查硬件连接:
- 检查串口线路连接是否牢固
- 确认供电电压稳定
- 排除电磁干扰源
根本解决建议:
- 该问题可能是平台生成固件时的兼容性问题
- 建议联系技术支持获取特定版本的固件
- 考虑使用其他型号模块(如JX-12F)替代
注意事项:
- 串口'睡觉'问题偶发性较强,难以彻底复现
- 保留出现问题的具体时间点和环境信息
- 如问题频繁出现,建议更换模块型号
CI-33T使用串口1和串口2时,接收数据乱序或丢失怎么办?¶
问题描述:
CI-33T芯片使用串口1和串口2同时进行通信时,出现接收数据乱序或数据丢失的问题,影响通信可靠性。
解决方案:
问题分析:
- 双串口同时工作可能导致中断冲突
- 数据缓冲区可能溢出或覆盖
- 通信时序不匹配导致解析错误
解决方法:
-
分时通信策略:
- 采用主从或轮流机制
- 避免同时发送和接收
- 使用握手机制确保通信顺序
-
增加数据缓冲:
- 在接收端增加缓冲区大小
- 使用队列管理接收数据
- 处理突发数据流量
-
协议优化:
- 添加数据包头和校验
- 使用序列号确保顺序
- 实现超时重发机制
-
硬件层面改进:
- 使用带屏蔽的连接线
- 在串口线上加磁珠或滤波器
- 缩短连接线减少干扰
配置建议:
-
串口参数配置:
- 适当降低波特率提高稳定性
- 增加数据位停止位
- 设置合理的超时时间
-
软件架构设计:
- 为每个串口创建独立处理任务
- 使用状态机管理通信状态
- 实现错误恢复机制
-
测试验证方法:
- 使用串口助手分别测试
- 发送已知数据序列验证接收
- 记录乱序和丢失的具体场景
实施步骤:
- 单独测试每个串口功能
- 逐步增加第二个串口的通信
- 监控数据完整性和时序
- 根据测试结果调整配置
注意事项:
- CI-33T双串口功能需要正确配置
- 不同应用场景可能需要不同的通信策略
- 建议保留详细的测试日志
- 如问题持续存在,联系技术支持分析
CI-33T串口0数据接收出现干扰怎么办?¶
问题描述:
CI-33T芯片使用串口0进行数据接收时,出现数据被干扰、无法正确解析的问题,即使使用固定帧头格式也无法正常工作。
解决方案:
问题分析:
- 串口0(B6/B7引脚)存在硬件兼容性问题
- 即使使用固定帧头格式(如AA 55 数据 55 AA)也无法解决干扰问题
- 可能是平台生成固件时的底层配置问题
解决方法:
-
使用串口1替代:
- 改用串口1进行数据通信
- 串口1在相同配置下可以正常工作
- 固定帧头格式在串口1上运行正常
-
重新创建固件项目:
- 在智能公元平台新建CI-33T项目
- 重新配置所有功能参数
- 生成全新固件进行测试
-
硬件修改方案:
- 如必须使用串口0,可考虑修改硬件设计
- 将串口通信接口改接到其他可用引脚
- 或使用支持多串口的MCU进行中转
临时解决方案:
- 优先使用串口1进行数据收发
- 保留串口0仅用于烧录和调试
- 在产品设计阶段就避开串口0的数据通信功能
注意事项:
- 串口0的问题可能是硬件设计限制,软件配置难以完全解决
- 建议在新产品设计时优先考虑使用串口1
- 如问题持续存在,请联系技术支持确认硬件批次问题
CI-33T模块使用485通信无法正常收发指令怎么办?¶
问题描述:
使用USB可以正常通信,但使用485通讯线时无法正常收发指令。
解决方案:
CI-33T模块本身是TTL电平,需要通过转换电路才能与485设备通信。
问题分析:
-
电平不匹配:
- 模块输出:TTL(3.3V)
- 485设备:RS-485标准
- 需要电平转换电路
-
转换方案:
- 使用TTL转485模块
- 常用芯片:MAX485、SN75176等
- 注意电源和隔离设计
解决方法:
-
添加转换电路:
-
接线要点:
- TTL端:TX→RXD,RX→TXD,GND→GND
- 485端:A→A,B→B,GND→GND
- 注意485设备的A/B定义
-
调试建议:
- 先用TTL直接通信验证模块功能
- 再测试转换电路是否正常
- 最后连接完整系统测试
注意事项:
- 不能直接将485信号接到模块串口
- 转换电路需要单独供电
- 长距离通信注意加终端电阻
- 工业环境建议使用隔离型转换模块
CI-33T固件烧录时出现err -11错误怎么办?¶
问题描述:
烧录CI-33T模块固件时,出现"err -11"错误,提示"maskrom出现异常,该芯片可能存在问题"。
解决方案:
1. 确认模块型号
- 检查模块丝印:CI-33T还是CI-03T
- CI-33T使用CI1303芯片
- CI-03T使用CI1302芯片
2. 选择正确的芯片型号
- CI-33T模块:烧录时选择CI1303
- CI-03T模块:烧录时选择CI1302
- 型号不匹配会导致烧录失败
3. 排查步骤
- 检查串口连接是否正常
- 确认烧录工具驱动已安装
- 尝试更换USB端口或数据线
- 检查是否有外界信号干扰
4. 固件版本说明
- CI-33T和CI-03T使用不同固件
- 内存容量不同:CI-33T(500条)>CI-03T(300条)
- 不能通用固件
注意事项:
- 务必根据模块实际型号选择对应的芯片
- CI-33T的内存更大,读取方式不同
- 使用错误型号的固件可能导致功能异常
- 如持续失败,联系技术支持获取正确固件
CI-33T和CI-03T的固件是否可以通用?¶
问题描述:
CI-33T和CI-03T模块的固件是否可以互相使用,两个型号的主要区别是什么。
解决方案:
主要差异:
-
存储容量
- CI-03T:支持300条词条
- CI-33T:支持500条词条
-
芯片型号
- CI-03T:使用CI1302芯片
- CI-33T:使用CI1303芯片
-
内存规格
- CI-33T内存容量更大
- 读取内存的方式不同
固件兼容性:
- 不可以通用固件
- CI-33T的固件无法在CI-03T上运行
- CI-03T的固件烧录到CI-33T功能会不正常
注意事项:
- 购买时确认需要的词条数量
- CI-33T适合需要更多词条的应用
- 配置时选择对应的模块型号
- 生成固件时型号要准确匹配
如何生成CI-33T的正式版本固件?¶
问题描述:
基本测试成功后,需要生成正式版本固件供客户测试,但平台显示新模型新功能暂无正式版本。
解决方案:
版本说明:
- 新功能和新模型暂时没有正式版本
- 当前提供的是测试版本
- 功能稳定,可以正常使用
发布建议:
-
充分测试
- 完成所有功能测试
- 验证性能满足需求
- 记录测试结果和数据
-
直接部署
- 使用测试版本进行客户测试
- 实际测试结果即为产品性能
- 无需等待正式版本
-
文档说明
- 向客户说明当前为测试版本
- 提供测试报告和性能数据
- 明确功能已验证稳定
注意事项:
- 测试版本功能稳定,可以放心使用
- 不必纠结于版本名称
- 重点关注实际测试效果
- 项目进度以实测结果为准
固件生成失败且显示错误代码500如何解决?¶
问题描述:
在固件管理界面生成固件后,SDK状态显示"已生成",但固件状态显示"待生成",无法正常下载。尝试重新生成时出现错误提示"Request failed with status code 500"和"固件生成失败"。
解决方案:
问题原因:
- 服务器磁盘空间已满,导致固件生成失败
- 这是服务器端的问题,不是本地配置问题
解决步骤:
-
等待服务器扩容
- 技术人员正在进行服务器磁盘扩容
- 通常在几小时内可以完成
-
重新生成固件
- 磁盘扩容完成后,创建新版本继承
- 修改命令词和回复语(避免缓存问题)
- 重新生成固件
-
如果问题持续
- 删除部分占用内存较大的内容
- 考虑使用更大内存的型号(如CI-33T)



注意事项:
- 错误代码500表示服务器内部错误
- 磁盘满时会影响所有使用者的固件生成
- 重新生成前建议修改配置以清除缓存
- CI-33T相比CI-03T拥有更大的内存容量
如何通过串口烧录jx_ci_33t_firmware.bin文件?¶
问题描述:
需要了解如何将jx_ci_33t_firmware.bin固件文件通过串口烧录到CI-33T模块中,以及相关的烧录流程和工具。
解决方案:
烧录准备:
-
确认模块状态:
- CI-33T模块必须已烧录过引导程序
- 空片无法直接通过串口烧录
- 出厂模块通常已预装引导程序
-
准备烧录工具:
- 使用CI系列专用烧录软件
- 准备USB转串口模块(如CH340)
- 确认串口驱动已正确安装
烧录步骤:
-
连接硬件:
- 将CI-33T模块的串口与USB转串口模块连接
- 连接电源给模块供电
- 在电脑上识别正确的COM端口
-
打开烧录软件:
- 启动CI专用烧录工具
- 选择对应的COM端口
- 设置波特率(通常为115200)
-
加载固件:
- 点击"打开"或"浏览"按钮
- 选择jx_ci_33t_firmware.bin文件
- 确认文件名和路径正确
-
开始烧录:
- 点击"下载"或"烧录"按钮
- 等待进度条到达100%
- 烧录完成后取消勾选避免重复烧录
固件配置说明:
- 出厂固件仅包含基本命令词和唤醒词回复
- 如需实现自定义功能,需要在智能公元平台配置
- 平台地址:https://smartpi.cn/
- 登录后可创建产品并配置语音功能
注意事项:
- 确保使用的是CI系列专用烧录软件,不是SU系列
- 烧录过程中不要断开电源或串口连接
- 如烧录失败,尝试重新插拔USB或更换COM端口
- 自定义固件需要在平台配置后重新生成下载
CI-33T烧录时PA4引脚可以悬空吗?¶
问题描述:
在使用CI-33T芯片进行烧录时,需要确认PA4引脚是否可以悬空处理,以及正确的连接方式。
解决方案:
PA4引脚可以悬空,默认为高电平,烧录时会自动识别进入烧录模式。
技术说明:
-
PA4引脚功能:
- PA4引脚具有多重功能:GPIO PA4/PG_EN
- 上电默认状态为高电平
- 作为PG_EN时用于判断是否进入编程模式
- 默认高电平即可进入烧录模式
-
烧录模式识别:
- 模块上电时会自动检测PA4电平状态
- 高电平(默认):进入烧录模式
- 低电平:正常运行模式
- 悬空状态由于内部上拉,等效于高电平
连接方式:
-
推荐处理方式:
- PA4引脚可以悬空不连接
- 不需要接到地(GND)
- 保持默认状态即可
-
错误连接方式:
- 不要将PA4接到GND
- 接地会导致无法进入烧录模式
- 烧录时会提示无法连接或识别失败
实际应用验证:
根据用户实际测试,将PA4通过上拉电阻连接到3.3V电源的电路也可以正常烧录:
- 上拉电阻确保了高电平状态
- 烧录工具能够正常识别模块
- 烧录过程顺利完成
注意事项:
- PA4悬空是标准做法,无需特殊处理
- 烧录前确保其他烧录引脚(B6、B7)正确连接
- 如无法进入烧录模式,检查PA4是否被意外接地
- 烧录完成后PA4可作为普通GPIO使用
CI-33T 使用新模型固件(v009之后)开机无播报且死机¶
问题描述:
使用 CI-33T 模块生成新模型固件(v00942、v00969、v00973 等)后,设备开机后无语音播报且出现死机现象。即使是新建项目只配置少量指令(3条)也无法正常工作,但使用老模型(v00487)则正常。
解决方案:
这是由于新模型的上电唤醒配置时序问题导致的。需要调整以下配置:
-
添加上电唤醒延时:
在系统触发配置中:
- 找到"上电唤醒"设置
- 添加延时,建议 500ms
- 避免上电时序冲突导致异常

-
禁止超时退出唤醒:
在添加控制配置中:
- 系统设置添加延时
- 操作设置为"禁止超时退出唤醒"
- 解决上电唤醒时序问题

-
设置开机播报:
确保以下配置正确:
- 勾选"有开机播报"选项
- 超时时间设置在 5-60 秒之间
- 验证模块是否正常工作

问题原因:
新模型固件对时序要求更严格,上电唤醒时如果没有任何延时,可能导致:
- 系统初始化未完成就执行唤醒操作
- 导致程序卡死或异常
- 无法正常响应后续指令
注意事项:
- 老模型(v00487 及以下)时序兼容性更好,但误唤醒率较高
- 新模型(v009 及以上)需要正确的时序配置
- 建议在新项目中使用上述配置方案
- 如果问题持续,可暂时回退到老模型使用
CI-33T4丝印为什么显示为CI-33T1?¶
问题描述:
购买CI-33T4双麦模块后,发现芯片丝印显示为CI-33T1,与单麦模块的丝印相同,担心是否发错货。
解决方案:
CI-33T4和CI-33T1的丝印层是相同的,硬件上通过其他配置区分:
1. 型号与丝印对应关系
- CI-33T1:单麦不带晶振版本,丝印为CI-33T1
- CI-33T4:双麦带晶振版本,丝印也是CI-33T1
- 两个型号使用相同的丝印层设计
2. 硬件区分方法
除了丝印外,可通过以下方式区分:
- 麦克风数量:T4有两个麦克风焊盘,T1只有一个
- 晶振配置:T4自带晶振,T1需要外接
- 电阻位置:T4在特定位置多一个配置电阻
3. 功能对比
| 型号 | 麦克风 | 晶振 | 主要用途 |
|---|---|---|---|
| CI-33T1 | 单麦 | 不带晶振 | 基础语音识别 |
| CI-33T4 | 双麦 | 带晶振 | 声源定位功能 |
注意事项:
- 丝印相同是正常设计,不影响产品功能
- 收到CI-33T4模块但丝印为T1无需担心
- 如需要使用声源定位功能,确保烧录对应的固件
- 可通过硬件配置(麦克风数量、晶振)确认实际型号
声源定位固件烧录后设备无响应怎么办?¶
问题描述:
烧录声源定位功能的固件后,设备无法正常响应唤醒指令,即使成功唤醒后其他命令词也无法触发。
解决方案:
1. 使用正确的固件版本
- 确保使用官方提供的声源定位专用固件
- 不同的固件版本可能存在兼容性问题
- 联系技术支持获取最新的测试固件
2. 验证硬件配置
- 确认模块型号正确(CI-33T4支持双麦声源定位)
- 检查两个麦克风都已正确焊接
- 验证晶振工作正常
3. 固件重新烧录
- 完全擦除原有固件
- 使用官方提供的声源定位固件包
- 确保烧录过程100%完成且无错误
4. 测试步骤
- 烧录完成后先断电重启
- 使用标准唤醒词进行测试
- 保持安静环境,避免噪声干扰
- 测试距离建议在1-3米范围内
注意事项:
- 声源定位功能对硬件要求较高,必须使用双麦克风
- 不同批次的模块可能需要适配不同版本的固件
- 测试环境应避免回声和强噪声
- 如果问题持续,需要提供模块批次号以便技术支持排查
日语固件生成失败提示"An error has happened when Background code running"怎么办?¶
问题描述:
在生成日语固件时,系统提示"An error has happened when Background code running!"错误,且更换为CI-33T型号后仍出现相同错误。
解决方案:
- CI-03T目前的日语模型对不在字典内的词不会自动标音
- 大部分词不在字典内时会导致生成失败
- 建议使用CI-33T来做日语固件,CI-33T的模型会自动标音
- 可联系技术支持手工制作固件
注意事项:
- CI-03T和CI-33T的日语模型处理能力不同
- CI-33T更适合处理包含大量非标准词汇的日语项目
- 平台日语生成问题已修复,可重新尝试生成
固件大小超出设备Flash容量怎么办?¶
问题描述:
使用PACK_UPDATE_TOOLS烧录固件时,提示"固件大小超出该设备flash大小"的错误。
解决方案:
1. 调整声纹注册遍数
- 将"注册遍数"从默认值3改为2
- 可以显著减少固件大小
- 位置:智能公元平台 → 命令词自定义 → 声纹识别选项卡

2. 减少声纹识别词数量
- 删除不必要的声纹识别词
- 每个声纹词都会占用额外的存储空间
- 保留核心功能的声纹识别词即可
3. 删除不必要的播报功能
- 检查并删除非必要的播报操作
- 播报功能会占用较多内存空间
- 例如:"删除声纹"、"清空声纹"等系统播报

4. 选择更大容量的芯片
- CI-03T:支持较小固件(适合简单应用)
- CI-33T:支持更大固件(适合复杂功能)
- 开发阶段建议使用CI-33T,熟悉后再考虑优化
优化建议:
- 先从调整注册遍数开始,这是最简单有效的方法
- 逐步删除非必要功能,每次删除后重新生成固件测试
- 保留功能最小化原则,确保核心功能可用即可
注意事项:
- 每次修改配置后都需要重新生成并烧录固件
- CI-03T由于Flash容量较小,功能配置需要更加精简
- 开发复杂功能时,建议直接使用CI-33T芯片
CI-33T烧录门锁固件后无法唤醒怎么办?¶
问题描述:
CI-33T烧录门锁固件后,设备提示"声纹芯片未授权",且唤醒词"小智小智"无响应。
解决方案:
1. 硬件连接检查
- CI-33T需要使用M1+和M1-引脚连接麦克风
- 错误连接到其他引脚会导致无响应
- 检查原理图确认正确的引脚连接

2. 授权状态说明
- "声纹芯片未授权"提示是正常的
- 未授权版本每5分钟会重启一次
- 唤醒功能应该正常工作,不受授权状态影响
3. 唤醒词配置确认
- 检查唤醒词是否正确设置为"小智小智"
- 确认唤醒灵敏度设置(建议设为"中")
- 验证拼音配置:ni3 hao3 xiao3 zhi4

4. 双麦克风配置
- CI-33T支持双麦克风配置
- 确认两个麦克风都已正确连接
- 双麦克风方案可以提高识别准确率
注意事项:
- 硬件连接是首要检查项,确保麦克风连接正确
- 授权提示不影响基本唤醒功能
- 如果是双麦克风版本,两个咪头都需要正确连接
- 硬件连接无误后仍无法唤醒,考虑重新烧录固件
CI-33T模块烧录无反应如何解决?¶
问题描述:
在使用串口升级工具烧录CI-33T模块时,遇到下载无反应的问题,且不确定所用工具是否适用于该模块。
解决方案:
-
确认烧录工具型号
- CI-33T需要使用CI130X系列烧录工具
- 选择芯片系列:CI130X系列
- 选择芯片型号:CI1303
-
检查硬件连接
- 确认正确的串口号(COM7)
- 确保TX/RX没有接反
- 检查串口是否被其他程序占用
-
烧录操作步骤
- 点击"固件升级"按钮
- 选择正确的固件文件
- 按复位按键或断电重启开始烧录
注意事项:
- 烧录时除了CH340,不能有其他地方给模块供电
- 确保使用正确的芯片型号和固件文件

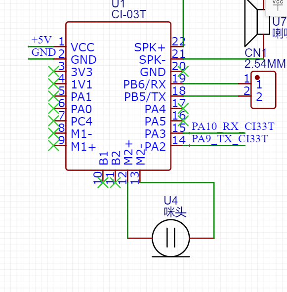
CI-33T烧录接线说明¶
串口烧录接线图:

接线说明:
- 使用UART1接口进行烧录(B6/B7引脚)
- CH340模块的TX连接到CI-33T的RX
- CH340模块的RX连接到CI-33T的TX
- 烧录时芯片型号选择CI1303
CI-33T无复位键模块如何用CH340烧录?¶
问题描述:
使用CI-33T小模块(无转接板,没有复位键)时,询问是否可以用CH340烧录器进行固件烧录。
解决方案:
CI-33T模块在没有复位键的情况下,可以使用CH340烧录器进行烧录,通过拔插电源线来实现复位。
烧录步骤:
-
接线连接
- CH340的5V → CI-33T的VCC
- CH340的GND → CI-33T的GND
- CH340的RXD → CI-33T的TXD(B6)
- CH340的TXD → CI-33T的RXD(B7)
-
复位方法
- 点击烧录软件中的"下载"或"烧录"按钮
- 快速拔插5V或GND电源线
- 模块会复位并进入烧录模式
-
烧录确认
- 观察烧录进度条开始移动
- 等待进度到达100%
- 烧录完成后断电重启模块
参考文档:
- CI-33T烧录指引文档V1.2.docx
- 在线教程:https://help.aimachip.com/docs/offline_ci03t/offline_ci03t-1gbdvfuk8pkh3
注意事项:
- 拔插电源线的时机要在点击烧录后立即进行
- 动作要迅速,确保模块刚启动时能检测到烧录请求
- 如果烧录工具一直显示"等待设备",重复拔插电源操作
- 只使用CH340给模块供电,不要有其他电源来源
CI-33T烧录时固件型号不匹配怎么办?¶
问题描述:
使用CI-33T模块时,误用了SU-03T的固件进行烧录,导致烧录无反应或下载失败。
解决方案:
1. 固件型号匹配确认
- CI-33T必须使用CI-33T专用固件
- SU-03T固件不能用于CI-33T模块
- 不同型号的固件文件不兼容
2. 固件文件识别
正确的CI-33T固件文件应包含: - 在智能公元平台选择"CI-33T"型号生成的固件 - 固件文件名或属性中标识为CI-33T版本 - 文件格式为.bin(非压缩包格式)
3. 烧录软件选择
- CI-33T使用CI专用烧录工具
- 不要使用SU-03T的烧录软件
- CI系列(CI-03T、CI-33T)使用相同的烧录工具
4. 常见错误排查
如果烧录无反应:
-
确认模块型号:
- 检查模块上的丝印标识
- CI-33T模块通常标注有CI-33T或CI1303
-
确认固件来源:
- 检查固件是否从智能公元平台下载
- 确认平台中选择的模块型号是CI-33T
- 重新生成并下载固件
-
烧录软件选择:
- 确保使用的是CI专用烧录工具
- 不要使用SU系列烧录软件
注意事项:
- 固件和模块必须严格匹配型号
- 烧录前务必确认固件来源和型号
- CI-33T的烧录接线图和指引文档与SU-03T不同
- 参考官方CI-33T烧录指引文档V1.2